Effect 执行时机与事件循环交错关系

155 阅读12分钟

1.引言

在 React 并发渲染架构中,副作用(Effect)的执行时机并非孤立存在,而是与浏览器事件循环的微任务、宏任务队列深度耦合。useEffect 作为最核心的副作用 Hook,其异步执行特性、passive effect 的特殊调度逻辑,一直是开发者理解 React 底层原理的难点。本文将从 React 源码出发,先通过核心源码片段梳理更新调度的关键链路,再逐层拆解 Effect 与事件循环的交错关系,揭示 passive effect 的调度模型。

2. 事件循环基础:微任务与宏任务的执行机制

要理解 React Effect 的调度时机,首先要掌握浏览器事件循环(Event Loop)的核心。这是 React 实现异步、非阻塞渲染,并与宿主环境(浏览器)高效交互的底层基础。熟悉事件循环的可以跳过这个章节。

之前写过一篇事件循环的文章,也可以看一下。

2.1 事件循环的运行流程:一次“循环”的生命周期

浏览器的事件循环机制确保了 JavaScript 在单线程模型下依然能高效处理异步操作。其核心可以概括为“一次只做一件事,但会按顺序排队”。一轮具体的事件循环(Tick)可以分解为以下步骤:

  1. 执行同步代码:从宏任务队列中取出一个最老的任务(例如一个 script 标签里的代码),将其放入调用栈(Call Stack)并执行,直到调用栈清空。
  2. 执行所有微任务:在同步代码执行完毕后,立即检查微任务队列(Microtask Queue)。如果队列不为空,则依次取出所有微任务并执行,直到微任务队列被完全清空。
  3. (可选)UI 渲染:在微任务队列清空后,浏览器有一次机会来更新 UI,包括执行重绘(Repaint)和回流(Reflow)。这个步骤不是每轮循环都必然发生,浏览器会根据刷新率、页面性能等因素自行决定。
  4. 进入下一轮循环:返回第一步,准备从宏任务队列中取出下一个任务。

这个“执行一个宏任务 -> 清空所有微任务 -> 可能的 UI 渲染”的循环,构成了事件循环的核心。

8-1.svg

2.2 微任务与宏任务的核心差异与示例

微任务和宏任务最关键的区别在于它们的执行时机优先级

  1. 微任务 (Microtask):

特点:优先级极高,在当前同步任务执行结束后、UI 渲染之前立即执行。如果微任务执行过程中又产生了新的微任务,它们会被添加到队列末尾,并在同一轮事件循环中被“插队”执行,直到队列完全清空。 常见示例: - Promise.then()Promise.catch()Promise.finally() - MutationObserver:用于监听 DOM 树的变化。 - queueMicrotask():一个专门用于手动向微任务队列添加任务的现代 API。 - process.nextTick() (Node.js 环境)

  1. 宏任务 (Macrotask):

特点:优先级较低,被放入宏任务队列中排队等待。每轮事件循环只执行队列中的一个宏任务。 常见示例: - 整体的 <script> 代码块 - setTimeout()setInterval() - MessageChannel:React Scheduler 用它来模拟 setImmediate,以实现无延迟的宏任务调度。 - I/O 操作、网络请求回调 - 用户交互事件(如 clickscroll)的回调函数

代码示例:执行顺序的直观体现

console.log("1. 同步代码开始");

setTimeout(() => {
  console.log("5. 宏任务:setTimeout");
}, 0);

Promise.resolve().then(() => {
  console.log("3. 微任务:Promise.then 1");
  Promise.resolve().then(() => {
    console.log("4. 微任务:Promise.then 2");
  });
});

console.log("2. 同步代码结束");

// 预期输出:
// 1. 同步代码开始
// 2. 同步代码结束
// 3. 微任务:Promise.then 1
// 4. 微任务:Promise.then 2
// 5. 宏任务:setTimeout

这个例子清晰地展示了:同步代码最先执行,随后所有微任务被清空,最后才轮到下一轮事件循环中的宏任务。

3、passive effect 调度模型:useEffect 的异步执行本质

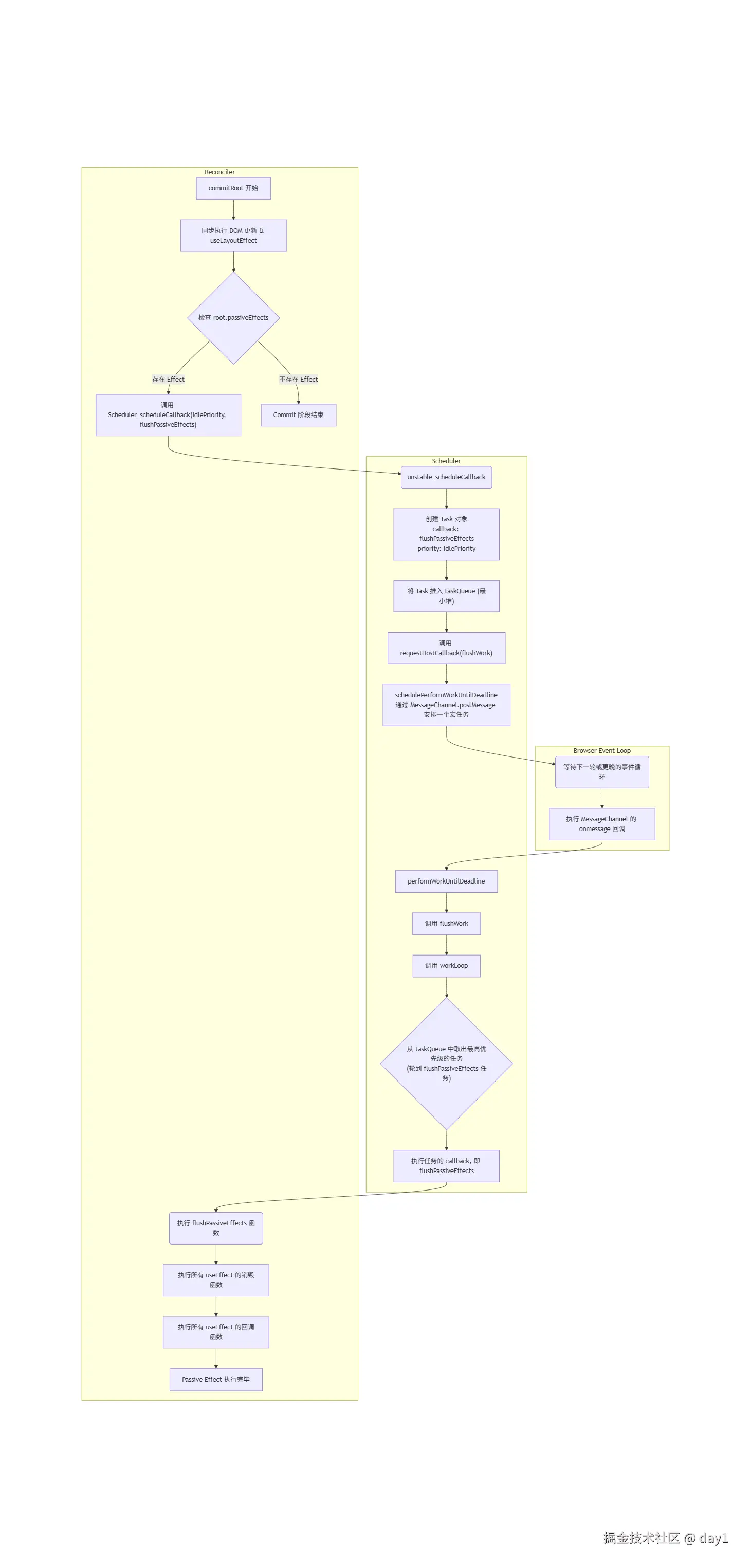
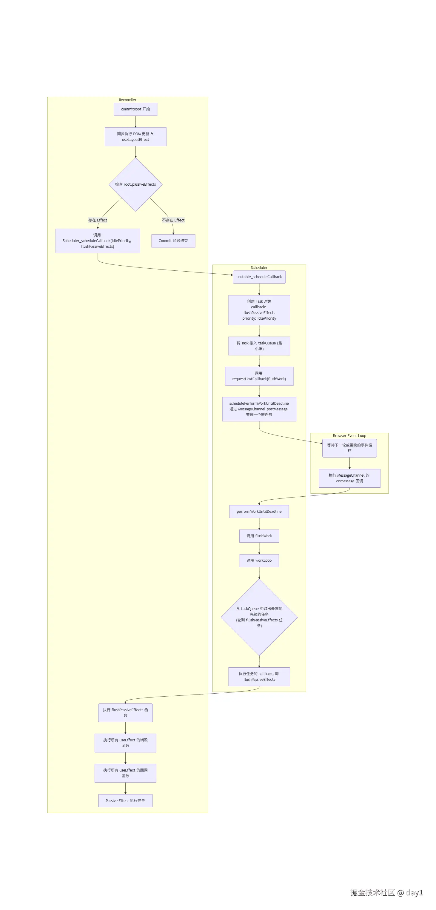
我们已经知道,React 的渲染工作(Render Phase)可以在宏任务中被切分执行,而提交工作(Commit Phase)是同步的。那么,useEffect 的回调,也就是 Passive Effect,它到底在哪个阶段执行?

答案是:在 Commit 阶段之后,通过 Scheduler 调度的一个独立的宏任务中异步执行。

这正是 useEffect “非阻塞”特性的核心。它确保了 Effect 的执行不会推迟浏览器的绘制,从而为用户提供更流畅的体验。

3.1 从 Commit 结束到 Passive Effect 调度

整个流程可以分解为以下几个关键步骤:

  1. Commit 阶段同步执行: 当 React 完成 Render 阶段后,会进入 commitRoot 函数。在这个阶段,React 会同步执行所有 DOM 操作(增、删、改)和 useLayoutEffect 的回调。这个过程是不可中断的,因为它需要保证 DOM 的一致性。

  2. 检查并标记 Passive Effect: 在 commitRoot 的末尾,React 会检查本次更新中是否存在 Passive Effect。如果 root.passiveEffects 标记为 true,说明有 useEffect 或其销毁函数需要被执行。

  3. 调度 flushPassiveEffects: 如果存在 Passive Effect,React 并不会立即执行它们。相反,它会调用 Scheduler_scheduleCallback,将一个名为 flushPassiveEffects 的函数作为一个低优先级IdleSchedulerPriority)的新任务交给 Scheduler。

    // c:\Users\48150\Desktop\新建文件夹 (8)\react-app\src\react\packages\react-reconciler\src\ReactFiberWorkLoop.js (简化)
    function commitRoot(root) {
      // ...
      // 1. 同步执行 DOM Mutations 和 useLayoutEffect
      // ...
    
      const rootHasPassiveEffects = root.passiveEffects;
      if (rootHasPassiveEffects) {
        // 2. 如果存在 passive effects,将其作为一个新的低优先级任务调度
        const callback = flushPassiveEffects.bind(null, root);
        Scheduler_scheduleCallback(IdleSchedulerPriority, callback);
      }
    
      // ...
      // 3. 提交阶段结束
    }
    
  4. 通过宏任务异步执行: Scheduler 接收到这个新任务后,会像处理其他更新一样,通过 MessageChannel 安排一个新的宏任务。这意味着 flushPassiveEffects 函数的执行将发生在下一轮或更晚的事件循环中。

8-2.png

3.2flushPassiveEffects 的工作

当浏览的那个宏任务时,flushPassiveEffects 函数才真正被调用。它的工作很简单,分为两步:

  1. 执行销毁函数:首先,遍器执行到 Scheduler 安排历所有在上一次渲染中注册的 useEffect,并执行它们的销毁函数(cleanup,即 useEffect 返回的那个函数)。
  2. 执行回调函数:然后,遍历本次渲染中新注册的 useEffect,并执行它们的回调函数。

3.3 总结:为什么是异步的?

通过这个“提交 -> 调度 -> 异步执行”的模型,React 实现了 useEffect 的非阻塞特性:

  • 保证渲染不被阻塞:DOM 更新和页面绘制(发生在当前事件循环的渲染阶段)与 useEffect 的执行被完全分离。即使用户在 useEffect 中编写了非常耗时的代码,也不会影响页面的首次呈现。
  • 获取最新的状态:由于 useEffect 在渲染和提交之后执行,它可以确保访问到最新的 DOM 状态和 React state。

这个设计是 React 并发模式的基石之一,它将副作用的执行从关键的渲染路径中剥离,从而在根本上提升了应用的响应性能。

4.从源码中理解一次完整更新代码执行流程

4.1 更新产生与入队

当组件中调用 setState 时,React 会创建一个更新对象,为其分配一个 Lane(优先级车道),并将其入队。关键入口是 scheduleUpdateOnFiber,它负责将更新与 Fiber 关联,并确保根(root)被标记为待处理。

// c:\Users\48150\Desktop\新建文件夹 (8)\react-app\src\react\packages\react-reconciler\src\ReactFiberWorkLoop.js:848
export function scheduleUpdateOnFiber(
  root: FiberRoot,
  fiber: Fiber,
  lane: Lane
) {
  // ...
  markRootUpdated(root, lane);
  // ...
  ensureRootIsScheduled(root); // 核心调度函数
}

ensureRootIsScheduled 的核心职责是:判断本次更新的优先级,并决定是以同步还是并发的方式来安排一次调度。

// c:\Users\48150\Desktop\新建文件夹 (8)\react-app\src\react\packages\react-reconciler\src\ReactFiberRootScheduler.js:109
function ensureRootIsScheduled(root: FiberRoot) {
  // ...
  const newCallbackPriority = getHighestPriorityLane(nextLanes);
  // ...
  if (newCallbackPriority === SyncLane) {
    // 同步更新路径
  } else {
    // 并发更新路径
    const schedulerPriorityLevel =
      lanePriorityToSchedulerPriority(newCallbackPriority);
    newCallbackNode = scheduleCallback(
      schedulerPriorityLevel,
      performConcurrentWorkOnRoot.bind(null, root)
    );
  }
  // ...
}
  • 同步路径 (SyncLane): 对于 flushSync 或老版 React 中的同步更新,它会调用 scheduleSyncCallbackperformSyncWorkOnRoot 函数推入一个同步队列,并安排一个微任务 (scheduleMicrotask) 来冲刷这个队列。这意味着渲染会在当前事件循环的微任务阶段被同步执行,不会等待下一个宏任务。

  • 并发路径 (其他 Lane): 对于普通更新,它会调用 Scheduler 的 scheduleCallback 方法,将 performConcurrentWorkOnRoot 函数作为一个任务交给 Scheduler 去处理。

4.2 Scheduler 的宏任务调度与 workLoop

当 Reconciler 通过 scheduleCallback 请求一次并发调度时,流程进入 Scheduler 模块。

第一步:创建任务并入队

scheduleCallback 根据 Reconciler 传递的优先级,计算出任务的过期时间 expirationTime,然后创建一个 task 对象,并将其推入 taskQueue 这个最小堆中。

// c:\Users\48150\Desktop\新建文件夹 (8)\react-app\src\react\packages\scheduler\src\forks\Scheduler.js:331
function unstable_scheduleCallback(priorityLevel, callback, options) {
  // ... 计算 expirationTime
  var newTask = {
    id: taskIdCounter++,
    callback, // 这里的 callback 就是 performConcurrentWorkOnRoot
    priorityLevel,
    // ...
    expirationTime,
  };

  push(taskQueue, newTask); // 入队(最小堆)

  // 如果当前没有调度在进行,则请求一个宏任务
  if (!isHostCallbackScheduled && !isPerformingWork) {
    isHostCallbackScheduled = true;
    requestHostCallback(flushWork);
  }
  return newTask;
}

第二步:通过 MessageChannel 安排宏任务

requestHostCallback 的作用是安排一个宏任务来执行 flushWork 函数。它优先使用 MessageChannel,因为 MessageChannel 的回调属于宏任务,且没有 setTimeout(0) 的 4ms 延迟限制,可以尽快执行。

// c:\Users\48150\Desktop\新建文件夹 (8)\react-app\src\react\packages\scheduler\src\forks\Scheduler.js:532
if (typeof MessageChannel !== "undefined") {
  const channel = new MessageChannel();
  const port = channel.port2;
  channel.port1.onmessage = performWorkUntilDeadline;
  schedulePerformWorkUntilDeadline = () => {
    port.postMessage(null);
  };
}

function requestHostCallback() {
  if (!isMessageLoopRunning) {
    isMessageLoopRunning = true;
    schedulePerformWorkUntilDeadline();
  }
}

注意:requestHostCallback 最终会调用 schedulePerformWorkUntilDeadline,其 onmessage 的处理函数是 performWorkUntilDeadlineperformWorkUntilDeadline 内部会调用 flushWorkflushWork 内部再调用 workLoop

第三步:workLoop 执行任务

当浏览器空闲下来,执行 MessageChannel 安排的宏任务时,workLoop 函数启动。它的核心逻辑是:

  1. taskQueue(最小堆)的堆顶 peek 一个任务。这个任务是当前所有任务中最紧急expirationTime 最小)的。
  2. 检查这个任务是否过期,以及当前帧是否还有剩余时间 (shouldYieldToHost)。
  3. 如果可以执行,就执行任务的 callback,这个 callback 正是 Reconciler 传来的 performConcurrentWorkOnRoot
  4. 执行完毕后,如果任务返回了一个新的函数(表示工作未完成),则将其放回队列。否则,将任务从队列中 pop 出。
  5. 循环此过程,直到时间切片用完或队列为空。
// c:\Users\48150\Desktop\新建文件夹 (8)\react-app\src\react\packages\scheduler\src\forks\Scheduler.js:188
function workLoop(initialTime: number) {
  let currentTime = initialTime;
  currentTask = peek(taskQueue); // 从最小堆顶部取出最高优先级的任务

  while (currentTask !== null) {
    if (currentTask.expirationTime > currentTime && shouldYieldToHost()) {
      // 时间切片用完,让出主线程
      break;
    }
    const callback = currentTask.callback;
    if (typeof callback === "function") {
      // ...
      const continuationCallback = callback(didUserCallbackTimeout); // 执行任务
      // ...
      if (continuationCallback === null) {
        pop(taskQueue); // 任务完成,出队
      }
    }
    // ...
    currentTask = peek(taskQueue); // 取下一个任务
  }
  // ...
}

至此,一次并发更新的调度流程完成,performConcurrentWorkOnRoot 被成功调用,正式进入了可中断的渲染阶段。

4.3 Commit 阶段与 Passive Effect 的重新调度

当渲染阶段(performConcurrentWorkOnRoot)成功完成,并且 React 决定将更新提交到屏幕上时,就进入了不可中断的 Commit 阶段。这个阶段的核心函数是 commitRoot

commitRoot 负责执行所有真实的 DOM 操作和调用生命周期方法,它分为几个同步执行的子阶段,例如:

  • Mutation Effects:执行 DOM 的增、删、改。
  • Layout Effects:同步执行 useLayoutEffect 的回调。

在所有这些同步工作都完成后,commitRoot 并不会立即执行 useEffect 的回调。相反,它会检查是否存在 Passive 标记的 effect,如果存在,它会将一个名为 flushPassiveEffects 的函数重新调度给 Scheduler。

// c:\Users\48150\Desktop\新建文件夹 (8)\react-app\src\react\packages\react-reconciler\src\ReactFiberWorkLoop.js (simplified)
function commitRoot(root) {
  // ...
  // 执行 Mutation 和 Layout effects (同步)
  // ...

  const rootHasPassiveEffects = root.passiveEffects;
  if (rootHasPassiveEffects) {
    // 如果存在 passive effects,将其作为一个新的低优先级任务调度
    const callback = flushPassiveEffects.bind(null, root);
    Scheduler_scheduleCallback(IdleSchedulerPriority, callback);
  }

  // ...
  // 提交阶段结束
}

// flushPassiveEffects 的大致实现
function flushPassiveEffects(root) {
  // 1. 调用 commitHookPassiveUnmountEffects (执行 useEffect 的销毁函数)
  // 2. 调用 commitHookPassiveMountEffects (执行 useEffect 的回调函数)
}

核心逻辑闭环:

  1. Effect 的异步调度commitRoot 在同步完成 DOM 更新和 useLayoutEffect 后,并没有直接执行 useEffect。它调用 Scheduler_scheduleCallback,将 flushPassiveEffects 包装成一个空闲优先级IdleSchedulerPriority)的任务,放回 Scheduler 的任务队列。
  2. 宏任务执行:Scheduler 会在未来的某个时间点(通常是在浏览器完成当前帧的绘制、主线程进入空闲状态后)的新宏任务中,执行这个低优先级的 flushPassiveEffects 任务。
  3. 最终回调flushPassiveEffects 函数内部才会真正去执行 useEffect 的销毁和挂载回调。

这种设计确保了 useEffect 中的代码(如网络请求、日志记录)不会影响到用户感知的渲染性能。

这个“提交 -> 重新调度 -> 异步执行”的闭环,说明passive effect(即 useEffect)正是通过与事件循环(宏任务)的交错执行,才实现了其不阻塞浏览器渲染的异步特性。从 setState 开始的更新,经过 Reconciler 和 Scheduler 的协同工作,最终在 Commit 阶段通过一次新的调度,完成了 useEffect 的异步回调,形成了一个完整的调度模型。

5.总结

React 的 Effect 调度模型是其并发渲染架构的核心组成部分,它通过 Lane 优先级模型、Scheduler 时间切片、passive effect 异步调度,实现了与浏览器事件循环的深度协同,解决了传统同步渲染中主线程阻塞、用户体验差的问题。

从底层原理来看,React 以 “用户体验为核心”,通过精细化的任务优先级管理与协作式调度,将更新任务与副作用在事件循环的微任务、宏任务队列中合理编排,既保证了高优先级更新的即时性,又确保了低优先级副作用的非阻塞执行。