为什么Scikit-learn十年不衰?深度解析其架构设计的超前性与实用性

114 阅读12分钟

Scikit-learn 深度技术解析:架构、设计与实现原理

1. 整体介绍

1.1 项目概况

Scikit-learn(通常写作 scikit-learnsklearn)是一个基于 Python 的开源机器学习库。项目托管于 GitHub,地址为 https://github.com/scikit-learn/scikit-learn。作为机器学习领域最受欢迎的库之一,截至当前分析,其在 GitHub 上拥有超过 50,000 个 Star 和 23,000 个 Fork,体现了其广泛的社区采纳度和影响力。

项目始于 2007 年,是 David Cournapeau 的 Google Summer of Code 项目。如今,它由一个活跃的志愿者团队维护,是 Python 科学计算生态(SciPy 栈)的核心组成部分之一。

1.2 主要功能与定位

Scikit-learn 的核心使命是提供一套简单高效的工具,用于数据挖掘和数据分析。其设计哲学强调:

  • 一致的API:所有估计器(Estimator)都遵循 fitpredicttransform 等统一接口。
  • 良好的文档:提供全面的用户指南、API 参考和示例。
  • 丰富的算法:覆盖了监督学习、无监督学习、模型选择、数据预处理等机器学习全流程。
  • 生产就绪:强调代码质量、测试覆盖率和性能优化。

其功能架构可以概括为以下核心模块:

  • 分类、回归、聚类、降维:实现经典机器学习算法。
  • 模型选择:提供交叉验证、超参数调优(GridSearchCV, RandomizedSearchCV)工具。
  • 数据预处理:包括标准化、编码、特征提取等。
  • 流水线(Pipeline):将多个处理步骤串联,封装为单一估计器。

1.3 解决的问题与目标用户

面临的问题

  1. 算法实现复杂:机器学习算法理论深厚,从零实现成本高、易出错。
  2. 接口不统一:不同算法库的 API 各异,增加了学习成本和集成难度。
  3. 工程化困难:将实验原型转化为稳定、可维护的生产代码存在挑战。
  4. 评估与调优繁琐:手动实现可靠的模型评估、验证和超参数优化流程工作量大。

目标用户与场景

  • 数据科学家/分析师:快速进行数据探索、建模实验和原型开发。
  • 机器学习工程师:构建可靠、可复现的机器学习流水线并部署。
  • 研究人员与学生:学习机器学习原理,复现和对比算法。
  • 教育领域:作为机器学习课程的实践工具。

1.4 解决方案与演进优势

传统/旧方式: 在 scikit-learn 出现之前或早期,用户可能需要:

  • 混合使用 MATLAB、R、Weka 等工具,工作流割裂。
  • 直接使用 SciPy/NumPy 手动实现算法,对数学和编程要求极高。
  • 依赖多个独立、接口不兼容的 Python 库。

Scikit-learn 的新方式

  1. 统一接口fitpredicttransformscore 等模式成为标准,降低了认知负荷。
  2. 功能集成:在一个库内集成了从数据清洗到模型部署的全套工具链。
  3. 工业级质量:严格的代码审查、持续的集成测试和详尽的文档保证了库的稳健性。
  4. 社区驱动:活跃的社区贡献带来了持续的算法更新、性能优化和问题修复。

1.5 商业价值预估

代码成本角度看,要构建一个同等规模、质量和算法覆盖度的专有机器学习库,需要投入一个由数十名资深算法和系统工程师组成的团队数年时间,开发成本可能达到数千万人民币级别。

覆盖问题空间效益看,scikit-learn 解决的是机器学习应用中的 “基础设施” 问题。它极大地降低了各行各业应用机器学习的门槛:

  • 金融风控:信用评分、欺诈检测。
  • 推荐系统:用户兴趣建模。
  • 工业预测:设备故障预警、销量预测。
  • 生物信息:基因序列分析。

其效益并非直接产生收入,而是通过赋能其他业务系统,提升其智能化水平和决策效率,从而产生间接但巨大的经济价值。据估算,其全球用户群体节省的开发和时间成本每年可达数十亿美元量级。

2. 详细功能拆解(产品与技术视角)

Scikit-learn 不仅仅是一个算法集合,更是一个精心设计的机器学习框架。其核心功能设计围绕以下几个关键抽象展开:

  1. 估计器(Estimator)抽象

    • 产品视角:提供统一的“模型”概念。用户无需关心内部实现,只需知道如何“训练”(fit)和“使用”(predict/transform)。
    • 技术视角:由 BaseEstimator 类定义基础协议,包括参数管理(get_params/set_params)、克隆(clone)和验证。
  2. 预测器(Predictor)与转换器(Transformer)

    • 产品视角:区分“有监督学习”(输入Xy,输出预测)和“无监督/特征工程”(输入X,输出变换后的X)。
    • 技术视角:通过 ClassifierMixinRegressorMixinTransformerMixin 等 Mixin 类,为 BaseEstimator 注入特定行为(如 score 方法)。
  3. 元估计器(Meta-Estimator)

    • 产品视角:提供“模型增强”功能,如集成学习(Bagging, AdaBoost)、多输出学习、模型选择工具。
    • 技术视角:通过 MetaEstimatorMixin 标识,并利用 BaseEstimator 的嵌套参数管理能力(estimator__param 语法)来组合其他估计器。
  4. 流水线(Pipeline)与特征联合(FeatureUnion)

    • 产品视角:将数据预处理、特征工程、建模等步骤串联或并联,形成一个可重复部署的完整工作流。
    • 技术视角:本身也是估计器,通过实现标准的 fit/transform/predict 接口,内部按顺序调用各步骤的对应方法。
  5. 模型选择与评估框架

    • 产品视角:提供系统化的方法来评估模型泛化能力、比较不同算法、搜索最佳超参数。
    • 技术视角cross_val_scoreGridSearchCV 等函数/类实现了重采样策略,并与估计器接口无缝集成,通过克隆机制保证实验的独立性。

3. 技术难点与核心因子

  1. 内存与计算效率

    • 难点:处理大规模数据时,需要高效利用内存并支持并行计算。
    • 因子:深度集成 NumPy 数组操作;利用 joblib 进行智能缓存和并行化;通过 Cython 编写核心算法循环;使用 threadpoolctl 控制原生线程库(如 OpenMP、MKL)的线程数以避免过度订阅。
  2. API 的一致性与可扩展性

    • 难点:在保持数百个算法接口统一的同时,允许第三方和用户自定义算法无缝集成。
    • 因子:基于 Mixin 和抽象基类的设计模式;严格的贡献指南和代码审查;通过 __sklearn_tags__ 协议实现动态能力发现。
  3. 随机数生成(RNG)控制

    • 难点:确保算法(尤其是涉及随机性的,如随机森林、SGD)的结果在给定种子下可复现,同时支持并行环境。
    • 因子:定义 random_state 参数规范;在 setup_module 和测试框架中通过 SKLEARN_SEED 环境变量全局控制;在并行作业中正确分发子 RNG。
  4. 元数据路由

    • 难点:在复杂的流水线或元估计器中,如何将 fit 等方法的额外参数(如样本权重 sample_weight)正确路由到内部需要它的子估计器。
    • 因子:引入 _MetadataRequesterget_metadata_routing 机制(从提供代码的 _routing_enabled() 检查可见),这是一个较新的高级特性。
  5. 输入/输出数据容器兼容性

    • 难点:支持多种输入类型(NumPy 数组、SciPy 稀疏矩阵、pandas DataFrame)并按要求输出。
    • 因子_SetOutputMixinset_output API;在输入时使用 check_array 等验证和转换函数。

4. 详细设计图

4.1 核心架构图

graph TB
    subgraph "用户接口层"
        A[Estimator Objects<br/>e.g., SVM, RandomForest]
        B[Meta-Estimators<br/>e.g., GridSearchCV, Pipeline]
        C[Utility Functions<br/>e.g., train_test_split, metrics]
    end

    subgraph "核心抽象层"
        D[BaseEstimator]
        E[ClassifierMixin]
        F[RegressorMixin]
        G[TransformerMixin]
        D --> E
        D --> F
        D --> G
        H[MetaEstimatorMixin]
    end

    subgraph "基础设施层"
        I[Validation<br/>check_array, check_is_fitted]
        J[Utils<br/>_pprint, _missing, _tags]
        K[Config<br/>config_context, get_config]
    end

    subgraph "计算后端"
        L[NumPy]
        M[SciPy]
        N[joblib]
        O[Cython Extensions]
    end

    A & B --> D
    D --> I & J & K
    I & J & K --> L & M & N & O

4.2 核心工作流序列图(以 Pipeline.fit 为例)

sequenceDiagram
    participant User
    participant Pipeline
    participant Step1 as Transformer_1
    participant Step2 as Transformer_2
    participant StepN as Final_Estimator

    User->>Pipeline: fit(X, y)
    Note over Pipeline: 1. 参数验证与克隆
    Pipeline->>Step1: fit_transform(X, y)
    Step1-->>Pipeline: X_transformed_1
    Pipeline->>Step2: fit_transform(X_transformed_1, y)
    Step2-->>Pipeline: X_transformed_2
    Note over Pipeline: ... 重复直至最后一步前
    Pipeline->>StepN: fit(X_transformed_n-1, y)
    StepN-->>Pipeline: self
    Pipeline-->>User: self (fitted pipeline)

4.3 核心类图(简化)

classDiagram
    class BaseEstimator {
        +get_params()
        +set_params()
        +__repr__()
        #_validate_params()
        -_get_param_names()
        __sklearn_tags__()
    }

    class ClassifierMixin {
        +score(X, y) : float
        __sklearn_tags__()
    }

    class RegressorMixin {
        +score(X, y) : float
        __sklearn_tags__()
    }

    class TransformerMixin {
        +fit_transform(X, y)
        +set_output()
        __sklearn_tags__()
    }

    class ClusterMixin {
        +fit_predict(X)
        __sklearn_tags__()
    }

    class MyConcreteClassifier {
        -param
        +fit(X, y)
        +predict(X)
    }

    BaseEstimator <|-- MyConcreteClassifier
    ClassifierMixin <|.. MyConcreteClassifier: (Mixin,多继承)
    note for MyConcreteClassifier "继承顺序很重要:\nclass MyConcreteClassifier(ClassifierMixin, BaseEstimator)"

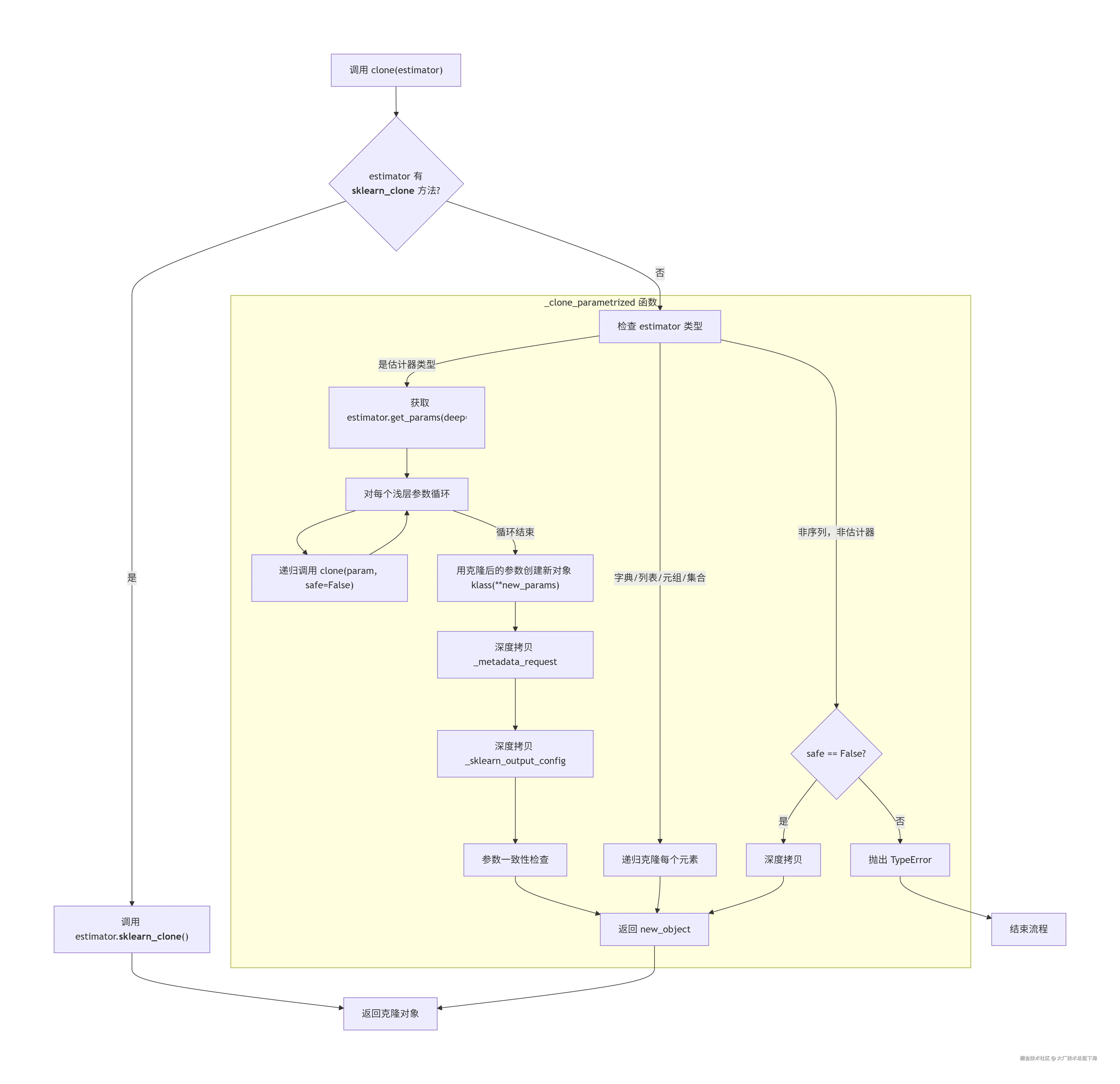
4.4 核心函数 clone 的拆解流程图

deepseek_mermaid_20251231_4dd808.png

5. 核心函数与类解析

5.1 BaseEstimator:所有估计器的基石

BaseEstimator 通过元编程和约定,实现了估计器的核心生命周期管理。

核心方法 get_paramsset_params 解析: 这两个方法使得 scikit-learn 的估计器能与 GridSearchCV 等元估计器协同工作,实现自动化超参数调优。

def get_params(self, deep=True):
    """
    获取此估计器的参数。
    
    通过反射获取 __init__ 中定义的参数名,然后读取实例属性。
    如果 deep=True,则递归地对子估计器调用 get_params。
    """
    out = dict()
    for key in self._get_param_names():  # 1. 获取参数名列表
        value = getattr(self, key)
        if deep and hasattr(value, "get_params") and not isinstance(value, type):
            # 2. 递归处理嵌套估计器,参数名用‘__’连接
            deep_items = value.get_params().items()
            out.update((key + "__" + k, val) for k, val in deep_items)
        out[key] = value
    return out

def set_params(self, **params):
    """
    设置此估计器的参数。
    
    支持通过‘__’语法设置嵌套估计器的参数。
    例如: pipeline.set_params(svm__C=10)
    """
    if not params:
        return self
    valid_params = self.get_params(deep=True)  # 用于验证

    nested_params = defaultdict(dict)
    for key, value in params.items():
        key, delim, sub_key = key.partition("__")  # 分割嵌套参数
        if key not in valid_params:
            raise ValueError(f"Invalid parameter {key!r}...")

        if delim:
            # 嵌套参数,临时存储
            nested_params[key][sub_key] = value
        else:
            # 直接参数,直接设置属性
            setattr(self, key, value)
            valid_params[key] = value

    # 处理嵌套参数,递归调用子估计器的 set_params
    for key, sub_params in nested_params.items():
        valid_params[key].set_params(**sub_params)

    return self  # 支持链式调用

设计亮点:

  1. _get_param_names 方法:通过 inspect 模块分析 __init__ 方法的签名,自动获取参数名。这使得开发者只需在 __init__ 中声明参数,无需额外维护参数列表。
  2. 嵌套参数语法param__subparam 的语法设计非常巧妙,它通过字符串操作和递归,将复杂的嵌套对象参数管理变得简单统一。
  3. 返回 selfset_params 返回 self,支持链式调用,例如 estimator.set_params(a=1).fit(X, y)

5.2 clone 函数:实现估计器的安全复制

clone 是模型选择和交叉验证的基石,它创建了一个参数相同但未拟合的估计器副本。

def clone(estimator, *, safe=True):
    """构造一个具有相同参数的新未拟合估计器。"""
    # 优先级:如果估计器定义了自定义克隆方法,则使用它
    if hasattr(estimator, "__sklearn_clone__") and not inspect.isclass(estimator):
        return estimator.__sklearn_clone__()
    # 否则,使用默认实现
    return _clone_parametrized(estimator, safe=safe)

def _clone_parametrized(estimator, *, safe=True):
    """克隆的默认实现。"""
    klass = estimator.__class__
    # 获取“浅层”参数(即直接传递给__init__的参数)
    new_object_params = estimator.get_params(deep=False)
    
    # 关键:递归克隆每一个浅层参数
    for name, param in new_object_params.items():
        new_object_params[name] = clone(param, safe=False)
    
    # 使用克隆后的参数实例化一个新对象
    new_object = klass(**new_object_params)
    
    # 复制元数据请求和输出配置(用于较新的API)
    try:
        new_object._metadata_request = copy.deepcopy(estimator._metadata_request)
    except AttributeError:
        pass
    if hasattr(estimator, "_sklearn_output_config"):
        new_object._sklearn_output_config = copy.deepcopy(estimator._sklearn_output_config)
    
    return new_object

技术难点与解决方案

  • 避免拟合状态被复制clone 不复制任何以 _ 结尾的属性(这是 scikit-learn 的约定,表示拟合后的状态),只复制构造参数。
  • 处理随机状态:文档中特别说明,如果 random_state 是整数,则克隆是“精确的”;否则是“统计的”。这要求算法内部正确使用 random_state 参数来初始化其内部 RNG。
  • 递归克隆:通过 get_params(deep=False) 获取顶层参数,然后对每个参数递归调用 clone,确保了嵌套结构(如 Pipeline 中的步骤列表)也被正确复制。

5.3 Mixin 类:灵活的行为注入

Mixin 类是多继承的一种应用,用于为 BaseEstimator 添加特定功能。

class ClassifierMixin:
    """所有分类器的Mixin类。"""
    def __sklearn_tags__(self):
        # 调用父类的 __sklearn_tags__,然后修改标签
        tags = super().__sklearn_tags__()
        tags.estimator_type = "classifier"
        tags.classifier_tags = ClassifierTags()
        tags.target_tags.required = True  # 分类器需要 y
        return tags

    def score(self, X, y, sample_weight=None):
        """默认使用准确率作为评分。"""
        from sklearn.metrics import accuracy_score
        return accuracy_score(y, self.predict(X), sample_weight=sample_weight)

设计价值

  1. 分离关注点BaseEstimator 负责通用管理,ClassifierMixin 负责分类-specific 的逻辑(如 score 方法)。
  2. 动态标签系统__sklearn_tags__ 方法返回一个 Tags 对象,该对象描述了估计器的能力(如是否支持多输出、是否需要 y 等)。这使得像 is_classifier 这样的工具函数无需硬编码类型检查,只需读取标签。这是一个运行时类型自省的优雅设计。
  3. 组合性:一个类可以通过继承多个 Mixin 来组合功能(尽管需注意方法解析顺序 MRO)。

5.4 _fit_context 装饰器:统一的参数验证上下文

def _fit_context(*, prefer_skip_nested_validation):
    """装饰器,用于在上下文管理器中运行估计器的 fit 方法。"""
    def decorator(fit_method):
        @functools.wraps(fit_method)
        def wrapper(estimator, *args, **kwargs):
            global_skip_validation = get_config()["skip_parameter_validation"]
            # 如果已经拟合且是 partial_fit,则跳过验证
            partial_fit_and_fitted = (fit_method.__name__ == "partial_fit" and _is_fitted(estimator))
            
            if not global_skip_validation and not partial_fit_and_fitted:
                estimator._validate_params()  # 验证构造参数
            
            # 在配置上下文中运行 fit 方法,控制内部验证的粒度
            with config_context(
                skip_parameter_validation=(
                    prefer_skip_nested_validation or global_skip_validation
                )
            ):
                return fit_method(estimator, *args, **kwargs)
        return wrapper
    return decorator

作用

  1. 性能优化:在 fit 内部可能调用其他函数或子估计器,通过 config_context 控制是否跳过它们的参数验证,避免重复检查。
  2. 灵活性prefer_skip_nested_validation 参数允许元估计器(如 Pipeline)在 fit 时跳过其内部步骤的验证(因为步骤的参数在构建 Pipeline 时已被验证过)。
  3. 全局控制:用户可以通过 sklearn.set_config 全局关闭参数验证,用于生产环境以提升性能。

总结

Scikit-learn 的成功并非偶然,它是在清晰的设计哲学指导下,通过一系列精妙的技术抽象和扎实的工程实践构建而成的。其核心价值体现在:

  1. 一致且直观的 API 设计:降低了机器学习的使用门槛和认知负担。
  2. 模块化与组合性:通过估计器、Mixin、流水线等抽象,实现了算法和组件的灵活复用。
  3. 对可复现性和工程化的重视:从 clonerandom_state_fit_context,处处体现了对生产环境需求的考量。
  4. 强大的生态系统集成:深度融入 Python 科学计算栈,并与 pandasmatplotlib 等库良好协作。

尽管近年来深度学习框架崛起,但 scikit-learn 在传统机器学习、特征工程、模型选择与评估以及作为轻量级、可解释模型的解决方案方面,仍然保持着不可替代的地位。其代码库本身也是一个学习软件架构和 API 设计的优秀范本。