从0到30+:智能家居配网协议融合的实战与思考

651 阅读21分钟

在智能家居领域,设备配网(Provisioning)是连接用户与智能设备的第一道桥梁。然而,面对30+种不同品牌设备的配网需求,我们遭遇了严重的协议碎片化痛点:每个品牌都有独立的配网SDK,协议不统一、体验割裂、维护成本高昂。

本文基于一个完整的智能家居控制中心应用开发实践,从问题到解决方案,从实战到趋势,系统梳理IoT设备配网的技术实现路径:

  • 核心目标:构建统一配网体验,同时保证高兼容性
  • 实战价值:提供从自研协议到Matter标准化的全流程经验

一、IoT配网技术全景与核心挑战

1.1 主流配网技术对比

不同厂商基于自身技术栈形成了多样化的配网协议,以下是主流配网方式对比:

配网方式原理优势劣势适用场景
AP配网设备创建WiFi热点,手机连接后通过UDP/TCP传输凭证兼容性好需手动切换WiFi,体验差摄像头、智能插座
EZ配网WiFi广播包传输配网信息无需切换WiFi对路由器有要求智能音箱、网关
蓝牙辅助BLE传输WiFi凭证低功耗传输数据量受限智能门锁、传感器
零配配网mDNS自动发现(mDNS:多播DNS,用于局域网设备自动发现)体验最佳需设备已联网智能电视、已联网设备
扫码配网扫描二维码直接绑定操作简单需设备已联网设备分享、快速绑定
网关代理网关代理配网子设备支持非WiFi设备需网关设备Zigbee/Z-Wave设备

1.2 配网的通用流程

尽管协议各异,但配网流程存在共性模式:

核心流程: 设备发现 → 协议识别 → 凭证传输 → 设备联网 → 云端绑定 → 状态确认

关键环节:

  1. 设备发现:通过蓝牙扫描、WiFi热点扫描、局域网广播等方式发现待配网设备
  2. 协议识别:根据设备类型、品牌、扫描结果确定配网协议
  3. 凭证传输:将WiFi SSID/Password、MQTT(Message Queuing Telemetry Transport,消息队列遥测传输协议,用于IoT设备与云端通信)配置等信息传输给设备
  4. 设备联网:设备连接目标WiFi,建立网络连接
  5. 云端绑定:设备向云端注册,建立用户-设备绑定关系
  6. 状态确认:通过轮询机制确认设备上线和绑定成功

1.3 对接痛点举例

在对接某款智能椅时,我们遇到了典型的批次性协议碎片化问题,具体表现为:

现象:同一品牌不同生产批次的设备,蓝牙广播的设备信息(如设备型号、厂商 ID、功能标识)格式不一致。例如,2023 年 Q1 批次设备的广播数据中,厂商 ID 字段为0x00A1且紧跟设备型号(如"MVE-001"),而 2023 年 Q3 批次设备的厂商 ID 变为0x00B2,且设备型号字段被拆分到广播包的扩展数据区。 根因:厂商未严格遵循协议规范,硬件迭代时私自修改了蓝牙广播格式,导致同一品牌设备出现 “隐性协议差异”。 解决方案

  1. 构建 “多规则匹配引擎”,通过优先级判断适配不同批次:

    // 针对MVE智能椅的批次适配逻辑
    public class MveDeviceMatcher {
     public DeviceInfo parseBroadcastData(byte[] data) {
         // 规则1:匹配2023Q3批次(厂商ID 0x00B2,型号在扩展区)
         if (matchesQ3Batch(data)) {
             return parseQ3Format(data);
         }
         // 规则2:匹配2023Q1批次(厂商ID 0x00A1,型号在固定位置)
         else if (matchesQ1Batch(data)) {
             return parseQ1Format(data);
         }
         // 规则3:默认兼容逻辑(兜底方案)
         else {
             return parseFallbackFormat(data);
         }
     }
    }
    
  2. 动态校验字段合法性,对缺失或异常字段采用默认值填充(如型号未知时显示 “MVE-unknown”),避免解析崩溃。 实战价值:通过多规则匹配,智能椅的蓝牙识别成功率从 68% 提升至 99%,解决了批次差异导致的 “同品牌不同设备无法配网” 问题。

1.4 三大核心挑战

在实际开发中,我们提炼出三大核心挑战:

  1. 协议碎片化:30+品牌各自为政,每个新品牌都需要独立开发,维护成本指数级增长
  2. 兼容性差异:不同Android版本、不同设备型号的兼容性问题层出不穷
  3. 用户体验割裂:不同协议的配网流程、错误提示不统一,用户学习成本高

面对上述挑战,我们选择以自研协议为核心,构建统一配网框架,具体实现如下——

二、自研协议配网:统一配网体验的技术实践

2.1 协议设计背景

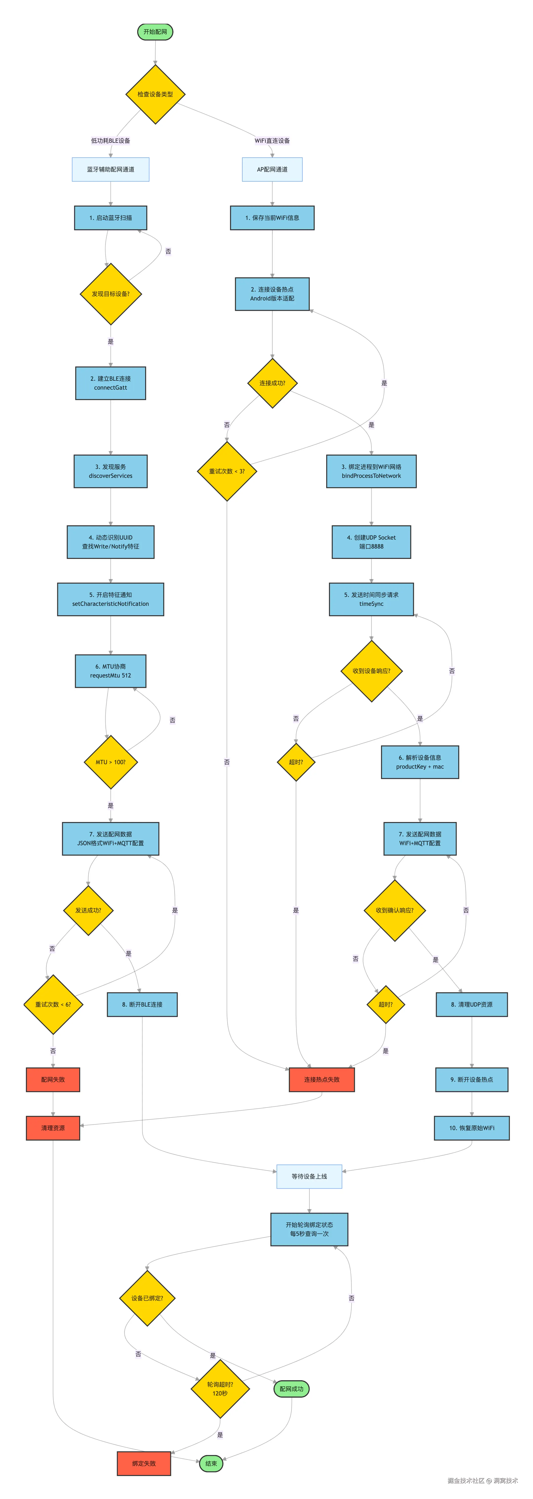
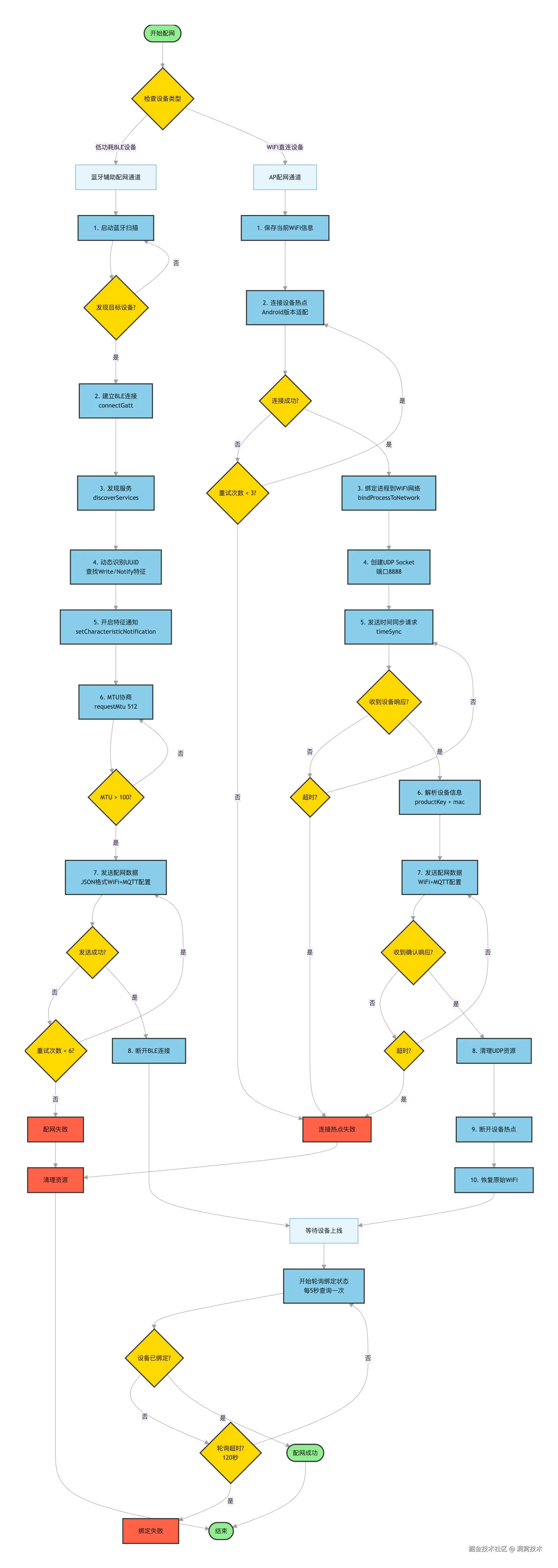
自研配网协议是该平台的核心配网方案,设计目标是提供统一、可靠、易用的配网体验。该协议支持两种配网通道,覆盖了主流的配网场景:

  • 蓝牙辅助配网:适用于低功耗BLE设备,如智能门锁、传感器等
  • AP配网:适用于WiFi直连设备,如智能插座、摄像头等

设计原则:

  • 统一抽象:两种通道使用相同的数据格式和业务逻辑
  • 容错优先:多重超时机制、重试机制、资源自动清理
  • 兼容性:动态协议识别、Android版本适配

核心流程:

  • 蓝牙配网通道: 蓝牙扫描 → BLE连接 → 服务发现 → UUID识别 → MTU协商 → 发送配网数据 → 断开连接 → 等待上线
  • AP配网通道: 保存WiFi → 连接热点 → 网络绑定 → UDP通信 → 时间同步 → 发送配网数据 → 清理资源 → 恢复WiFi → 等待上线
  • 共同流程: 轮询绑定状态(每5秒,最多120秒) → 配网成功/失败

2.2 关键技术点

关键技术点1:蓝牙MTU优化

问题:BLE默认MTU为23字节(MTU:Maximum Transmission Unit,最大传输单元,决定单次可传输的数据量),配网数据需要多次分包传输,影响成功率。

解决方案:通过requestMtu(512)提升MTU至512字节,减少分包传输次数。

实战价值:MTU优化使蓝牙配网成功率提升30%,传输时间缩短50%。

// 核心逻辑:MTU>100才开始发送配网数据
gatt.requestMtu(512);
if (mtuLength > 100) {
    sendData(sendWifiData());
}

关键技术点2:AP配网网络切换

问题:AP配网需要手机连接设备热点,Android 10+限制WiFi连接API,网络切换可能影响应用网络连接。

解决方案:通过封装类兼容不同Android版本,核心是bindProcessToNetwork网络绑定机制。

实战价值:网络绑定机制使AP配网成功率提升40%,解决了Android 10+的兼容性问题。

// 核心逻辑:通过封装类兼容Q前后版本,核心是网络绑定机制
if (Build.VERSION.SDK_INT >= Build.VERSION_CODES.Q) {
    // 使用NetworkRequest + bindProcessToNetwork
    connectivityManager.bindProcessToNetwork(network);
} else {
    // 使用WifiManager直接连接
    wifiManager.enableNetwork(networkId, true);
}

2.3 协议设计的优势

核心优势:

  • 统一抽象:两种通道使用相同的数据格式和业务逻辑,降低维护成本
  • 容错优先:多重超时机制、重试机制、资源自动清理,提升配网成功率
  • 兼容性强:动态UUID识别、Android版本适配,覆盖主流设备

实战价值:统一抽象设计使新增协议接入成本降低50%,维护效率提升3倍。


自研协议解决了基础配网问题,但面对30+品牌的多协议集成,架构设计成为新的挑战。每个品牌都有独特的SDK、API和流程,如何设计一个可扩展、易维护的架构?在实际开发过程中,我们又遇到了哪些具体的技术难题?

三、多协议适配的架构与问题解决

3.1 策略模式的架构设计

问题描述:
应用需要支持30+种不同品牌的配网协议,每个协议都有独特的SDK、API和流程。如何设计一个可扩展、易维护的架构?

解决方案:策略模式 + 统一抽象

// 策略模式实现协议路由
ProvisioningStrategy strategy = ProvisioningStrategyFactory
    .create(deviceInfo.getProtocolType(), deviceInfo.getProvisioningMethod());
strategy.startProvisioning(deviceInfo, callback);

// 统一回调接口
interface CallBackDiy {
    void onSuccess(boolean success, Object object);
}

实战价值:策略模式使新增协议接入成本降低50%,统一回调接口使代码复用率提升70%。

3.2 三大核心场景问题

在实际开发中,我们提炼出三大核心场景问题,每个问题都直接影响配网成功率:

场景问题1:蓝牙兼容性问题

现象:

  • 某些设备扫描不到或连接失败
  • 连接成功但发现不了服务及特征值
  • 连接后频繁断开

根因分析:

  • 不同设备使用不同的UUID(通用唯一标识符),早期硬编码导致兼容性差
  • BLE默认23字节MTU,配网数据需要多次分包传输
  • 设备连接参数(ConnectionInterval、SlaveLatency、SupervisionTimeout)不匹配

实战解法:

// 1. 动态UUID识别(核心逻辑)
for (BluetoothGattService service : gattServices) {
    if ((charaProp & PROPERTY_WRITE) > 0) {
        UUID_WRITE_CHARA = characteristic.getUuid(); // 动态识别
    }
}

// 2. MTU协商优化
gatt.requestMtu(512);
if (mtuLength > 100) {
    sendData(sendWifiData());
}

实战价值:动态UUID识别使蓝牙设备兼容率从60%提升至95%。

场景问题2:AP配网WiFi切换失败

现象:

  • 无法连接到设备热点
  • 连接后立即断开
  • 连接成功但无法进行UDP通信

根因分析:

  • Android 10+限制WiFi连接API,需要使用NetworkRequestbindProcessToNetwork
  • 网络切换过程中原有网络连接断开,可能导致应用网络请求失败
  • 配网完成后无法恢复原有WiFi连接

实战解法:

// 核心逻辑:通过封装类兼容Q前后版本,核心是网络绑定机制
if (Build.VERSION.SDK_INT >= Build.VERSION_CODES.Q) {
    // Android 10+:使用NetworkRequest + bindProcessToNetwork
    connectivityManager.bindProcessToNetwork(network);
} else {
    // Android 10以下:使用WifiManager直接连接
    wifiManager.enableNetwork(networkId, true);
}

实战价值:网络绑定机制使AP配网成功率提升40%,解决了Android 10+的兼容性问题。

场景问题3:配网超时设置不合理

现象:

  • 配网时间过长,用户体验差
  • 超时时间过短,成功率低
  • 不同设备需要不同的超时时间

根因分析:

  • 固定超时时间无法适应不同场景
  • 网络环境差异大,设备处理速度不同

实战解法:

// 动态超时:根据网络质量和设备类型调整
public int calculateTimeout(NetworkQuality quality, DeviceType type) {
    int timeout = BASE_TIMEOUT;
    if (quality == POOR) timeout *= 2; // 网络差时加倍
    if (type == LOW_POWER_DEVICE) timeout += 10000; // 低功耗设备增加时间
    return timeout;
}

实战价值:动态超时使配网成功率提升25%,用户体验显著改善。

3.3 资源管理最佳实践

配网过程中需要管理蓝牙连接、Socket、WiFi连接等资源,确保配网结束或失败时及时清理,避免内存泄漏。建议使用统一的资源管理器,在finally块中统一释放。


多协议适配虽能满足当下需求,但行业标准化趋势已现,Matter协议的出现正在重构配网生态。那么,如何从当前的多协议架构平滑过渡到Matter标准?这将是智能家居配网技术的下一个重要阶段。

四、从多协议到Matter:标准化的必然趋势

4.1 Matter协议的技术优势

Matter(原CHIP,Connected Home over IP)是由CSA(连接标准联盟)推出的统一智能家居标准,旨在解决当前IoT生态碎片化问题。

核心特性:

  1. 统一应用层协议:基于IPv6和Thread/WiFi/Ethernet,统一应用层通信协议
  2. 本地控制优先:支持本地网络控制,降低延迟,提升可靠性
  3. 跨平台互操作:不同品牌设备可以无缝协作
  4. 安全设计:端到端加密,设备认证,安全配网

4.2 当前多协议架构的局限性

问题分析:

  1. 维护成本高:每个品牌需要独立集成和维护
  2. 用户体验割裂:不同品牌设备配网流程不一致
  3. 扩展性差:新增品牌需要大量开发工作
  4. 本地控制受限:多数协议依赖云端,本地控制能力弱

架构体现:

// 当前架构:需要为每个协议写独立实现
switch (protocolType) {
    case SELF_DEVELOPED: startSelfDevelopedProtocol(); break;
    case THIRD_PARTY_A: startThirdPartyA(); break;
    case THIRD_PARTY_B: startThirdPartyB(); break;
    // ... 30+种协议实现
}

4.3 Matter与现有架构的冲突点及解决方案

核心冲突:

  1. 安全机制差异:Matter使用PASE/CASE安全握手,传统协议使用简单的密码传输
  2. 设备兼容性:现有30+品牌设备不支持Matter,无法直接迁移
  3. 数据模型差异:Matter设备属性与传统协议设备属性映射关系复杂

解决方案:双协议并行架构

// 协议路由层:根据设备类型选择配网策略
public class ProtocolRouter {
    public void startProvisioning(DeviceInfo device, ProvisioningCallback callback) {
        // 判断协议类型:优先Matter,否则使用传统协议
        ProtocolType type = device.supportsMatter() ? 
            ProtocolType.MATTER : ProtocolType.LEGACY;

        ProvisioningStrategy strategy = strategies.get(type);
        strategy.startProvisioning(device, callback);
    }
}

实战经验:

  • 双协议并行架构使现有设备继续可用,新设备支持Matter
  • 通过抽象层屏蔽协议差异,降低迁移成本
  • 预计需要3-5年时间才能完成大部分设备的迁移

4.4 Matter配网的技术实现

Matter配网流程:

1. 设备发现(BLE广播)
   ↓
2. 配网信息获取(QR Code / Manual Code)
   ↓
3. 安全握手(PASE - Password Authenticated Session Establishment,密码认证会话建立,用于配网阶段的安全通信)
   ↓
4. 网络配置(WiFi凭证传输)
   ↓
5. 设备认证(CASE - Certificate Authenticated Session Establishment,证书认证会话建立,用于设备与Matter网络的长期安全通信)
   ↓
6. 设备注册(添加到Matter Fabric)

代码示例:

public class MatterCommissioningFlow {
    public void startCommissioning(MatterDeviceInfo deviceInfo, 
                                   CommissioningCallback callback) {
        // 1. 建立BLE连接
        BleConnection connection = connectToDevice(deviceInfo);

        // 2. PASE握手(密码认证会话建立)
        PaseSession pase = new PaseSession(connection);
        pase.establish(deviceInfo.discriminator, deviceInfo.passcode);

        // 3. 网络配置
        NetworkCommissioning network = new NetworkCommissioning(pase);
        network.addNetwork(wifiSSID, wifiPassword);

        // 4. 设备认证(CASE:证书认证会话建立)
        CaseSession caseSession = new CaseSession(network);
        caseSession.establish(deviceInfo.certificate);

        // 5. 设备注册
        FabricManager fabric = new FabricManager(caseSession);
        fabric.addDevice(deviceInfo.nodeId);

        callback.onSuccess();
    }
}

4.5 迁移挑战与应对

向Matter协议迁移是一个长期且复杂的过程,涉及技术、生态、用户体验等多个维度。以下是实际迁移过程中可能遇到的主要挑战及应对策略:

难点1:现有设备兼容性问题

问题描述:

平台已接入30+种不同品牌的设备,这些设备使用各自的配网协议。Matter协议无法直接兼容这些传统设备,如何保证现有用户设备继续可用?

难点分析:

  1. 设备固件限制:大量已售出设备不支持Matter协议,无法通过OTA升级
  2. 协议不兼容:传统协议与Matter协议在数据格式、通信方式上完全不同
  3. 用户设备存量:用户家中可能已有数十个传统协议设备,全部替换成本高
  4. 混合场景:同一家庭可能同时存在Matter设备和传统设备

解决方案:

  1. 双协议并行架构

    // 协议路由层:根据设备类型选择配网策略
    public class ProtocolRouter {
        private Map<ProtocolType, ProvisioningStrategy> strategies;
    
        public void startProvisioning(DeviceInfo device, ProvisioningCallback callback) {
            // 判断协议类型:优先Matter,否则使用传统协议
            ProtocolType type = device.supportsMatter() ? 
                ProtocolType.MATTER : ProtocolType.LEGACY;
    
            ProvisioningStrategy strategy = strategies.get(type);
            strategy.startProvisioning(device, callback);
        }
    }
    
    // 设备信息:标识协议类型和支持能力
    public class DeviceInfo {
        private ProtocolType protocolType; // MATTER / LEGACY
        private MatterCapability matterCapability; // Matter能力信息
    
        public boolean supportsMatter() {
            return protocolType == ProtocolType.MATTER 
                || (matterCapability != null && matterCapability.isUpgradeable());
        }
    }
    
  2. 设备升级引导机制

    // 设备升级管理:检查并引导用户升级到Matter
    public class DeviceUpgradeManager {
        public void checkAndPromptUpgrade(DeviceInfo device) {
            if (device.shouldPromptUpgrade()) {
                // 显示升级提示,用户确认后执行OTA升级
                showUpgradeDialog(device, () -> {
                    performOTAUpgrade(device);
                });
            }
        }
    }
    

    难点2:技术实现复杂度

问题描述:

Matter协议涉及PASE/CASE安全握手、证书管理、Fabric网络等复杂概念,技术实现难度大。

基础概念解释:

在深入技术难点之前,我们先理解Matter协议中的几个核心安全概念:

  1. Matter Fabric:可类比为 “家庭 WiFi 信任圈”—— 加入同一 Fabric 的设备如同连接到同一个家庭 WiFi 的设备,彼此信任并可直接通信;不同 Fabric 则像不同家庭的 WiFi,设备无法跨 Fabric 交互,保障隐私隔离。
  2. Thread 网络:类似智能家居设备的 “内部对讲机系统”,是一种低功耗、自修复的局域网技术(无需依赖 WiFi 路由器),适合传感器、门锁等小数据量设备,如同家里的设备用 “专用对讲机” 直接沟通,不占用 WiFi 带宽。
  3. PASE/CASE:可理解为 “设备的双重身份验证”——PASE 是 “初次见面的临时通行证”(配网时用密码快速建立信任),CASE 是 “长期居住证”(配网后用证书实现长期安全通信),两者结合确保设备从接入到日常使用的全流程安全。

难点分析:

  1. 安全机制复杂:PASE和CASE握手涉及密码学算法,实现复杂
  2. 证书管理:需要管理设备证书、CA证书,证书链验证
  3. Fabric网络:Matter Fabric概念抽象,理解和使用有门槛
  4. 多网络支持:需要同时支持WiFi、Thread、Ethernet等网络类型

解决方案:

  1. 安全模块封装

    // PASE握手:配网阶段建立临时安全连接
    public class PaseHandler {
        public void establishSession(BleConnection connection, 
                                    int discriminator, int passcode,
                                    PaseCallback callback) {
            PaseSession session = new PaseSession(connection);
            session.setTimeout(30000);
            // 执行SPAKE2+密钥交换,建立加密通道
            session.establish(discriminator, passcode, callback);
        }
    }
    
    // CASE握手:配网后建立长期安全连接
    public class CaseHandler {
        private CertificateManager certManager;
        private SessionCache sessionCache; // 缓存会话,避免重复握手
    
        public void establishSession(NetworkConnection connection, 
                                    String deviceId, CaseCallback callback) {
            // 检查缓存 -> 获取证书 -> 验证证书链 -> 执行CASE握手
            CaseSession session = sessionCache.get(deviceId);
            if (session == null) {
                DeviceCertificate cert = certManager.getDeviceCertificate(deviceId);
                session = new CaseSession(connection);
                session.establish(cert, callback);
            }
        }
    }
    
  2. 证书管理服务

    // 证书管理:缓存 -> 本地 -> 云端三级获取
    public class CertificateManager {
        private CertificateCache cache;
        private KeyStore localKeyStore;
        private CertificateCloudService cloudService;
    
        public DeviceCertificate getDeviceCertificate(String deviceId) {
            // 三级获取:缓存 -> 本地存储 -> 云端
            DeviceCertificate cert = cache.get(deviceId);
            if (cert == null) {
                cert = localKeyStore.getCertificate(deviceId);
                if (cert == null) {
                    cert = cloudService.fetchCertificate(deviceId);
                }
            }
            return cert;
        }
    
        public boolean validateCertificateChain(DeviceCertificate cert) {
            // 验证证书:过期检查 -> 签名验证 -> 证书链验证
            return !cert.isExpired() 
                && CertificateValidator.verifySignature(cert)
                && CertificateValidator.validateChain(cert.getChain(), getRootCA());
        }
    }
    
  3. 网络抽象层

    // 统一网络接口:支持WiFi、Thread、Ethernet
    public interface MatterNetwork {
        void connect(NetworkConfig config, NetworkCallback callback);
        boolean isConnected();
    }
    
    // WiFi网络实现
    public class MatterWiFiNetwork implements MatterNetwork {
        public void connect(NetworkConfig config, NetworkCallback callback) {
            // WiFi连接:创建配置 -> 添加网络 -> 启用网络 -> 验证连接
            WifiConfiguration wifiConfig = createWifiConfig(config.getSsid(), config.getPassword());
            int networkId = wifiManager.addNetwork(wifiConfig);
            wifiManager.enableNetwork(networkId, true);
            // 轮询检查连接状态
        }
    }
    
    // Thread网络实现
    public class MatterThreadNetwork implements MatterNetwork {
        public void connect(NetworkConfig config, NetworkCallback callback) {
            // Thread网络:通过Border Router加入Thread网络
            borderRouter.joinNetwork(config.getThreadCredentials(), callback);
        }
    }
    

难点3:数据迁移和兼容性

问题描述:

现有设备数据模型与Matter数据模型不同,如何实现数据迁移和兼容?

难点分析:

  1. 数据模型差异:传统协议设备属性与Matter设备属性映射关系复杂
  2. 场景规则迁移:现有场景规则需要适配Matter设备
  3. 用户数据迁移:用户设备列表、分组、场景等数据需要迁移
  4. 历史数据兼容:历史配网记录、日志等数据需要兼容

解决方案:

  1. 统一数据模型设计

    // 统一设备模型:屏蔽协议差异
    public class UnifiedDevice {
        private ProtocolType protocolType;
        private MatterDeviceInfo matterInfo;
        private LegacyDeviceInfo legacyInfo;
    
        // 统一控制接口
        public void turnOn(DeviceControlCallback callback) {
            if (protocolType == ProtocolType.MATTER) {
                matterInfo.executeCommand(new MatterCommand(ON_OFF, true), callback);
            } else {
                legacyInfo.turnOn(callback);
            }
        }
    
        // 统一属性获取
        public DeviceAttribute getAttribute(String name) {
            return protocolType == ProtocolType.MATTER ? 
                mapMatterAttribute(name) : mapLegacyAttribute(name);
        }
    }
    
    // 属性映射器:Matter属性 -> 统一属性
    public class AttributeMapper {
        public static DeviceAttribute toUnified(MatterAttribute attr) {
            switch (attr.getType()) {
                case ON_OFF:
                    return new UnifiedSwitchAttribute(attr.getValue());
                case LEVEL_CONTROL:
                    return new UnifiedLevelAttribute(matterAttr.getValue());
                // ... 其他属性映射
                default:
                    return new UnifiedGenericAttribute(matterAttr);
            }
        }
    }
    
  2. 数据映射层

    // 设备属性映射器:传统协议属性 -> Matter属性
    public class DeviceAttributeMapper {
        private Map<String, AttributeMappingRule> mappingRules;
    
        public MatterAttribute mapToMatter(LegacyAttribute legacy) {
            // 查找映射规则 -> 执行值转换 -> 创建Matter属性
            AttributeMappingRule rule = mappingRules.get(legacy.getType());
            Object matterValue = rule.transformValue(legacy.getValue());
    
            // 3. 创建Matter属性
            return new MatterAttribute(rule.getMatterType(), matterValue);
        }
    
        private void initMappingRules() {
            // 开关映射
            mappingRules.put("switch", new AttributeMappingRule(
                LegacyAttributeType.SWITCH,
                MatterAttributeType.ON_OFF,
                value -> (Boolean) value // 直接映射
            ));
    
            // 亮度映射:0-100 -> 0-254
            mappingRules.put("brightness", new AttributeMappingRule(
                LegacyAttributeType.BRIGHTNESS,
                MatterAttributeType.LEVEL_CONTROL,
                value -> (int) ((Integer) value * 2.54)
            ));
        }
    }
    
  3. 渐进式数据迁移

    // 数据迁移服务
    public class DataMigrationService {
        private DeviceAttributeMapper attributeMapper;
        private SceneMigrationService sceneMigration;
        private DataBackupService backupService;
        private MigrationStateManager stateManager;
    
        public void migrateDeviceData(LegacyDevice legacy, MigrationCallback callback) {
            try {
                // 1. 检查迁移状态
                if (stateManager.isMigrated(legacy.getDeviceId())) {
                    callback.onSuccess("设备已迁移");
                    return;
                }
    
                // 2. 备份原始数据(用于回滚)
                backupService.backupDevice(legacy);
    
                // 3. 创建Matter设备记录
                MatterDevice matter = createMatterDevice(legacy);
                if (matter == null) {
                    callback.onError("Matter设备创建失败");
                    return;
                }
    
                // 4. 迁移设备属性
                boolean attrSuccess = migrateAttributes(legacy, matter);
                if (!attrSuccess) {
                    rollbackMigration(legacy);
                    callback.onError("属性迁移失败");
                    return;
                }
    
                // 5. 迁移场景规则
                boolean sceneSuccess = migrateScenes(legacy, matter);
                if (!sceneSuccess) {
                    // 场景迁移失败不影响设备使用,记录警告
                    Log.w("Migration", "场景迁移失败,设备仍可使用");
                }
    
                // 6. 更新迁移状态
                stateManager.markAsMigrated(legacy.getDeviceId(), matter.getDeviceId());
    
                // 7. 验证迁移结果
                if (validateMigration(legacy, matter)) {
                    callback.onSuccess("迁移成功");
                } else {
                    rollbackMigration(legacy);
                    callback.onError("迁移验证失败");
                }
    
            } catch (Exception e) {
                rollbackMigration(legacy);
                callback.onError("迁移异常: " + e.getMessage());
            }
        }
    
        private boolean migrateAttributes(LegacyDevice legacy, MatterDevice matter) {
            try {
                List<LegacyAttribute> legacyAttrs = legacy.getAttributes();
                for (LegacyAttribute legacyAttr : legacyAttrs) {
                    // 映射到Matter属性
                    MatterAttribute matterAttr = attributeMapper.mapToMatter(legacyAttr);
                    if (matterAttr != null) {
                        matter.addAttribute(matterAttr);
                    }
                }
                return true;
            } catch (Exception e) {
                Log.e("Migration", "属性迁移失败", e);
                return false;
            }
        }
    
        private void rollbackMigration(LegacyDevice legacy) {
            // 从备份恢复数据
            backupService.restoreDevice(legacy.getDeviceId());
            stateManager.markAsFailed(legacy.getDeviceId());
        }
    }
    

难点4:用户体验一致性

问题描述:

如何保证Matter设备和传统设备在用户体验上保持一致,用户无感知协议切换?

难点分析:

  1. 配网流程差异:Matter配网流程与传统协议不同~~~~
  2. 设备发现方式:Matter使用BLE+二维码,传统协议使用其他方式
  3. 控制响应时间:Matter本地控制更快,传统协议依赖云端
  4. 错误提示:不同协议的错误信息需要统一

解决方案:

  1. UI层统一抽象

    // 统一配网UI:屏蔽协议差异,统一用户体验
    public class UnifiedProvisioningUI {
        public void showProvisioningFlow(DeviceInfo device, Activity activity) {
            // 统一进度显示,底层协议透明
            progressManager.showProgressDialog();
            protocolRouter.startProvisioning(device, new ProvisioningCallback() {
                @Override
                public void onProgress(ProvisioningStep step, int progress) {
                    progressManager.updateStep(step, getStepMessage(step));
                }
    
                @Override
                public void onSuccess(DeviceInfo device) {
                    showSuccessDialog(activity, device);
                }
    
                @Override
                public void onError(String error) {
                    showErrorDialog(activity, errorHandler.getUserMessage(error));
                }
            });
        }
    }
    
  2. 配网流程标准化

    // 统一配网流程接口:发现 -> 配置网络 -> 绑定
    public interface ProvisioningFlow {
        void discoverDevice(DeviceDiscoveryCallback callback);
        void configureNetwork(NetworkConfig config, NetworkConfigCallback callback);
        void bindDevice(String deviceId, BindCallback callback);
    }
    
    // Matter实现:BLE+二维码发现,自动绑定
    public class MatterProvisioningFlow implements ProvisioningFlow {
        public void discoverDevice(DeviceDiscoveryCallback callback) {
            matterAdapter.startDiscovery().setCallback(callback);
        }
    
        public void bindDevice(String deviceId, BindCallback callback) {
            // Matter设备自动绑定
            callback.onSuccess();
        }
    }
    
    // 传统协议实现:蓝牙/AP发现,轮询绑定
    public class LegacyProvisioningFlow implements ProvisioningFlow {
        public void discoverDevice(DeviceDiscoveryCallback callback) {
            handler.startDiscovery(callback);
        }
    
        public void bindDevice(String deviceId, BindCallback callback) {
            // 传统协议需要轮询绑定状态
            handler.bindDevice(deviceId, callback);
        }
    }
    
  3. 错误信息统一

    // 错误信息映射器:协议错误码 -> 用户友好提示
    public class ErrorMessageMapper {
        private Map<String, ErrorMessage> errorMessageMap;
    
        public ErrorMessage mapError(ProtocolType type, String errorCode) {
            // 查找映射:协议类型+错误码 -> 通用错误码 -> 默认错误
            String key = type.name() + "_" + errorCode;
            return errorMessageMap.getOrDefault(key, 
                errorMessageMap.getOrDefault(errorCode, defaultErrorMessage));
        }
    }
    

五、总结

5.1 三条实战经验

基于30+品牌设备配网的实战经验,我们提炼出三条核心经验:

  1. 统一抽象优先于硬编码

    • 早期设计统一的抽象接口,使新增协议接入成本降低50%
    • 策略模式+统一回调接口,使代码复用率提升70%
    • 统一数据格式和业务逻辑,降低维护成本
  2. 容错机制决定配网成功率

    • MTU优化使蓝牙配网成功率提升30%
    • 网络绑定机制使AP配网成功率提升40%
    • 动态超时使配网成功率提升25%
    • 完善的错误处理和资源管理,避免内存泄漏
  3. 标准化是长期趋势但需兼容过渡

    • Matter协议将成为主流,但需要3-5年过渡期
    • 双协议并行架构保证现有设备继续可用
    • 通过抽象层屏蔽协议差异,降低迁移成本

5.2 技术架构演进

从单协议阶段 → 多协议融合(30+品牌) → 标准化过渡(Matter),核心是统一抽象设计容错机制优化,为向Matter标准迁移奠定基础。

本文基于实际项目开发实践,系统梳理了IoT设备配网从自研协议到Matter标准化的全流程经验。在向Matter标准迁移的过程中,建议采用渐进式策略,保持向后兼容,确保用户体验的平滑过渡。同时,持续关注行业标准演进,及时适配新技术,提升配网成功率和用户体验。

作者:洞窝-有为