差旅严控下如何高效协作?一套私有化视频会议系统如何为你节约成本

32 阅读4分钟

最近在网上看到很多企业开始限制出差政策,引发了广泛关注和讨论。

在当下经济形势不佳的大背景下,大小企业的日子都过的挺艰难。出差,这一看似平常的工作安排,实则背后隐藏着巨大的成本。出行交通费(机票高铁什么的)、餐费、住宿,还有员工的出差补贴,这些开支都消耗着企业的资金。

我身边有个关系非常铁的哥们,他们接全国各地的金融项目做,前些年,项目经费充足,公司对出差管理比较宽松,不管大大小小的事情(有些必须现场对接,有些其实电话或者线上会议沟通就能解决),都出差去现场沟通解决。今年,老板开会明确强调,非必要的情况全部远程线上沟通解决。

既然限制出差,就需要其他办法去推进工作

也是在这种背景下,视频会议技术迎来了快速发展。云视频会议系统能实现高清、稳定的远程实时互动。

以JVS企业会议系统为例,这款集高清视频会议、即时通讯、屏幕共享、实时翻译、白板展示等多功能于一体的私有化视频会议软件。企业会议系统打破了免费版时长的限制,它是一套不限时、不限人数(能支持上千人同时参会)的高清会议系统。

项目特点:支持私有化部署,提供100%源码,企业可以根据需求二次开发,能轻松集成到现有业务系统。

JVS企业会议支持多人同时在线视频会议,画面清晰流畅,系统采用先进的视频编码技术,自动适应网络状况,智能调整视频质量,保证会议不间断进行。

会议的创建与会议的管理,包括预约会议、快速创建会议、加入会议,展示会议的相关记录等信息,支持会议录制,可以对开会的过程录制成视频,方便二次查看。

提供一键共享屏幕功能,能轻松展示PPT、报告等内容。

支持白板展示功能,多人可以同时在白板上进行编辑和标注,实现实时协作,参会人员可以进行头脑风暴和创意分享

提供即时聊天功能,支持文本、图片、表情等多种沟通方式

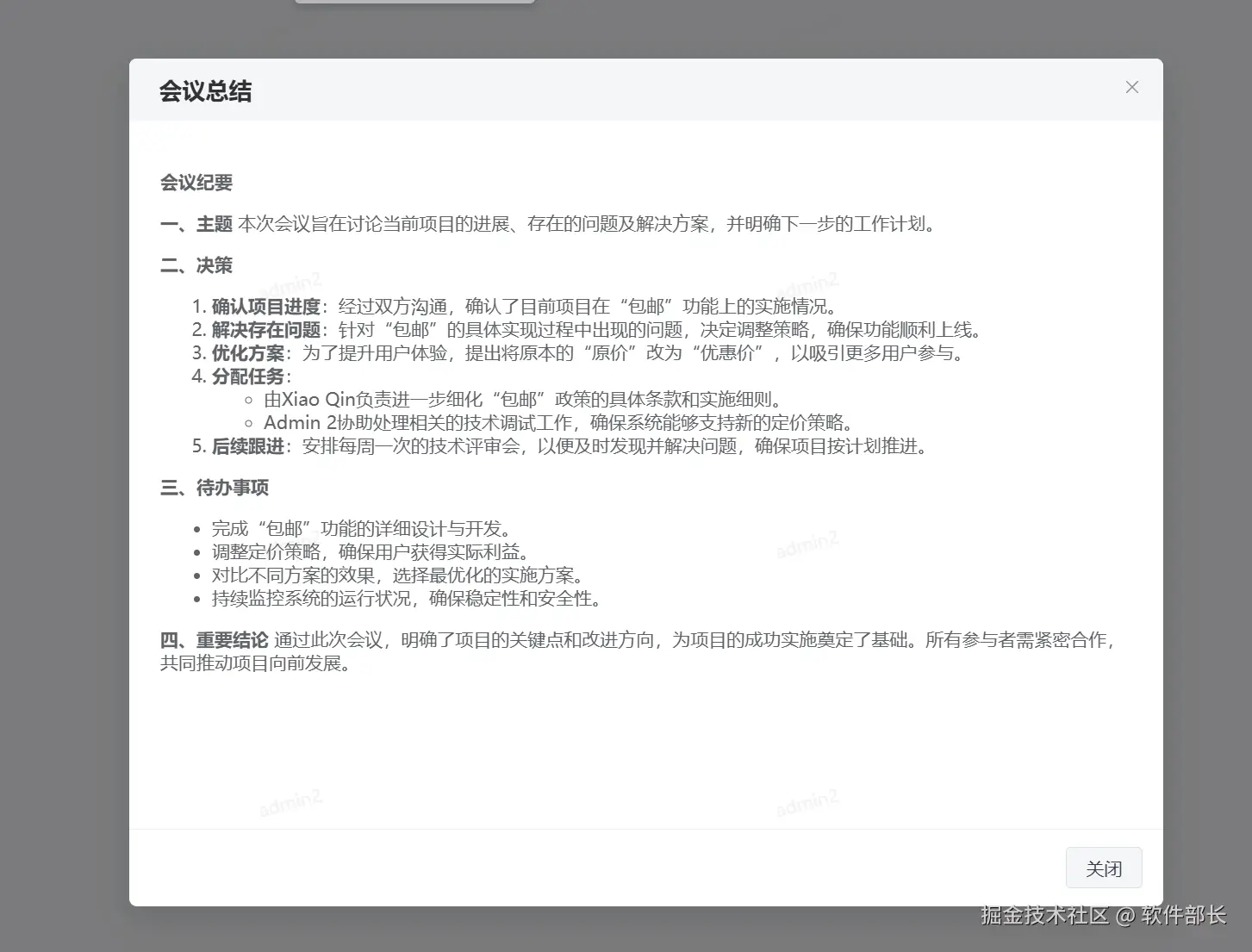
对接了AI套件,在会议过程中,AI助手可以对会议进行内容记录,自动生成会议纪要

会议内容泄露、敏感信息外传、权限管理混乱……企业数据安全面临多重威胁。

针对重要会议,还可以设置会议密码、等候室等多重防护机制,有效防止未授权访问,保护企业隐私。

根据会议上交流的语音,可以实时生成字幕,支持中英互译的实时在线翻译

通过会议监控能实时了解服务器当前储存情况,会议室内显示延时率、丢包率等指标,帮助IT部门快速定位网络问题。

总之,视频会议系统最直接的价值在于大幅削减差旅成本。企业通过远程会议替代部分线下会议,可节省交通、住宿、补贴等大量开支。

在线免费体验:meeting.bctools.cn

开源框架:gitee.com/software-mi…