鸿蒙激励的羊毛,你"薅"到了么?

904 阅读3分钟

背景

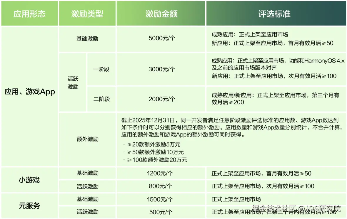
鸿蒙应用开发者激励计划2025,是由华为发起的开发者支持项目,旨在通过提供现金激励,鼓励开发者参与鸿蒙应用、游戏(含游戏App和小游戏,以下如无特指均使用“游戏”统一描述)、元服务的开发,以推动鸿蒙生态的建设和繁荣发展。

距离鸿蒙激励还有最后一天。

跟进政策走

听人说,有些小公司专搞 “面向补贴编程”,靠反复上包薅政策羊毛

我觉得吧,这种路子对刚入门的开发者来说,确实能赚点小钱、当个入门激励。

尤其对于新手来说,比起苹果审核的冷漠,国内安卓市场的内卷,谷歌市场的封杀。鸿蒙开发确实更适合,用自身技能变现+紧跟政策红利。

强者思维

你不是缺机会,你是缺了一双发现机会的眼睛。

思维对比:

  • 有钱人:专注赚钱机会
  • 普通人:专注过程困难

这种深植于骨髓的习惯性思维,短期内看似无关紧要,但拉长到五年、十年,便造就了人与人之间无法逾越的鸿沟。

世界上不缺赚钱的机会,只缺“看见”机会的人。

遵守规则,方得长治久安,最后祝大家大吉大利,今晚过审!

相关推荐

# 苹果开发者续费大坑及成功续费方案!亲测有效

# AppStore敏感词排查手册,多维度分析Guideline 2.3.1隐藏功能,轻松过审。

# 如何主动提防苹果3.2f的进攻,自查防御手册(代码篇)

# 如何主动提防苹果3.2f的进攻,自查防御手册(ASO篇)

# 苹果加急审核是“绿色通道”还是“死亡陷阱”?

# 苹果开发者邮箱,突然收到11.2通知严重么?

# 不想被苹果卡审最好错开这两个提审时间

# 手撕苹果审核4.3是代码问题还是设计问题?

# 有幸和Appstore审核人员进行了一场视频会议特此记录。