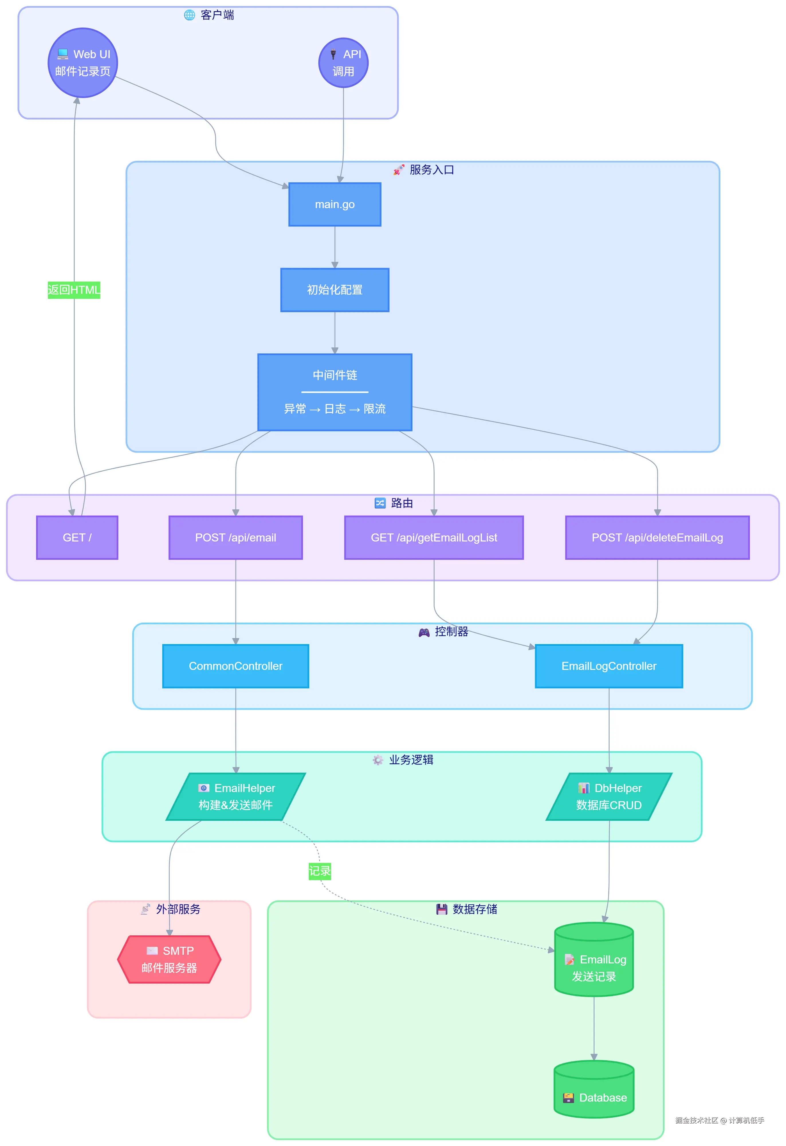
以下是对该邮件发送助手工具的简单介绍
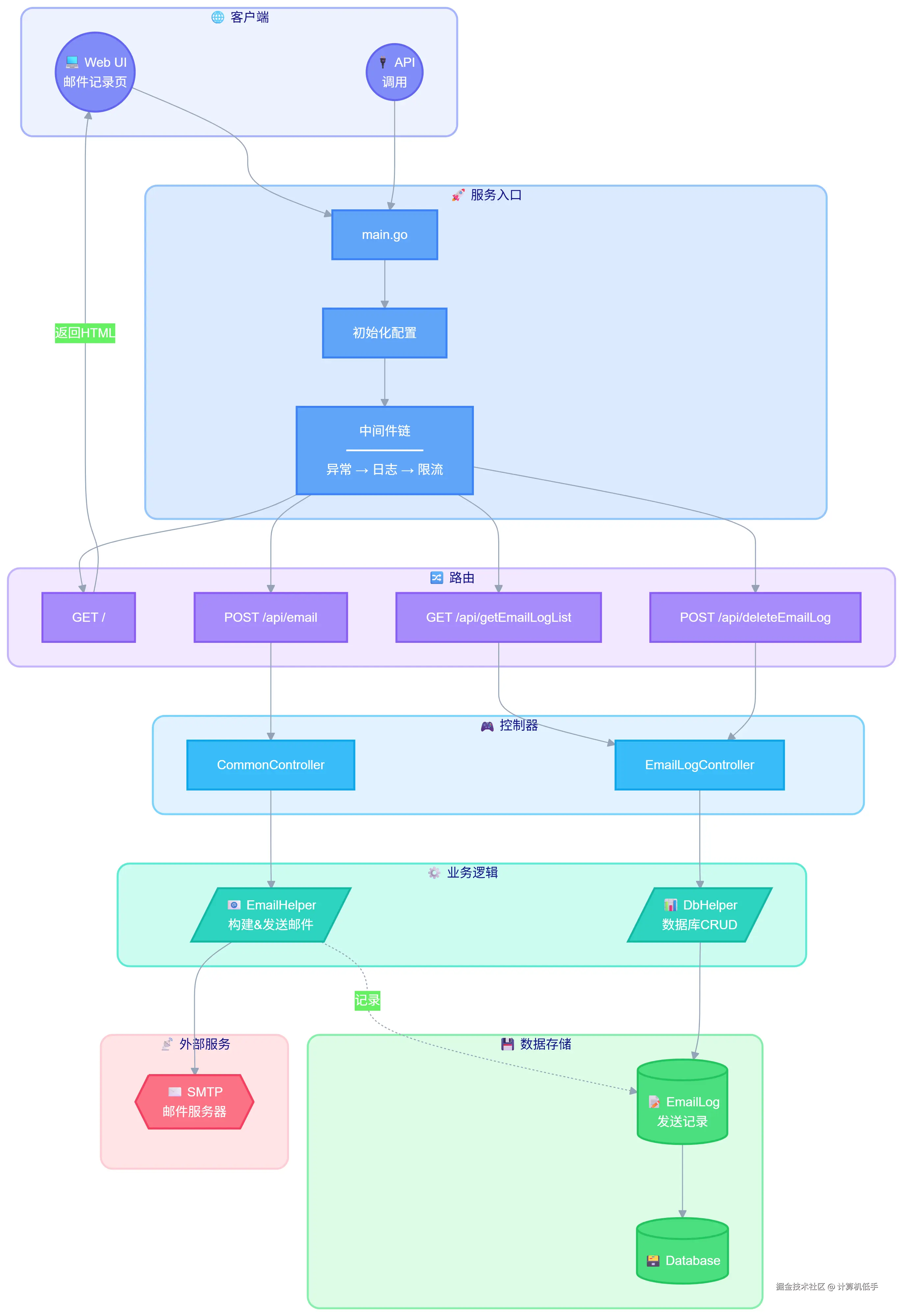
- 这是一个基于 Gin 框架的邮件发送服务,对外提供API,实质是通过第三方SMTP发送邮件
- 提供一个简易的Web UI,可在线查看发送记录
- 支持Docker快速部署,非常轻量
- 通过一个GET请求就能发送邮件,适合快速接入终端命令行、shell脚本、各种代码请求等
- 该工具的开源地址:github.com/luler/hello…
Docker部署与应用实操可参考: 快速部署一个轻量级邮件发送 API 服务,Go 语言开发,Docker 快速部署
以下是对该邮件发送助手工具的简单介绍
Docker部署与应用实操可参考: 快速部署一个轻量级邮件发送 API 服务,Go 语言开发,Docker 快速部署