实测这款开源AI+Python工具:能分析数据、能写报告、能做视频,简直全能打工牛马!

202 阅读5分钟

你只要用大白话描述需求,AiPy就能生成并执行Python代码,完成数据分析、可视化,写报告、做图、做短剧等等。对程序员来说,它更像一个AI助手;对零基础用户来说,则是一把低门槛打开编程世界的钥匙。

图片

编辑

最关键的是,整个过程完全在本地进行,你的数据不会上传到任何云端。

这解决了Manus面临的核心问题,合规性和隐私性。

首先在AiPy官网(www.aipyaipy.com)下载客户端,有Windows和Mac版本可选择。

图片

编辑

安装十分简单,打开客户端后可以看到,界面简洁直观,并内置了很多案例,可以自行进行尝试。

图片

编辑

点击左下角的智能体集市,还可以看到AiPy的一些强大功能,包括图片、视频生成、企业信息研判、IP风险研判等。

图片

编辑

实测一:50年经济数据趋势分析与可视化

为了验证AiPy的实际能力,我先选择了客户端上的一个案例:分析美国GDP增长数据。这个任务涉及数据获取、清洗、分析、图表和报告生成等多个环节,是评估AI工具综合能力的好场景。

图片

编辑

接到任务后,AiPy先进行分析,列出关键步骤,然后自动执行——从联网获取数据,到生成图表、编写报告,一气呵成。

图片

编辑

执行完毕后,AiPy给我输出了一份报告,自动打开在桌面上。报告初稿不错, 但我发现2001年的两个重大事件标注存在文字重叠问题。

图片

编辑

所以我又反馈给AiPy让它自己想办法修改。

图片

编辑

AiPy立马分析了问题所在:2021年同时发生了两大重大时间,标注方式又是垂直叠加,导致文字重叠。

图片

编辑

分析完问题后,AiPy给出了解决办法:事件分别标注在不同高度、调整箭头方向,以及使用不同颜色区分两个事件。

图片

编辑

来看修改的效果:两个事件清晰的分开了,一目了然。

图片

编辑

案例二:热门上市公司股票分析

为了避免是内置案例才表现亮眼的嫌疑,我挑了个最近的市场热点:寒武纪股价一度超越茅台。

我让AiPy来分析下寒武纪股价上涨的原因及其后续表现,以及可能存在的风险等等,想验证AiPy对当前市场热点的分析能力,看看AiPy能不能给出一些有用的投资建议。

我先开启了联网搜索功能+企业信息研判功能,以便于更好掌握企业基本面信息与最新情况,然后输入提示词如下:

图片

编辑

AiPy开始执行我的任务,很快给我成功的反馈,并在我的浏览器里打开。

图片

编辑

既分析了股价波动的原因,同时给出了发展潜力评估和风险因素分析。对一些重点信息还进行了标红处理。

图片

编辑

图片

编辑

股价走势图表和营收情况也是一目了然。并且,还给出了投资策略建议及重点关注事项,具有参考意义。

图片

编辑

当然,你如果非要和券商几百页的研报来比,AiPy制作的在深度上还是有一定差距的,但对于一个投资者或研究者的作为初步研判依据的话,足够用了。更重要的是,它把耗时的资料汇总和逻辑梳理自动化了,效率提升非常明显。

实测三:AI短视频制作

数据分析能力验证完后,我想试试完全不同的场景。于是,我挑战了一个热门方向:短视频。

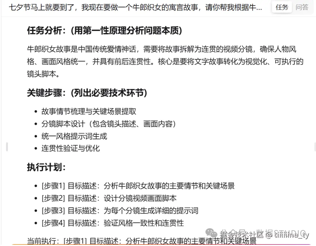
正好最近七夕,不如就做个牛郎织女的视频。我把所有任务都交给AiPy,分为两步走:第一步让它先写短视频脚本文案,第二步让AiPy然后根据脚本制作视频。

图片

编辑

图片

编辑

很快脚本就写好好了,我打开看了下,真的挺详细,很有画面感。

图片

编辑

我让 AiPy 按照脚本内容生成了8个分镜视频,要求它保存在本地。

图片

编辑

然后,再交给它自动合成,并配音和添加字幕。

图片

编辑

最终视频生成了,效果很不错,大家可以看看。脚本画面感强,分镜合理;8 个分镜头视频连贯拼接在一起;配音、字幕齐活,直接出片。

写在最后

实测下来,可以看出AiPy确实是一个干活的好手。

能交给 AI 的工作,交给 AiPy 就对了。它效率高、执行稳,不仅能干活,还能帮你把思路理顺。

说得直白点:有了AiPy,就像随身带了一个不知疲倦的助手,确实称得上是AI牛马。