企业财务对账系统概述

153 阅读12分钟

一、对账系统的核心价值

在企业的财务管理中,资金对账是一项至关重要的日常工作。它涉及银行账户、第三方支付平台(支付宝、微信支付)等多个资金渠道,需要确保每一笔交易都能准确对应,及时发现并处理差错。

一个高效的对账系统不仅能提升财务工作效率,更能有效防范资金风险,保障企业资金安全。

二、系统架构设计

整体架构层次

财务对账系统采用分层架构设计,从上到下分为四个核心层次,确保系统的可扩展性和可维护性。

应用层

提供Web管理端、移动端、定时任务等多种交互方式,满足不同场景下的使用需求。数据大屏则为管理者提供直观的业务数据展示。

接入层

通过API网关统一接口管理,实现负载均衡、认证授权和限流熔断等功能,保障系统的高可用性和安全性。

服务层

系统的核心业务逻辑层,包含流水拉取服务、对账处理服务、差错处理服务、规则配置服务等九大核心服务,各服务相互协作完成对账业务流程。

数据存储层

采用MySQL数据库存储业务数据,Redis缓存提升系统性能,文件系统存储各类对账文件和流水记录,日志系统记录所有操作轨迹。

系统交互关系

对账系统需要与多个外部系统进行交互,实现数据的自动采集和处理。

系统与银行系统、支付宝、微信支付建立专线或API对接,实现流水的自动拉取。与企业ERP系统的对接则获取业务订单数据,进行端到端的资金对账。用户端提供人工干预和监控功能,数据库和文件系统确保数据的持久化存储。

数据库设计

合理的数据库设计是对账系统稳定运行的基础。系统采用关系型数据库存储结构化数据,同时建立完善的索引和关联关系。

核心表结构包括:

  • 银行账号表
    • 存储企业所有银行账户信息,包括账户号、开户行、账户类型等
  • 对账项目表
    • 定义对账任务的基本信息,包括项目名称、对账周期、对账类型等
  • 对账规则表
    • 配置具体的匹配规则,如金额容差、时间容差、字段映射等
  • 流水表
    • 分别存储银行流水、支付宝流水、微信流水的详细记录
  • 对账结果表
    • 记录每次对账任务的执行结果
  • 差错记录表
    • 详细记录对账过程中发现的所有差错信息

三、核心功能模块

1️⃣ 银行账号维护

银行账号管理是对账系统的基础功能,支持对企业的所有银行账户进行统一管理。

主要功能:

1.账号信息维护 - 支持添加、编辑、删除银行账户信息
2.账户类型管理 - 区分基本户、一般户、专用户等不同账户类型
3.状态监控 - 实时监控账户状态,及时发现异常情况
4.接口配置 - 配置银行接口的连接参数,包括API地址、证书等
5.密钥管理 - 安全存储和管理接口调用所需的密钥信息

2️⃣ 对账项目配置

对账项目配置是系统的核心功能之一,允许用户根据业务需求灵活配置对账任务。

配置项包括:

1.对账项目名称 - 标识不同的对账业务场景
2.对账周期 - 支持日对账、周对账、月对账等多种周期
3.对账类型 - 单边对账、双边对账、多边对账
4.参与账户 - 选择参与对账的银行账户和支付账户
5.匹配规则 - 配置具体的匹配条件和容差范围
6.优先级设置 - 当多个对账任务冲突时,按优先级执行

3️⃣ 流水拉取功能

流水拉取是自动化的关键,系统支持从多个渠道自动获取交易流水。

流水拉取方式:

  • API对接
    • 与银行、支付宝、微信等平台建立API对接,实现自动拉取
  • 文件下载
    • 支持从银行网银系统下载流水文件
  • 人工上传
    • 当自动渠道不可用时,支持人工上传流水文件
  • 定时任务
    • 配置定时任务,按计划自动执行流水拉取

4️⃣ 银行流水拉取

银行流水是最重要的对账数据源,系统支持多种银行流水获取方式。

拉取流程:

第一步:通过银行API或网银系统获取指定日期范围的流水
第二步:解析银行返回的数据格式(Excel、CSV、XML等)
第三步:将流水数据标准化处理后存入数据库
第四步:记录拉取日志,便于问题追溯

支持银行: 工商银行、建设银行、农业银行、招商银行等主流商业银行

5️⃣ 支付宝流水拉取

支付宝作为重要的第三方支付平台,其流水数据对账至关重要。

拉取方式:

1.调用支付宝开放平台API,按时间范围查询交易记录
2.支持支付宝商户版和个人版的流水拉取
3.自动识别交易类型(收款、付款、退款等)
4.处理支付宝特殊字段(交易号、买家信息、商品信息等)

6️⃣ 微信流水拉取

微信支付流水的拉取与支付宝类似,但接口和字段格式有所不同。

实现要点:

1.调用微信支付商户平台API
2.处理微信的证书加密和签名验证
3.支持微信支付、红包、转账等多种交易类型
4.处理微信特有字段(商户号、终端号等)

7️⃣ 文件上传与解析

除了API自动拉取,系统还支持人工上传流水文件,这在银行接口不可用时尤为重要。

文件解析功能:

1.支持多种文件格式(Excel、CSV、TXT、PDF等)
2.智能识别文件编码和分隔符
3.提供可视化配置界面,用户可映射字段对应关系
4.支持自定义解析规则,适应不同银行的文件格式

8️⃣ 对账文件解析规则处理

不同银行和支付平台的流水文件格式各不相同,系统需要强大的解析规则引擎。

规则配置能力:

  • 字段映射
    • 将文件字段映射到系统标准字段
  • 格式转换
    • 处理日期格式、金额格式、小数位数等差异
  • 数据校验
    • 检查必填字段、数据类型、取值范围等
  • 去重规则
    • 识别和过滤重复的流水记录
  • 规则版本管理
    • 支持规则的版本控制和历史回溯

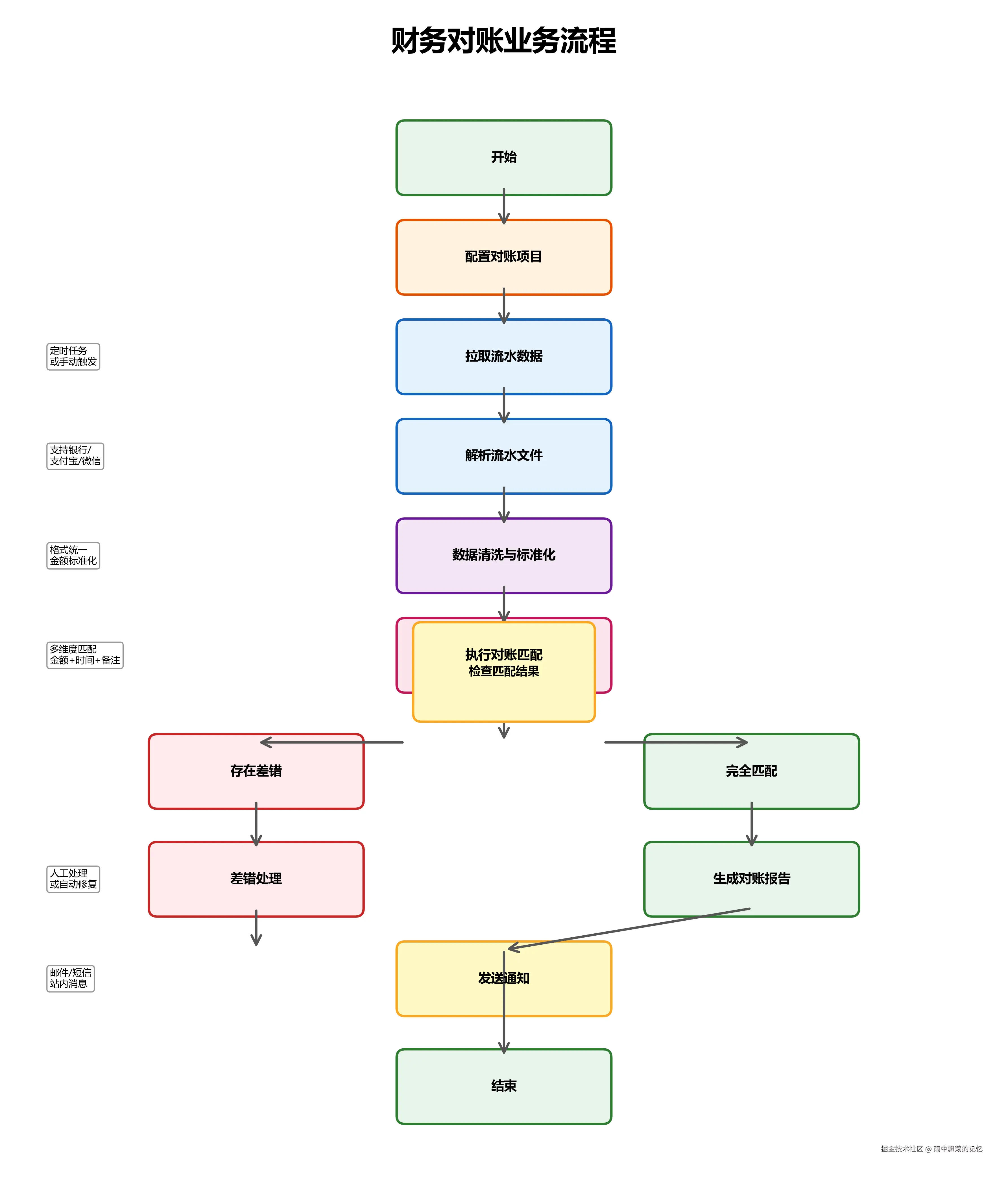
四、对账业务流程

完整对账流程九步法

对账是一个系统化的业务流程,涉及多个环节的紧密协作。

第一步:配置对账项目用户根据业务需求创建对账项目,配置对账周期、参与账户、匹配规则等参数。这是对账任务的基础配置。

第二步:拉取流水数据系统根据配置自动拉取或等待人工上传各方流水数据。支持银行流水、支付宝流水、微信流水等多种数据源。

第三步:解析流水文件对获取的流水文件进行解析,识别字段结构,转换为系统标准格式。此步骤需要处理各种文件格式差异。

第四步:数据清洗与标准化对解析后的数据进行清洗,处理格式不一致、特殊字符、空值等问题,将数据标准化为统一格式。

第五步:执行对账匹配根据配置的匹配规则,对各方流水进行智能匹配。匹配维度包括金额、交易时间、摘要信息等。

第六步:检查匹配结果系统自动检查匹配结果,区分完全匹配、部分匹配和不匹配三种情况。

第七步:差错处理对于不匹配的记录,进入差错处理流程。系统会尝试自动修复,无法修复的则转入人工处理。

第八步:生成对账报告无论是对账成功还是存在差错,系统都会生成详细的对账报告,供管理者查阅。

第九步:发送通知系统通过邮件、短信、站内消息等方式,将对账结果通知相关人员。

流水拉取时序

流水拉取是对账流程的起点,系统的并行拉取能力直接影响对账效率。

时序说明:

  1. 定时任务触发流水拉取任务
  2. 系统同时向银行、支付宝、微信发起流水请求
  3. 各平台返回流水数据
  4. 系统将流水数据存入数据库
  5. 更新拉取状态并完成通知

这种并行拉取设计大大提高了数据获取效率,特别是当对接多个平台时优势明显。

五、差错处理机制

差错类型识别

对账过程中可能出现的差错类型多种多样,系统需要准确识别并分类处理。

常见差错类型:

1、金额不符交易金额不一致,可能是手续费、分笔交易等原因导致,需要人工核实原始凭证。
2、时间不一致交易时间存在差异,但金额和摘要一致。系统支持配置时间容差,如±3天内视为匹配。
3、交易缺失一方有流水记录,另一方没有对应记录,可能是延迟到账或漏记账。
4、重复交易同一笔交易被记录多次,需要去重处理。
5、状态异常交易状态不一致(如已支付vs未支付),需要核实实际业务状态。
6、其他异常系统无法自动识别的异常情况,转入人工处理队列。

差错处理流程

差错处理分为自动修复和人工处理两个阶段。

自动修复阶段

系统首先尝试根据预设规则自动修复差错,可自动修复的情况包括:

时间在容差范围内的记录自动匹配
金额小数位差异自动调整
常见字段格式差异自动映射

自动修复成功后,系统记录修复日志,更新对账状态。

人工处理阶段

对于无法自动修复的差错,转入人工处理队列:

1、系统将差错分配给对应负责人
2、负责人登录系统查看差错详情
3、核实原始凭证和业务情况
4、手动调整或标记为正常
5、提交审核确认

差错报告生成

差错处理完成后,系统生成详细的差错报告,包括:

  • 差错类型统计
  • 差错处理记录
  • 未解决差错列表
  • 改进建议

六、系统特色功能

智能匹配算法

系统采用多维度的智能匹配算法,提高对账准确率。

匹配维度:

1.过滤规则
 - 过滤不需要参与对账的交易
2.映射规则
 - 字段值映射和转换
3.分组规则
 - 将多笔小交易合并匹配
4.拆分规则
 - 将大交易拆分匹配

规则引擎

强大的规则引擎使系统能够适应各种复杂的业务场景。

规则类型:

1、过滤规则
 - 过滤不需要参与对账的交易
2、映射规则
 - 字段值映射和转换
3、分组规则
 - 将多笔小交易合并匹配
4、拆分规则
 - 将大交易拆分匹配

任务调度

灵活的任务调度系统满足不同对账场景的需求。

调度方式:

1、定时调度
 - 按日、周、月周期执行
2、事件触发
 - 特定事件发生时触发
3、手动触发
 - 用户手动启动对账任务
4、依赖调度
 - 基于其他任务完成情况调度

报表统计

丰富的报表功能为决策提供数据支持。

报表类型:

1、对账日报/周报/月报
2、差错分析报告
3、账户余额分析
4、交易趋势分析

审计追踪

完整的审计追踪满足合规要求。

记录内容:

1、用户操作日志
2、数据变更记录
3、系统异常日志
4、接口调用日志

七、技术实现要点

数据处理

数据量处理:

1、采用分页查询避免内存溢出
2、使用数据库索引提升查询效率
3、大批量数据采用异步处理
4、历史数据归档机制

数据一致性:

1、使用数据库事务保证操作原子性
2、分布式锁防止并发冲突
3、数据版本控制防止覆盖

接口对接

对接要点:

1、理解各平台接口文档和规范
2、处理接口调用频率限制
3、实现接口调用的重试机制
4、证书和签名安全处理

异常处理

异常类型:

1、网络异常:超时、连接失败
2、数据异常:格式错误、数据缺失
3、业务异常:状态冲突、规则不匹配
4、系统异常:资源不足、服务不可用

性能优化

优化手段:

1、数据库查询优化
2、缓存机制
3、异步处理
4、并行计算

八、 总结

财务对账系统是企业财务管理的重要工具,通过自动化的流水拉取、智能的对账匹配、完善的差错处理,大大提升了财务工作效率,降低了人工操作风险。

建设一个优秀的对账系统,需要深入理解业务需求,合理设计系统架构,灵活配置业务规则,并持续优化系统性能。