MyBatis配置解析模块详解

107 阅读9分钟

深入剖析MyBatis的"大脑"——配置解析模块的工作原理

一、MyBatis整体架构概览

在深入配置解析模块之前,我们先来看MyBatis的整体架构。MyBatis作为一个优秀的持久层框架,采用了分层设计思想,将整个框架划分为多个功能模块,各司其职又协同工作。

核心模块划分

MyBatis主要包含以下九大核心模块:

1. 配置解析模块负责解析mybatis-config.xml和Mapper XML文件,构建Configuration对象
2. 反射模块提供强大的反射工具,支持属性复制、类型转换等功能
3. 类型处理模块处理JDBC类型和Java类型之间的转换
4. 日志模块适配多种日志框架
5. 缓存模块提供一级缓存和二级缓存实现
6. 事务管理模块管理数据库事务
7. 数据源模块管理数据库连接池
8. SQL执行模块执行SQL语句并映射结果
9. 插件模块提供拦截器机制

配置解析模块的核心地位

配置解析模块是MyBatis的"大脑",负责将配置信息转换为内存中的Configuration对象。这个Configuration对象贯穿整个MyBatis的生命周期,是后续所有操作的基石。

二、mybatis-config.xml配置文件解析

配置文件结构

mybatis-config.xml是MyBatis的全局配置文件,采用XML格式,包含了数据库连接、事务管理、映射器等核心配置。

一个典型的mybatis-config.xml配置文件包含以下元素:

<?xml version="1.0" encoding="UTF-8" ?>
<!DOCTYPE configuration PUBLIC "-//mybatis.org//DTD Config 3.0//EN"
    "http://mybatis.org/dtd/mybatis-3-config.dtd">
<configuration>
    <!-- 属性配置 -->
    <properties resource="jdbc.properties"/>
    <!-- 全局设置 -->
    <settings>
        <setting name="cacheEnabled" value="true"/>
        <setting name="lazyLoadingEnabled" value="true"/>
        <setting name="mapUnderscoreToCamelCase" value="true"/>
    </settings>
    <!-- 类型别名 -->
    <typeAliases>
        <typeAlias alias="User" type="com.example.domain.User"/>
    </typeAliases>
    <!-- 类型处理器 -->
    <typeHandlers>
        <typeHandler handler="com.example.handler.StringTypeHandler"/>
    </typeHandlers>
    <!-- 插件配置 -->
    <plugins>
        <plugin interceptor="com.example.plugin.PageInterceptor"/>
    </plugins>
    <!-- 环境配置 -->
    <environments default="development">
        <environment id="development">
            <transactionManager type="JDBC"/>
            <dataSource type="POOLED">
                <property name="driver" value="${driver}"/>
                <property name="url" value="${url}"/>
                <property name="username" value="${username}"/>
                <property name="password" value="${password}"/>
            </dataSource>
        </environment>
    </environments>
    <!-- 数据库厂商标识 -->
    <databaseIdProvider type="DB_VENDOR">
        <property name="MySQL" value="mysql" />
        <property name="Oracle" value="oracle" />
        <property name="PostgreSQL" value="postgresql" />
    </databaseIdProvider>
    <!-- 映射器 -->
    <mappers>
        <mapper resource="mapper/UserMapper.xml"/>
    </mappers>
</configuration>

配置解析核心类

配置解析的核心类是 XMLConfigBuilder,它继承自 BaseBuilder,专门负责解析mybatis-config.xml文件。

XMLConfigBuilder的主要职责:

1.解析配置文件
 - 读取XML文件并解析为Document对象
2.构建Configuration对象
 - 将XML配置转换为Configuration对象
3.管理解析状态
 - 跟踪解析过程中的状态信息
4.处理异常
 - 处理配置错误并提供友好的错误信息

配置解析核心方法

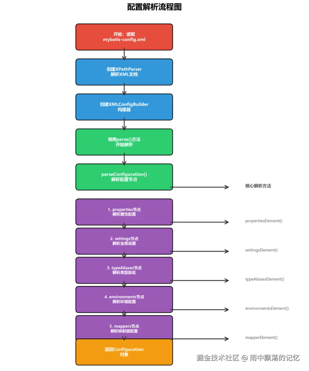
XMLConfigBuilder 的核心方法是 parse() 方法:

public Configuration parse() {
    if (parsed) {
        throw new BuilderException(
            "Each XMLConfigBuilder can only be used once.");
    }
    parsed = true;
    // 解析configuration节点
    parseConfiguration(parser.evalNode("/configuration"));
    return configuration;
}

parseConfiguration() 方法会依次解析各个配置节点:

private void parseConfiguration(XNode root) {
    try {
        // 1. 解析properties节点
        propertiesElement(root.evalNode("properties"));
        // 2. 解析settings节点
        Properties settings = settingsAsProperties(
            root.evalNode("settings"));
        loadCustomVfs(settings);
        loadCustomLogImpl(settings);
        // 3. 解析typeAliases节点
        typeAliasesElement(root.evalNode("typeAliases"));
        // 4. 解析plugins节点
        pluginElement(root.evalNode("plugins"));
        // 5. 解析objectFactory节点
        objectFactoryElement(root.evalNode("objectFactory"));
        // 6. 解析objectWrapperFactory节点
        objectWrapperFactoryElement(
            root.evalNode("objectWrapperFactory"));
        // 7. 解析reflectorFactory节点
        reflectorFactoryElement(
            root.evalNode("reflectorFactory"));
        // 8. 应用settings配置
        settingsElement(settings);
        // 9. 解析environments节点
        environmentsElement(root.evalNode("environments"));
        // 10. 解析databaseIdProvider节点
        databaseIdProviderElement(
            root.evalNode("databaseIdProvider"));
        // 11. 解析typeHandlers节点
        typeHandlerElement(root.evalNode("typeHandlers"));
        // 12. 解析mappers节点
        mapperElement(root.evalNode("mappers"));
    } catch (Exception e) {
        throw new BuilderException(
            "Error parsing SQL Mapper Configuration. Cause: " + e, e);
    }
}

关键配置节点解析

1️⃣ properties节点解析

properties节点用于引入外部属性文件,可以采用resource或url方式加载:

private void propertiesElement(XNode context) throws Exception {
    if (context != null) {
        // 读取子节点配置的属性
        Properties defaults = context.getChildrenAsProperties();

        // 读取resource或url指定的属性文件
        String resource = context.getStringAttribute("resource");
        String url = context.getStringAttribute("url");
        if (resource != null && url != null) {
            throw new BuilderException(
                "The properties element cannot specify both " +
                "a URL and a resource based property file reference.");
        }
        if (resource != null) {
            defaults.putAll(
                Resources.getResourceAsProperties(resource));
        } else if (url != null) {
            defaults.putAll(
                Resources.getUrlAsProperties(url));
        }
        // 合并配置
        Properties vars = configuration.getVariables();
        if (vars != null) {
            defaults.putAll(vars);
        }
        parser.setVariables(defaults);
        configuration.setVariables(defaults);
    }
}

2️⃣ settings节点解析

settings节点包含MyBatis的全局配置选项,这些配置会影响MyBatis的运行时行为:

private Properties settingsAsProperties(XNode context) {
    if (context == null) {
        return new Properties();
    }
    Properties props = context.getChildrenAsProperties();

    // 验证配置项是否合法
    MetaClass metaConfig = MetaClass.forClass(
        Configuration.class, localReflectorFactory);

    for (Object key : props.keySet()) {
        String name = (String) key;
        if (!metaConfig.hasSetter(name)) {
            throw new BuilderException(
                "The setting " + name + " is not known. " +
                "Make sure you spelled it correctly (case sensitive).");
        }
    }
    return props;
}

3️⃣ typeAliases节点解析

类型别名是为了简化Java类型的引用,MyBatis提供了两种配置方式:

方式一:为单个类配置别名

<typeAlias alias="User" type="com.example.domain.User"/>

方式二:批量配置别名

<package name="com.example.domain"/>

解析代码:

private void typeAliasesElement(XNode parent) {
    if (parent != null) {
        for (XNode child : parent.getChildren()) {
            if ("package".equals(child.getName())) {
                // 批量注册别名
                String typeAliasPackage = 
                    child.getStringAttribute("name");
                configuration.getTypeAliasRegistry()
                    .registerAliases(typeAliasPackage);
            } else {
                // 单个注册别名
                String alias = child.getStringAttribute("alias");
                String type = child.getStringAttribute("type");
                try {
                    Class<?> clazz = Resources.classForName(type);
                    if (alias == null) {
                        typeAliasRegistry.registerAlias(clazz);
                    } else {
                        typeAliasRegistry.registerAlias(alias, clazz);
                    }
                } catch (ClassNotFoundException e) {
                    throw new BuilderException(
                        "Error registering typeAlias for '" + 
                        alias + "'. Cause: " + e, e);
                }
            }
        }
    }
}

4️⃣ environments节点解析

environments节点用于配置数据库环境,可以配置多个environment,通过default属性指定默认环境:

private void environmentsElement(XNode context) throws Exception {
    if (context == null) {
        return;
    }
    if (environment == null) {
        environment = context.getStringAttribute("default");
    }
    for (XNode child : context.getChildren()) {
        String id = child.getStringAttribute("id");
        if (isSpecifiedEnvironment(id)) {
            // 解析事务管理器
            TransactionFactory txFactory = 
                transactionManagerElement(
                    child.evalNode("transactionManager"));

            // 解析数据源
            DataSourceFactory dsFactory = 
                dataSourceElement(child.evalNode("dataSource"));
            DataSource dataSource = dsFactory.getDataSource();

            // 构建Environment对象
            Environment.Builder environmentBuilder = 
                new Environment.Builder(id)
                    .transactionFactory(txFactory)
                    .dataSource(dataSource);
            configuration.setEnvironment(environmentBuilder.build());
            break;
        }
    }
}

三、Mapper XML映射文件解析

Mapper XML文件是MyBatis的核心,定义了SQL语句和映射规则。

Mapper文件结构

一个典型的Mapper XML文件包含以下元素:

<?xml version="1.0" encoding="UTF-8" ?>
<!DOCTYPE mapper PUBLIC "-//mybatis.org//DTD Mapper 3.0//EN"
    "http://mybatis.org/dtd/mybatis-3-mapper.dtd">
<mapper namespace="com.example.mapper.UserMapper">
    <!-- 缓存配置 -->
    <cache/>
    <!-- 结果映射 -->
    <resultMap id="BaseResultMap" type="User">
        <id column="id" property="id" jdbcType="BIGINT"/>
        <result column="user_name" property="userName" 
                jdbcType="VARCHAR"/>
        <result column="email" property="email" 
                jdbcType="VARCHAR"/>
    </resultMap>
    <!-- SQL片段 -->
    <sql id="Base_Column_List">
        id, user_name, email
    </sql>
    <!-- 查询语句 -->
    <select id="selectById" resultMap="BaseResultMap">
        SELECT <include refid="Base_Column_List"/>
        FROM t_user
        WHERE id = #{id}
    </select>
    <!-- 插入语句 -->
    <insert id="insert" parameterType="User" 
            useGeneratedKeys="true" keyProperty="id">
        INSERT INTO t_user (user_name, email)
        VALUES (#{userName}, #{email})
    </insert>
    <!-- 更新语句 -->
    <update id="update" parameterType="User">
        UPDATE t_user
        SET user_name = #{userName},
            email = #{email}
        WHERE id = #{id}
    </update>
    <!-- 删除语句 -->
    <delete id="deleteById" parameterType="long">
        DELETE FROM t_user
        WHERE id = #{id}
    </delete>
</mapper>

XMLMapperBuilder解析器

XMLMapperBuilder 专门负责解析Mapper XML文件,它继承自 BaseBuilder:

public class XMLMapperBuilder extends BaseBuilder {
    private final XPathParser parser;
    private final MapperBuilderAssistant builderAssistant;
    private final Map<String, XNode> sqlFragments;
    public void parse() {
        // 判断是否已加载
        if (!configuration.isResourceLoaded(resource)) {
            // 解析mapper节点
            configurationElement(parser.evalNode("/mapper"));

            // 标记已加载
            configuration.addLoadedResource(resource);

            // 绑定命名空间
            bindMapperForNamespace();
        }
        // 处理未完成的缓存引用
        parsePendingCacheRefs();

        // 处理未完成的结果映射
        parsePendingResultMaps();

        // 处理未完成的语句
        parsePendingStatements();
    }
}

核心解析方法

configurationElement() 方法负责解析Mapper文件的所有子节点:

private void configurationElement(XNode context) {
    try {
        // 1. 解析namespace属性
        String namespace = context.getStringAttribute("namespace");
        if (namespace == null || namespace.equals("")) {
            throw new BuilderException(
                "Mapper's namespace cannot be empty");
        }
        builderAssistant.setCurrentNamespace(namespace);
        // 2. 解析cache-ref节点
        cacheRefElement(context.evalNodes("mapper/cache-ref"));
        // 3. 解析cache节点
        cacheElement(context.evalNodes("mapper/cache"));
        // 4. 解析parameterMap节点(已废弃)
        parameterMapElement(
            context.evalNodes("/mapper/parameterMap"));
        // 5. 解析resultMap节点
        resultMapElements(context.evalNodes("/mapper/resultMap"));
        // 6. 解析sql节点
        sqlElement(context.evalNodes("/mapper/sql"));
        // 7. 解析select|insert|update|delete节点
        buildStatementFromContext(
            context.evalNodes("select|insert|update|delete"));
    } catch (Exception e) {
        throw new BuilderException(
            "Error parsing Mapper XML. Cause: " + e, e);
    }
}

SQL语句解析

SQL语句的解析是Mapper解析的核心,包括select、insert、update、delete四种类型。

XMLStatementBuilder 会解析SQL语句的各种属性和子节点,主要步骤包括:

1. 解析基本属性
   id、databaseId
   nodeName、sqlCommandType
2. 解析配置属性
   flushCache、useCache
   resultOrdered
3. 解析Include标签
   处理SQL片段引用
4. 解析参数类型
   parameterType
   parameterTypeClass
5. 解析语言驱动
   lang属性
   LanguageDriver
6. 解析SQL源
  SqlSource创建
7. 解析结果配置
  resultType、resultMap
  resultSets
8. 解析主键生成
   keyProperty、keyColumn
   keyGenerator
9. 构建MappedStatement
   将所有配置组装成MappedStatement对象

动态SQL解析

MyBatis的动态SQL通过OGNL表达式实现,支持以下标签:

条件判断

<if>
 - 单条件判断
<choose>/<when>/<otherwise>
 - 多条件分支

字符串处理

<trim>
 - 字符串裁剪
<where>
 - WHERE子句
<set>
 - SET子句

循环遍历

<foreach>
 集合遍历

动态SQL的解析由 XmlScriptBuilder 完成:

public SqlSource parseScriptNode() {
    // 解析SQL脚本
    MixedSqlNode rootSqlNode = parseDynamicTags(context);
    SqlSource sqlSource;
    if (isDynamic) {
        sqlSource = new DynamicSqlSource(configuration, rootSqlNode);
    } else {
        sqlSource = new RawSqlSource(
            configuration, rootSqlNode, parameterType);
    }
    return sqlSource;
}

四、注解配置解析

除了XML配置,MyBatis还支持通过注解方式配置SQL语句。

常用注解

MyBatis提供了以下常用注解:

基本SQL注解

@Select
 - 查询语句
@Insert
 - 插入语句
@Update
 - 更新语句
@Delete
 - 删除语句

动态SQL注解

@SelectProvider
 - 动态查询
@InsertProvider
 - 动态插入
@UpdateProvider
 - 动态更新
@DeleteProvider
 - 动态删除

结果映射注解

@Results
 - 结果映射
@Result
 - 单个结果映射
@ResultMap
 - 引用结果映射

其他注解

@CacheNamespace
 - 缓存配置
@Options
 - 选项配置

注解解析器

注解的解析由 MapperAnnotationBuilder 完成:

public class MapperAnnotationBuilder {
    private final Configuration configuration;
    private final MapperBuilderAssistant assistant;
    private final Class<?> type;
    public void parse() {
        String resource = type.toString();
        if (!configuration.isResourceLoaded(resource)) {
            // 解析XML资源
            loadXmlResource();

            // 解析缓存注解
            parseCache();
            parseCacheRef();
            // 获取所有方法
            Method[] methods = type.getMethods();
            for (Method method : methods) {
                try {
                    if (!method.isBridge()) {
                        // 解析SQL注解
                        parseStatement(method);
                    }
                } catch (IncompleteException e) {
                    configuration.addIncompleteMethod(
                        new MethodResolver(this, method));
                }
            }
        }
        configuration.addLoadedResource(resource);
    }
}

SQL注解解析

parseStatement() 方法负责解析方法上的SQL注解,主要步骤包括:

1.获取参数类型
2.解析SQL注解
(@Select/@Insert/@Update/@Delete3.解析@Options注解
4.解析结果映射
(@ResultMap/@Results5.构建MappedStatement对象
这个过程与XML解析类似,最终都会生成MappedStatement对象注册到Configuration中。

五、 Configuration对象构建

Configuration对象是MyBatis配置解析的最终产物,包含了所有配置信息。

Configuration核心属性

Configuration类包含以下核心属性:

环境配置

// 环境
protected Environment environment;

注册器

// 注册的Mapper接口
protected final MapperRegistry mapperRegistry = 
    new MapperRegistry(this);
// 类型别名注册器
protected final TypeAliasRegistry typeAliasRegistry = 
    new TypeAliasRegistry();
// 类型处理器注册器
protected final TypeHandlerRegistry typeHandlerRegistry = 
    new TypeHandlerRegistry();

映射集合

// 结果映射集合
protected final Map<String, ResultMap> resultMaps = 
    new StrictMap<>("Result Maps collection");
// 参数映射集合
protected final Map<String, ParameterMap> parameterMaps = 
    new StrictMap<>("Parameter Maps collection");
// MappedStatement集合
protected final Map<String, MappedStatement> mappedStatements = 
    new StrictMap<>("Mapped Statements collection");
// 缓存集合
protected final Map<String, Cache> caches = 
    new StrictMap<>("Caches collection");

全局设置

protected Integer defaultFetchSize;
protected Integer defaultStatementTimeout;
protected boolean lazyLoadingEnabled = false;
protected boolean aggressiveLazyLoading = false;
protected boolean multipleResultSetsEnabled = true;
protected boolean useColumnLabel = true;
protected boolean useGeneratedKeys = false;
protected boolean cacheEnabled = true;
protected boolean callSettersOnNulls = false;
protected boolean useActualParamName = true;
protected boolean returnInstanceForEmptyRow = false;
protected boolean shrinkWhitespacesInSql = false;

构建过程

Configuration对象的构建是一个逐步完善的过程:

阶段一:初始化创建Configuration对象,注册内置的类型别名和类型处理器
阶段二:配置解析解析mybatis-config.xml,设置各种配置项
阶段三:Mapper解析解析Mapper XML文件和注解,构建MappedStatement对象
阶段四:完善处理缓存引用、结果映射等

Configuration的使用

Configuration对象主要用于:

1.创建SqlSessionFactory
 - 通过SqlSessionFactoryBuilder构建
2.获取MappedStatement
 - 根据statementId查找对应的SQL配置
3.获取类型处理器
 - 根据Java类型和JDBC类型查找对应的类型处理器
4.获取类型别名
 - 根据别名查找对应的Java类型
5.获取结果映射
 - 根据resultMapId查找对应的结果映射

六、 最佳实践

配置文件组织

建议按照以下方式组织配置文件:

src/main/resources/
├── mybatis-config.xml          # 全局配置
├── jdbc.properties              # 数据库连接配置
└── mapper/                      # Mapper文件目录
    ├── UserMapper.xml
    ├── OrderMapper.xml
    └── ProductMapper.xml

配置优化建议

1. 合理使用别名为常用类配置别名,简化配置
2. 启用缓存合理配置二级缓存,提高查询性能
3. 懒加载根据业务需求配置懒加载策略
4. 批量处理对于批量操作,使用ExecutorType.BATCH

常见问题

❌ 配置文件找不到检查文件路径是否正确
❌ Mapper注册失败检查namespace是否与接口全限定名一致
❌ 类型转换异常检查TypeHandler配置是否正确
❌ SQL解析错误检查XML语法和OGNL表达式

七、 总结

MyBatis的配置解析模块是整个框架的基石,负责将各种形式的配置转换为内存中的Configuration对象。

通过解析mybatis-config.xml全局配置文件、Mapper XML映射文件和注解配置,构建出一个完整的配置对象,为后续的SQL执行提供基础。

理解配置解析模块的工作原理,有助于我们:

✅ 更好地使用MyBatis进行开发
✅ 快速定位配置问题
✅ 进行框架扩展和定制
✅ 优化应用性能