Commit 阶段的 3 个子阶段与副作用执行全解析

87 阅读18分钟

一、前言

Commit 阶段是 React 更新流程的最后一环,用于把 Render 阶段计算出的变更与副作用原子化地应用到宿主环境(DOM),确保界面一致性与不出现中间态。

二、React 全流程视角下的 Commit 阶段

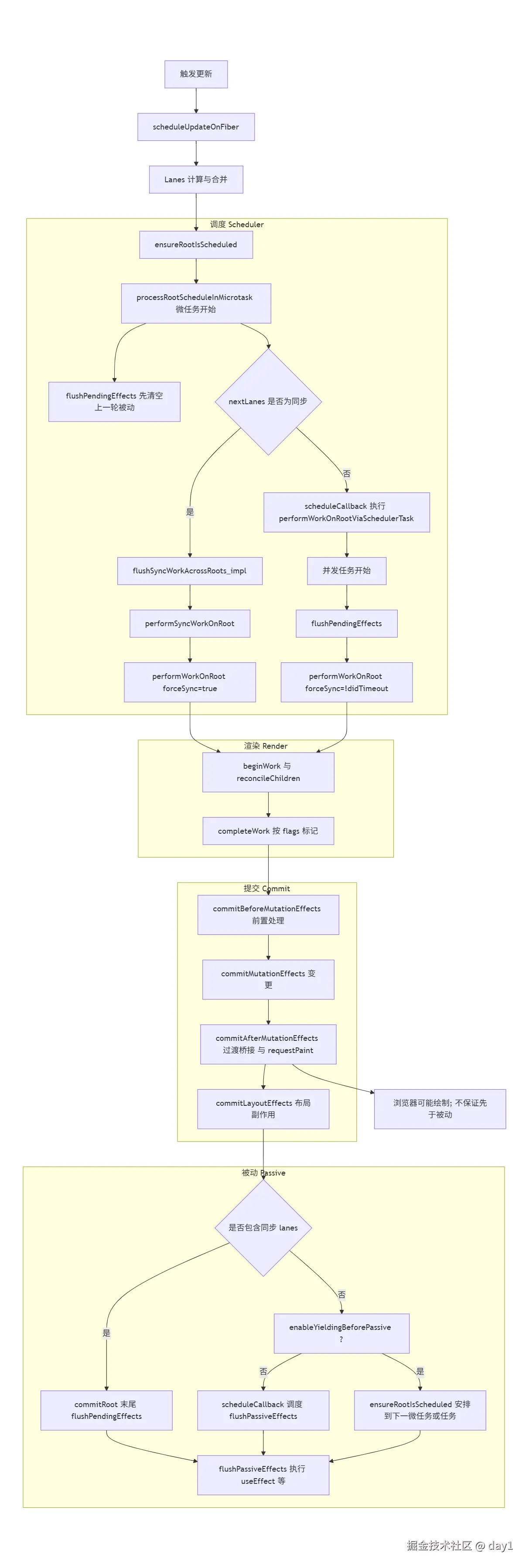
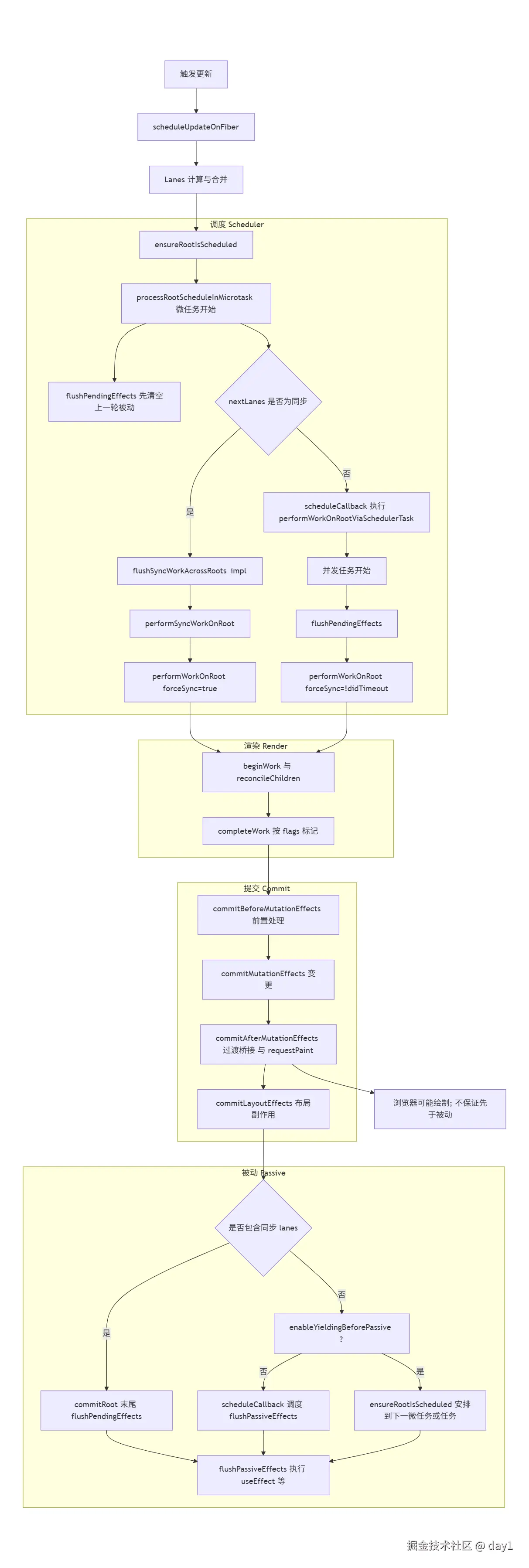
2.1 React 渲染全流程回顾

7-1.png

  1. 触发:来自事件、setStatedispatchstartTransition、异步回调等,进入调度。
  2. 调度:为更新分配车道(Lane),选择下一批工作(getNextLanes),安排回调。
  3. Render(可中断):自顶向下构建/复用 Fiber,Diff 得出宿主层变更与副作用列表;不会触碰 DOM。
  4. Commit(不可中断):原子化应用 DOM 变更,执行 layout 类副作用与 ref,保证可见更新的一致性。
  5. 绘制(Paint):浏览器将提交的变更绘制到屏幕。
  6. 被动阶段(Passive):在一个独立宏任务中异步冲洗 useEffect(HookPassive)的清理与安装,避免阻塞提交与布局。

2.2 Commit 阶段的核心目标

  1. 原子应用宿主层变更:在一次不可中断的关键段内完成所有 DOM 插入/删除/属性更新,避免“半提交”导致的视觉撕裂。
  2. 正确的副作用时序:useInsertionEffect 在变更前、useLayoutEffect 清理于变更期/安装于布局期、类组件 DidMount/DidUpdate 与 ref 绑定于布局期。
  3. 界面一致性与可预期的读写:布局读/写必须发生在稳定的 DOM 状态上,确保测量与同步操作正确。
  4. 与调度器的配合:提交期间不让步、不给调度器插入中断,确保一个提交完成后再进入绘制与被动阶段。
  5. 产出后续异步工作:将 useEffect 的清理与安装延迟到绘制后,尽量降低对交互的阻塞。
// 提交阶段的顺序(简化伪代码)
commitBeforeMutationEffects(root, finishedWork, lanes); // 变更前处理,如焦点/过渡
commitMutationEffects(root, finishedWork, lanes); // 应用 DOM 变更
commitLayoutEffects(root, finishedWork, lanes); // ref、类组件、layout effect 安装
// 绘制发生在上述之后;随后进入被动阶段:
flushPassiveEffects(); // useEffect 的清理和安装(异步宏任务)

三、Commit 阶段源码关键函数解析

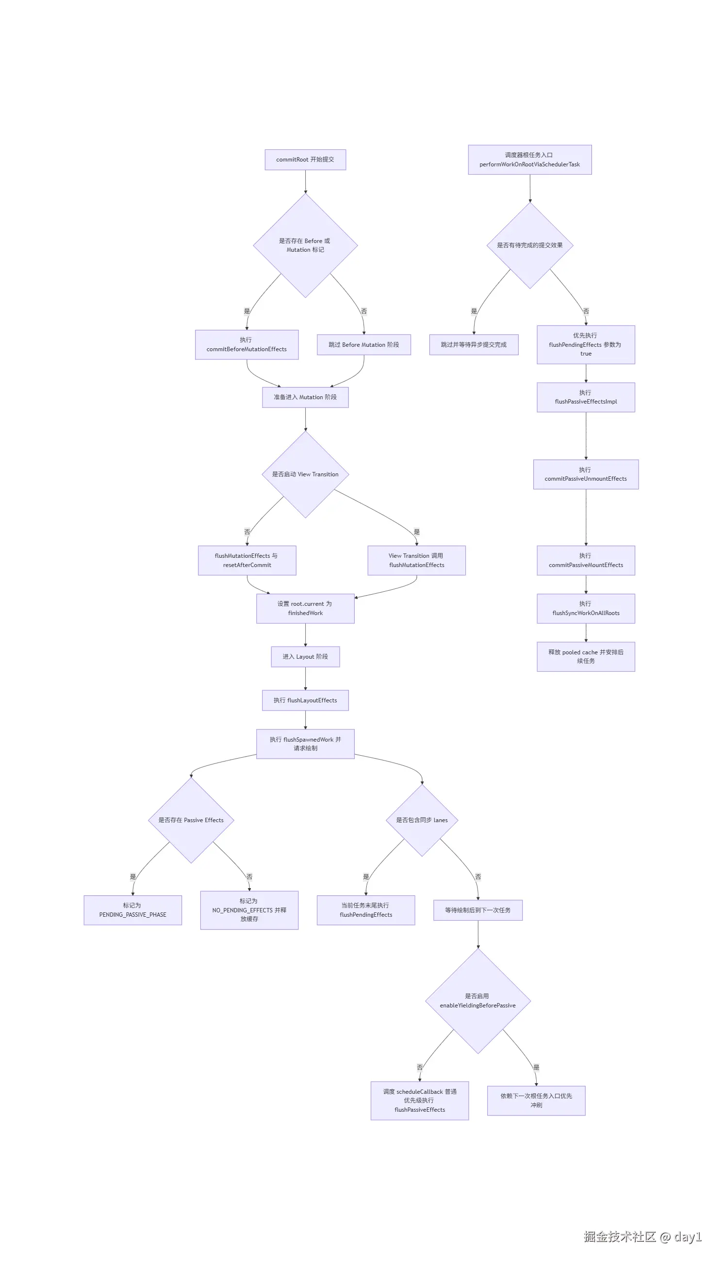
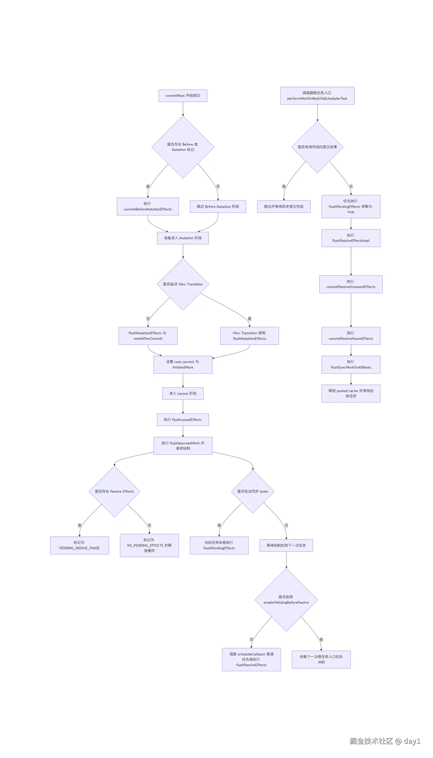
3.1 入口函数:commitRoot

3.1.1 角色定位:

提交阶段的总调度器;将 Render 阶段完成的变更与副作用在宿主环境原子化应用。

3.1.2 核心特征:

  1. 不可中断:提交路径置位 CommitContext,不调用 shouldYield
  2. 明确分期:严格依序执行 Before Mutation → Mutation → Layout。
  3. 提交后异步:被动副作用(useEffect)在一个后续宏任务中冲洗,避免阻塞交互。
  4. 关键职责(串联三子阶段并安排 Passive):
  • 冲刷潜在残留的被动效果,确保提交干净。
  • 进入提交上下文并短期提升更新优先级到离散事件级别。
  • 在 Mutation 结束后切换当前树:root.current = finishedWork
  • 调度并在绘制后冲洗被动副作用,设置合适的更新优先级。

3.1.3 核心实现逻辑

function commitRoot(root, finishedWork, lanes /* ... */) {
  // 先冲刷可能残留的被动效果,确保提交干净
  do {
    flushPendingEffects();
  } while (pendingEffectsStatus !== NO_PENDING_EFFECTS);

  // 设置提交阶段的性能标记与校验
  // ...

  // 安排被动效果(Passive)后续冲洗(必要时)
  if (
    (finishedWork.subtreeFlags & PassiveMask) !== NoFlags ||
    (finishedWork.flags & PassiveMask) !== NoFlags
  ) {
    // 常规:调度一个普通优先级任务执行 flushPassiveEffects
    root.callbackNode = null;
    root.callbackPriority = NoLane;
    scheduleCallback(NormalSchedulerPriority, () => {
      flushPassiveEffects(true);
      return null;
    });
  } else {
    root.callbackNode = null;
    root.callbackPriority = NoLane;
  }

  // Before Mutation 子阶段(提交上下文 + 提升优先级)
  if (hasBeforeMutationEffects) {
    const prev = getCurrentUpdatePriority();
    setCurrentUpdatePriority(DiscreteEventPriority); // 提交路径短期提升为离散优先级
    const prevCtx = executionContext;
    executionContext |= CommitContext; // 进入提交上下文
    try {
      commitBeforeMutationEffects(root, finishedWork, lanes); // DOM 读前置与快照
    } finally {
      executionContext = prevCtx;
      setCurrentUpdatePriority(prev);
    }
  }

  if (!startedViewTransition) {
    flushMutationEffects(); // 执行 DOM 增删改
    flushLayoutEffects(); // 执行 useLayoutEffect、更新 ref 等
    flushSpawnedWork(); // 提交后异步执行 flushPassiveEffects
  }
}

3.1.4 示例:一次“点击打开弹层”的完整提交与副作用时序

以下示例展示一次离散事件(click)触发的更新如何穿越三个子阶段,以及绘制后的被动副作用如何执行与设定优先级。

function DialogExample() {
  const [open, setOpen] = useState(false);
  const dialogRef = useRef(null);

  // Layout 阶段执行:此处可安全测量并同步读写 DOM
  useLayoutEffect(() => {
    if (open && dialogRef.current) {
      // 运行于 Layout 子阶段:DOM 已变更且稳定
      const rect = dialogRef.current.getBoundingClientRect(); // 同步测量
      // 例如根据尺寸定位弹层
      dialogRef.current.style.top = `${rect.bottom + 8}px`;
    }
    return () => {
      // 下次提交时,Layout 清理发生在 Mutation 之前(避免脏读)
      // 可在这里撤销同步副作用(如绑定的同步事件等)
    };
  }, [open]);

  // Passive 阶段执行:绘制后再执行,避免阻塞提交/布局
  useEffect(() => {
    if (!open) return;
    // 示例:给窗口添加滚动监听,滚动时关闭弹层
    const onScroll = () => {
      // 注意:此处 setState 的更新优先级由 Passive 阶段设定:
      // priority = lowerEventPriority(DefaultEventPriority, lanesToEventPriority(pendingEffectsLanes))
      // 通常为 Default;如果本次渲染包含 Idle 等更低优先级,效果更新也会更低
      setOpen(false);
    };
    window.addEventListener("scroll", onScroll);
    return () => window.removeEventListener("scroll", onScroll); // Passive 清理
  }, [open]);

  return (
    <div>
      <button
        onClick={() => {
          setOpen(true); // 离散事件入口(click):触发一次高优先级更新
        }}
      >
        打开弹层
      </button>

      {open && (
        <div ref={dialogRef}>
          弹层内容(Layout 效果会在提交后立刻测量并定位)
        </div>
      )}
    </div>
  );
}

时间线解读:

  • Before Mutation:读取现有焦点/选择,准备快照与过渡信息;不触碰 DOM。
  • Mutation:插入弹层节点、属性写入、可能的宿主层重置;随后 root.current = finishedWork
  • Layout:执行 useLayoutEffect 清理与安装、类组件 DidMount/DidUpdateref 绑定;支持同步测量。
  • Paint:浏览器将变更绘制到屏幕(用户现在看到弹层)。
  • Passive:宏任务中冲洗 useEffect 清理与安装,此处绑定滚动监听;若滚动触发 setOpen(false),该更新优先级不会高于 DefaultEventPriority,并可能更低(比如渲染包含 Idle 车道时)。

3.1.5 commit 流程图

7-2.png

3.2 子阶段一:Before Mutation

简单说,这个阶段的核心是:在 DOM 发生任何增删改之前,先完成 “读状态” 和 “做准备” 的工作—— 比如记录 DOM 快照、处理焦点,避免后续 DOM 变更破坏这些需要的信息,确保数据和交互的一致性。

3.2.1 核心目标与执行时机

  1. 核心目标:DOM 变更前,安全读取当前页面状态(如滚动位置、焦点元素、选择的文本),执行前置准备(如快照、焦点处理)。
  2. 关键时机:在 Mutation 阶段(实际改 DOM)之前,且整个过程同步执行、不可中断。
  3. 为什么要单独分这个阶段:如果先改 DOM 再读状态,拿到的就是变更后的数据,可能导致逻辑错误(比如想记录列表滚动位置,结果 DOM 先更新了,滚动位置变了)。

3.2.2 核心实现逻辑

commitBeforeMutationEffects 先初始化提交环境(获取聚焦实例句柄、判断视图过渡场景),通过 commitBeforeMutationEffects_begin 以深度优先方式遍历 Fiber 树,先处理待删除子节点的提交前副作用,有子节点且子树含相关副作用标记则深入遍历,无子节点则记录视图过渡状态并切换到兄弟 / 父节点;遍历过程中通过 commitBeforeMutationEffects_onFiber 处理单个节点逻辑,包括焦点在隐藏 Suspense 边界内的失焦处理、类组件 getSnapshotBeforeUpdate 快照执行、根节点容器清空等,全程在 DOM 变更前完成,为后续 Mutation 阶段做准备,执行完毕后清理环境状态。

export function commitBeforeMutationEffects(
  root: FiberRoot,
  firstChild: Fiber,
  committedLanes: Lanes
): void {
  focusedInstanceHandle = prepareForCommit(root.containerInfo);
  shouldFireAfterActiveInstanceBlur = false;

  const isViewTransitionEligible =
    enableViewTransition &&
    includesOnlyViewTransitionEligibleLanes(committedLanes);

  // 初始化副作用遍历指针,指向待处理的第一个 Fiber 节点
  nextEffect = firstChild;
  // 开始执行提交前阶段核心逻辑
  commitBeforeMutationEffects_begin(isViewTransitionEligible);

  focusedInstanceHandle = null;
  resetAppearingViewTransitions();
}

function commitBeforeMutationEffects_begin(isViewTransitionEligible: boolean) {
  // 确定副作用掩码:视图过渡场景用专用掩码,否则用默认提交前掩码
  const subtreeMask = isViewTransitionEligible
    ? BeforeAndAfterMutationTransitionMask
    : BeforeMutationMask;

  // 遍历副作用链表(nextEffect 驱动)
  while (nextEffect !== null) {
    const fiber = nextEffect;

    // 先处理 deletions:父→子
    if (enableCreateEventHandleAPI || isViewTransitionEligible) {
      const deletions = fiber.deletions;
      if (deletions !== null) {
        for (let i = 0; i < deletions.length; i++) {
          commitBeforeMutationEffectsDeletion(
            deletions[i],
            isViewTransitionEligible
          );
        }
      }
    }

    // 隐藏子树优化(Offscreen/Suspense)与视图过渡特殊处理
    if (enableViewTransition && fiber.tag === OffscreenComponent) {
      // 根据隐藏/显现状态跳过或特殊遍历
      commitBeforeMutationEffects_complete(isViewTransitionEligible);
      continue;
    }

    const child = fiber.child;
    // 有子节点且子树含提交前副作用标记:深入子节点遍历(深度优先)
    if ((fiber.subtreeFlags & subtreeMask) !== NoFlags && child !== null) {
      child.return = fiber;
      nextEffect = child;
    } else {
      if (isViewTransitionEligible) {
        // 视图过渡:记录子树内变更前状态
        commitNestedViewTransitions(fiber);
      }
      // 完成当前节点处理,切换到兄弟/父节点
      commitBeforeMutationEffects_complete(isViewTransitionEligible);
    }
  }
}

// 处理单个 Fiber 节点的提交前副作用
function commitBeforeMutationEffects_onFiber(
  finishedWork: Fiber,
  isViewTransitionEligible: boolean
) {
  const current = finishedWork.alternate;
  const flags = finishedWork.flags;

  // 焦点在隐藏边界内的处理
  if (enableCreateEventHandleAPI) {
    if (!shouldFireAfterActiveInstanceBlur && focusedInstanceHandle !== null) {
      if (
        finishedWork.tag === SuspenseComponent &&
        isSuspenseBoundaryBeingHidden(current, finishedWork) &&
        doesFiberContain(finishedWork, focusedInstanceHandle)
      ) {
        shouldFireAfterActiveInstanceBlur = true;
        beforeActiveInstanceBlur(finishedWork); //  // 执行活跃实例失焦前回调
      }
    }
  }

  switch (finishedWork.tag) {
    case ClassComponent: {
      if ((flags & Snapshot) !== NoFlags && current !== null) {
        // 类组件:存在 Snapshot 标记且有旧节点,执行快照逻辑(如 getSnapshotBeforeUpdate)
        commitClassSnapshot(finishedWork, current);
      }
      break;
    }
    case HostRoot: {
      // 根节点:存在 Snapshot 标记,清空容器(DOM 变更前准备)
      if ((flags & Snapshot) !== NoFlags) {
        if (supportsMutation) {
          const root = finishedWork.stateNode;
          clearContainer(root.containerInfo);
        }
      }
      break;
    }
    case FunctionComponent: {
      // useEffectEvent:更新事件实现引用(非 DOM 快照)
      // 省略具体细节
      break;
    }
    default: {
      if ((flags & Snapshot) !== NoFlags) {
        throw new Error("Unexpected Snapshot flag for this fiber tag.");
      }
    }
  }
}

3.3 子阶段二:Mutation

Mutation 阶段是 React 真正 “动手修改 DOM” 的阶段,核心任务是将 Render 阶段计算出的 DOM 变更(插入、删除、更新)应用到真实 DOM 上,同时完成旧 Ref 解绑、宿主状态清理等关键操作。这一阶段的操作直接影响用户可见的界面,且全程同步执行、不可中断。

3.3.1 核心目标与执行时机

  1. 核心目标:执行真实 DOM 操作(插入新节点、删除旧节点、更新属性 / 文本),并完成与 DOM 变更相关的前置清理(如旧 Ref 解绑)。
  2. 关键时机:在 Before Mutation 阶段(读状态)之后,Layout 阶段(读新 DOM 状态)之前,是 “写 DOM” 的唯一阶段。
  3. 为什么重要:这是虚拟 DOM 映射到真实 DOM 的 “最后一步”,所有 Render 阶段的计算结果在此落地,直接决定用户看到的界面。

3.3.2 核心实现逻辑

  1. 和 Before Mutation 阶段类似,Mutation 阶段也需要确保操作不被打断,因此会先切换到高优先级环境,会调用commitMutationEffectsOnFiber 来递归处理 finishedWork 树。
const prev = getCurrentUpdatePriority();
setCurrentUpdatePriority(DiscreteEventPriority);
const prevCtx = executionContext;
executionContext |= CommitContext;
try {
  commitMutationEffects(root, finishedWork, lanes); // 核心:执行所有 DOM 变更操作
  resetAfterCommit(root.containerInfo); // 宿主层收尾
} finally {
  executionContext = prevCtx;
  setCurrentUpdatePriority(prev);
}

// 关键:DOM 变更完成后,切换当前 Fiber 树(旧树 → 新树)
root.current = finishedWork;
// 标记进入下一阶段(Layout 阶段)
pendingEffectsStatus = PENDING_LAYOUT_PHASE;
  1. commitMutationEffectsOnFiber 是实际执行副作用的核心。它会根据 fiber.flags 的不同,执行相应的操作。其基本流程是 “自上而下” 递归,但处理副作用的顺序有所不同。

首先处理 deletions,在遍历子节点之前,优先处理当前 Fiber 节点上标记为 ChildDeletion 的所有待删除子节点。这确保了在执行其他变更前,旧的 DOM 节点已被移除;然后递归子节点:如果子树中存在 MutationMask 标记的变更,则继续向下遍历,对每个子节点调用 commitMutationEffectsOnFiber;在递归回到当前 Fiber 后,处理自身的副作用。例如,对于 HostComponent,会根据 flags 执行 commitHostUpdate(更新属性)或 commitHostPlacement(插入 DOM 树)。对于函数组件,会在这里触发 useInsertionEffect 的销毁和创建回调。

function commitMutationEffectsOnFiber(
  finishedWork: Fiber,
  root: FiberRoot,
  lanes: Lanes
) {
  const flags = finishedWork.flags;

  switch (finishedWork.tag) {
    case FunctionComponent:
    case ForwardRef:
    case SimpleMemoComponent: {
      // 递归处理子节点的 Mutation Effects
      recursivelyTraverseMutationEffects(root, finishedWork, lanes);
      // 处理当前节点的 Placement (插入)
      commitReconciliationEffects(finishedWork);

      // 3. 如果有 Update 标记 (通常由 Hook 副作用引起)
      if (flags & Update) {
        // 卸载之前的插入副作用钩子 (useInsertionEffect)
        commitHookEffectListUnmount(
          HookInsertion | HookHasEffect,
          finishedWork,
          finishedWork.return
        );
        // 挂载新的插入副作用钩子 (useInsertionEffect)
        commitHookEffectListMount(HookInsertion | HookHasEffect, finishedWork);
        // 卸载之前的插入副作用钩子 (useLayoutEffect)
        commitHookLayoutUnmountEffects(
          finishedWork,
          finishedWork.return,
          HookLayout | HookHasEffect
        );、
      }
      break;
    }
    case ClassComponent: {
      recursivelyTraverseMutationEffects(root, finishedWork, lanes);
      commitReconciliationEffects(finishedWork);

      if (flags & Ref) {
        // 解绑旧的 ref
        const current = finishedWork.alternate;
        if (current !== null) {
          safelyDetachRef(current, current.return);
        }
      }
      break;
    }
    // DOM 元素
    case HostComponent: {
      recursivelyTraverseMutationEffects(root, finishedWork, lanes);
      commitReconciliationEffects(finishedWork);

      if (flags & Ref) {
        const current = finishedWork.alternate;
        if (current !== null) {
          safelyDetachRef(current, current.return);
        }
      }

      if (flags & Update) {
        const instance = finishedWork.stateNode;
        if (instance != null) {
          // 应用 DOM 属性更新
          const newProps = finishedWork.memoizedProps;
          const oldProps = current !== null ? current.memoizedProps : newProps;
          const type = finishedWork.type;
          const updatePayload = finishedWork.updateQueue;
          finishedWork.updateQueue = null;
          if (updatePayload) {
            // 调用 commitHostUpdate 执行 DOM 更新
            commitHostUpdate(
              instance,
              updatePayload,
              type,
              oldProps,
              newProps,
              finishedWork
            );
          }
        }
      }
      break;
    }
    // ... 其他类型的 Fiber
  }
}

function recursivelyTraverseMutationEffects(root, parentFiber, lanes) {
  // 优先处理删除
  const deletions = parentFiber.deletions;
  if (deletions !== null) {
    for (let i = 0; i < deletions.length; i++) {
      const childToDelete = deletions[i];
      commitDeletionEffects(root, parentFiber, childToDelete);
    }
  }

  // 递归处理子节点
  if (parentFiber.subtreeFlags & MutationMask) {
    let child = parentFiber.child;
    while (child !== null) {
      commitMutationEffectsOnFiber(child, root, lanes);
      child = child.sibling;
    }
  }
}

3.4 子阶段三:Layout

Layout 阶段是提交过程中 DOM 稳定后、被动副作用执行前的关键环节,核心目标是处理需要依赖完整 DOM 状态的同步操作,同时完成组件生命周期与 ref 的最终绑定。

3.4.1 核心目标与执行时机

  1. 核心目标:在 DOM 状态稳定后同步处理依赖 DOM 的布局操作、生命周期回调与 ref 绑定。
  2. 关键时机:Mutation 阶段(DOM 增删改)之后、被动副作用(如 useEffect)之前。
  3. 为什么重要:为需要即时获取 / 操作最新 DOM 状态的场景提供同步执行环境,同时保证相关逻辑的执行时序与 DOM 状态一致性。

3.4.2 核心实现逻辑

export function commitLayoutEffects(
  finishedWork: Fiber,
  root: FiberRoot,
  committedLanes: Lanes
): void {
  nProgressLanes = committedLanes; // 记录当前处理的优先级车道
  inProgressRoot = root; // 记录当前根节点

  resetComponentEffectTimers(); // 重置组件副作用计时器

  const current = finishedWork.alternate; // 获取旧 Fiber 节点(current 树)
  // 处理当前 Fiber 节点的布局副作用
  commitLayoutEffectOnFiber(root, current, finishedWork, committedLanes);

  inProgressLanes = null;
  inProgressRoot = null;
}

function recursivelyTraverseLayoutEffects(
  root: FiberRoot,
  parentFiber: Fiber,
  lanes: Lanes
) {
  // 若子树存在布局副作用标记,才遍历子节点
  if (parentFiber.subtreeFlags & LayoutMask) {
    let child = parentFiber.child;
    while (child !== null) {
      const current = child.alternate;
      // 处理子节点的布局副作用
      commitLayoutEffectOnFiber(root, current, child, lanes);
      child = child.sibling; // 遍历兄弟节点
    }
  }
}

function commitLayoutEffectOnFiber(
  finishedRoot: FiberRoot,
  current: Fiber | null,
  finishedWork: Fiber,
  committedLanes: Lanes
): void {
  const flags = finishedWork.flags;
  switch (finishedWork.tag) {
    case FunctionComponent:
    case ForwardRef:
    case SimpleMemoComponent: {
      // 先递归处理子树布局副作用
      recursivelyTraverseLayoutEffects(
        finishedRoot,
        finishedWork,
        committedLanes
      );
      // 若节点有更新标记,执行 useLayoutEffect 回调
      if (flags & Update) {
        commitHookLayoutEffects(finishedWork, HookLayout | HookHasEffect);
      }
      break;
    }
    case ClassComponent: {
      // 先递归处理子树
      recursivelyTraverseLayoutEffects(
        finishedRoot,
        finishedWork,
        committedLanes
      );
      if (flags & Update) {
        // 若有更新,调用类组件生命周期(componentDidMount/Update)
        commitClassLayoutLifecycles(finishedWork, current);
      }
      if (flags & Callback) {
        // 处理回调(如 setState 的第二个参数)
        commitClassCallbacks(finishedWork);
      }
      if (flags & Ref) {
        // 绑定 ref
        safelyAttachRef(finishedWork, finishedWork.return);
      }
      break;
    }
    case HostComponent: {
      recursivelyTraverseLayoutEffects(
        finishedRoot,
        finishedWork,
        committedLanes
      );
      if (current === null && flags & Update) {
        // 初次挂载时执行额外逻辑(如输入框聚焦)
        commitHostMount(finishedWork);
      }
      if (flags & Ref) {
        safelyAttachRef(finishedWork, finishedWork.return);
      }
      break;
    }
    case HostRoot: {
      recursivelyTraverseLayoutEffects(
        finishedRoot,
        finishedWork,
        committedLanes
      );
      if (flags & Callback) {
        // 处理根节点回调(如 ReactDOM.render 的回调)
        commitRootCallbacks(finishedWork);
      }
      break;
    }
    // 性能分析节点
    case Profiler: {
      if (flags & Update) {
        recursivelyTraverseLayoutEffects(
          finishedRoot,
          finishedWork,
          committedLanes
        );
        commitProfilerUpdate(
          finishedWork,
          current,
          commitStartTime,
          finishedWork.stateNode.effectDuration
        );
      } else {
        recursivelyTraverseLayoutEffects(
          finishedRoot,
          finishedWork,
          committedLanes
        );
      }
      break;
    }
    case SuspenseComponent: {
      recursivelyTraverseLayoutEffects(
        finishedRoot,
        finishedWork,
        committedLanes
      );
      if (flags & Update) {
        commitSuspenseHydrationCallbacks(finishedRoot, finishedWork);
      }
      // Callback 注册逻辑略
      break;
    }
    case OffscreenComponent: {
      // 隐藏时跳过;重新显现时使用 reappear 递归;否则正常递归
      // 细节见源码的可见性与上下文切换逻辑
      break;
    }
    default: {
      // 其他类型节点默认递归处理子树
      recursivelyTraverseLayoutEffects(
        finishedRoot,
        finishedWork,
        committedLanes
      );
      break;
    }
  }
}

3.5 被动阶段(Passive Effects)

被动阶段是 Commit 阶段的最后一个子阶段,核心负责执行 useEffect 相关逻辑(清理 + 回调)。其设计核心是不阻塞 DOM 渲染与用户交互,将非紧急副作用延迟到浏览器绘制后异步执行,平衡性能与开发体验。

3.5.1 核心目标与执行时机

  1. 核心目标:在不阻塞 DOM 渲染与用户交互的前提下,安全执行非紧急异步副作用。
  2. 关键时机:本次提交的 Fiber 树或其子树包含 Passive 副作用标记(flags/subtreeFlags & PassiveMask)时,useEffect 会在布局完成且浏览器完成绘制后通过后续的非阻塞调度执行。

3.5.2 核心实现逻辑

先通过 flushPassiveEffects 校验阶段状态、取出提交数据,将渲染车道映射为不高于 Default 的更新优先级并保护原始上下文,再调用 flushPassiveEffectsImpl 做重入保护并进入提交上下文,随后按 “先卸载后挂载” 顺序,通过 commitPassiveUnmountEffects 递归遍历 Fiber 树执行 useEffect 清理函数(含被删除子树的副作用清理、离线组件的断开逻辑),再通过 commitPassiveMountEffects 递归遍历执行 useEffect 回调函数(含视图过渡场景适配、离线 / 根节点等特殊类型 Fiber 的差异化处理),全程同步串行且不阻塞 DOM 渲染与用户交互,执行完毕后恢复原始上下文并释放资源。

function flushPassiveEffects(wasDelayedCommit?: boolean): boolean {
  if (pendingEffectsStatus !== PENDING_PASSIVE_PHASE) {
    return false;
  }
  const root = pendingEffectsRoot;
  const remainingLanes = pendingEffectsRemainingLanes;
  pendingEffectsRemainingLanes = NoLanes;

  // 计算被动阶段的更新优先级:不高于Default,避免抢占高优任务
  const renderPriority = lanesToEventPriority(pendingEffectsLanes); // 渲染车道转事件优先级
  const priority = lowerEventPriority(DefaultEventPriority, renderPriority); // 取较低优先级

  const prevTransition = ReactSharedInternals.T;
  const previousPriority = getCurrentUpdatePriority();

  try {
    setCurrentUpdatePriority(priority);
    ReactSharedInternals.T = null;
    return flushPassiveEffectsImpl(wasDelayedCommit); // 执行副作用核心逻辑
  } finally {
    setCurrentUpdatePriority(previousPriority);
    ReactSharedInternals.T = prevTransition;
    releaseRootPooledCache(root, remainingLanes);
  }
}

function flushPassiveEffectsImpl(wasDelayedCommit: void | boolean) {
  const transitions = pendingPassiveTransitions;
  pendingPassiveTransitions = null;

  const root = pendingEffectsRoot;
  const lanes = pendingEffectsLanes;
  pendingEffectsStatus = NO_PENDING_EFFECTS;
  pendingEffectsRoot = (null: any);
  pendingFinishedWork = (null: any);
  pendingEffectsLanes = NoLanes;

  if ((executionContext & (RenderContext | CommitContext)) !== NoContext) {
    throw new Error("Cannot flush passive effects while already rendering.");
  }

  const prevExecutionContext = executionContext;
  executionContext |= CommitContext;

  // 严格执行顺序:先卸载(清理旧副作用),后挂载(执行新回调)
  commitPassiveUnmountEffects(root.current); // 执行useEffect清理函数
  // 执行useEffect回调函数
  commitPassiveMountEffects(
    root,
    root.current,
    lanes,
    transitions,
    pendingEffectsRenderEndTime
  );

  executionContext = prevExecutionContext;
}

// ReactFiberCommitWork.js — 卸载入口与遍历
export function commitPassiveUnmountEffects(finishedWork: Fiber): void {
  resetComponentEffectTimers();
  commitPassiveUnmountOnFiber(finishedWork); // 开始处理单个Fiber节点的卸载逻辑
}

function recursivelyTraversePassiveUnmountEffects(parentFiber: Fiber): void {
  const deletions = parentFiber.deletions; // 待删除的子节点列表
  // 若父节点有子删除标记且存在待删除节点,处理被删除子树的卸载
  if ((parentFiber.flags & ChildDeletion) !== NoFlags && deletions !== null) {
    for (let i = 0; i < deletions.length; i++) {
      const childToDelete = deletions[i]; // 待删除的子节点
      nextEffect = childToDelete; // 标记当前处理的副作用节点
      // 处理被删除子树的被动卸载(深度优先遍历)
      commitPassiveUnmountEffectsInsideOfDeletedTree_begin(
        childToDelete,
        parentFiber
      );
    }
    detachAlternateSiblings(parentFiber); // 分离旧Fiber树的兄弟节点引用,避免内存泄漏
  }
  // 若子树存在被动副作用标记,递归处理所有子节点
  if (parentFiber.subtreeFlags & PassiveMask) {
    let child = parentFiber.child;
    while (child !== null) {
      commitPassiveUnmountOnFiber(child);
      child = child.sibling;
    }
  }
}

function commitPassiveUnmountOnFiber(finishedWork: Fiber): void {
  switch (finishedWork.tag) {
    case FunctionComponent:
    case ForwardRef:
    case SimpleMemoComponent: {
      // 先递归处理子树的卸载副作用
      recursivelyTraversePassiveUnmountEffects(finishedWork);
      if (finishedWork.flags & Passive) {
        // 若节点有被动副作用标记,执行useEffect清理函数
        commitHookPassiveUnmountEffects(
          finishedWork,
          finishedWork.return,
          HookPassive | HookHasEffect
        );
      }
      break;
    }
    // 离线/隐藏组件
    case OffscreenComponent: {
      const instance: OffscreenInstance = finishedWork.stateNode;
      const isHidden = finishedWork.memoizedState !== null;
      if (
        isHidden &&
        instance._visibility & OffscreenPassiveEffectsConnected &&
        (finishedWork.return === null ||
          finishedWork.return.tag !== SuspenseComponent)
      ) {
        // 隐藏子树:断开被动副作用连接
        instance._visibility &= ~OffscreenPassiveEffectsConnected;
        recursivelyTraverseDisconnectPassiveEffects(finishedWork);
      } else {
        recursivelyTraversePassiveUnmountEffects(finishedWork);
      }
      break;
    }
    default: {
      recursivelyTraversePassiveUnmountEffects(finishedWork);
      break;
    }
  }
}

export function commitPassiveMountEffects(
  root: FiberRoot,
  finishedWork: Fiber,
  committedLanes: Lanes,
  committedTransitions: Array<Transition> | null,
  renderEndTime: number
): void {
  resetComponentEffectTimers();
  // 开始处理单个Fiber节点的挂载逻辑
  commitPassiveMountOnFiber(
    root,
    finishedWork,
    committedLanes,
    committedTransitions,
    renderEndTime
  );
}

function recursivelyTraversePassiveMountEffects(
  root: FiberRoot,
  parentFiber: Fiber,
  committedLanes: Lanes,
  committedTransitions: Array<Transition> | null,
  endTime: number
) {
  // 判断是否为视图过渡 eligible 场景(仅包含视图过渡相关车道)
  const isViewTransitionEligible =
    enableViewTransition &&
    includesOnlyViewTransitionEligibleLanes(committedLanes);
  // 确定被动副作用掩码:视图过渡场景用专用掩码,否则用默认被动掩码
  const subtreeMask = isViewTransitionEligible
    ? PassiveTransitionMask
    : PassiveMask;

  // 满足以下条件则遍历子节点:
  // 1. 子树存在对应被动副作用标记;
  // 2. 开启性能追踪且组件有渲染耗时,且子树结构变更(需重新执行副作用)
  if (
    parentFiber.subtreeFlags & subtreeMask ||
    (enableProfilerTimer &&
      enableComponentPerformanceTrack &&
      parentFiber.actualDuration !== 0 &&
      (parentFiber.alternate === null ||
        parentFiber.alternate.child !== parentFiber.child))
  ) {
    let child = parentFiber.child;
    while (child !== null) {
      // 处理单个子节点的被动挂载副作用
      commitPassiveMountOnFiber(
        root,
        child,
        committedLanes,
        committedTransitions,
        enableProfilerTimer && enableComponentPerformanceTrack
          ? child.sibling !== null
            ? ((child.sibling.actualStartTime: any): number)
            : endTime
          : 0
      );
      child = child.sibling;
    }
  } else if (isViewTransitionEligible) {
    restoreNestedViewTransitions(parentFiber);
  }
}

function commitPassiveMountOnFiber(
  finishedRoot: FiberRoot,
  finishedWork: Fiber,
  committedLanes: Lanes,
  committedTransitions: Array<Transition> | null,
  endTime: number
): void {
  const flags = finishedWork.flags;
  switch (finishedWork.tag) {
    case FunctionComponent:
    case ForwardRef:
    case SimpleMemoComponent: {
      // 先递归处理子树的被动挂载副作用
      recursivelyTraversePassiveMountEffects(
        finishedRoot,
        finishedWork,
        committedLanes,
        committedTransitions,
        endTime
      );
      if (flags & Passive) {
        // 安装 useEffect
        commitHookPassiveMountEffects(
          finishedWork,
          HookPassive | HookHasEffect
        );
      }
      break;
    }
    case HostRoot: {
      const prevEffectDuration = pushNestedEffectDurations();
      // 递归处理子树的被动挂载副作用
      recursivelyTraversePassiveMountEffects(
        finishedRoot,
        finishedWork,
        committedLanes,
        committedTransitions,
        endTime
      );
      if (enableProfilerTimer && enableProfilerCommitHooks) {
        finishedRoot.passiveEffectDuration +=
          popNestedEffectDurations(prevEffectDuration);
      }
      break;
    }
    // ... existing code ...
    default: {
      recursivelyTraversePassiveMountEffects(
        finishedRoot,
        finishedWork,
        committedLanes,
        committedTransitions,
        endTime
      );
      break;
    }
  }
}

四、实践启示

4.1 Hook 与生命周期的正确选择

理解各阶段时序后,能更精准地选择合适的 API,避免常见坑: 需在 DOM 变更前插入样式(CSS-in-JS 动态样式)→ 用 useInsertionEffect(Before Mutation 阶段执行,无 DOM 读取能力); 需同步获取 DOM 尺寸、位置(如弹层定位)→ 用 useLayoutEffect(Layout 阶段执行,DOM 已稳定,支持同步读写); 需绑定事件监听、发起异步请求(如数据拉取、滚动监听)→ 用 useEffect(Passive 阶段执行,不阻塞渲染与交互); 类组件场景:getSnapshotBeforeUpdate 对应 Before Mutation 阶段(读快照),componentDidMount/componentDidUpdate 对应 Layout 阶段(操作 DOM)。

4.2 常见问题与解决方案

坑 1:在 useEffect 中同步操作 DOM 后立即测量 → 可能触发强制重排。 解决:需同步测量用 useLayoutEffect,异步操作用 useEffect。 坑 2:Ref 引用在组件挂载后立即访问为 null → 误解 Ref 绑定时机。 解决:Ref 绑定在 Layout 阶段,可在 useLayoutEffect 或 useEffect 中访问(前者同步,后者异步)。

4.3 借力 Commit 阶段的设计理念

优先使用 useEffect 而非同步副作用:将非紧急操作推迟到绘制后,减少对主线程的阻塞; 避免在 Layout 阶段执行 heavy 计算:该阶段同步执行,耗时操作会直接影响界面响应速度; 合理使用 startTransition:将低优先级更新标记为过渡任务,React 会在调度时避开高优先级交互(如输入、点击),避免阻塞 Commit 阶段。

五、最后

深入理解 Commit 阶段的三子阶段(Before Mutation → Mutation → Layout)及被动阶段(Passive Effects),不仅能帮我们看透 React 渲染的底层逻辑,更能指导开发中写出更高效、无隐患的代码 —— 毕竟很多性能问题、时序 Bug 都源于对副作用执行时机的误解。