ConvertX:一个面向私有化部署的异构文件格式转换引擎

108 阅读9分钟

1. 整体介绍:一个面向私有化部署的异构文件格式转换引擎

面临问题、人群与场景

在数字化办公与协作中,文件格式的兼容性问题长期存在。传统解决方式存在以下痛点:

  1. 工具碎片化:用户需在本地安装多种独立软件(如 Office、ImageMagick、FFmpeg、Pandoc),并了解其命令行用法,学习与操作成本高。
  2. 云服务的安全与成本顾虑:使用第三方在线转换平台(如Zamzar)存在数据隐私泄露风险,且批量处理可能产生费用。
  3. 标准化与集成困难:在企业或团队内部,难以构建一个统一的、可审计的、支持多种格式的文件处理流水线。

ConvertX 精准定位于以下场景:

  • 企业内部应用:需要安全、自托管、支持大量专业格式(如 CAD、3D模型、LaTeX)的转换服务。
  • 开发者与运维团队:为自身应用或客户提供附加的文件转换能力,避免重复“造轮子”集成各个底层工具。
  • 注重隐私的个人或小团队:希望在局域网或家庭服务器上搭建一个私有的“全能格式工厂”。

解决方法与优势对比

  • 传统方式:人工使用多个独立软件,或自行编写脚本集成多个命令行工具。缺点:体验割裂、难以维护、缺乏状态管理和Web界面。
  • ConvertX 新方式以“胶水层”架构为核心,构建了一个统一的、基于 Web 的异步任务调度系统,将多达 18 个异构的命令行转换工具(如 FFmpeg, ImageMagick, LibreOffice)封装为可插拔的“转换器插件”。用户通过友好界面提交任务,系统自动选择并调用合适的底层工具,并管理任务状态、文件生命周期和用户会话。

新方式的优点

  1. 统一入口:Web 界面提供了所有转换功能的单一入口,极大降低使用门槛。
  2. 解耦与可扩展:转换器以模块化方式注册,新增转换器仅需实现标准接口并注册,无需修改核心调度逻辑。
  3. 异步与可靠:转换任务被持久化到 SQLite 数据库,即使进程重启,未完成的任务状态亦可追溯。
  4. 安全可控:数据完全自托管,无外泄风险,且可通过用户系统(JWT)进行访问控制。

商业价值预估

  • 成本估算
    • 开发成本:集成18个工具,并构建完整的前后端、任务调度、用户体系,按人月估算,开发成本在数十万人民币级别。
    • 部署与运维成本:主要为服务器硬件/云主机成本及 Docker 镜像构建的复杂度。项目已将依赖工具全部封装进 Dockerfile,部署成本极低。
  • 效益估算
    • 替代商业SaaS:假设替代一个年费500美元的云转换服务,50个用户规模的团队,一年即可节省约2.5万美元。
    • 提升内部效率:将原本需要技术专家处理的格式转换需求民主化,节省的技术支持时间价值可观。
    • 规避合规风险:对于受 GDPR、HIPAA 等法规约束的数据,自建方案避免了数据出境风险,此价值难以用金钱衡量。
  • 生成逻辑:价值 = (替代的SaaS许可费 + 提升的内部生产力折价 + 规避的合规风险折价) - (自研一次性投入摊销 + 年度运维成本)。对于有明确隐私和格式需求的中小团队或企业,该项目的 ROI(投资回报率)为正,且具有长期战略价值。

2. 详细功能拆解

从产品与技术融合视角,其核心功能设计如下:

  1. 用户系统与安全模块
    • 产品视角:提供登录/注册、会话管理、隔离用户数据。
    • 技术实现:基于 @elysiajs/jwt 的认证中间件,用户凭证与 jobs 表关联,通过环境变量 (ACCOUNT_REGISTRATION, ALLOW_UNAUTHENTICATED) 灵活控制策略。
  2. 文件生命周期管理模块
    • 产品视角:上传、临时存储、转换后下载、定时清理。
    • 技术实现:基于磁盘目录 (uploadsDir, outputDir) 的结构化存储(用户ID/任务ID/),配合 SQLite 记录文件元数据,并由 clearJobs 定时器根据 AUTO_DELETE_EVERY_N_HOURS 执行清理。
  3. 异构转换引擎调度模块核心):
    • 产品视角:自动匹配或用户选择转换工具,支持批量文件并发转换。
    • 技术实现src/converters/main.ts 中的注册表模式。每个转换器暴露出统一的 properties(输入/输出格式映射)和 converter 函数。调度函数 (mainConverter) 根据文件扩展名和目标准式查询注册表,执行匹配的转换器函数。
  4. 异步任务队列模块
    • 产品视角:用户提交任务后立即返回,可在“结果”页面查看进度和下载。
    • 技术实现:并非典型的消息队列,而是基于数据库状态机 (jobs.status: pending -> completed) 和 Promise.all 的并发控制 (MAX_CONVERT_PROCESS)。handleConvert 函数在后台异步执行,更新 file_names 表的状态。
  5. Web 服务与资产交付模块
    • 产品视角:提供响应式 UI,展示历史、转换选项、结果。
    • 技术实现:基于 Elysia.js(高性能 Bun 框架),集成 HTML (@elysiajs/html)、静态文件服务 (@elysiajs/static)。开发模式下集成 Tailwind CSS 即时生成。

3. 技术难点挖掘

  1. 异构命令行工具的统一抽象与错误处理
    • 难点:不同工具的调用方式、参数、成功/错误标准输出各异。
    • 解决因子:定义了 ConvertFnWithExecFile 类型,每个转换器封装内部调用逻辑,将工具异常捕获并统一转化为 string 类型的结果状态("Done", "Failed, check logs")存入数据库。
  2. 格式匹配与转换器选择策略
    • 难点:同一转换(如 png -> pdf)可能有多个工具支持(ImageMagick、Inkscape、Vips)。
    • 解决因子properties 注册表记录了每个工具精细的格式支持。mainConverter 函数提供了自动匹配(遍历)和手动指定 (converterName) 两种路径。代码中通过优先注册 inkscape 来处理 EMF 等特例。
  3. 大文件上传与资源隔离
    • 难点:视频等文件体积大,需防止内存溢出;多用户并发需隔离。
    • 解决因子:Elysia 配置 maxRequestBodySize: Number.MAX_SAFE_INTEGER 并依赖 Bun/Body 的流式处理。通过 用户ID/任务ID 的目录结构实现文件系统级别的隔离。
  4. 并发控制与进程管理
    • 难点:无限制并发可能压垮系统。
    • 解决因子MAX_CONVERT_PROCESS 环境变量结合 chunks 函数,将文件列表分批次进行 Promise.all 处理,实现简单的并发度控制。
  5. Docker 镜像构建优化与依赖管理
    • 难点:集成18个系统级工具,镜像体积庞大,构建时间长。
    • 解决因子:Dockerfile 采用多阶段构建,分离 bun install(利用层缓存)与应用程序构建。使用 Debian trixie-slim 基础镜像,并仅安装必要的运行时包 (--no-install-recommends)。

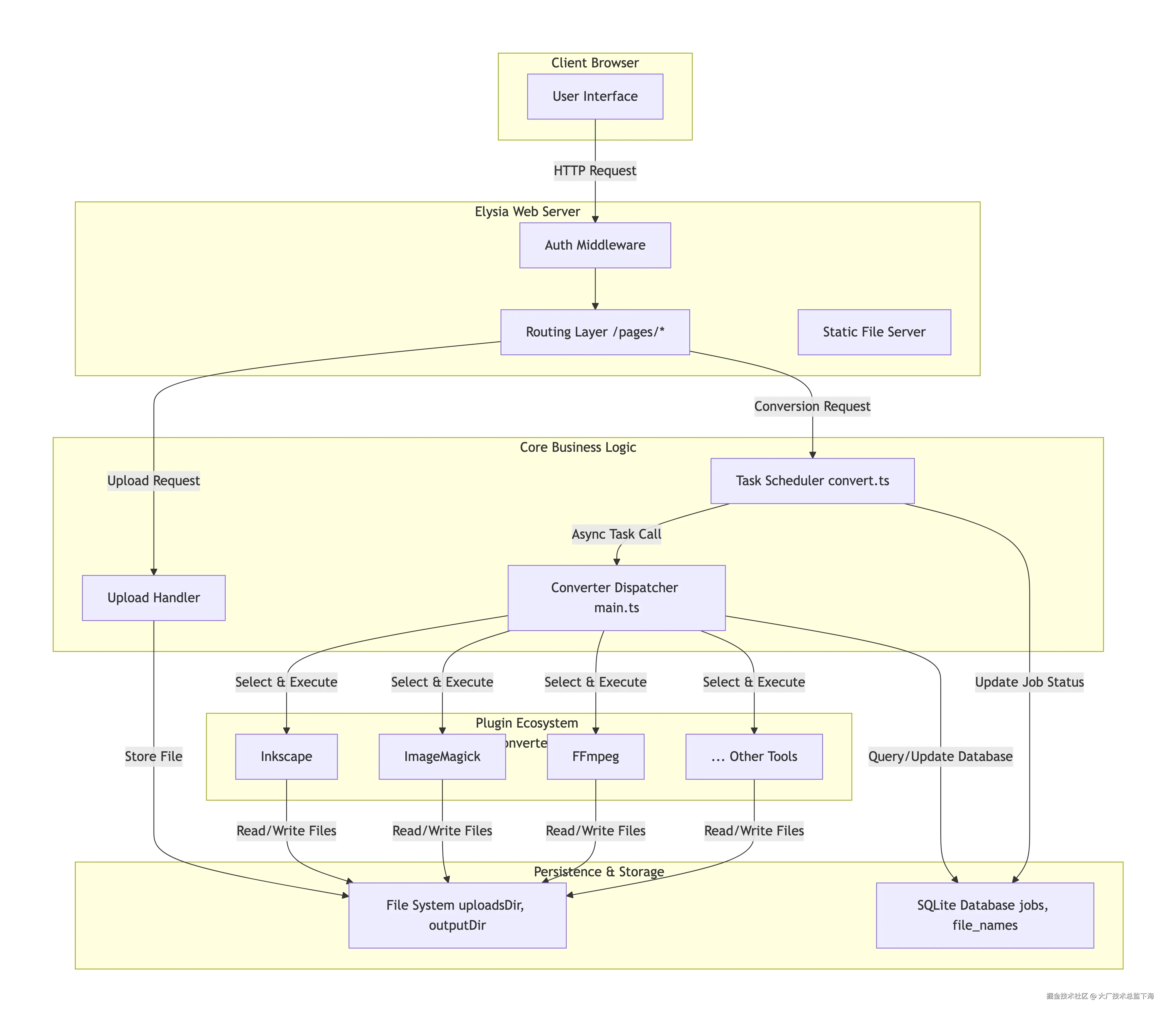
4. 详细设计图

架构图

deepseek_mermaid_20251223_4da222.png

核心链路序列图:文件转换流程

sequenceDiagram
    participant U as User
    participant S as Server (Elysia)
    participant DB as SQLite
    participant CD as Converter Dispatcher
    participant CT as Converter Tool (e.g., FFmpeg)
    participant FS as File System

    U->>S: POST /convert (convert_to, file_names)
    S->>S: JWT验证 & 获取 jobId
    S->>DB: UPDATE jobs SET status='pending'
    S->>FS: mkdir outputDir
    S-->>U: 302 Redirect to /results
    Note over S,U: 响应立即返回,转换异步进行

    par 异步转换过程
        S->>CD: handleConvert(fileNames, ...)
        CD->>CD: 按 MAX_CONVERT_PROCESS 分块
        loop For each file chunk
            CD->>CT: mainConverter(...) for each file
            CT->>FS: 读取源文件
            CT->>FS: 写入目标文件
            CT-->>CD: 返回状态字符串
            CD->>DB: INSERT/UPDATE file_names.status
        end
        CD->>DB: UPDATE jobs SET status='completed'
        S->>FS: (可选) rmSync uploadsDir
    end

核心类图(模块关系图)

classDiagram
    direction LR
    class ElysiaApp {
        +use(plugin)
        +listen()
        -clearJobs()
    }
    
    class PageModule {
        <>
        +convert.ts
        +upload.ts
        +history.ts
        +...
    }
    
    class ConverterRegistry {
        -properties: Map~
        +mainConverter()
        +handleConvert()
        +getPossibleTargets()
        +getAllInputs()
    }
    
    class ConcreteConverter {
        <>
        +properties
        +converter()
    }
    
    class DbClient {
        +query()
        -Database (bun:sqlite)
    }
    
    ElysiaApp --> PageModule : mounts
    PageModule --> ConverterRegistry : calls
    ConverterRegistry --> ConcreteConverter : selects & executes
    PageModule --> DbClient : queries/updates
    ConverterRegistry --> DbClient : logs status
    ElysiaApp --> DbClient : clearJobs timer

5. 核心函数解析

以下解析两个最核心的函数,它们体现了任务调度和转换器匹配的核心逻辑。

handleConvert 函数 (src/converters/main.ts)

此函数负责批量文件的转换任务调度、状态跟踪和并发控制。

export async function handleConvert(
  fileNames: string[], // 要转换的文件名数组
  userUploadsDir: string, // 用户上传目录路径
  userOutputDir: string, // 用户输出目录路径
  convertTo: string, // 目标格式
  converterName: string, // 指定的转换器名称
  jobId: Cookie<string | undefined>, // 关联的任务ID
) {
  // 准备数据库插入语句,用于记录每个文件的转换状态
  const query = db.query(
    "INSERT INTO file_names (job_id, file_name, output_file_name, status) VALUES (?1, ?2, ?3, ?4)",
  );

  // 关键步骤:将文件列表分块,控制并发度
  for (const chunk of chunks(fileNames, MAX_CONVERT_PROCESS)) {
    const toProcess: Promise<string>[] = []; // 存储当前块的所有转换Promise
    for (const fileName of chunk) {
      // 为每个文件构建路径和输出文件名
      const filePath = `${userUploadsDir}${fileName}`;
      const fileTypeOrig = fileName.split(".").pop() ?? "";
      const fileType = normalizeFiletype(fileTypeOrig); // 规范化输入格式
      const newFileExt = normalizeOutputFiletype(convertTo); // 规范化输出格式
      const newFileName = fileName.replace(
        new RegExp(`${fileTypeOrig}(?!.*${fileTypeOrig})`),
        newFileExt,
      ); // 生成输出文件名
      const targetPath = `${userOutputDir}${newFileName}`;

      // 为单个文件创建转换Promise
      toProcess.push(
        new Promise((resolve, reject) => {
          mainConverter(filePath, fileType, convertTo, targetPath, {}, converterName)
            .then((r) => {
              // 转换完成,将状态写入数据库
              if (jobId.value) {
                query.run(jobId.value, fileName, newFileName, r);
              }
              resolve(r);
            })
            .catch((c) => reject(c));
        }),
      );
    }
    // 等待当前块的所有文件转换完成,才进入下一块
    await Promise.all(toProcess);
  }
  // 所有分块处理完毕,函数返回。调用者(convert.ts)随后将更新主任务状态。
}

mainConverter 函数 (src/converters/main.ts)

此函数是转换器匹配与执行的核心枢纽,实现了自动或手动选择转换器的逻辑。

async function mainConverter(
  inputFilePath: string,
  fileTypeOriginal: string,
  convertTo: string,
  targetPath: string,
  options?: unknown,
  converterName?: string, // 可选:如果提供,则使用指定的转换器
) {
  const fileType = normalizeFiletype(fileTypeOriginal);
  let converterFunc;

  // 路径1:用户明确指定了转换器
  if (converterName) {
    converterFunc = properties[converterName]?.converter;
  } else {
    // 路径2:自动匹配。遍历所有已注册的转换器。
    for (converterName in properties) {
      const converterObj = properties[converterName];
      if (!converterObj) break;
      // 遍历该转换器支持的格式组合(key通常是用途分类,如“image”)
      for (const key in converterObj.properties.from) {
        // 关键匹配逻辑:检查是否同时支持源格式和目标格式
        if (
          converterObj?.properties?.from[key]?.includes(fileType) &&
          converterObj?.properties?.to[key]?.includes(convertTo)
        ) {
          converterFunc = converterObj.converter;
          break; // 找到第一个匹配的转换器即退出
        }
      }
      if (converterFunc) break; // 内部循环找到后,外部循环也退出
    }
  }

  if (!converterFunc) {
    console.log(`No available converter supports converting from ${fileType} to ${convertTo}.`);
    return "File type not supported"; // 统一的状态返回
  }

  try {
    // 执行实际的转换函数。每个转换器都遵循统一的接口。
    const result = await converterFunc(inputFilePath, fileType, convertTo, targetPath, options);
    console.log(`Converted ${inputFilePath} ... using ${converterName}.`, result);
    
    // 处理转换器可能的特殊返回值,最终统一为字符串状态
    if (typeof result === "string") {
      return result;
    }
    return "Done"; // 默认的成功状态
  } catch (error) {
    console.error(`Failed to convert ${inputFilePath} ...`, error);
    return "Failed, check logs"; // 统一的失败状态
  }
}

总结:ConvertX 项目展示了如何通过精心的“胶水层”设计,将一系列强大的、但原本独立的命令行工具,整合成一个统一、可用性高、易于扩展的 Web 服务。其技术价值不仅在于覆盖广泛的格式,更在于提供了一个稳健的、可用于生产的异构任务调度框架参考实现。对于需要集成多种外部进程或微服务的应用场景,其架构模式具有直接的借鉴意义。