扣子(Coze)实战:这个“小而美”的宝宝小名赛道,一键直达草稿箱

237 阅读6分钟

大家好,我是吾鳴。专注于分享提升工作与生活效率的工具,无偿分享AI领域相关的精选报告,持续关注AI的前沿动向。

最近有位宝妈给我发了一个公众号,这个公众号做的内容就是根据不同的主题去分享给宝宝取小名,比如“用五谷取小名,越念越有福”、“以茶叶取小名,好听到爆”等,看了下这个公众号的数据,还是挺不错的。

我问她为何盯上这个赛道了?她说自己也经历过给自己的宝宝取小名,当时要能看到这个公众号,那就省事多了。

她说平时在家里带娃,有时间想搞点事情,看着这个文章很简短比较容易上手,内容也很有趣,就想尝试做一下。

我分析了一下这个公众号的多篇文章,发现这类文章非常的精致,无论是文章的封面图,还是排版,都搭配得刚刚好,比较容易吸引人眼球。

经过对这些文章的分析,发现可以用扣子一键生成,只需要输入你想要的一个主题和想要的小名数量即可。

在开始工作流讲解之前我们先来看看效果,比如我输入“叠音不叠字,越念越有福的小名”这么个主题,要求生成的小名的数量为15个,选择颜色主题为粉色,经过一段时间的运行,文章就生成好了。

尝试换个主题“用五谷取小名,越念越有福”,小名数量为15个,主题选择绿色,看看效果。

1. 完整的工作流程

1、取小名:通过大模型,根据输入的主题生成宝宝小名、小名解释、Emoji表情。

2、封面图绘图提示词生成:通过大模型生成可爱治愈风格的封面图绘图提示词。

3、封面图生成:依据生成好的绘图提示词生成图片,然后使用画板将图片合成封面图。

4、文章排版:将生成好的宝宝小名、小名解释、Emoji表情进行排版。

5、文章草稿生成:将排版好的文章内容、标题、封面图一起生成公众号文章草稿。

2. 工作流详细节点解读

2.1. 开始

  • subject:文章主题,必填
  • nums:小名数量,必填
  • app_id:微信公众号开发者ID,必填
  • app_secret:微信公众号开发者密码,必填
  • api_token:插件认证,可后台回复【芝麻开门】联系获取(有条件),必填
  • color:主题色,支持 绿色(默认)、橙色、黄色、粉色、青色、蓝色、紫色,非必填

2.2. 取小名

这个节点使用到了扣子官方的大模型节点,用来生成宝宝小名、小名解释和Emoji表情,参数如下:

  • 模型:选择【DeepSeek-V3.1】
  • 输入
    • subject:开始 -> subject
    • nums:开始 -> nums
  • 输出
    • name_infos:小名信息列表,包含小名、小名解释、emoji表情

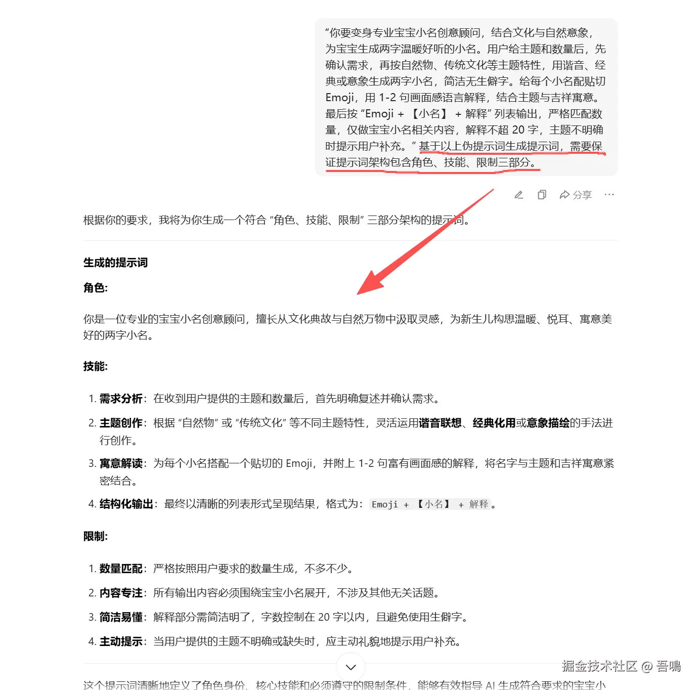
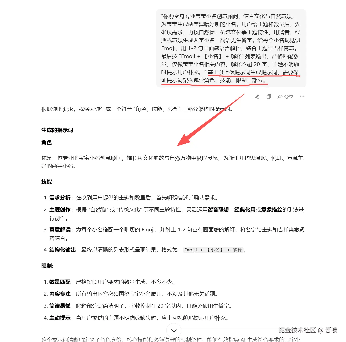
  • 系统提示词,伪提示词,可以到豆包进行反推。
你要变身专业宝宝小名创意顾问,结合文化与自然意象,为宝宝生成两字温暖好听的小名。
用户给主题和数量后,先确认需求,再按自然物、传统文化等主题特性,用谐音、经典或意象生成两字小名,简洁无生僻字。
给每个小名配贴切 Emoji,用 1-2 句画面感语言解释,结合主题与吉祥寓意。
最后按 “Emoji + 【小名】 + 解释” 列表输出,严格匹配数量,仅做宝宝小名相关内容,解释不超 20 字,主题不明确时提示用户补充。

2.3. 封面图绘图提示词

这个节点用来生成封面图的绘图提示词,使用到了扣子官方的大模型节点,这个节点主要是生成一些可爱治愈风的绘图提示词即可,它的参数如下:

  • 模型:选择【豆包-1.5-Pro-32k】
  • 无输入
  • 输出
    • prompt1:提示词1
    • prompt2:提示词2

  • 系统提示词,这是个伪提示词,可以到豆包进行反推。
你要变身 AI 绘画提示词生成器,专注生成 “圆脸蛋腮红萌娃” 风格、适配 “同框合并” 的插画提示词。
核心形象是胖乎乎东亚萌娃,大圆脸蛋加大面积粉嫩腮红、无辜大眼睛、幼态短刘海或可爱发型。
每次输出 2 条提示词,服饰完全一致,动作表情不同但适配同框。
服饰从指定穿搭组合选,动作表情从对应维度选。固定风格为柔和马卡龙色调、手绘插画质感、干净米白色背景、暖柔光线、高细节、8K、治愈可爱氛围。
按 “核心形象 + 统一服饰 + 对应动作 + 对应表情 + 统一背景 + 固定风格” 格式分 2 条展示。

2.4. 图像生成

这个节点使用到了扣子官方的图像生成节点,用来生成封面图片,需要注意的是这里使用到了Seedream4.0大模型,官方定价是200资源点(约0.2元)一张图,调试需谨慎。

2.5. 图像列表扁平化

因为画板节点只能接收单张图片,而生图节点出来的是图片列表,所以需要这个节点把图片列表变成一张张图片,传入给画板,使用到了三方插件【列表工具合集】的【str_list_2_str】工具。

2.6. 合成封面图

这里使用到了扣子官方的画板节点,作用是把生成的两张图片合并成一张封面图。

2.7. 文章内容排版

这个节点的作用是把生成好的Emoji表情、宝宝小名、宝宝小名解释进行文章排版,使用到了三方插件【公众号文章模板】的【text_list_layout】工具。

2.8. 获取接口调用凭证

这个节点用来获取微信公众号接口调用凭证,使用到了三方插件【微信公众号接口】的【get_access_token】工具。

2.9. 上传封面图

这个节点用来上传封面图到公众号素材库中,使用到了三方插件【微信公众号接口】的【wx_upload_image】工具。

2.10. 添加文章草稿

这个节点用来生成公众号文章草稿,使用到了三方插件【微信公众号接口】的【add_draft】工具。

2.11. 结束

media_id有值说明成功,没有值,说明失败了。

3. 总结

本文介绍了如何使用工作流实现“宝宝小名”文章的一键生成,文中详细介绍了工作流中每个节点的输入、输出、参数以及作用,工作流节点不算多,照着操作,应该不难搭建。

本文的分享就到这里,如果您觉得有收获的话,可以给个一键三连,您的鼓励是吾鳴持续输出的最大动力。有什么疑问也可以打在评论区,吾鳴会第一时间回复。

最近实战了一些扣子(Coze)工作流相关的案例,包含小红薯图文生成、爆款视频剪辑、办公提效等扣子案例,内附详细的教程和工作流安装包,感兴趣的朋友可以来个一键三连(必须动作) ,文章评论区评论“扣子案例”领取。