推荐8个牛逼的SpringBoot项目

5,379 阅读9分钟

前言

最近两年左右的时间,我一口气肝了8个实现项目。

包含了各种业界常见的技术,比如:SpringBoot、SpringCloud、SpringCloud Alibaba、Mybatis、JPA、Redis、MongoDB、ElasticSearch、MySQL、PostgreSQL、Minio、Caffine、RocketMQ、Prometheus、Grafana、ELK、skywalking、Sentinel、Nacos、Redisson、shardingsphere、HikariCP、guava、WebFlux、nacos、Sentinel、WebSocket、Gateway、Nginx、Docker、Spring AI、Spring AI Alibaba等等,非常值得一看。

今天给大家介绍一下这些项目,感兴趣的小伙伴,可以一起交流学习一下,干货满满。

1 100万QPS短链系统

使用技术:JDK21、SpringBoot3.5.3、JPA、Redis、布隆过滤器、Sentinel、Nacos、Redisson、shardingsphere、HikariCP、guava、Prometheus等。

目前设计了32个数据库,每个数据库包含了256张表。

每天可支持2.6亿以上的数据写入。

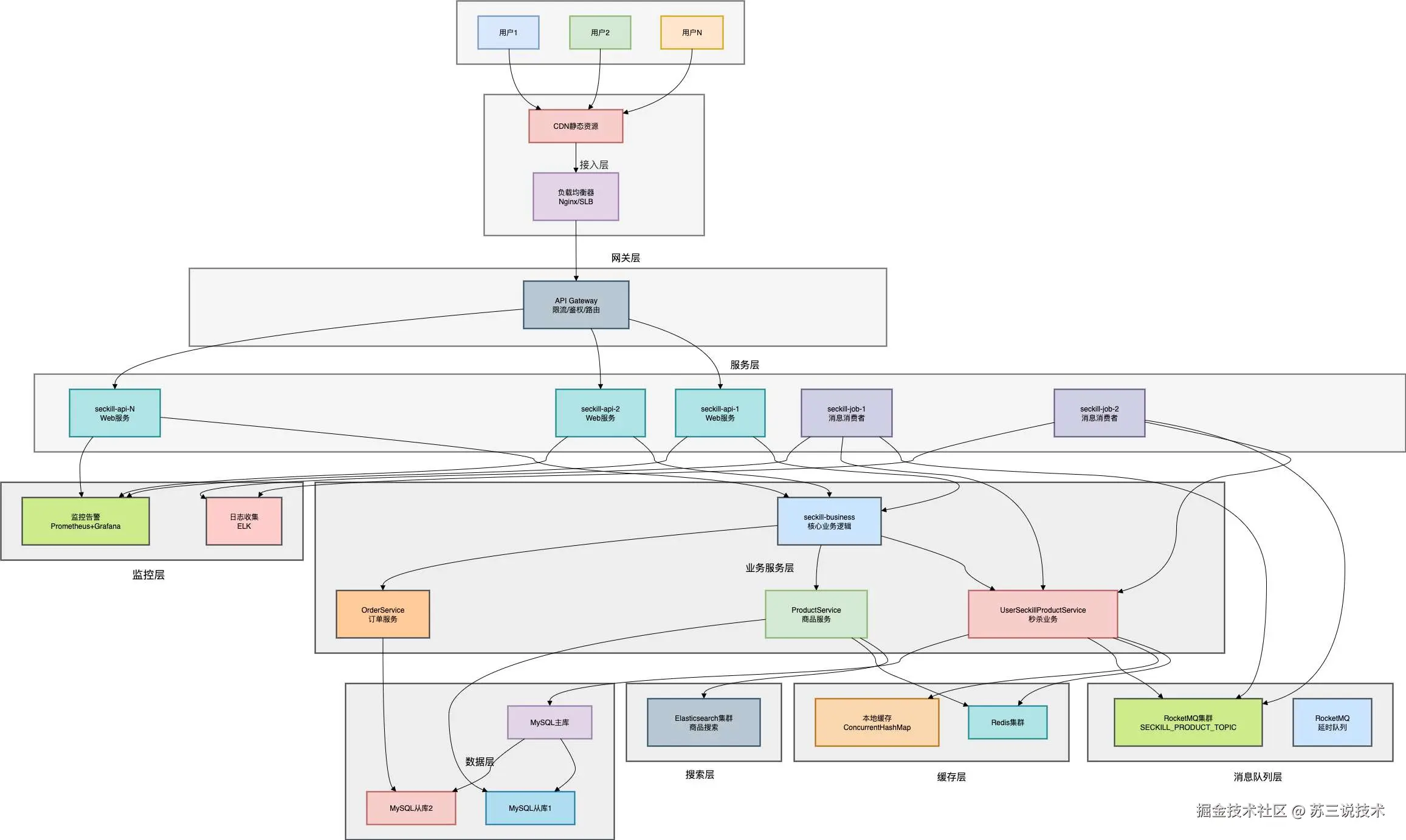
100万QPS短链系统的系统架构图如下:

技术亮点:

该项目的亮点是:

  1. 使用了最新的JDK21和SpringBoot3.5.3
  2. 100万QPS的超高并发请求
  3. 数据库分库分表设计
  4. 多级布隆过滤器设计
  5. 限流和熔断的使用
  6. Redis分片集群
  7. 改进后的雪花算法
  8. Redis分布式锁的使用
  9. Redis Stream的使用
  10. 多级缓存设计
  11. 多线程的处理
  12. 完整的单元测试覆盖
  13. 使用Prometheus对项目实时监控
  14. 使用Grafana创建监控仪表盘
  15. 使用AlertManager实现自动报警功能
  16. 接入钉钉报警
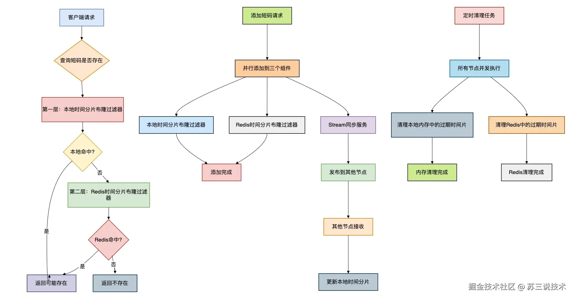
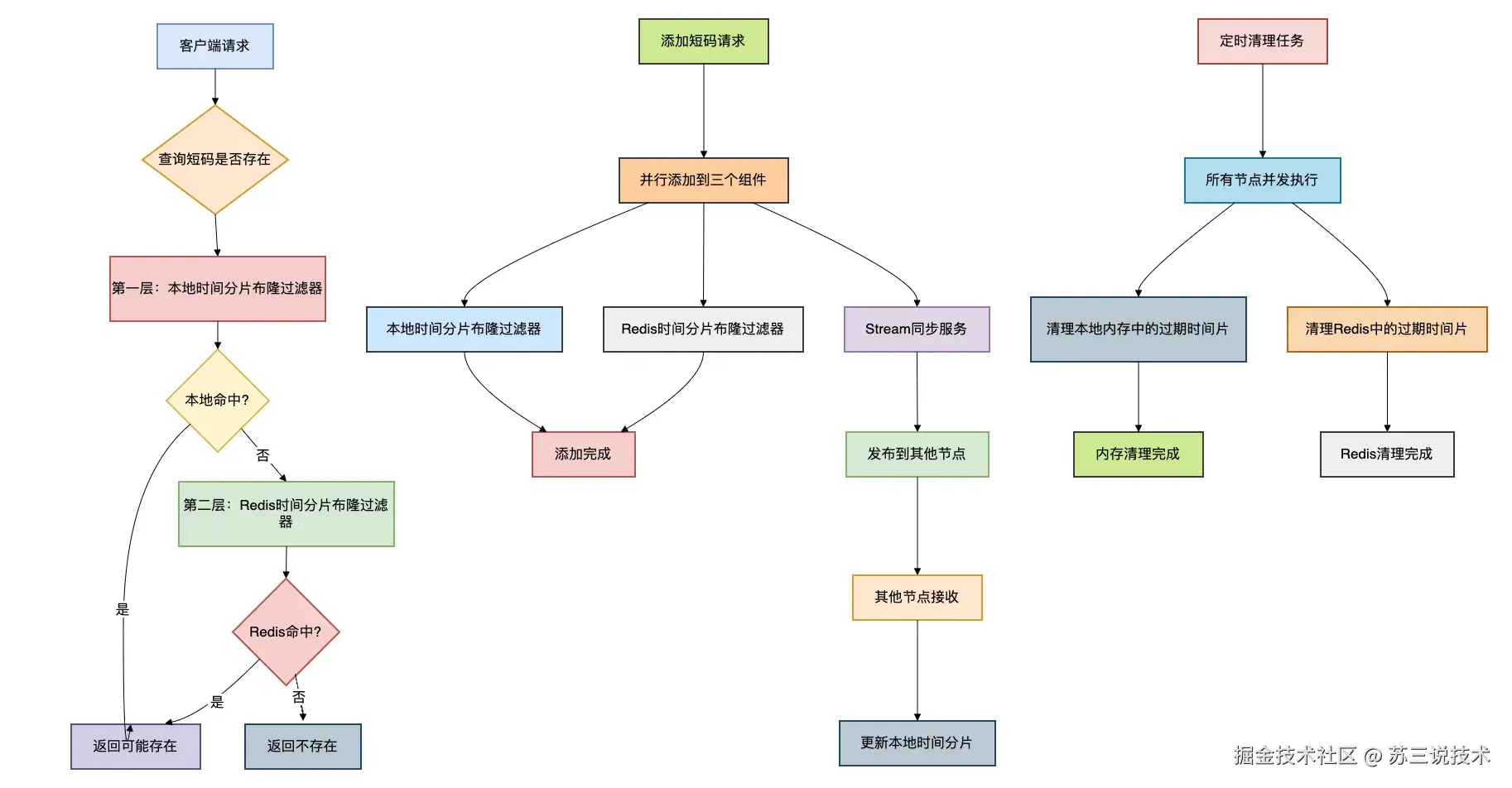
  17. 基于时间片的布隆过滤器
  18. 系统平滑扩容
  19. 基于Docker容器化部署
  20. 支持多种短链生成算法
  21. 接口幂等性设计

基于时间片的布隆过滤器流程图如下:

短链系统平滑扩容方案如下:

通过这个项目,可以学到很多高并发、流量评估、分库分表、多级缓存、多级布隆过滤器、限流、熔断、多线程、监控、报警、数据扩容、集群、广播消息、单元测试编写等多方面的知识。

目前这个项目包含两端代码:

  1. 后端服务
  2. 前端服务

想进大厂的小伙伴们,一定不要错过这个项目,里面有很多加分项。

点击这里获取项目源代码和教程:www.susan.net.cn/project

2 SaaS点餐系统

使用技术:JDK21、SpringBoot3.4.3、SpringCloud、SpringCloud Alibaba、Gateway、Mybatis、PostgesSQL、Redis、RocketMQ、ElasticSearch、Knife4j、Prometheus、Grafana、Minio、数据隔离等。

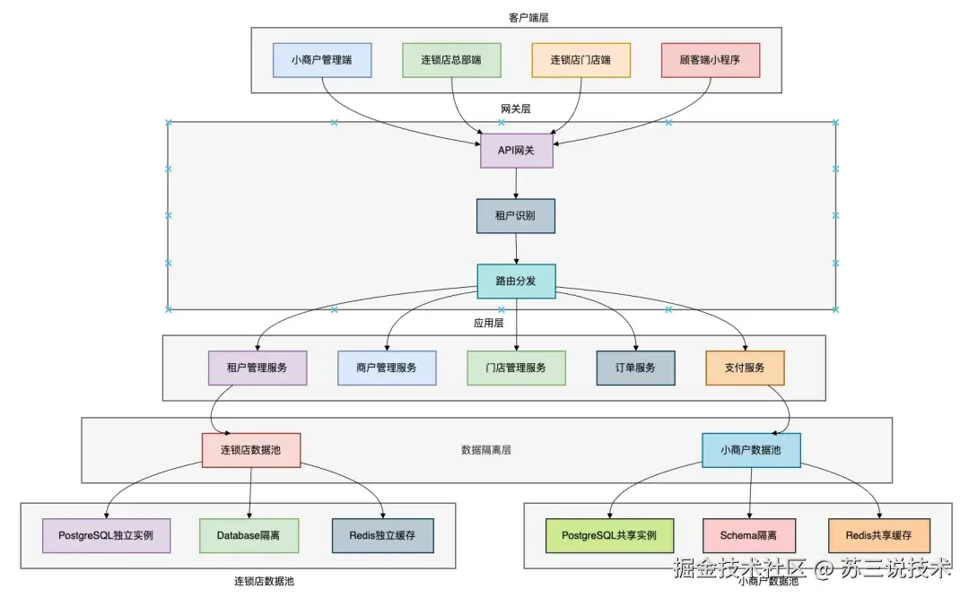
SaaS点餐系统是一套:DDD开发模式+多租户+PostgesSQL 的复杂微服务系统。

包含了9个微服务。

系统整体架构如下:

数据隔离方案如下:

DDD开发模式的代码示例:

通过这个项目可以掌握DDD开发模型、多租户数据隔离的方案实现、PostgresSQL数据库的使用,还有微服务之间的数据交换,网关服务的统一处理,以及复杂系统的职责领域的划分。

运行效果: 640 (36).webp

3 商城微服务系统

susan_mall_cloud是微服务项目。

使用了目前业界比较新的技术:JDK17、Spring6、SpringBoot3.3.5、SpringCloud2024、SpringCloud Alibaba2023.0.1.0。

微服务后端包含了:

  • susan-mall-common (公共文件)
  • susan-mall-gateway (网关服务)
  • susan-mall-basic (基础服务)
  • susan-mall-auth (权限服务,包含用户和权限相关的)
  • susan-mall-product (商品服务)
  • susan-mall-order (订单服务)
  • susan-mall-pay (支付服务)
  • susan-mall-member (会员服务)
  • susan-mall-marketing (营销服务)
  • susan-mall-admin(后台管理系统API)
  • susan-mall-mobile(移动端API)

这个版本在商城已有技术基础之上,又增加了:SpringCloud Gateway、WebFlux、Seata、Skywaking、OpenFeign、Loadbalancer、Sentinel、Nacos、Canal、xxl-job、Prometheus、K8S等。

项目架构图:

目前包含了多端代码:

  1. 服务端的网关服务和6个微服务。
  2. 后台管理系统。
  3. uniapp小程序。

下面是商城小程序真实的截图:

看起来是不是非常专业?

商城微服务项目很复杂,包含了目前业界微服务分布式系统中使用最主流的技术,强烈推荐一下。

无论在工作中,还是面试中,都可以作为加分项。

特别是SpringCloud Gateway中WebFlux的使用,微服务之间的异常处理,以及微服务之间的通信,都很值得一看。

4 商城系统

商城系统目前包含了:SpringBoot后端 + Vue管理后台 + uniapp小程序 ,三个端的完整代码。

商城项目中包含了:基于Docker部署教程、域名解析教程、按环境隔离、网络爬虫、推荐算法、支付宝支付、分库分表、分片算法优化、手写动态定时任务、手写通用分页组件、JWT登录验证、数据脱敏、动态workId、hanlp敏感词校验,手写分布式ID生成器、分布式限流、手写Mybatis插件、两级缓存提升性能、MQ消息通信、ES商品搜索、OSS服务对接、失败自动重试机制、接口幂等性处理、百万数据excel导出、WebSocket消息推送、用户异地登录检测、freemarker模版邮件发送、代码生成工具、重复请求自动拦截、自定义金额校验注解等等一系列功能。

使用的技术:

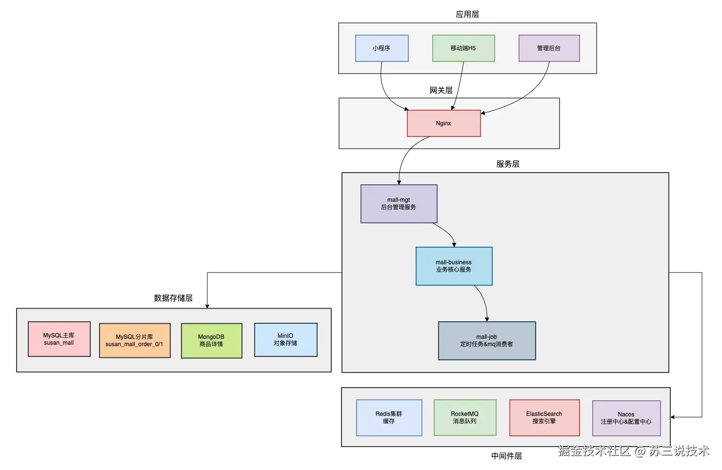
商城系统的系统架构图如下:

包含了:

  • 应用层:小程序、移动端H5、管理后台
  • 网关层:Nginx反向代理和负载均衡
  • 服务层:API服务、Job服务 & mq消费者服务
  • 数据存储层:susan_mall库MySQL主从、susan_mall_order库MySQL分库分表、MongoDB保存商品详情、Minio存储文件
  • 中间件层:Redis集群、RocketMQ、ElasticSearch、Nacos(注册中间 & 配置中心)

商城系统的技术架构图如下: 使用的都是目前业界非常主流和常用的技术,这些技术大部分公司目前都在使用。

商城系统可以帮你真正增加很多企业级项目经验。

功能亮点:

商城项目无论是毕业设计,还是面试,还是实际工作中,都非常值得一看。

商城项目使用了目前非常主流的技术,手写了很多底层的代码,设计模式、自定义了很多拦截器、过滤器、转换器、监听器等,很多代码可以搬到实际的工作中。

目前星球中包含了商城项目从0~1的完整开发教程,小白也可以直接上手。

星球中有些小伙伴,通过这个项目拿到了非常不错的offer。

点击这里获取项目源代码和教程:www.susan.net.cn/project

5. 秒杀系统

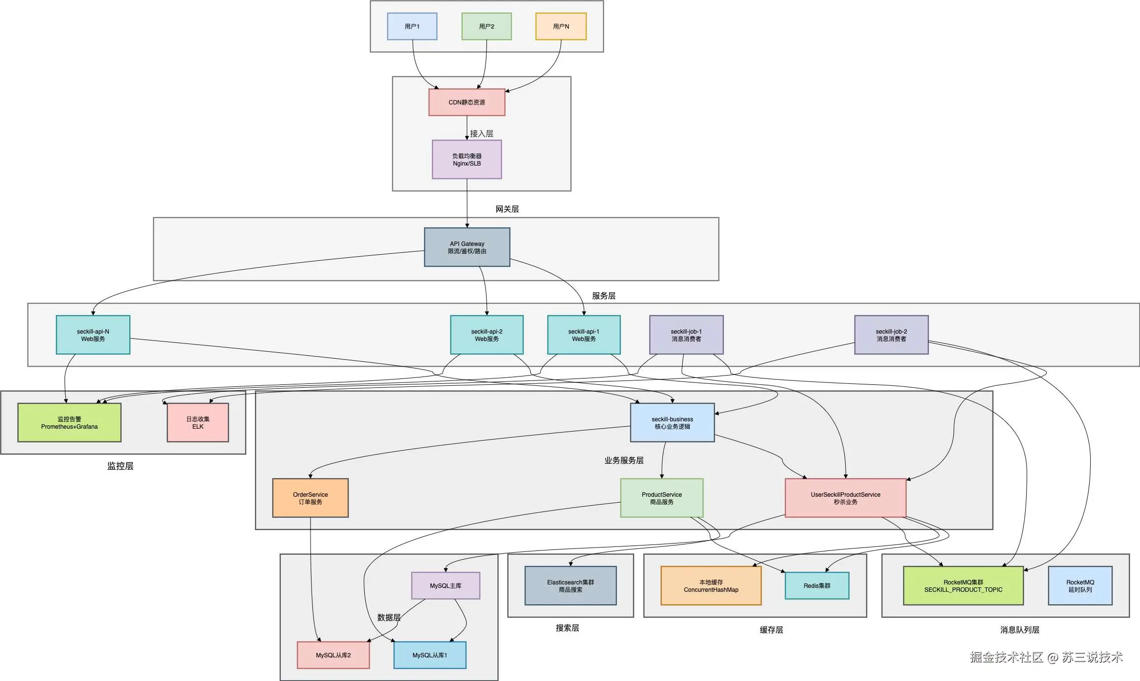
苏三的秒杀系统是专门为高并发而生的。

目前使用的技术有:SpringBoot、Redis、Redission、lua、RocketMQ、ElasticSearch、JWT、freemarker、themelaf、html、vue、element-ui等。

功能包括:商品预热、商品秒杀、分布式锁、MQ异步下单、限流、失败重试、预扣库存、数据一致性处理等。

涉及到了高并发的多种技术,特别是对页面静态化,倒计时、秒杀按钮控制、分布式锁、预扣库存、MQ处理、数据一致性等,会有比较大的收获。

秒杀系统的系统架构图:

可以帮你增加高并发的工作经验,也可以写到你的简历中。

秒杀系统在面试或者工作中,会经常遇到,非常有参考价值。

6 刷题吧小程序

IT刷题吧是我用AI花了几天时间,设计和开发了一款小程序。

效果图如下:

为了帮助大家能够快速的掌握使用AI开发项目的技巧,提升开发效率,能够先人一步,变成全栈开发工程师。

无论是自己接私活,还是开发公司的项目,都能够用更少的时间,写出更多,更有价值的代码。

苏三在知识星球中给小伙伴们,通过IT刷题吧项目,专门开设了一个AI开发课程。

你看完之后,会发现打开了一扇通向新世界的大门。(有很多惊喜)

这个课程会包含如下内容:

  • 如何用AI设计产品原型的?
  • 如何用AI生成小程序端和后端的代码结构的?
  • 如何用AI生成后端的表结构?
  • 如何用AI生成小程序和后端代码?
  • 如何生成一套完整的可运行的代码?
  • 如何基于图片生成想要的代码?
  • 如何搞定小程序页面中的图片问题?
  • 如何让小程序端和后端代码调通?
  • 生成的代码不理想怎么办?
  • 如果在开发过程中遇到了一些问题,用AI如何解决问题?
  • 如何生成测试数据?
  • 如何制定代码开发规范?
  • AI开发工具的使用方法
  • AI开发工具卡顿怎么办?
  • 如何运行项目?
  • 如何上线部署项目? 等等。。。

星球中会交付如下内容:

  1. IT刷题吧小程序
  2. SpringBoot后端代码
  3. 用AI开发项目的完整流程

目前已经全部开发完。

使用AI开发这个项目,从0~1的开发和部署教程。 问题答疑。 通过这个项目,你可以学到使用AI开发项目的具体方法。

如果你掌握了这些方法,开发其他的小程序绰绰有余。

这个项目有极大的价值。

授人予鱼,不如授人以渔。

光是学会这个项目,就有极大的价值。

7. 苏三的demo项目

这个项目包含了一些工作中常用的技术点,有很多非常有参考价值的示例。

涵盖:Spring、Mybatis、多线程、事务、常用工具、设计模式、http请求、lamda、io、excel、泛型、注解等多个方面。

本项目的宗旨是分享实际工作中,非常实用的代码技巧,能够让你写出更优雅高效的代码。

此外,后面会收录一下面试中,尤其是笔试中经常会被问题到的代码片段和算法。

8. 代码生成器项目

这是一个基于Spring Boot的智能代码生成器,能够根据数据库表结构自动生成完整的Java Web项目代码,极大提升开发效率,让开发者专注于业务逻辑而非重复的CRUD代码编写。

我们用这个代码生成器,可以通过数据库表,一键直接生成controller、service、mapper、entity、菜单sql、vue页面等。

使用的技术:SpringBoot、MyBatis、Apache Velocity、Swagger2、Lombok、Druid、Maven等。

我们在日常开发中,把数据库表设计好了之后,然后通过该工具,能够快速生成一个可以直接运行的CRUD代码。

毫不夸张的说,如果在项目中使用它,可以让你的开发效率快速提升,我们真的可以少写30%的代码。

640 (37).webp

640 (38).webp

在实际工作中,非常有价值。

点击这里获取项目源代码和教程:www.susan.net.cn/project