《落实算法安全主体责任基本情况》 该如何写?

59 阅读3分钟

72e1fd1e328e8479b771191b13f6fc2d_v2-be36442a6cc9803423c16ce39060769e_1440w.jpg

1904a99d2b396ef1db7d1d39e8e65404_v2-bd6ae898e5209ecc957128205637b328_1440w.jpg

2df2762a71b4155e457d87623beae4bd_v2-8a021b4d50e364bfac10bcd72a9313c9_1440w.jpg 在数字化时代,算法已经成为了商业竞争和创新的关键要素。然而,算法的广泛应用也引发了对其安全性和合规性的关切。《落实算法安全主体责任基本情况》作为算法备案过程中的一环,具有极高的专业性,需要企业全面考虑算法的隐私保护、数据合规、风险预防等一系列关键问题。

正因如此,许多企业在面对这一任务时可能会感到力不从心。大多数企业的核心业务专注于算法开发和应用,但在撰写涵盖算法安全主体责任的重要材料时,可能面临知识体系的不足。从数据隐私的保护到应急响应的制定,每一个细节都需要精确的专业知识和深刻的理解。

1. 算法安全主体责任的重要性

随着算法在各个领域的应用越来越广泛,我们不得不认识到算法安全主体责任的重要性。作为算法推荐服务提供者,我们承担着确保用户数据安全、信息安全和算法合规性的责任。

2. 算法安全机构的建设与使命

我们深知在保障算法安全方面不能有丝毫马虎。因此,我们已经建立了专门的算法安全机构,由数据隐私专家、网络安全专家和应急响应专家组成,全力以赴维护算法安全。

3. 安全管理制度的制定

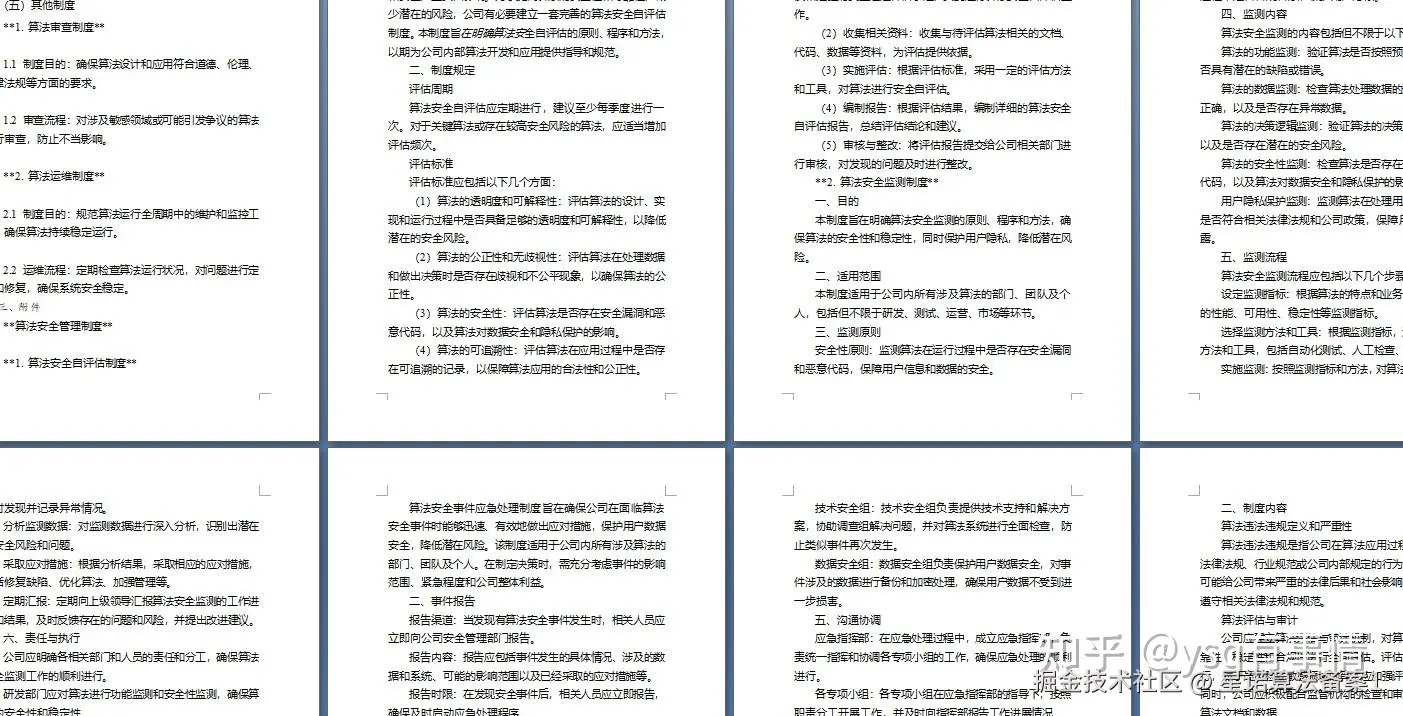
为了确保算法的安全性,我们制定了一系列安全管理制度,覆盖了算法自评估、安全监测、违法违规处置、安全事件应急处理等方面。这些制度将作为我们行为的重要依据,以保护用户权益和信息安全。

4. 模板提供:助您构建安全管理制度

如果您在公司或团队中也面临着算法安全管理的挑战,我们为您提供了一份完备的《落实算法安全主体基本情况》。这份模板基于国家相关法律法规和政策要求,结合实际情况,涵盖了算法安全专职机构建设、安全管理制度制定等方面。模板的详细内容将为您提供具体操作指引,节省您的时间与精力。

5. 如何获取模板?

如果您对我们的《落实算法安全主体基本情况》感兴趣,您可以通过 加作者微信 a1587177687ysq 86一份 获取模板。该模板将为您提供一个更快、更便捷的方式来落实算法安全主体责任,确保您的算法服务更加安全可靠。节约大量时间。

结语

在数字化时代,算法安全是我们义不容辞的责任。通过建立算法安全机构、制定安全管理制度,我们将不断提升我们的安全保障能力。同时,我们的《算法安全管理制度模板》也将帮助更多的人更好地管理算法安全。让我们共同构建一个更安全的数字世界。

ede6e406ad53338a4ba628d376aadc41_v2-2c1460585875e4a1230c4adb67f2a12f_1440w.jpg