告别 Terminal!IDEA 也可以爽用 Claude Code 了?

2,701 阅读3分钟

今年最后一个疯狂星期四,首先预祝各位双旦快乐~ 想必各位 Vide Coding Master 在使用 JetBrains 家 IDE 的时候总有一些苦恼: 如果想要使用 Claude Code、Codex、Gemini CLI 这类终端工具,就要在 IDEA 的命令行中使用它们, 这缺少了一些 UI 交互,也有很大概率会出现终端工具的内容疯狂闪屏的问题(点名批评 Claude Code)。

而现在!AI Assistant 插件更新了对自定义 ACP 的配置支持,现在你可以配置任何支持 ACP 的 Agent 到你的 AI Assistant 中啦!

acp-config.png

什么是 ACP?

Agent Client Protocol (ACP), 是一个由 Google 发起、与 Zed 联合推出、用于规范代码编辑器集成开发环境编码代理(也就是常说的 AI Agent) 之间的通讯的协议。

简单来说,就是一个专门为了让 AI Agent 与各类 IDE 友好协作的通用协议。

更多有关 ACP 的信息,你可以前往 ACP 的官方网站 agentclientprotocol.com 了解更多信息。

配置

如上文所配的图所示,你可以在 AI Assistant 插件右上角的下拉菜单中找到「配置 ACP 智能体」的功能, 点击后会打开一个 acp.json 文件,此时即可配置 ACP 了。

这里我会展示一个已经配置完 Claude Code 和 Codex 之后的 acp.json 文件内容:

{
    "agent_servers": {
        "Claude Code": {
            "command": "claude-code-acp"
        },
        "Codex": {
            "command": "npx",
            "args": [
                "@zed-industries/codex-acp"
            ]
        }
    }
}

之后会继续简单介绍二者具体的配置过程。

Claude Code

Zed 提供了一个针对 Claude Code 的 ACP 适配器:claude-code-acp, 根据文档的描述,我们使用 npm 安装它即可:

npm install -g @zed-industries/claude-code-acp

需要注意的是,这里实际上是需要 -g 来安装到全局的,不知道为什么官方的文档里没有添加它。

安装成功后,上述的配置就可以正常生效啦,现在你可以在 AI Assistant 的选项里看到它了:

cc1.png

而且包括模式选择和模型选择也都有:

cc2.png

cc3.png

我们可以尝试对个话,看看是否可用:

cc4.png

嗯~ 一切正常,而且这里有一个很明显与 AI Assistant 中内置的 Claude Agent 之间的区别: 使用自己配置的 ACP 可以完整识别到你的所有全局配置,包括配置的第三方中转站地址、MCP 之类的工具调用。 而内置的 Claude Agent 模式,最多只能识别到第三方地址,而 MCP 是无法被读取识别使用的。

终于可以不用看CC CLI那闪花眼的超级闪屏BUG了😭

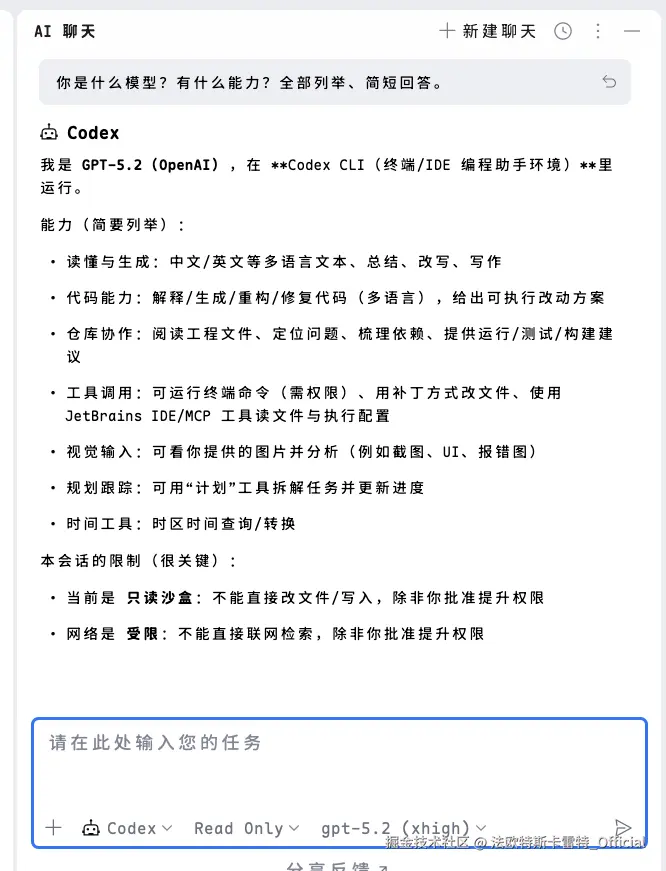
Codex

Zed 也同样实现了一个 Codex 的 ACP 适配器:codex-acp

不过它不使用 npm i -g 安装,而是使用 npx。 就像上面所展示的 acp.json 里配置的那样,直接配置 npx 命令即可:

{
    "agent_servers": {
        "Codex": {
            "command": "npx",
            "args": [
                "@zed-industries/codex-acp"
            ]
        }
    }
}

同样的,配置完成后就可以选择并使用了:

cx1.png 我本身也没给 Codex 配置太多 MCP,所以看上去不是很多的样子。 它也有部分可选择的选项,例如模式和模型:

cx2.png

cx3.png

按需选择即可。

总结

如果你是 JetBrains 家 IDE 的重度使用者,又苦于 Claude Code 原生 CLI 那闪瞎眼的超级闪屏 BUG, 或者你希望在任何支持 ACP 的 IDE 中得到更好的 AI Agent UX 体验,那么现在就是动手尝试的时候啦~

我也是刚刚才配置的,在元旦假期开始之前,我打算再深度体验几天, 看看通过 ACP 带来的 UX 体验是否能给我带来全面的提升和身心的愉悦~

也感谢你的阅读!如果喜欢,点个赞再走吧!