关于大型银行人力资源数字化转型的底层逻辑思考与实战破局

57 阅读11分钟

在数字化浪潮的推动下,中国银行业正迈向全面转型。中国人民银行印发的《金融科技发展规划(2022—2025年)》为银行数字化明确了方向,近年来人工智能、大数据等迅速成熟,也在助力行业迎来从服务优化到运营管理的智能化升级。银行数字化转型不仅改变了业务形态,也对人力资源管理提出了数字化变革的要求。作为企业核心支持业务之一,人力资源数字化不仅影响组织运转效率,更直接关系业务战略落地的成效。笔者从事人力资源数字化已有十年时间,亲历了国内HR系统从信息化向智能化、数智化的演进发展。本文立足银行业的独特性,结合实际经验,探讨人力资源数字化转型的关键问题场景与解决路径,希望为行业探索和解决新场景、新方向的挑战提供有益思考。

一、银行人力资源数字化有什么不同?

银行在人力资源数字化转型中呈现出显著的行业特殊性,这些特性来源于银行的高度集中化管控模式、极致规范化运作要求、深度风控与信息安全的管理特点,以及其与其他金融行业的差异性。银行的数字化进程,不仅受到庞大组织结构和监管环境的强烈影响,还反映了金融体系内高效运行和风险管控的诉求。

1、高度集中化的管控模式

银行的人力资源数字化必须顺应其“强总部、弱分支”的管控特点。与其他企业不同,银行的管理核心集中在集团或总行,人力资源管理也相应体现出高度集中化的布局。

1)资源整合与一体化控制
银行内的关键人力资源管理如薪酬预算、核心岗位招聘、培训资源分配等,更多被集中掌控于总行。数字化系统需要支撑这种高度集中的资源配置模式,确保数据在跨分支机构间无缝流转,同时能够服务于总部的统一战略安排。

2)组织架构的刚性与合规性
银行组织结构调整受到严格的审批约束,例如分支机构设立和变更需符合监管规定。这种刚性需求是银行数字化转型的重要约束,与之相关的组织架构管理数字化应用需完全契合其架构刚性和设计严肃性,确保合规性与稳定性。

3)全国统一招聘体系的数字化支撑
银行的招聘常常由总行统一规划,无论是春招、秋招,还是管培生项目,都体现了人力资源入口的集中化和高规范性。数字化系统在这个过程中的作用,不仅是支持候选人筛选和评估,同时要确保招聘数据的标准化整合和动态管理。

2、极致规范化的运作要求

银行的秩序性与标准化特点,使人力资源数字化必须依托于更加严格的规则体系。其职位、薪酬、培训等环节的数字化与传统企业形成显著的区别:**职位职级体系的统一。**银行内高度标准化的职位序列和职级体系是其各项人力资源管理运作的基础。无论是跨地区流动还是内部晋升,银行强调不同办公地点和层级岗位的一致性。数字化转型需要提供清晰统一的系统框架,以保障职位和职级信息的全国一致性;**薪酬体系的规范性与严格合规。**银行薪酬管理严格遵循财政部和金融监管总局的要求,尤其针对高管和核心岗位人员的薪酬支付有诸如延期支付、薪酬追溯扣回的特殊机制。这种机制要求数字化系统具备更高程度的透明度和精确度,确保薪酬的每一环节都合规且高效。**系统化的培训体系。**银行的业务流程和风险管理标准决定了其庞大的培训体系,这些培训通常由总行统一开发或审定,无论是新员工入职培训还是反洗钱技能培训,都体现出高度标准化。数字化平台需要支撑培训内容的集中化设计与覆盖执行,使员工能够获得统一的知识储备和技能掌控。

3、深度风控与信息安全

银行作为金融行业的重要组成部分,风控与信息安全贯穿于人力资源管理的各层环节,决定了人力资源数字化需要与内控要求深度结合。比如,在人事决策方面,核心岗位人员的任命、调动和离职管理过程中,风控部门的独立评估成为不可缺少的一环。能否支持风控与合规部门的介入流程,并实现相关方式的记录和追溯,就会成为数字化考量。此外,银行员工的数据包括薪酬、绩效、背景记录等信息,所有信息都属于敏感数据,受到最高安全等级保护,对数字化应用的安全合规要求尤其关注。

二、银行HR数字化系统核心模块重点与难点解析——以红海云HR系统应用为例

作为金融行业组织规模最大、监管最为严格的领域,银行的人力资源数字化转型具有显著的独特性。其变革不仅要服务于组织的高效运转和业务战略的落实,更需契合银行层级分明的组织架构、强监管要求和对风险控制的高敏感性。在此背景下,某大型银行率先响应“全面数字化”战略,提出了在人力资源、财务、员工服务门户等领域全面实现系统化转型的目标,并计划在3至5年内完成覆盖客户服务、业务运营至管理决策的全链条数字化升级。笔者曾在该银行上线红海云HR系统过程中,深入参与了从业务需求梳理到系统落地的全过程,重点梳理了下银行HR数字化在组织架构管理、人员信息治理、复杂人事流程设计以及薪酬管理等核心模块上的重点与难点。

1、组织架构模块

银行组织架构的条线化和职位体系的规范性决定了人力资源数字化系统在组织管理方面的特殊需求。银行的人力资源管理数字化系统很难离开对组织架构的精确管理。作为金融行业的重量级机构,银行拥有庞大的分支机构网络,其层级关系包括从总行到分行再到支行的多级管控模式。在这一结构中,系统必须能够动态展现复杂的矩阵式管理模式,并确保职位体系与监管要求的完美结合。

比如,红海云在解决这一模块需求时,首先着眼于实现组织架构的“一张图”管理,即在系统中清晰可视化呈现全行业务条线的关系和直属机构的动态分布,令总行对所有级别分支机构的全景式观察成为现实。一方面,系统对“实线”与“虚线”的双汇报关系完成了明确的权限划分,确保业务条线与属地权限之间的平衡点。另一方面,对于银行特有的临时性项目需求,红海云通过虚拟组织模块满足跨部门协作团队的动态创建与运行效果,大幅提升了项目执行的灵活性与组织管理的精确性。此外,银行的组织调整往往依赖于监管审批,而审批结果时效的不确定性使得传统系统设计很难跟上动态调整的节奏。而红海云HR系统全量组织数据基于时间轴自动归档,支持任意历史节点组织架构回溯与沙盘推演,允许在审批流程中提前搭建尚未获得授权的新组织,待批复通过后瞬间完成架构切换。

2、人员信息管理模块

银行HR管理的复杂性在很大程度上体现在人员信息的治理上。作为金融行业重点监管的领域,人员信息需要从入职、任职资格、薪酬考核到离职后追溯形成严格且完整的数据闭环。其中,特别是针对董监高及风险敏感岗位的信息管理,银行不仅要求数据的精准性,还必须能够与外部监管机构的数据报送规则保持一致。红海云在人员信息模块的设计中,就有充分考虑到银行行业对领导层及关键岗位的合规要求。系统能够准确记录任职资格、合规记录和绩效评价等关键数据,并通过内嵌的规则引擎自动完成对信息的整理、校验及逻辑关联,确保数据符合监管要求。针对银行在面对央行、人行、金融监管总局等多机构时的不同数据报送要求,系统业可以快速生成格式化报告并自动匹配报送规范,降低了对人工操作的依赖,大幅提升了数据报送的及时性与准确性。此外,外包人员的特殊管理问题也是一大重点。红海云HR系统也能通过对外包人员的信息进行专属标记与权限设置,形成系统化管理闭环。

3、复杂人事流程与风控管理模块

银行的人事流程因职位体系、条线层级的复杂性而更加多样。例如招聘流程可能涉及全国统一的校招与各分支机构的社会招聘,调岗流程可能需要跨条线且涉及层级变化,这些都需要数字化系统对人事流程进行灵活设计与自动化处理。另一方面,在人事决策中,关键岗位(如风控、合规、信贷审批等)的任命和调整流程需要风控部门深度参与。数字化系统的人事模块需支持风控部门在权限范围内快速审阅、评估并反馈相应意见,同时确保重大决策经过记录与追溯。比如,红海eHR系统智能流程引擎,能支持银行根据部门和业务需求自定义流程环节和审批人,自动归档流程数据,方便审阅和追溯。

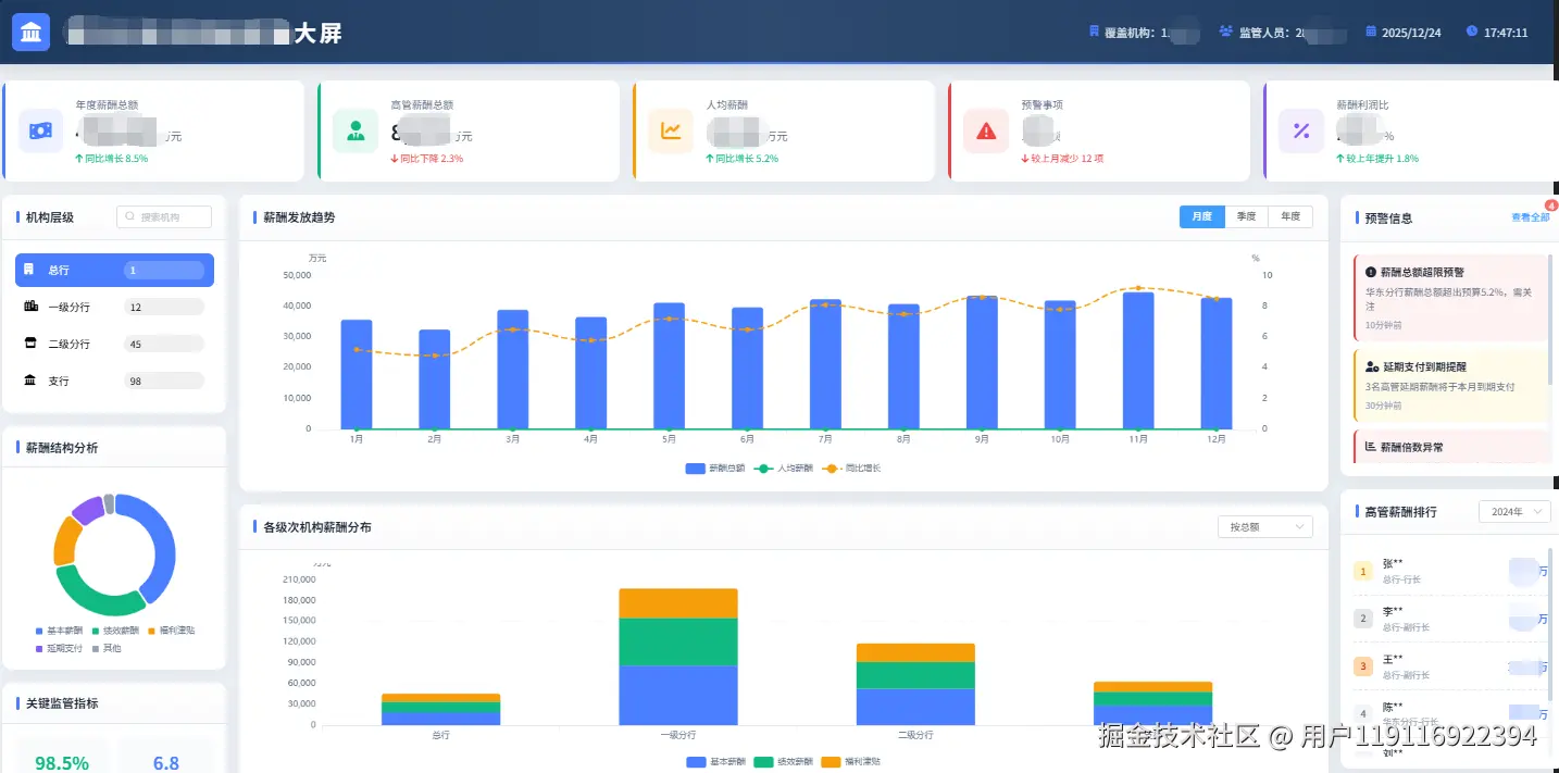
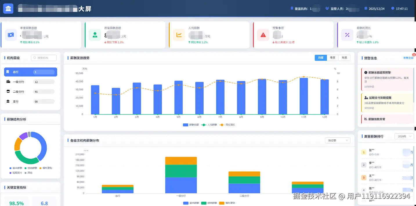
4、薪酬管理模块

薪酬管理是银行人力资源数字化系统中的核心功能模块。这一模块因其合规性和复杂性要求,成为数字化转型的重点及难点。

1)规范的薪酬等级与结构体系
银行的薪酬体系建立在高度标准化的职位职级基础上,各类职位的薪酬结构(基本工资、岗位工资、绩效奖金)均明确且规范。比如红海eHR系统既可以支持全国统一的薪酬等级表,同时能够灵活支持设置不同职位的细分标准,满足薪酬规范性的同时匹配个性化需求。

2)灵活的浮动奖金分配管理
尽管薪酬体系规范,银行仍在合规的框架下采用灵活的浮动奖金分配机制。例如,笔者所在银行会根据分支机构的业务表现分配业绩奖金,通过红海云HR系统数字化薪酬管理可以支持实现对浮动奖金的自动化计算与分配功能,自动生成薪酬数据统计与分析报表,确保透明性和可追溯性。此外,针对高管及核心岗位人员,银行普遍实行绩效奖金的递延支付机制,也是通过红海云HR系统设置递延支付规则,并实现智能管理与薪酬结构形成无缝衔接。

3)薪酬全过程线上化
银行薪酬管理的线上化已不仅限于算薪环节,更多的是要求整个薪酬支付流程实现线上操作。像海云HR系统可以与企业财务、费控、资金系统集成,驱动薪酬支付线上审批、支付凭证自动生成、银企直联自动发放,提升支付效率并减少人为干预。