女友怒骂国内不能用Claude Code,于是我给她做了一个

8,961 阅读10分钟

大家好,我是程序员鱼皮。最近女友开始学习 AI 编程了(被我带的),她听说 Claude Code 这个 AI 编程工具很牛掰,结果试了下发现得要国外的 Claude 账号才能登陆。

然后她就骂骂咧咧地跟我吐槽。

展现男友力的时候到了,于是我开玩笑地说:别难过了,要不我给你做一个 Claude Code 算了?

结果,她当真了!

我 ↓

没办法,只能试一试了,毕竟谁希望圣诞节这两天让自家人难过呢?

正好这两天国产 AI 大模型 GLM-4.7 发布了,我看网上很多博主都在吹什么 “国内最强的编程模型”、“最强的开源模型”、“Claude 的最佳平替”,甚至说是超过了 GPT-5.2 和 Claude Sonnet 4.5。

你说国产最强也就算了,超过 Claude 这我能信么?

那正好,我就尝试用 GLM-4.7 来做个自己的 AI 编程工具吧,对标 Claude Code 那种的,看看 GLM-4.7 到底几斤几两。

接下来,就让我们一起 用 GLM-4.7 + Claude Code 开发一个 基于 GLM-4.7 的仿 Claude Code 的 AI 编程工具。

项目开始前,先起一个响当当的名字,就叫 Yupi Code 吧!

接下来,我们将遵循这套《鱼皮 AI Vibe Coding 开发仿 Claude Code 的 Yupi Code》流程,不写一行代码,一步一步把 “Claude Code” 做出来!

  • 环境准备 => 安装工具和配置环境,能够 Vibe Coding
  • 技术调研 => 确认满足生成需求
  • 设计开发 => 包括方案设计、生成代码、修复 Bug,得到 MVP 最小可行产品
  • 版本控制 => 防止后续改动出问题
  • 优化能力 => 支持更多对标 Claude Code 的功能,比如联网搜索、流式输出、深度思考等

环境准备

智谱的 GLM-4.7 兼容多款编码工具,除 Claude Code 外,还支持 Cursor、Cline 等主流编码工具,灵活适配多种开发场景。

给 Claude Code 接入 GLM 也很简单,1 分钟搞定。

首先打开终端,输入一行命令安装 Claude Code:

npm install -g @anthropic-ai/claude-code

然后执行 claude 命令打开程序,默认是需要登录 Claude 账号的,否则无法使用:

不过没关系,让我们把它背后的 AI 大模型换成国内的 GLM-4.7。首先进入 {用户目录}/.claude 目录,创建一个 settings.json 配置文件:

然后修改配置文件中的内容如下,记得替换成你自己的 API Key:

API Key 直接到智谱开发平台获取即可:

指路:bigmodel.cn/

接下来就可以愉快地使用了~

除了这种方式外,官方文档还提供了更简单的方式,直接使用自动化助手,按照指引就能完成环境配置:

技术调研

如果要完全利用 AI 开发项目,有几个难点:

  1. 项目需要包含完整前后端,需要大模型有较强的 编码能力
  2. 需要让后端项目对接 AI 大模型,每个大模型的接入和开发方式不同,需要让 AI 读取文档 理解最新的开发方式
  3. 如果想要优化界面效果,还需要 图片理解能力,给 AI 一张图片就能让它还原

在正式开发前,我们要确认 GLM-4.7 和 Claude Code 的配合能够满足这些能力要求。

根据智谱官方介绍,Claude Code 中内置了智谱专属的 MCP 工具,不需要开发者自己安装。包括 搜索和网页读取 能力、能够直接解析截图/设计稿/报错图的 视觉理解能力

让我们依次测试一下,首先是网页搜索能力,紧跟时事:

测试网页读取能力,让它来读取我们编程导航网站的信息:

测试图片理解能力,我给 AI 传了一张 “从夯到拉排行榜的背景图”:

AI 的理解还是很准确的,具体文字也读取出来了。

OK,几个能力都满足要求,下面让我们进入方案设计和开发阶段。

设计开发

先创建一个干净的项目目录 yupi-code,打开终端并进入该目录:

然后输入提示词:

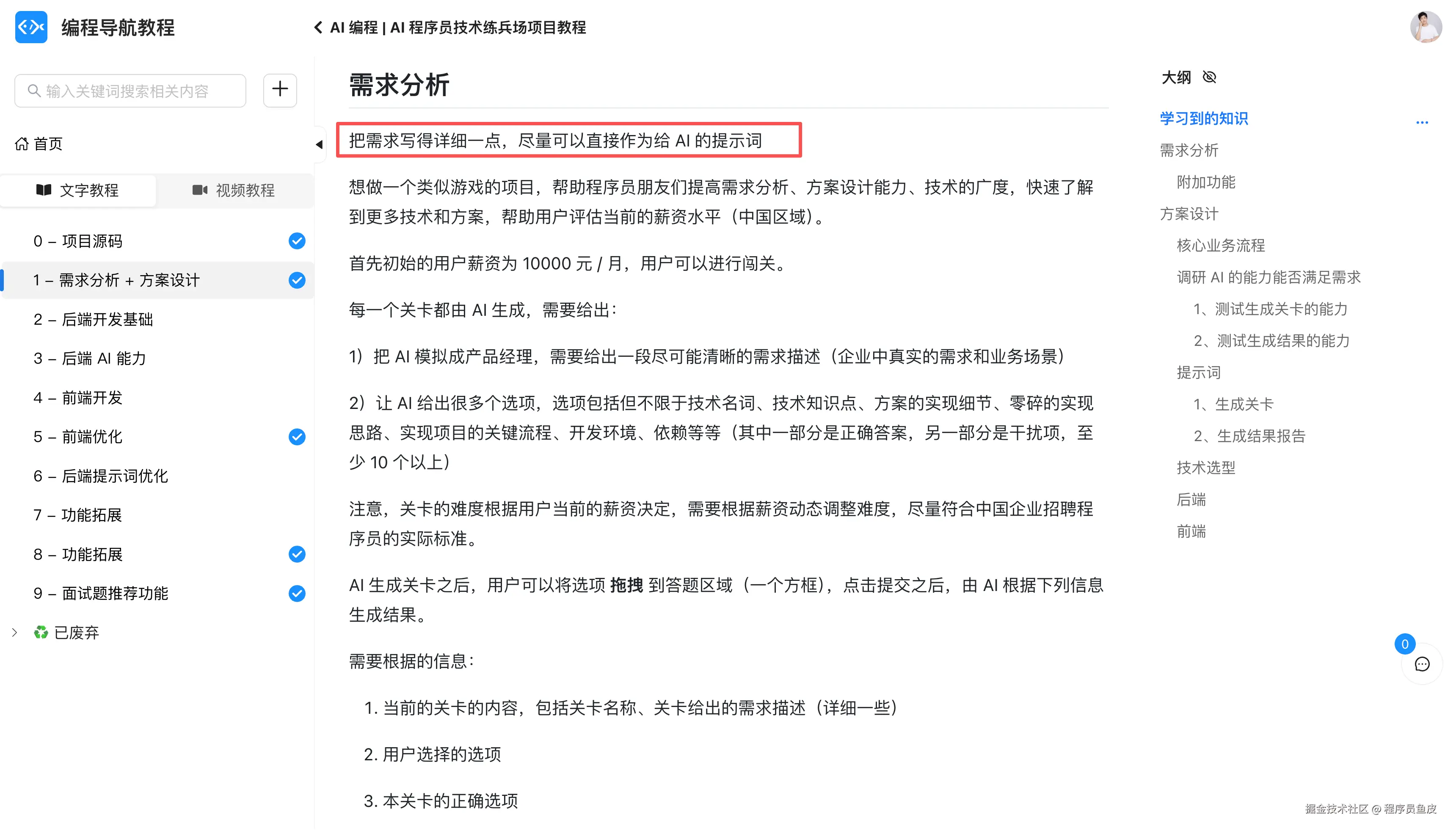
帮我开发一个类似 Claude Code 的终端 AI 编程工具,能够使用 GLM-4.7 模型帮用户回答问题和生成代码

一般来说,整个项目的第一句提示词是最重要的,如果我要开发一个复杂的商业项目,肯定会好好打磨一下这句提示词,少说写个几百字(之前看过我 AI 程序员技术练兵场项目 的同学应该知道)。

但测试 AI 模型时,我喜欢反其道而行之,站在大多数用户的角度,故意输入一句简单的提示词,看看 AI 能不能引导我来生成满足需求的项目。

果然,AI 判断这是一个复杂的项目,想要进入 计划模式 —— 先明确需求、设计方案再开发。

然后我们需要通过选择来明确需求,并让 AI 生成方案。

Claude Code 的交互做的还是不错的,先选择编程语言,建议老老实实选 AI 推荐的第一个:

接下来是选择项目要具有的功能。如果是以前,我可能会先让 AI 只开发基础对话功能,跑通流程后再添加其他功能。

但现在我对 AI 有了更多的信心,咱就把所有功能全都选上,干就完了!

其他设置就不多说了:

选择完成后,AI 给出了详细的实现计划,一定要仔细阅读:

你可以直接执行,或者给 AI 进一步的指导。比如我让 AI 生成的应用去调用智谱 Coding Plan 套餐的 BASE URL,能节约一些成本,并且给 AI 提供了一个官方的 API 文档,便于 AI 生成准确的代码。

确认后开始执行,AI 会先调用内置的工具来搜索和解析文档:

然后 AI 列出了一个 Todo List,并且一步步生成代码和文档:

这期间如果你发现有严重的问题,比如发现 AI 生成的代码已经完全偏离预期了,那么就尽早暂停或者人工输入提示词来引导 AI。如果发现 AI 只是有一小块代码生成的不对,我的建议是先忍着,反正最后 AI 大概率会自己发现问题并修复。

过了大概十几分钟后,AI 生成完成,还告诉了我使用方法:

可惜我根本懒得看,我直接把 API Key 交给 AI 帮我运行不就好了?

Vibe Coding 开发模式下,我多自己做一件事,都是对 AI 的不尊重。

输入提示词:

我的 API key 是 xxxxxxx,请你帮我运行

然后,翻车了。。。

不慌,直接让 AI 自己检查并修复错误。而且为了使用方便,应该提供一个快速启动脚本,能够让我像运行 Claude Code 一样,一行命令启动 AI 编程工具。

提示词:

帮我检查并修复项目中的错误,并创建一个可以像 Claude 一样让用户在命令行输入 "yupicode" 就能启动程序的快捷脚本

几分钟后,AI 修复完成,并且提供了一个 yupicode 脚本:

我打开一个新的终端,然后运行 yupicode 脚本,尝试和 AI 对话:

你别说,效果还不错啊!

还像 Claude Code 一样提供了一些命令,比如清空对话历史、查看帮助之类的:

看到这里,我感觉项目已经基本可用了。建议给项目上个 Git 来版本控制,防止后面的改动出问题。

什么?你不知道 Git 是什么?

没关系,直接交给 AI 吧:

现在项目已经基本可用了,帮我提交一个 git 版本,防止后续改动出问题

测试下来,目前的 Yupi Code 还有一些不足之处,比如不支持搜索:

接下来就让我们优化项目,增加更多 Claude Code 支持的能力。

优化能力

1)先来添加网络搜索能力,直接把智谱的官方文档给它丢进去。提示词如下:

现在好像不支持网络搜索,请参考
https://docs.bigmodel.cn/api-reference/%E5%B7%A5%E5%85%B7-api/%E7%BD%91%E7%BB%9C%E6%90%9C%E7%B4%A2
文档,增加网络搜索工具调用能力

很快 AI 就添加了新功能,重新打开 yupicode 来验证下,正常生效了:

2)下面再优化下 AI 回复的效果,目前是卡一会儿然后直接输出完整回答,需要调整为流式输出的打字机效果。

提示词:

我希望在等待 AI 回复时,有一个转圈的小图标;并且 AI 的回复可以实时流式输出

AI 很快就搞定了:

3)GLM-4.7 进一步强化了交错式思考能力,引入 保留式思考轮级思考,让复杂任务执行更稳、更可控。我们也应该让 Yupi Code 输出模型的思考信息、工具调用信息等等,帮助用户了解情况。

输入提示词:

帮我输出模型思考的信息、以及工具调用信息,你可以通过官方文档来了解如何开发

测试一下优化后的效果,比如 “介绍一下鱼皮的 AI 导航网站”,能很清晰地看到思考过程:

大功告成

到这里,仿照 Claude Code 开发的 Yupi Code 就已经完成了,让我们用它来开发个小网站试试。

比如来个动画学算法的 Demo,提示词:

帮我开发一个学习冒泡排序算法的动画网站,使用 Q 版动漫的风格和吉伊卡哇感觉的配色

效果如图,画风还是不错的,但要是之后大模型能自动生成图片插画并添加到网站中,就更好了。

再来开发个仿真的电子黑板,提示词:

帮我开发一个仿真的电子黑板,用户可以在上面画画并导出为图片

圣诞节了,鱼皮给大家画颗圣诞树,还附赠一个小礼物,这怎么能不算是程序员的浪漫呢~


OK,这就是我 利用国产的 AI 大模型 GLM-4.7 + Claude Code 开发出一个 基于 GLM-4.7 的 Yupi Code 的全过程了。

我自己体验下来,GLM-4.7 相比于之前的国内大模型,在处理复杂任务的稳定性上有进步,即使遇到问题也会自动修复,让最终生成的代码可运行。

而且 GLM-4.7 调用工具的能力也强化了,和 Claude Code 等 AI 编程工具打配合,直接内置了联网搜索、网页读取、解释图片等 AI 编程常用的能力,不需要自己再去找 MCP 来增强了。

不得不说,作为一直关注智谱 AI 的忠实开发者,真的很能感受到他们这几个月来在 AI 编程方向的努力,我相信大家也是有目共睹。

不过毕竟现在的 Yupi Code 是 AI 一把梭的,还有很多能优化完善的地方。如果后面有时间,大家也感兴趣的话,说不定我会好好打磨打磨这个工具把它开源出来。我的终极目标是,让基于 AI 大模型 GLM-4.7 + Claude Code 开发的基于 GLM-4.7 的 Yupi Code 编程工具,能够开发出一个基于 GLM-4.7 的 编程工具,比如 Yupi Son Code。我认为好的 AI 工具就是要能做到无限套娃,疯狂自举!

听懂掌声~

更多

💻 编程学习交流:编程导航 📃 简历快速制作:老鱼简历 ✏️ 面试刷题神器:面试鸭