vue3

20 阅读2分钟

1. 生命周期

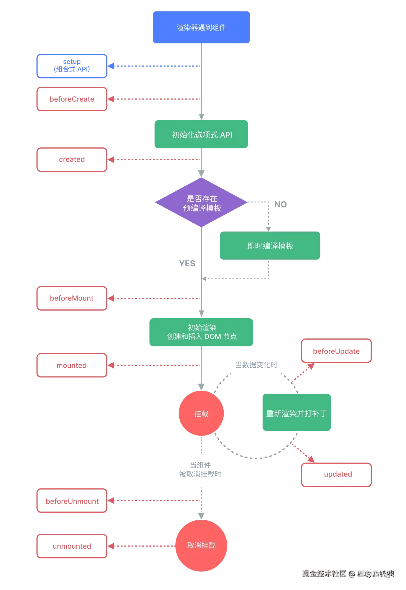
1.1 生命周期图示

image.png

1.2 Options APIComposition API 之间的映射

Vue2 Options-based APIVue Composition API
beforeCreatesetup()
createdsetup()
beforeMountonBeforeMount
mountedonMounted
beforeUpdateonBeforeUpdate
updatedonUpdated
beforeDestroyonBeforeUnmount
destroyedonUnmounted
errorCapturedonErrorCaptured

2. 响应式原理

2.1 实现原理:

  • 实现Proxy(代理):拦截对象中任意属性的变化,包括:属性值的读写、属性的添加、属性的删除等。

  • 通过Reflect(反射):对源对象的属性进行操作。

  • MDN 文档中描述的 ProxyReflect

js
 体验AI代码助手
 代码解读
复制代码
new Proxy(data, {
    // 拦截读取属性值
    get(target, prop) {
        return Reflect.get(target, prop);
    },
    // 拦截设置属性值或添加新属性
    set(target, prop, value) {
        return Reflect.set(target, prop, value);
    },
    // 拦截删除属性
    deleteProperty(target, prop) {
        return Reflect.deleteProperty(target, prop)
    }
})

Proxy.name = "Ada";

3. setup

  1. 理解:Vue3.0 中一个新的配置项,值为一个函数。

  2. setup 是所有 composition API(组合API)“表演的舞台”。

  3. 组件中所用到的:数据、方法等,均要配置在setup中。

  4. setup函数的两种返回值:

    1. 若返回一个对象,则对象中的属性、方法,在模板中均可以直接使用。
    2. 若返回一个渲染函数,则可以自定义渲染内容。
  5. setup几个注意点:

    1. 执行的时机:

      • beforeCreate之前执行一次,thisundefined
    2. setup的参数:

      • props:值为对象,包含:组件外部传递过来,且组件内部声明接收了的属性。

      • context: 上下文对象。

        • attrs:值为对象,包含:组件外部传递过来,但没有在props配置中声明的属性,相当于this.$attrs.
        • slots:收到的插槽内容,相当于this.$slots.
        • emit:分发自定义事件的函数,相当于this.$emit.
    3. 尽量不要与vue2.x配置混用:

      • Vue2.x配置(data, methods, computed...)中可以访问到setup中的属性、方法。
      • 但在setup中不能访问Vue2.x配置(data, methods, computed...).
      • 如果有重名,setup优先。
    4. setup不能是一个async函数,因为返回值不再是return的对象,而是promise,模板看不到return对象中的属性。(后期也可以返回一个Promise实例,但需要Suspense和异步组件的配合)