3000万人问AI什么?千问这份榜单让老金看懂了2025年真相

333 阅读8分钟

文末有老金的 开源知识库地址·全免费


12月22日,阿里千问App干了一件有意思的事——发布了"2025十大AI提示词"榜单。

老金我一看这榜单,直接笑出声了。

Image

先看数据:3000万人在用千问问什么?

千问App是11月17日上线的,到现在才公测23天。

但月活已经突破3000万了——这是全球增速最快的AI应用之一。

3000万人每天都在问什么?

千问官方把用户提问做了统计,发布了这份榜单。

十大高频提示词分别是:

1、股票

2、八字

3、情感咨询

4、朋友圈文案

5、景点推荐

6、双色球号码

7、失眠

8、解答这道题

9、离婚财产分割

10、人生的意义

看完你什么感受?

老金我就一个感觉:这届中国人太真实了。


就比如老金我,精准命中,这是我的 AI每日自动任务:

Image

你问我有没有用?

那老金我得凡尔赛一波了。

我今年就硬生生的靠着AI,给我多年的股票账户扭亏为盈了。

这是它的每日分析结论:

Image

结果是美滋滋的,超过大盘5个点:

图片

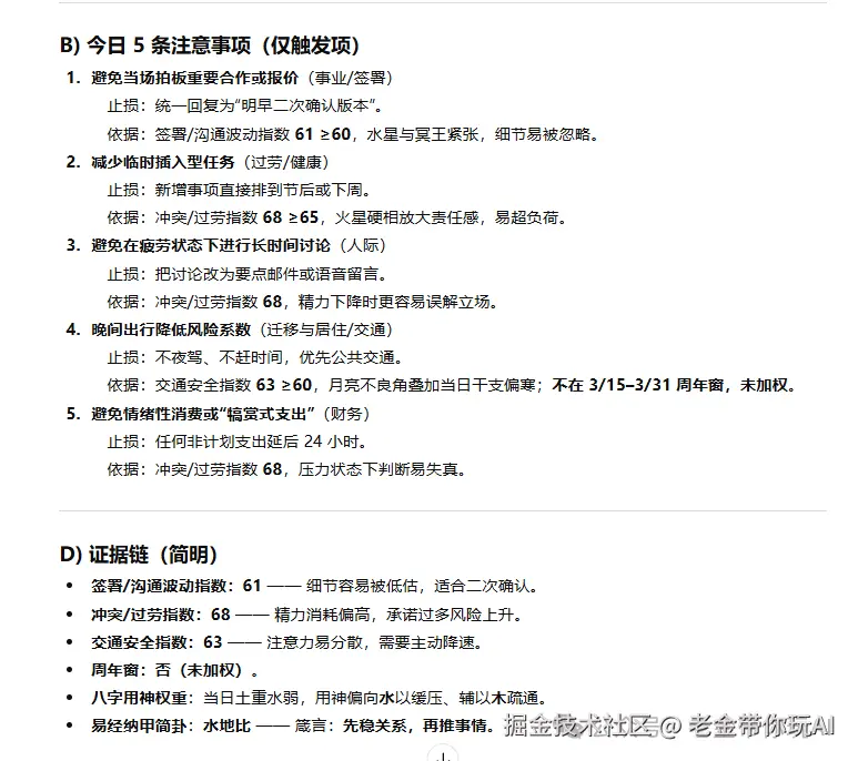
还有我的 东西方 八字+星座 组合版,总归说的是没错的,每天被提醒一下,自然就会注意一下。

Image

老金拆解:用户到底怎么问的?

官方发布的是"高频场景关键词",不是完整的提示词原文。

但老金我可以根据这些关键词,还原一下用户大概是怎么问的:

股票类(排名第一):

"帮我分析一下贵州茅台明天会涨还是会跌"

"最近有什么值得关注的板块"

"我买的XX股票被套了怎么办"

Image

八字/玄学类(排名第二):

"帮我算算我的八字,看看今年运势怎么样"

"我1990年3月15日出生,五行缺什么"

"我和对象的八字合不合"

Image

情感咨询类(排名第三):

"老公最近总是加班到很晚,是不是有问题"

"暗恋一个人不知道怎么表白"

"和男朋友吵架了,该不该先道歉"

Image

朋友圈文案类(排名第四):

"帮我写一条去三亚旅游的朋友圈文案"

"发美食照片配什么文字好"

"今天心情不好,帮我写个伤感文案"

Image

失眠/人生意义类(排名第七、第十):

"睡不着觉怎么办"

"人活着到底是为了什么"

"感觉生活没有意义怎么办"

Image

说实话,看到后面几个,老金我都有点心酸。

如果对你有帮助,记得关注一波~

三类需求:求财、求运、求安慰

仔细拆解这个榜单,老金我发现可以归纳成三类:

第一类:求财(AI当理财顾问)

股票排第一,双色球号码也上榜了。

说白了,2025年大家都想发财,但不知道怎么发。

中国股市这行情,谁不焦虑?

问AI不一定能赚钱,但至少有个地方能聊聊,心理上好受些。

老金我觉得,AI正在成为很多人的"免费理财顾问"。

虽然它不敢直接推荐股票,但能帮你分析信息、整理思路。

第二类:求运(AI当许愿池)

八字、双色球号码这两个放一起看很有意思。

一个是算命,一个是买彩票。

都是对未来的不确定,想找个"依靠"。

千问官方的解读很有意思:

"科技与传统碰撞下,AI已成为新型许愿池。"

老金我觉得这个比喻太精准了。

以前去庙里拜佛,现在打开App问AI。

本质上都是想找个心理安慰。

第三类:求安慰(AI当情绪树洞)

情感咨询、失眠、人生的意义——这三个放一起,老金我都有点心酸。

半夜3点睡不着,问AI人生有什么意义。

感情出了问题,不敢跟朋友说,找AI倾诉。

工作压力大,不知道找谁聊,问AI。

AI成了很多人的情绪树洞。

千问官方说得好:

"用户对AI的信任正从简单的信息检索转向复杂的决策辅助与情感慰藉。"

老金看到的四个趋势

趋势一:AI从工具变伙伴

以前我们用AI写代码、做PPT、翻译文档。

现在呢?问股票、问命运、问人生。

你不会跟锤子聊人生,但你会跟朋友聊。

这说明用户对AI的角色认知变了——从"工具"变成了"伙伴"。

趋势二:专业咨询需求爆发

"解答这道题"和"离婚财产分割"这两个很典型。

一个是教育咨询,一个是法律咨询。

以前这些事要花钱请律师、请家教。

现在用户先问AI,AI回答得还挺像那么回事。

千问已经开放了AI讲题功能,专门解决学生作业问题。

老金我觉得,教育+AI、法律+AI,这两个赛道接下来会爆发。

趋势三:C端已经起来了

朋友圈文案排第四,老金我有点意外。

这说明什么?

不会写字的普通人,也开始用AI了。

不是程序员,不是产品经理,就是普通人。

发个朋友圈不知道配什么文字,问AI。

千问23天月活3000万,就是最好的证明。

AI在C端的渗透率正在快速提升。

趋势四:情绪价值是刚需

失眠、情感咨询、人生意义,都排进了前十。

说明大家太累了,需要一个倾诉对象。

AI心理陪伴赛道,老金我觉得会火。

现在的AI已经能做到:

  • 24小时在线
  • 不会评判你
  • 耐心听你倾诉
  • 给你一些建议

这比找朋友聊天方便多了。

千问的野心:超级App

说完榜单,老金我再说说千问这个App本身。

数据表现:

  • 11月17日上线
  • 23天月活破3000万
  • 全球增速最快的AI应用之一

已开放的能力:

  • AI PPT(做PPT)
  • AI写作(写文章)
  • AI文库(读文档)
  • AI讲题(解答题目)

阿里为千问专门成立了C端事业群,阿里副总裁吴嘉负责。

内部目标是把千问打造成"AI时代的第一入口"。

未来还要覆盖眼镜、PC、汽车等场景。

说白了,阿里想让千问成为超级App,跟字节的豆包、百度的文心一言正面刚。

老金建议

看完这个榜单,老金我有几个想法:

1、普通人用AI的姿势在变

不再只是写代码、做PPT。

而是问财运、问情感、问人生。

AI应用的开发者们,可以往这些方向想想。

2、情绪价值是刚需

失眠、情感咨询、人生意义,都排进了前十。

说明大家太累了,需要一个倾诉对象。

AI心理陪伴赛道,老金我觉得会火。

3、玄学+AI有搞头

八字排第二,双色球也上榜。

虽然听起来不那么"科技",但确实是真实需求。

做AI算命、AI运势的产品,可能真有市场。

4、专业咨询会被AI冲击

教育辅导、法律咨询、理财建议——这些都在榜单里。

AI不一定比专业人士强,但它免费、24小时在线、不嫌你问题多。

这对传统咨询行业是个警示。

最后

这个榜单看着是提示词排名,其实是一面镜子——照出了2025年中国人的集体焦虑和真实需求。

求财、求运、求安慰。

老金我觉得,这才是AI最大的价值——不只是提高效率,而是成为人的情绪出口。

3000万人用千问问这些问题,说明什么?

说明大家需要一个能随时倾诉、不会评判的对象。

AI恰好满足了这个需求。

你们怎么看这个榜单?有没有戳中你的?

评论区聊聊,老金我都会看。


Sources:

  • 阿里千问发布"2025 十大 AI 提示词":"股票"排名榜首 - IT之家
  • 千问App发布2025十大AI提示词,股票位列榜首-36氪
  • 千问App2025十大AI提示词发布 人类向AI"求财、求运、求安慰" - 东方财富网
  • 阿里千问APP官网发布2025十大AI提示词 - AITOP100

往期推荐:

提示词工工程(Prompt Engineering)

LLMOPS(大语言模运维平台)

WX机器人教程列表

AI绘画教程列表

AI编程教程列表


谢谢你读我的文章。

如果觉得不错,随手点个赞、在看、转发三连吧🙂

如果想第一时间收到推送,也可以给我个星标⭐~谢谢你看我的文章。

开源知识库地址:

tffyvtlai4.feishu.cn/wiki/OhQ8wq…