首页
沸点
课程
数据标注
HOT
AI Coding
更多
直播
活动
APP
插件
直播
活动
APP
插件
搜索历史
清空
创作者中心
写文章
发沸点
写笔记
写代码
草稿箱
创作灵感
查看更多
登录
注册
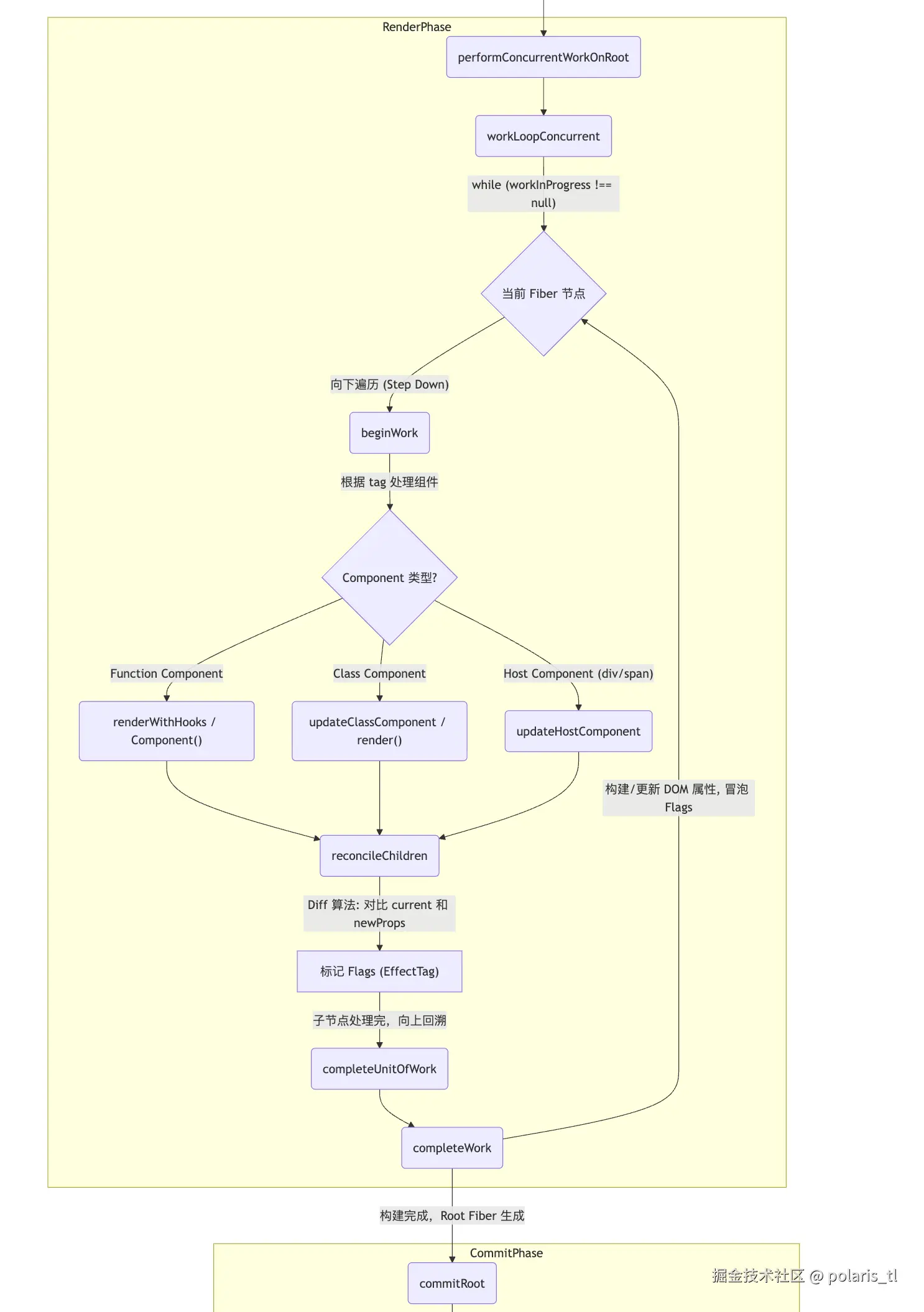
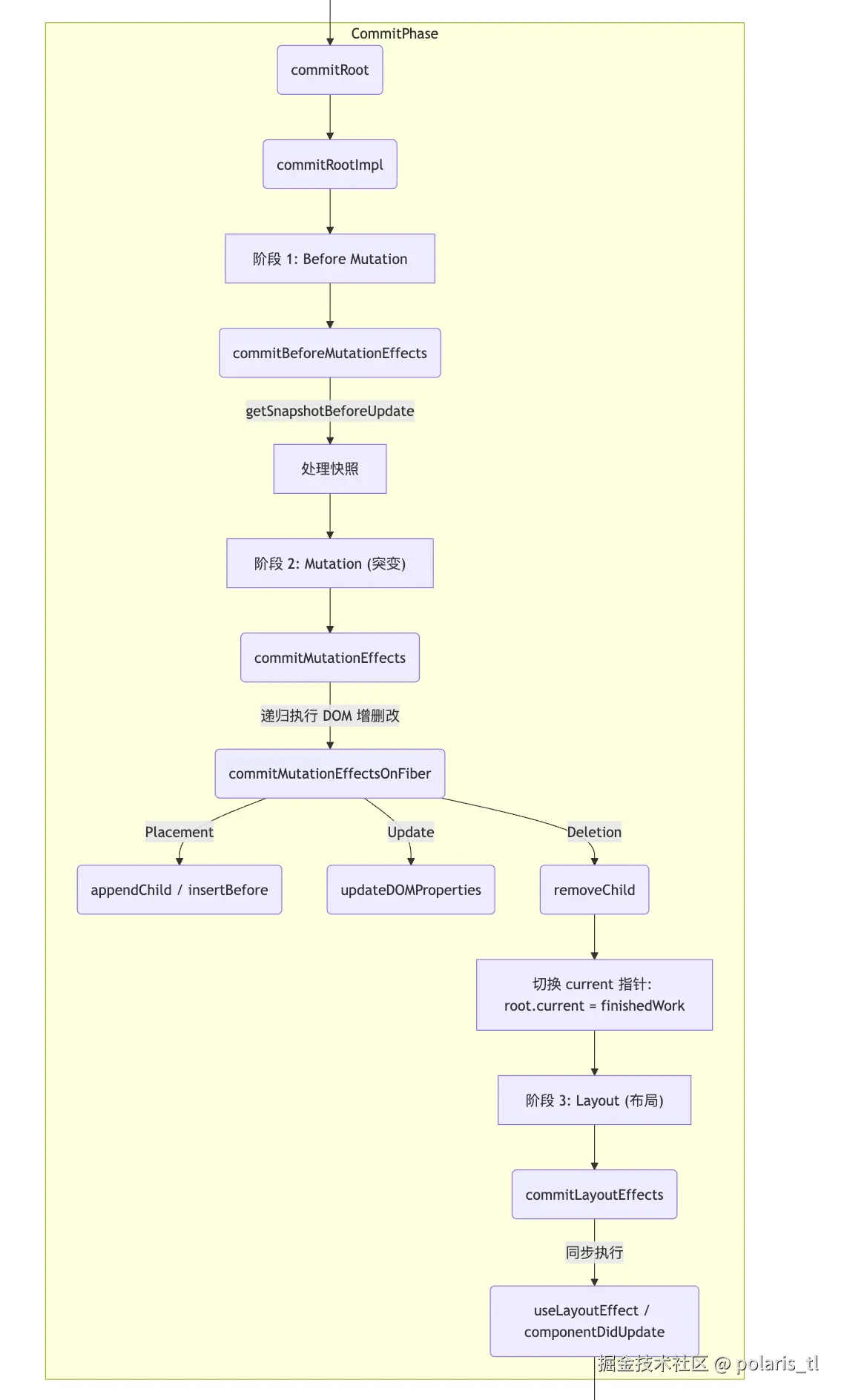
渲染流程 带函关键数调用
polaris_tl
2025-12-23
18
阅读1分钟
带函关键数调用
1、触发阶段
2、渲染阶段
3、提交阶段
4、收尾
polaris_tl
6
文章
414
阅读
0
粉丝
目录
收起