常见数据泄露途径测试用例

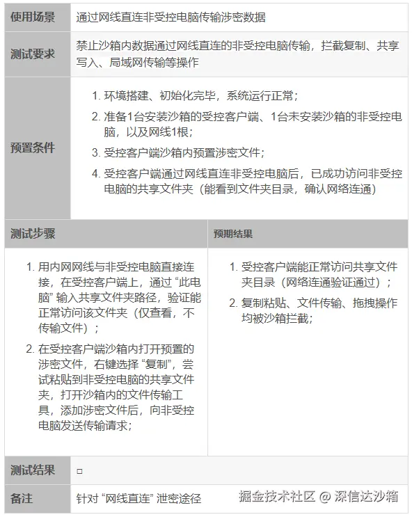
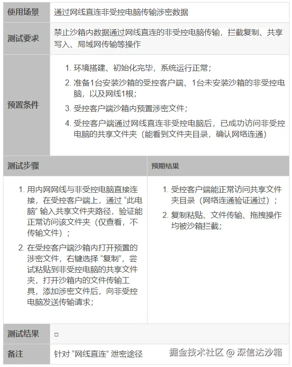
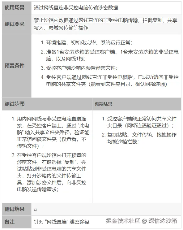
1. 防止通过网线直连非受控电脑泄密

2 . 防止 WinPE 启动窃取涉密数据

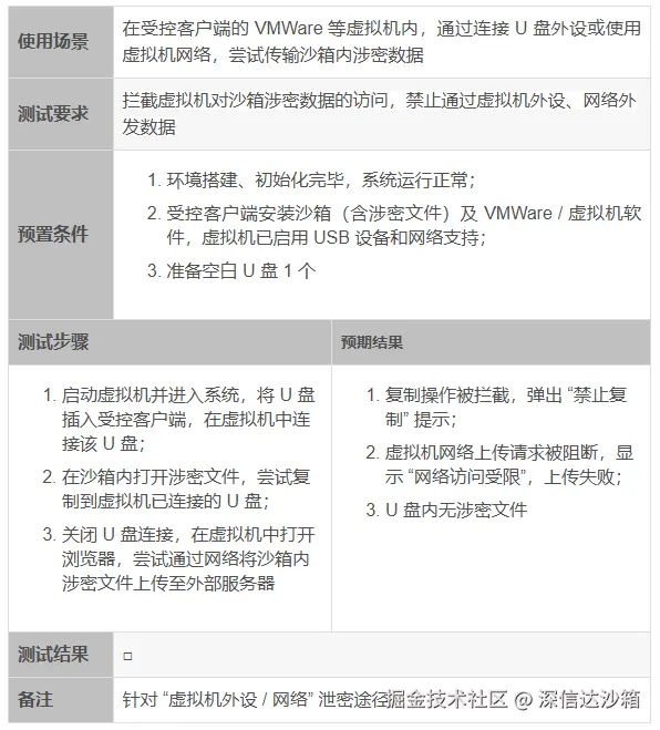
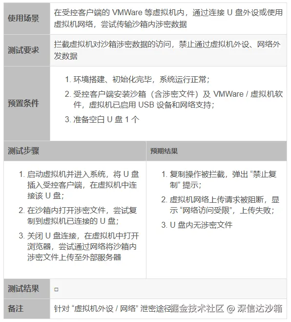
3 . 防止通过虚拟机外设或网络泄密

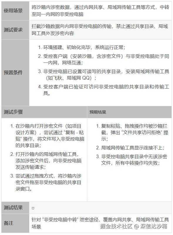
4 . 防止通过非受控电脑中转泄密

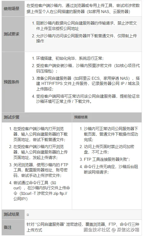
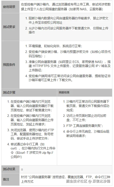
5 . 防止通过公网自建服务器泄密

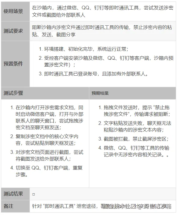
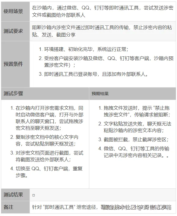
6 . 防止通过即时通讯工具泄密

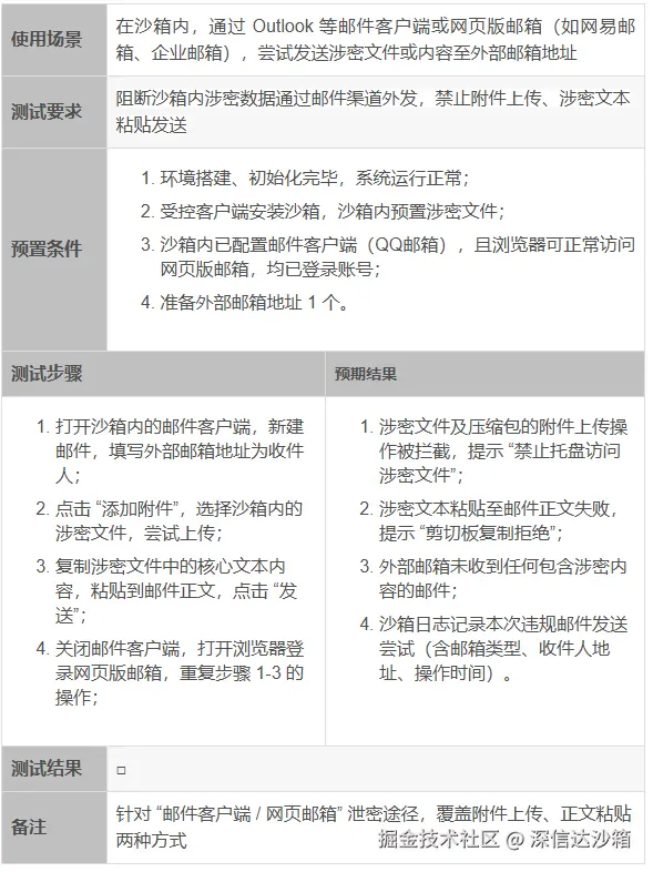
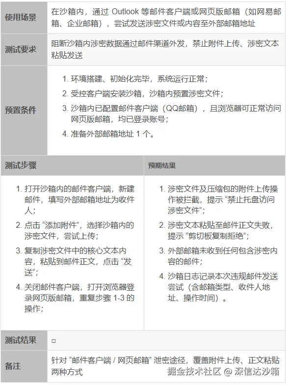
7 . 防止通过邮件客户端 / 网页邮箱泄密

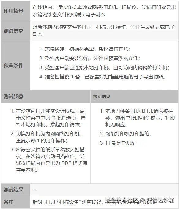
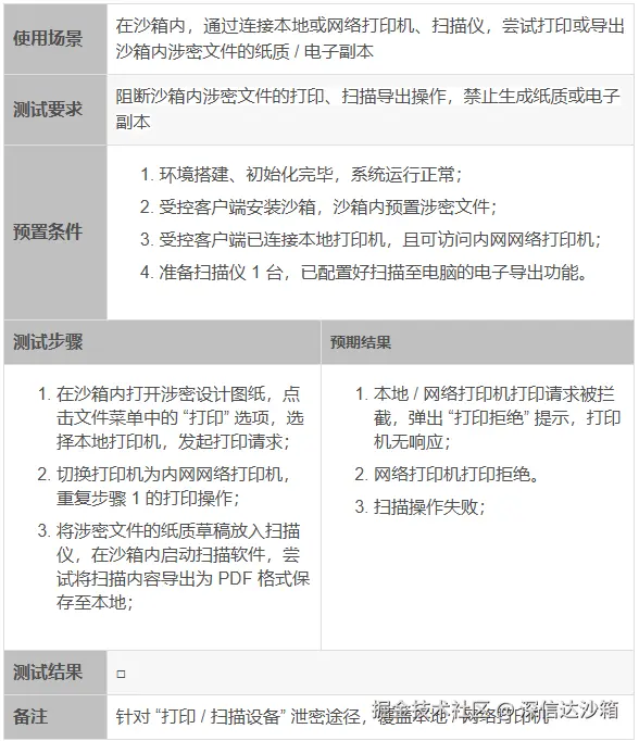
8 . 防止通过打印 / 扫描设备泄密

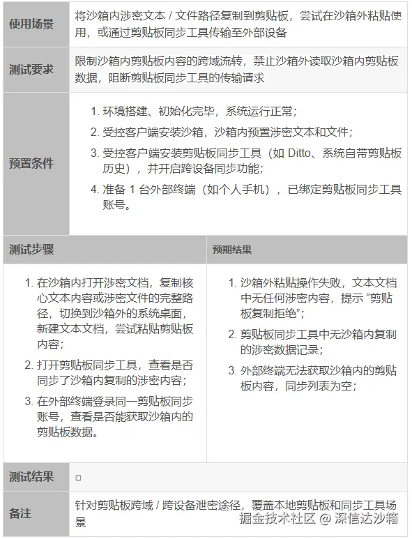
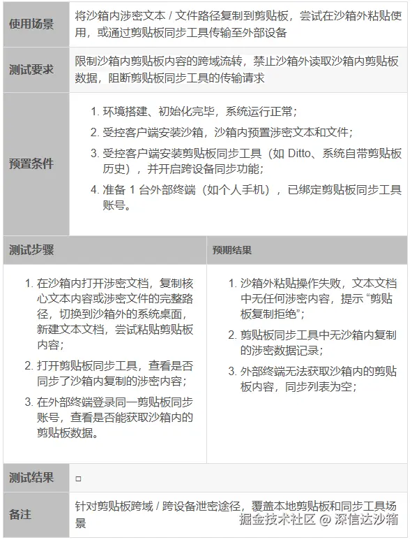
9 . 防止通过剪贴板窃取涉密内容

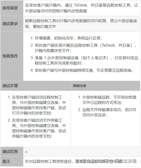
10 . 防止通过远程控制工具泄密

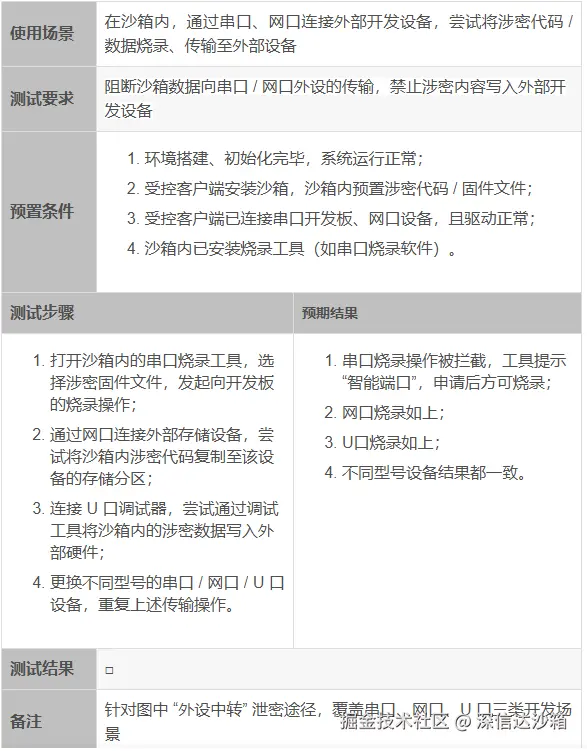
11 . 防止通过外设中转(串口 / 网口)泄密

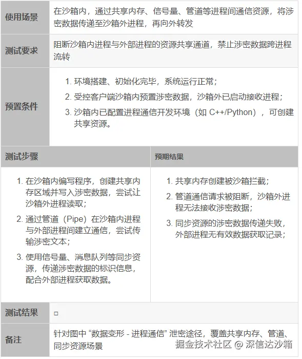
12 . 防止通过进程 / 资源共享泄密

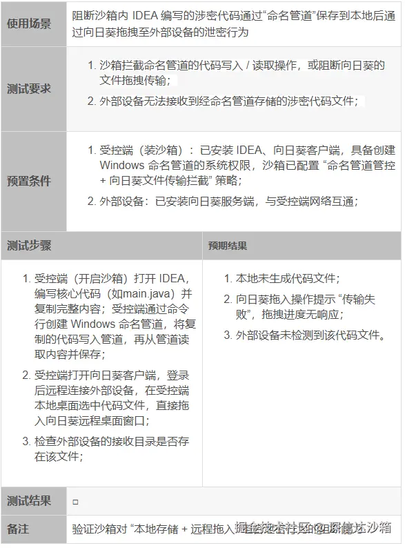
13 . 防止代码通过 Windows 命名管道(Named Pipe)的方式泄密

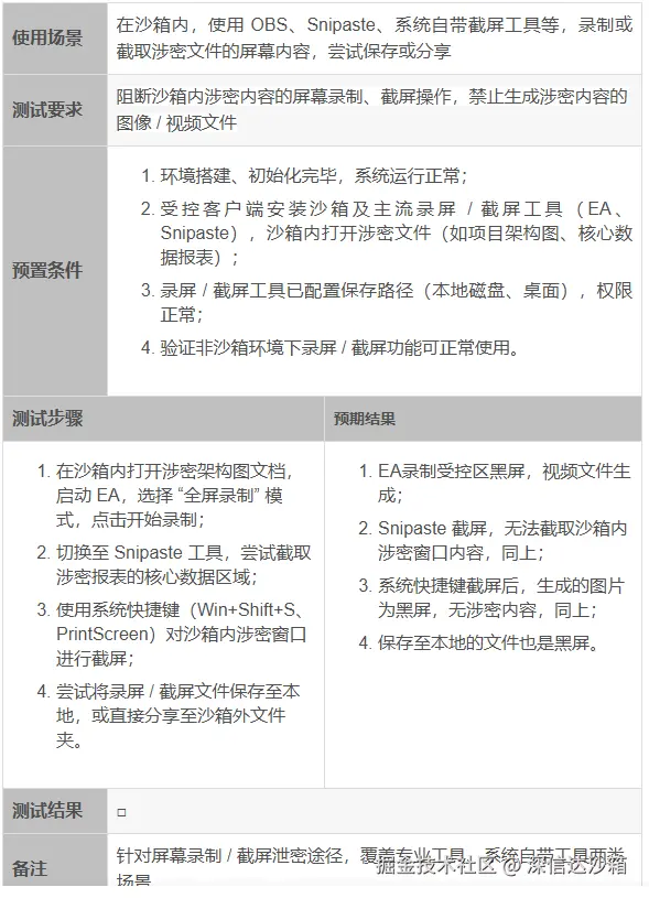
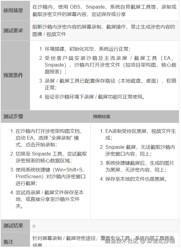
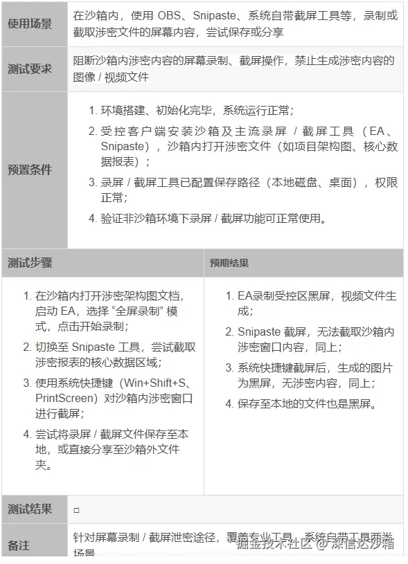
14 . 防止通过屏幕录制 / 截屏工具泄密

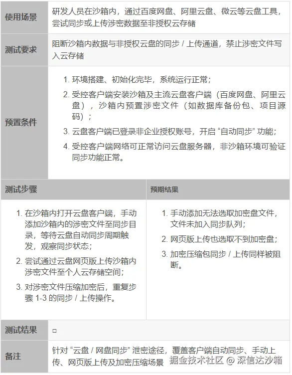
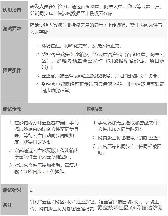
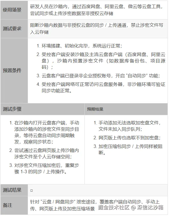
15 . 防止通过云盘 / 网盘同步泄密

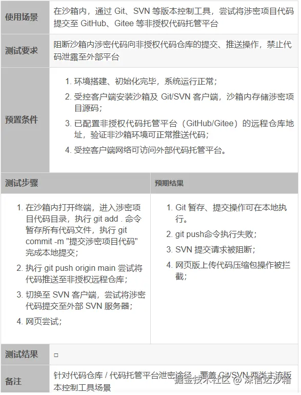
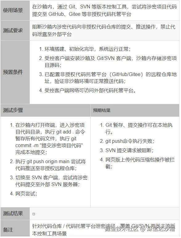
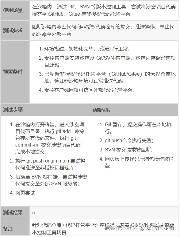
16 . 防止通过代码仓库泄密

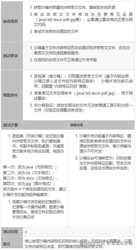
17 . 防止涉密文件篡改任意后缀后通过外发泄密
