OpenAI Codex CLI 深度技术解读:构建本地优先、安全可控的智能编码代理

544 阅读5分钟

OpenAI Codex CLI 深度技术解读:构建本地优先、安全可控的智能编码代理

1. 整体介绍

1.1 项目概要

项目地址:github.com/openai/code… 注意:虽然代码中未提供实时star/fork数据,但作为OpenAI推出的重要开发者工具,结合其技术背景与功能定位,可以推断其在开发者社区中具有较高关注度。项目旨在将大语言模型的代码生成能力深度集成到本地开发工作流中。

1.2 核心问题与目标人群

面临问题

  1. 开发效率瓶颈:开发者在终端与编辑器间频繁切换,执行重复性编码、重构、调试任务耗时。
  2. 知识与工具链断层:新手或不熟悉特定技术栈的开发者,需要花费大量时间查阅文档、调试命令。
  3. 安全与隐私顾虑:云端AI编码助手需上传代码至远程服务器,对处理敏感代码或专有项目的团队构成风险。
  4. 自动化集成不足:现有AI编码工具多为IDE插件或Web应用,难以无缝嵌入CI/CD、脚本等自动化流程。

目标人群与场景

  • 高级开发者:在终端中通过自然语言快速执行复杂命令链、编写脚本、进行代码审查。
  • 全栈/运维工程师:管理多语言项目、配置服务器、编写部署脚本。
  • 技术团队:寻求在保护代码知识产权的前提下,标准化并提升团队编码效率。
  • 开源项目贡献者:快速理解项目结构,执行代码重构、生成测试等任务。

1.3 解决方案与演进

传统方式

  1. 纯手动编码与命令行操作。
  2. 使用云端AI编程助手(如早期Cloud-based Codex),存在延迟、依赖网络、数据出境问题。
  3. 使用其他本地AI工具,但通常缺乏与终端环境深度集成、命令执行的安全控制及完善的配置系统。

Codex CLI 新方式的优势

  1. 本地优先架构:核心代理运行于用户机器,交互延迟低,代码无需离开本地环境。
  2. 深度终端集成:作为原生CLI工具,可直接读取工作区文件、执行系统命令、管理Git,与现有工具链无缝融合。
  3. 安全沙箱与审批:通过操作系统的安全机制(macOS Seatbelt, Linux Landlock/seccomp, Windows Restricted Token)构建沙箱,结合可配置的审批策略,实现安全的命令执行。
  4. 灵活的认证与计费:支持ChatGPT订阅计划(简化计费)与OpenAI API Key(按使用量计费)两种模式。
  5. 可扩展的MCP生态:作为Model Context Protocol客户端,可连接外部数据源与工具服务器,扩展其上下文与能力边界。

1.4 商业价值预估

生成逻辑:结合替代成本与问题空间效益进行估算。

  • 代码/开发成本替代:假设一个中级开发者年薪为80kCodexCLI若能提升其1080k,Codex CLI若能提升其10%-20%的编码与调试效率,相当于每年为企业节省8k-16k/人的成本。对于百人规模的技术团队,年潜在节省可达16k/人的成本。对于百人规模的技术团队,年潜在节省可达800k-$1.6M。
  • 问题空间效益:覆盖了从代码生成、审查、重构到系统运维的广阔“终端智能编码”场景。相较于仅提供代码补全的IDE插件,其解决的问题域更广,价值密度更高。
  • 间接价值:通过开源项目,OpenAI巩固了其在AI开发者工具生态的领导者地位,吸引开发者使用其API和ChatGPT服务,创造了潜在的API调用和订阅收入。同时,项目本身作为优秀的基础软件工程范例,具有技术品牌价值。

2. 详细功能拆解(产品+技术视角)

功能模块产品视角核心技术设计
多模态CLI入口统一命令codex下集成交互式TUI、非交互执行、登录、配置管理等所有功能,降低学习成本。使用clap库构建层次化命令行解析。MultitoolCli作为根命令,通过Subcommand枚举分发到不同子模块(TuiCli, ExecCli, LoginCommand等)。
交互式终端用户界面提供类Chat的全屏交互体验,实时显示思考过程、命令执行结果、文件变更。基于ratatui构建TUI。通过run_interactive_tui函数根据tui2特性标志动态选择TUI版本(支持A/B测试与渐进式迁移)。
非交互式/自动化执行支持在脚本、CI/CD中通过codex exec或管道传入提示词,以“无头”模式运行任务。codex-exec独立二进制(或子命令)。run_main函数接收解析后的Cli参数,启动无界面的Codex核心代理执行任务并流式输出。
认证与密钥管理简化登录流程(ChatGPT OAuth/Device Code),安全处理API Key(通过标准输入而非命令行参数)。login模块封装多种认证方式。使用操作系统安全存储(如macOS Keychain, Linux Secret Service)保存令牌,通过keyring-store crate抽象。
配置管理系统支持全局(~/.codex/config.toml)、项目级、命令行参数多级配置,优先级明确。Config结构体通过load_with_cli_overrides_and_harness_overrides加载配置。使用TOML格式,支持[profile]分段。
安全沙箱提供“只读”、“工作区可写”、“完全访问”等多级沙箱策略,控制代理对文件系统和网络的访问。平台特定实现(linux-sandbox, windows-sandbox-rs)。例如Linux下结合Landlock(文件系统)和seccomp(系统调用)进行限制。提供codex sandbox子命令供用户测试沙箱行为。
模型上下文协议允许Codex访问数据库、云服务API、内部文档等外部资源,极大扩展应用场景。作为MCP客户端,启动时连接配置的MCP服务器。通过codex mcp-server子命令,Codex自身也可作为MCP服务器被其他客户端(如IDE)调用。
特性标志允许团队渐进式发布新功能(如新的TUI tui2),便于A/B测试和回滚。Features结构体管理特性状态。通过配置文件(features.tui2 = true)或命令行(--enable tui2)动态开关。

3. 技术难点挖掘

  1. 安全的命令执行与沙箱设计:如何在赋予AI代理强大执行能力的同时,防止其执行rm -rf /等危险操作或窃取敏感信息。难点在于跨平台(macOS/Linux/Windows)实现统一、细粒度的权限控制策略。
  2. 状态管理与会话恢复:在交互式TUI中,如何高效管理复杂的对话状态、编辑历史、文件变更快照,并实现跨会话的持久化与恢复(codex resume)。
  3. Rust与TypeScript生态的协同:项目主体用Rust实现高性能核心,但提供了TypeScript SDK并保留了部分历史TS代码。难点在于保证两者API兼容、构建流程整合以及共享类型定义。
  4. MCP协议的高效集成:作为MCP客户端,需要异步、可靠地与多个可能不稳定的MCP服务器通信,处理超时、错误,并将异构的工具调用结果整合到Agent的决策流中。
  5. 配置与特性的灵活组合:管理来源多样(文件、环境变量、命令行)、优先级复杂的配置项,并支持运行时动态改变的特性标志,对架构的清晰度要求很高。

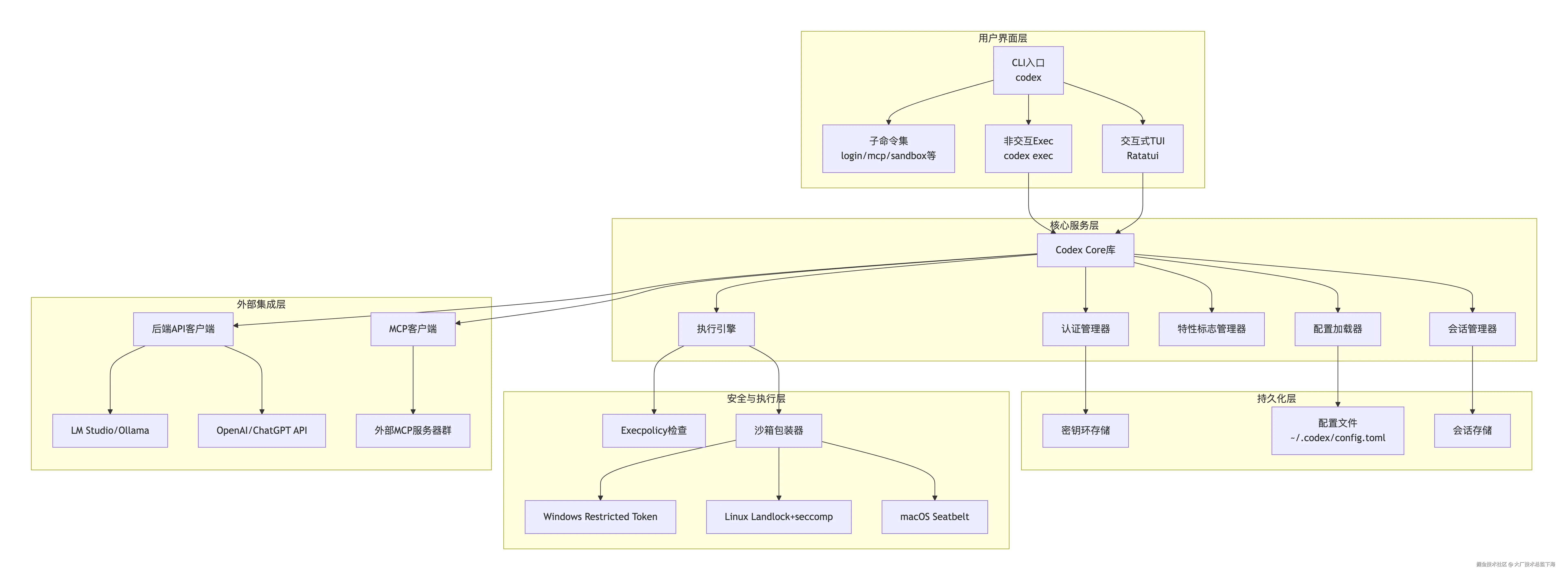
4. 详细设计图

4.1 核心架构图

deepseek_mermaid_20251223_fd9100.png

4.2 核心链路序列图:codex exec 执行一个任务

sequenceDiagram
    participant U as User
    participant C as CLI (codex exec)
    participant Co as Codex Core
    participant E as 执行引擎
    participant S as 沙箱
    participant LLM as 大语言模型后端

    U->>C: codex exec "编写一个REST API"
    C->>Co: 加载配置,初始化会话
    Co->>LLM: 发送提示词,获取初步计划
    LLM-->>Co: 返回计划与首个命令
    loop 每个执行步骤
        Co->>E: 准备执行命令
        E->>O: 检查Execpolicy规则
        O-->>E: 允许/拒绝
        E->>S: 在沙箱中执行命令
        S-->>E: 返回命令输出/错误
        E->>Co: 上报结果
        Co->>LLM: 发送结果,请求下一步
        LLM-->>Co: 返回下一步动作(命令/文件修改等)
    end
    Co->>C: 流式输出最终结果
    C->>U: 打印完成信息与Token使用量

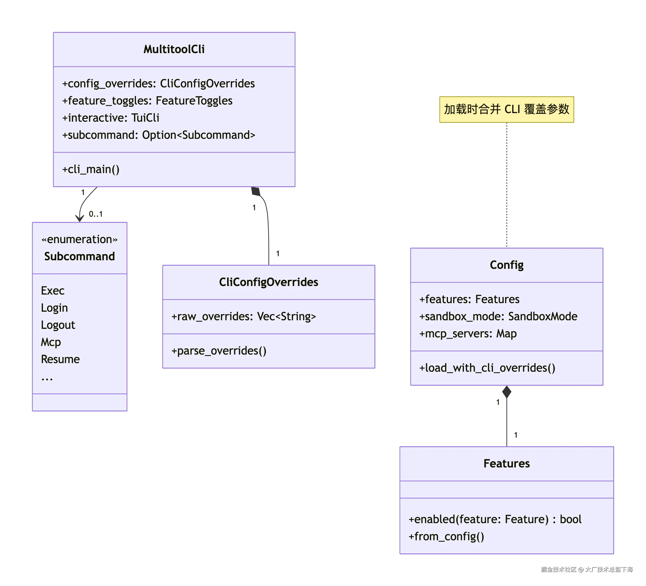
4.3 核心类图(简化)

deepseek_mermaid_20251223_3ca177 (1).png

5. 核心代码解析

5.1 多工具CLI入口分发 (cli/src/main.rs)

这是整个应用的总控中心,负责解析命令行参数并路由到对应的子命令执行。

async fn cli_main(codex_linux_sandbox_exe: Option<PathBuf>) -> anyhow::Result<()> {
    // 1. 解析命令行参数
    let MultitoolCli {
        config_overrides: mut root_config_overrides,
        feature_toggles,
        mut interactive,
        subcommand,
    } = MultitoolCli::parse();

    // 2. 将特性标志(--enable/--disable)转换为配置覆盖参数
    let toggle_overrides = feature_toggles.to_overrides()?;
    root_config_overrides.raw_overrides.extend(toggle_overrides);

    // 3. 根据子命令进行路由分发
    match subcommand {
        None => {
            // 无子命令:运行交互式TUI
            prepend_config_flags(&mut interactive.config_overrides, root_config_overrides);
            let exit_info = run_interactive_tui(interactive, codex_linux_sandbox_exe).await?;
            handle_app_exit(exit_info)?;
        }
        Some(Subcommand::Exec(mut exec_cli)) => {
            // 子命令 `codex exec`: 运行非交互式执行
            prepend_config_flags(&mut exec_cli.config_overrides, root_config_overrides);
            codex_exec::run_main(exec_cli, codex_linux_sandbox_exe).await?;
        }
        Some(Subcommand::Login(mut login_cli)) => {
            // 子命令 `codex login`: 处理登录逻辑
            prepend_config_flags(&mut login_cli.config_overrides, root_config_overrides);
            // ... 根据参数选择设备码、API Key或ChatGPT OAuth登录
        }
        Some(Subcommand::Sandbox(SandboxArgs { cmd })) => {
            // 子命令 `codex sandbox`: 运行沙箱调试工具
            match cmd {
                SandboxCommand::Macos(mut seatbelt_cli) => { /* ... */ }
                SandboxCommand::Linux(mut landlock_cli) => { /* ... */ }
                // ...
            }
        }
        // ... 处理其他十多个子命令
    }
    Ok(())
}

关键设计

  • 配置继承prepend_config_flags函数确保根命令的配置参数(如-c key=value)被正确地前置到子命令的配置列表中,保证了配置的优先级顺序(子命令参数 > 根命令参数 > 配置文件)。
  • 特性标志集成:将--enable/--disable命令行参数动态转换为features.xxx=true/false的配置覆盖,实现了命令行与配置文件的统一管理。
  • 模块化路由:每个子命令对应一个独立的执行模块,便于维护和扩展。

5.2 动态TUI版本选择 (cli/src/main.rs)

此函数决定了启动旧版TUI还是实验性的TUI v2,是渐进式发布和特性管理的典型实现。

async fn is_tui2_enabled(cli: &TuiCli) -> std::io::Result<bool> {
    // 1. 解析命令行中的配置覆盖参数
    let raw_overrides = cli.config_overrides.raw_overrides.clone();
    let overrides_cli = codex_common::CliConfigOverrides { raw_overrides };
    let cli_kv_overrides = overrides_cli.parse_overrides().map_err(|e| std::io::Error::new(std::io::ErrorKind::InvalidInput, e))?;

    // 2. 查找并加载配置文件,同时合并命令行覆盖参数
    let codex_home = find_codex_home()?;
    let cwd = cli.cwd.clone();
    let config_cwd = match cwd.as_deref() {
        Some(path) => AbsolutePathBuf::from_absolute_path(path)?,
        None => AbsolutePathBuf::current_dir()?,
    };
    let config_toml = load_config_as_toml_with_cli_overrides(&codex_home, &config_cwd, cli_kv_overrides).await?;

    // 3. 根据配置文件和命令行参数确定当前使用的配置档
    let config_profile = config_toml.get_config_profile(cli.config_profile.clone())?;

    // 4. 初始化特性管理器,并查询`tui2`特性是否开启
    let overrides = FeatureOverrides::default();
    let features = Features::from_config(&config_toml, &config_profile, overrides);
    Ok(features.enabled(Feature::Tui2)) // 返回布尔值决定启动哪个TUI
}

关键设计

  • 轻量级配置加载:仅为判断特性标志而执行一次精简的配置加载流程,避免为路由决策付出完整初始化的开销。
  • 优先级尊重:完整模拟了正式的配置加载逻辑($CODEX_HOMEconfig.toml[profile]、CLI -c覆盖),确保特性判断与环境一致。

5.3 配置与特性标志系统 (core/)

这是系统的神经中枢,管理着所有运行时的行为开关。

// 特性标志定义示例(示意)
pub struct Feature {
    pub key: &'static str, // 如 "tui2"
    pub stage: Stage,      // Experimental, Beta, Stable, Deprecated
    pub id: FeatureId,     // 内部枚举值
}

// 特性管理器
pub struct Features {
    states: FxHashMap<FeatureId, bool>,
}
impl Features {
    pub fn from_config(config_toml: &ConfigToml, profile: &Profile, overrides: FeatureOverrides) -> Self {
        let mut states = FxHashMap::default();
        // 1. 首先设置默认值(根据Stage)
        // 2. 然后用配置文件(`config.toml`)中的值覆盖
        // 3. 最后应用通过`-c features.xxx=`传递的运行时覆盖
        // 优先级: 运行时覆盖 > 配置文件 > 默认值
        Self { states }
    }
    pub fn enabled(&self, feature: Feature) -> bool {
        *self.states.get(&feature.id).unwrap_or(&false)
    }
}

关键设计

  • 多级优先级:清晰定义了默认值、配置文件、运行时参数的覆盖顺序。
  • 阶段化发布:每个特性有明确的Stage(实验性、测试版、稳定、废弃),便于管理生命周期和用户预期。
  • 高效查找:使用FeatureId枚举和快速哈希表进行状态查询。

总结与对比

Codex CLI vs. 同类方案

  • vs. GitHub Copilot CLI: Copilot CLI同样在终端工作,但Codex CLI更强调本地安全执行(沙箱)和复杂任务自动化(多步推理与执行),且为开源项目,可控性更强。
  • vs. 纯API调用:提供了开箱即用的工程化解决方案,集成了安全、配置、UI、会话管理,而非单纯的模型调用封装。
  • vs. 其他开源AI终端工具:在安全性(多层沙箱)、可扩展性(MCP协议)、与OpenAI生态的整合深度(ChatGPT计划登录)方面更为突出。

技术选型启示

  1. Rust用于核心系统编程:在性能、内存安全、跨平台能力方面是CLI工具和沙箱实现的理想选择。
  2. 配置即代码:采用TOML格式和清晰的优先级规则,使复杂行为可通过版本化的配置文件管理。
  3. 协议化扩展:通过MCP等标准协议而非硬集成来扩展能力,保持了系统核心的简洁与未来的兼容性。

OpenAI Codex CLI不仅是一个产品,更是一个展示了如何将大语言模型安全、高效、可扩展地集成到本地开发者工作流中的优秀工程范本。其架构中对安全、配置、用户体验和生态扩展的考量,为后续类似工具的开发提供了重要参考。