AI帮我搭猫窝:一场空间推理能力的实战测评

128 阅读2分钟

我家里有两只“猪咪”,它们的窝被自己压坏了,加上冬天地上有些凉,就想着亲手给它们打造一个坚固、悬空的猫窝/猫架。

X书搜了下,实践的人倒是不少,就是教程的材料购买写的不是那么清楚,还需要我自己计算需要几根管,各是多长的。

图侵删

对于我这种“懒”人,肯定要去“压迫” AI 了。

失败的尝试

本来,我以为这个问题很简单,图一传,指令简单一写就搞定了。

不出意外地发生了意外。

先来看下提示词,为了更好地对比,后续所有 AI 的提示词都是一致的。

我要使用pvc制作如图的猫窝,请帮我编制原材料采购清单,整个猫窝大概50cmx50cmx60cm

千问

竟然只需要4根立柱+4根横梁,这出来的东西,自己都站不住吧。

豆包

PVC 管倒是分析的还行,就是连接件肯定没法连接上这几根管。

国内的不行,我试试国外的。

GPT-5.2

正好前几天 OpenAI 发布了 GPT-5.2,我尝试了编程场景还不错,今天试试空间能力如何。

采用的 TRAE 下的 GPT-5.2

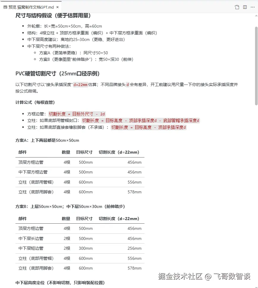
整体理解没什么太大问题,硬管的分析也比较正确。

但整个结构提出了 2 种方案,可以说是 GPT 比较保守,也可以理解为识别的不是特别准确。

并且,对于接口构件的知识有所欠缺,比如竟然不用专业名词“立体三通”,这让我买东西的时候怎么给商家说。

成功的尝试

最终,我又尝试了空间感超强的 Gemini 3 Pro

硬管的数量、尺寸,都没什么问题。

立柱采用了两节的方式,并且分别计算出了正确的长度。

甚至,连接头本身的多余尺寸都考虑到了。

确实厉害。

更进一步的尝试

既然,Gemini 3 Pro 这么厉害,那我就忍不住想试试再难一点的了。

图侵删

找了个稍微异形一点的。

硬管数量、长度依然正确。

甚至连异形所需的“立体三通”,“45度弯头”都是对的。

唯一一个不太完美的就是“垂直立柱”的上下段拆分长度(20cm+20cm)不太完美。

不过,依然非常惊艳。

结语

本来只是想简单的偷点懒,没想到各 AI 的空间理解能力相差竟然如此之大。

还好最终 Gemini 3 Pro 给出了比较完美的结果。不然,今天猫窝的原料采购都搞不完了。

现有 AI 肯定不能完全搞定全部事情,因此,我们需要不断尝试并了解各个 AI 的脾性,这样才能更好地利用 AI 能力帮我们解决问题。