业财通识09:订单确认前,系统如何防止坏账风险?

80 阅读7分钟

大家好,我是十三~

导言:一笔“看起来很美”的订单

在上一篇文章中,我们成功地将一个销售机会转化为了销售订单。销售人员兴奋地告诉你:有一个大客户要下一笔50万元的订单,而且客户承诺30天内付款。

听起来很美好,对吧?但作为财务或风控人员,你的第一反应应该是:这个客户有足够的信用额度吗?他之前欠我们的钱都还清了吗?这笔订单会不会导致坏账?

这就是我们今天要深入探讨的主题——信用检查。它是销售订单确认前的最后一道风控防线,也是整个O2C流程中最重要的风险控制节点。

什么是信用检查?

想象一下,如果没有信用检查,可能会发生什么:

  • 一个已经欠款100万的客户,又下了一笔50万的订单,最终可能一分钱都收不回来。
  • 一个新客户,没有任何历史记录,直接下了一笔大额订单,结果客户跑路了。
  • 一个客户的信用额度只有10万,但销售人员为了业绩,接了一笔50万的订单,最终导致坏账。

这些都是真金白银的损失。信用检查就是为了杜绝这类问题而存在的。

业务定义:信用检查是在销售订单确认之前,系统自动检查该客户的信用额度是否足够,以及是否存在其他风险因素(如历史逾期、黑名单等)的风控流程。它确保我们接的每一笔订单,都在可承受的风险范围内。

信用检查解决了哪些问题?

  1. 防止超额授信:确保客户的累计欠款(已用信用额度 + 本次订单金额)不超过其信用额度上限。
  2. 识别高风险客户:自动识别有历史逾期、被列入黑名单等风险因素的客户。
  3. 保护企业资金安全:通过前置的风险控制,避免坏账损失,保护企业的现金流。

核心概念:信用额度

要理解信用检查,首先需要理解信用额度

业务定义:信用额度是企业授予某个客户的最大赊销金额上限。它就像银行给我们的信用卡额度一样,客户可以在额度范围内先拿货后付款。

信用额度的组成

信用额度 = 已用额度 + 可用额度

其中:

  • 已用额度:客户当前未回款的应收账款总额。例如,客户之前下了3笔订单,总共欠款30万,这30万就是已用额度。
  • 可用额度:信用额度减去已用额度后的剩余额度。例如,客户信用额度是50万,已用30万,那么可用额度就是20万。

信用额度的设定依据

因素说明示例
客户规模大客户通常信用额度更高上市公司:100万;小公司:10万
历史交易记录回款及时、合作时间长的客户额度更高合作3年、零逾期:50万;新客户:5万
客户评级基于客户财务状况、行业地位的综合评级VIP客户:100万;普通客户:20万
行业风险不同行业的风险系数不同政府机构:高额度;高风险行业:低额度

信用检查的流程

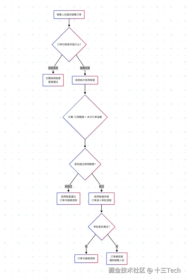
当销售人员提交一个销售订单时,系统会自动执行信用检查。这个过程通常是实时的、自动的。

信用检查的核心逻辑

image.png

信用检查的详细步骤

  1. 获取客户信用信息:系统查询该客户的信用额度、已用额度、历史逾期记录等。
  2. 计算本次订单金额:统计订单的总金额(含税)。
  3. 计算信用占用已用额度 + 本次订单金额
  4. 判断是否超限:如果信用占用 > 信用额度,则信用检查失败。
  5. 执行检查结果
    • 如果通过:订单状态更新为“信用检查通过”,可以继续后续流程。
    • 如果失败:订单状态更新为“信用检查失败”,进入审批流程。

信用检查失败后的审批流程

当信用检查失败时,订单不会直接被拒绝,而是进入审批流程。这是因为,有些情况下,即使信用额度不足,订单也可能是合理的(例如,客户承诺提前付款、有特殊担保等)。

审批流程的设计

image.png

审批的考虑因素

因素说明示例
客户关系是否是重要客户,是否值得特殊处理VIP客户临时超限,可以特批
订单金额超限金额是否在可接受范围内超限5%可以接受,超限50%需谨慎
付款承诺客户是否承诺提前付款或提供担保客户承诺15天内付款,可以特批
历史表现客户是否有良好的历史回款记录虽然超限,但历史零逾期,可以特批

信用检查的例外情况

在实际业务中,并非所有订单都需要进行信用检查。以下情况可以跳过信用检查:

  1. 现款现货订单:客户在下单时立即付款,不存在信用风险,无需检查。
  2. 预付款订单:客户已经预付了部分或全部款项,风险已降低,可以跳过或简化检查。
  3. 特殊客户类型:某些特殊客户(如政府机构、大型国企)可能不需要信用检查,或使用不同的检查规则。

总结:守住资金安全的“防火墙”

回顾一下,从订单提交到确认,我们经历了一个严谨的风控过程:

  1. 信用检查:是订单确认前的必要风控,确保客户的信用占用不超过信用额度。
  2. 信用额度:是信用检查的基础,它定义了每个客户的最大赊销上限。
  3. 审批流程:是信用检查失败后的灵活处理机制,确保特殊情况下的订单也能得到合理处理。

信用检查是O2C流程中的“防火墙”,它将销售的热情与财务的谨慎完美地结合在一起,既保证了业务的灵活性,又保护了企业的资金安全。

现在,订单已经通过了信用检查,可以正式确认了。下一步,当仓库开始拣货、打包、发货时,系统里又会发生什么?库存资产如何减少?销售成本如何计算?


关于十三Tech

资深服务端研发工程师、架构师、AI 编程实践者
专注分享真实的技术实践经验,相信 AI 是程序员的最佳搭档。
希望能和大家一起写出更优雅的代码!

qrcode_for_gh_013bec198bc7_258.jpg