TensorFlow 深度技术解读:架构、核心机制与演进

155 阅读10分钟

TensorFlow 深度技术解读:架构、核心机制与演进

1. 整体介绍

1.1 项目概况

TensorFlow 是一个由 Google Brain 团队发起并主导开发的开源机器学习框架。项目托管于 GitHub (github.com/tensorflow/tensorflow),截至当前,其 Star 数超过 170k,Fork 数超过 88k,是全球最活跃的机器学习开源项目之一。它采用 Apache License 2.0 许可,构建了一个包含工具、库和社区资源的完整生态系统。

1.2 面临问题与目标场景

在 TensorFlow 出现之前,机器学习研究与生产部署之间存在显著鸿沟。研究人员常使用 Python(如 NumPy、Theano)或 C++ 编写定制化、实验性的代码,这些代码难以直接转化为高效、可扩展的生产服务。具体问题包括:

  • 部署复杂性:实验模型难以无缝部署到服务器、移动设备或嵌入式系统。
  • 性能优化:手动优化计算图、内存管理和跨设备(CPU/GPU/TPU)执行效率低下。
  • 工具链割裂:数据预处理、模型训练、评估和提供服务往往需要使用多套独立工具。
  • 可复现性与可维护性:研究代码结构松散,缺乏统一的抽象和接口,导致复现困难、维护成本高。

TensorFlow 主要面向以下人群与场景:

  • 机器学习研究者:需要快速实验新算法和模型结构。
  • 算法工程师/开发者:需将模型产品化,构建稳定的机器学习服务。
  • 企业用户:寻求构建可扩展、可维护的机器学习平台,支持训练与推理。

1.3 解决方案与演进

传统方式:早期框架如 Theano、Caffe 提供了计算图抽象,但在分布式训练、生产部署和跨平台支持上较为薄弱。许多公司依赖自研的、与业务紧耦合的 C++ 库,通用性差。

TensorFlow 的新范式

  1. 统一的计算图抽象:将计算定义为有向无环图(DAG),节点为操作(Operation),边为张量(Tensor)。此抽象隔离了计算逻辑与运行时环境。
  2. 惰性执行(Graph Mode)与即时执行(Eager Mode):早期版本采用惰性执行,便于全局优化。2.x 版本默认启用 Eager Execution,提供更直观的 Pythonic 编程体验,同时通过 @tf.function 保留图优化能力。
  3. 跨平台运行时:核心运行时使用 C++ 实现,提供稳定的 C++ API。通过 Python 绑定提供上层易用接口。支持从服务器到移动端(TensorFlow Lite)、嵌入式设备(TensorFlow Micro)和 JavaScript(TensorFlow.js)的部署。
  4. 模块化与生态:通过 Keras 集成高级 API,通过 TensorFlow Extended (TFX) 提供端到端 ML 管道,通过 TensorBoard 提供可视化。

优点

  • 生产就绪:从研究到部署的统一工作流。
  • 性能:通过 XLA(Accelerated Linear Algebra)编译器和 Grappler 图优化器进行深度优化。
  • 可扩展性:支持数据并行和模型并行的分布式训练。
  • 硬件生态:对 NVIDIA GPU、Google TPU 等提供良好支持。

1.4 商业价值预估逻辑

估算逻辑可从 替代成本覆盖效益 两个维度分析:

  • 替代成本(代码成本):构建一个具备同等能力(如自动微分、分布式训练、多后端支持、丰富算子库)的框架,需要数百人年的高水平系统、编译器及算法工程投入。TensorFlow 的开源使得企业可直接节省这部分基础研发成本。
  • 覆盖问题空间效益:TensorFlow 覆盖了从原型到生产的全链路,减少了工具链集成、模型转换和性能调优的边际成本。其稳定的 API 和广泛的社区知识积累降低了项目风险和人才培训成本。对于中大型企业,采用成熟框架可将资源更聚焦于业务模型创新而非底层设施建设。

2. 详细功能拆解

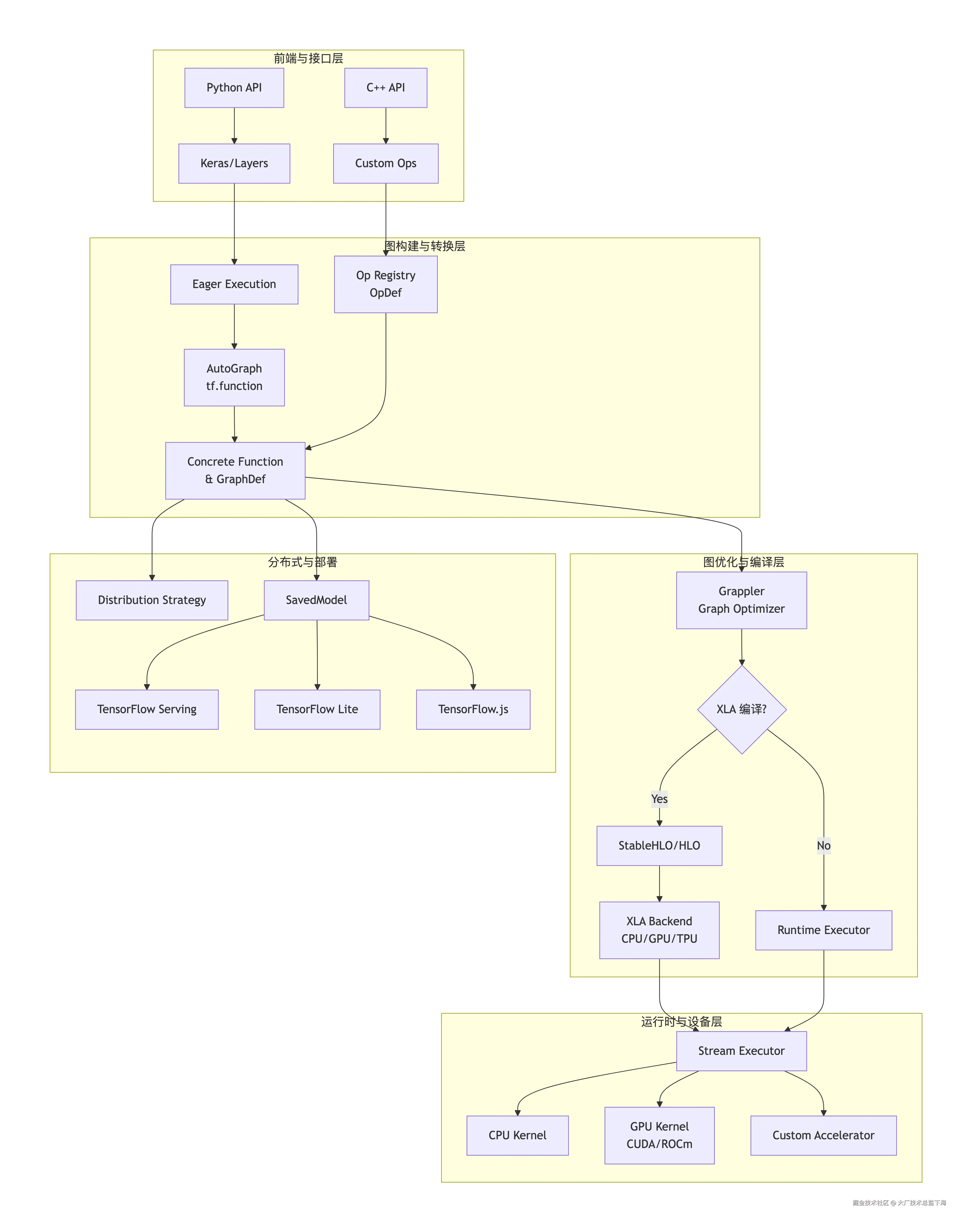
2.1 核心架构分层

从提供的代码可窥见其核心层次:

层级组件/概念说明对应文件示例
前端 APIPython/C++/其他语言 API用户编程接口,定义计算图。README.md 中安装与示例
图定义与优化Graph, OpDef, Graph Optimizer计算图的构建、序列化与优化。graph_optimizer.h/cc, op.h
中间表示与编译XLA, StableHLO/HLO将高级计算图编译为低级优化代码。architecture.md
运行时与设备层Kernel, Device, Executor操作核函数实现,设备内存管理与调度。(未在提供代码中详述)
网络与分布式gRPC, Collective Ops跨进程通信与集体操作。(未在提供代码中详述)
部署与工具SavedModel, TF Lite, TF.js模型导出与跨平台部署工具链。README.md 中资源列表

2.2 核心功能设计

  1. 计算图(Graph)

    • 产品视角:提供了可视化(TensorBoard)和可调试的计算流程,是模型与数据的载体。
    • 技术视角Graph 对象包含 NodeEdgeNode 对应 OpDef 定义的操作。图可序列化为 GraphDef Protobuf 消息,版本由 TF_GRAPH_DEF_VERSION(当前为2448)控制,确保了兼容性(见 version.h)。
  2. 操作(Operation)注册机制

    • 产品视角:允许用户和开发者自定义新的计算单元,扩展框架能力。
    • 技术视角:通过 OpRegistry 全局单例(见 op.h)管理所有已注册的 OpRegistrationData(包含 OpDef 和形状推断函数)。REGISTER_OP 宏用于静态注册,支持属性(Attr)、输入输出定义和文档。
  3. 图优化器(Graph Optimizer/Grappler)

    • 产品视角:自动提升模型执行性能,减少内存占用,用户通常无感知。
    • 技术视角GraphOptimizer 类(见 graph_optimizer.h)执行一系列优化 pass。其 Optimize 方法(见 graph_optimizer.cc)循环应用死代码消除(DCE)、公共子表达式消除(CSE)、常量折叠(Constant Folding)和函数内联等。优化可配置(OptimizerOptions)。
  4. XLA 编译器

    • 产品视角:将部分计算图编译成针对特定硬件(如 GPU)的高效原生代码,提升速度。
    • 技术视角:接收 StableHLO(版本化高层操作集)输入,进行目标无关优化,下发给后端(如 GPU)进行目标相关优化与代码生成(常用 LLVM)。旨在融合操作、优化内存布局、减少内核启动开销(见 architecture.md)。

3. 技术难点挖掘

  1. 计算图优化与等价变换:在保证计算语义不变的前提下,自动识别优化机会(如操作融合、布局转换、常量传播)。难点在于优化规则的完备性、正确性证明以及优化过程本身的性能。
  2. 自动微分(Autodiff):高效、准确地为任意计算图计算梯度,支持高阶导数和复杂控制流。
  3. 分布式执行:在异构设备集群上高效、容错地执行计算图,涉及任务调度、数据分区、梯度同步和通信优化。
  4. 内存管理:在 GPU 等设备上高效管理张量内存,包括内存池、内存复用和交换,以应对大模型训练。
  5. 编译器技术集成:将机器学习计算图映射到 LLVM IR 或特定 ISA,需要深厚的编译器知识。
  6. API 稳定性与演进:在保持庞大用户代码库兼容性的同时,推动框架向前发展,需要精细的版本管理和迁移工具。

4. 详细设计图

4.1 核心架构图

deepseek_mermaid_20251222_a5e7aa.png

4.2 图优化核心链路序列图

sequenceDiagram
    participant User as 用户程序
    participant TF as tf.function
    participant G as Graph
    participant GO as GraphOptimizer
    participant CF as ConstantFolder
    participant CSE as CSE Pass
    participant Inline as Inliner

    User->>TF: 调用被装饰函数
    TF->>G: 构建/检索计算图
    G->>GO: Optimize() 请求
    loop 多轮优化 (max 10 rounds)
        GO->>G: RemoveDeadNodes
        GO->>G: RemoveIdentityNodes
        GO->>CF: ConstantFold (条件触发)
        CF->>G: 折叠常量,修改图
        GO->>G: RemoveDeadNodes (后处理)
        GO->>CSE: OptimizeCSE (条件触发)
        CSE->>G: 消除公共子表达式
        GO->>Inline: ExpandInlineFunctions (条件触发)
        Inline->>G: 内联函数调用
    end
    GO->>G: 返回优化后图
    G-->>TF: 优化后图
    TF-->>User: 返回结果

4.3 操作注册核心类图

deepseek_mermaid_20251222_f9e8ec.png

5. 核心函数解析

5.1 图优化器入口:GraphOptimizer::Optimize

此函数是图优化流程的总控。

// 伪代码与关键逻辑注释
void GraphOptimizer::Optimize(FunctionLibraryRuntime* runtime, Env* env,
                              const Device* device,
                              std::unique_ptr<Graph>* graph,
                              const Options& options) {
  Graph* g = graph->get();
  bool changed = true;
  const int kMaxRounds = 10; // 最大优化轮数,防止无限循环
  for (int rounds = 0; rounds < kMaxRounds; ++rounds) {
    changed = false;
    // 1. 移除特定转换器
    if (RemoveListArrayConverter(g)) { changed = true; }
    
    // 2. 死代码消除和恒等节点消除(为内联做准备)
    if (opts_.do_function_inlining() && RemoveDeadNodes(g)) { changed = true; }
    if (opts_.do_function_inlining() && RemoveIdentityNodes(g)) { changed = true; }
    
    // 3. 常量折叠:将运行时可确定为常量的子图替换为其计算结果
    if (opts_.do_constant_folding()) {
      ConstantFoldingOptions cf_opts;
      cf_opts.shape_map = options.shape_map; // 可选形状信息,辅助推断
      cf_opts.consider = options.cf_consider_fn; // 过滤函数,决定哪些节点可折叠
      bool was_mutated;
      ConstantFold(cf_opts, runtime, env, device, g, &was_mutated).IgnoreError();
      if (was_mutated) {
        RemoveDeadNodes(g); // 折叠后可能产生新的死节点
        changed = true;
      }
    }
    
    // 4. 公共子表达式消除:识别并合并计算相同的节点
    if (opts_.do_common_subexpression_elimination()) {
      if (OptimizeCSE(g, options.cse_consider_fn)) { changed = true; }
    }
    
    // 5. 函数内联:将函数调用展开到主图中,消除调用开销,便于跨函数边界优化
    if (opts_.do_function_inlining()) {
      ExpandInlineFunctionsOptions inline_opts;
      // 配置内联策略,例如是否内联多设备函数
      bool was_mutated = ExpandInlineFunctions(runtime, g, inline_opts);
      if (was_mutated) { changed = true; }
    }
    
    if (!changed) break; // 本轮无变化,提前终止
  }
  // 6. 克隆最终优化图,替换原图
  *graph = g->Clone();
}

技术要点

  • 多轮迭代:某些优化可能为其他优化创造新机会(如内联后可能产生新的常量折叠机会)。
  • 条件触发:各优化 pass 是否执行由 OptimizerOptions 控制。
  • 选项传播:通过 Options 结构体将形状信息、谓词函数等传递给具体优化器。

5.2 操作注册查找:OpRegistry::LookUp

这是框架运行时根据操作名获取其定义的核心函数。

// 简化逻辑,展示线程安全与延迟注册处理
absl::Status OpRegistry::LookUp(const std::string& op_type_name,
                                const OpRegistrationData** op_reg_data) const {
  // 首先快速路径:检查缓存
  {
    mutex_lock lock(mu_);
    auto iter = registry_.find(op_type_name);
    if (iter != registry_.end()) {
      *op_reg_data = iter->second.get();
      return absl::OkStatus();
    }
  }
  // 慢速路径:可能触发延迟注册的处理
  *op_reg_data = LookUpSlow(op_type_name);
  return (*op_reg_data != nullptr) ? absl::OkStatus()
                                   : absl::NotFoundError("Op not registered");
}

const OpRegistrationData* OpRegistry::LookUpSlow(
    const std::string& op_type_name) const {
  mutex_lock lock(mu_);
  // 再次检查,避免竞争条件
  auto iter = registry_.find(op_type_name);
  if (iter != registry_.end()) return iter->second.get();
  
  // 关键:处理延迟注册。REGISTER_OP宏可能将注册工厂放入deferred_。
  if (MustCallDeferred()) {
    // CallDeferred() 会调用所有延迟的注册工厂函数,
    // 填充 registry_。
    Status s = CallDeferred(); // 内部会调用各 OpDefBuilder 的 Finalize
    if (!s.ok()) {
      LOG(ERROR) << "Failed registration: " << s;
    }
    // 注册后再次查找
    iter = registry_.find(op_type_name);
    if (iter != registry_.end()) return iter->second.get();
  }
  return nullptr; // 仍未找到
}

技术要点

  • 延迟注册(Deferred Registration):允许在静态初始化阶段将注册请求加入队列,在第一次实际查找时批量处理。这解决了 C++ 静态初始化顺序未定义的问题。
  • 线程安全:使用互斥锁 mu_ 保护 registry_deferred_ 的并发访问。
  • 两级缓存:快速路径几乎无锁,慢速路径处理初始化。

5.3 XLA 编译流程简述

基于 architecture.md 的描述:

  1. 前端 lowering:TensorFlow 图或 JAX 计算被转换为 StableHLO 方言,这是一个版本化的、框架无关的线性代数中间表示。
  2. 目标无关优化:XLA 在 HLO 级别进行优化,如公共子表达式消除、操作融合、缓冲区别名分析(减少内存分配)。
  3. 后端 lowering:优化后的 HLO 被发送到特定后端(如 GPU、CPU)。
  4. 目标相关优化与代码生成
    • GPU 后端可能进行流分配、核函数融合,并利用 LLVM 生成 PTX 代码。
    • CPU 后端利用 LLVM 生成 x86/ARM 等指令集代码。
  5. 目标代码执行:生成的机器码被加载和执行。

示例优化 - 操作融合

# 融合前,三个独立核函数启动
def before_fusion(x):
    y = tf.exp(x)
    z = tf.log(y)
    return tf.negative(z)

# 融合后,可能生成一个核函数,计算 -log(exp(x)) = -x
# 减少了内存读写和核函数启动开销。

总结

TensorFlow 的成功源于其将 计算图抽象编译器技术(XLA)模块化运行时 的深度结合。其架构设计体现了软件工程中的诸多最佳实践,如清晰的层次分离、灵活的扩展机制(Op注册)和强大的优化管道(Grappler)。尽管面临 PyTorch 等框架的竞争,其在生产部署、全链路工具和硬件生态支持方面仍具有显著优势。理解其核心机制,有助于开发者更高效地使用框架,并为定制化优化与扩展奠定基础。