项目介绍
1000UserGuide 是专为独立开发者和创业者设计的综合推广渠道指南,帮助你快速获取前1000个早期用户。本指南精心整理了300多个国内外优质推广渠道,涵盖网站提交、社区营销、AI工具收录等多种推广方式。
项目地址
GitHub地址
网站地址
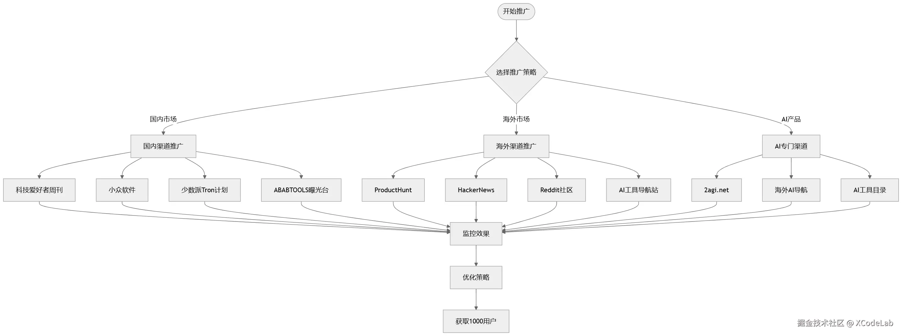
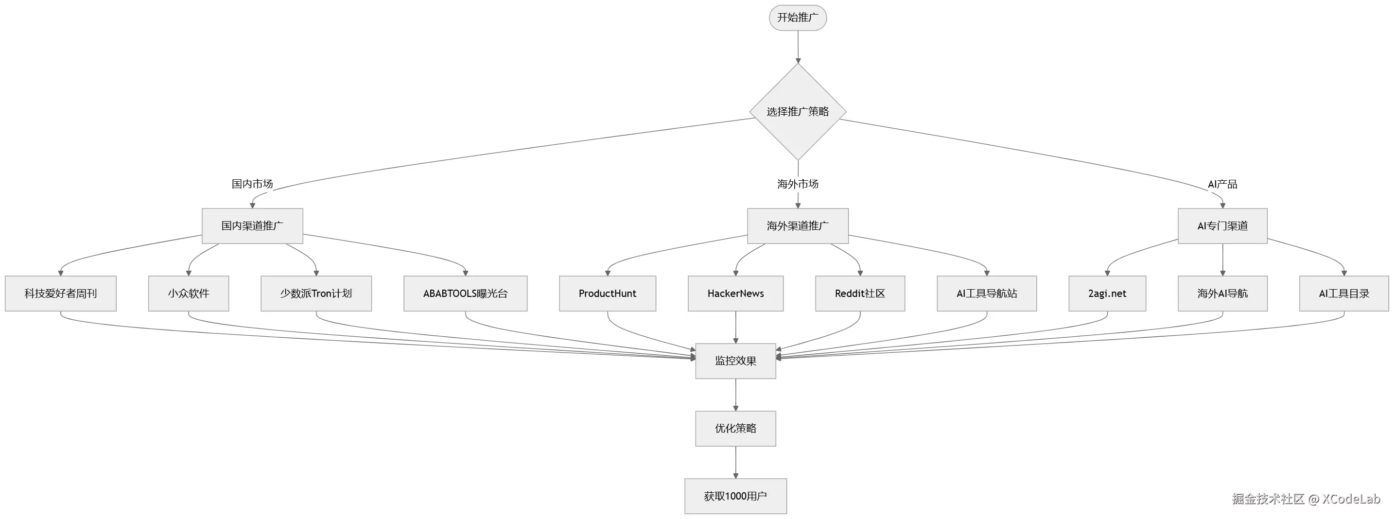
项目架构概览
快速上手流程
核心推广渠道对比
| 渠道类型 | 推荐平台 | 目标用户 | 提交难度 | 预期效果 |
|---|---|---|---|---|
| 国内综合网站 | 科技爱好者周刊、小众软件 | 中文技术用户 | 中等 | 高质量流量 |
| 国内社区 | 少数派、不死鸟 | 产品爱好者 | 中等 | 品牌曝光 |
| 海外目录站 | ProductHunt、HackerNews | 全球开发者 | 高 | 爆发性增长 |
| AI专门渠道 | 2agi.net、AI导航 | AI工具用户 | 低 | 精准用户 |
| Reddit社区 | 各相关子版块 | 细分领域用户 | 中等 | 深度互动 |
立即开始的三步法
第一步:评估你的产品定位
根据你的产品类型和目标市场,选择最适合的推广渠道组合:
第二步:准备推广素材
每个渠道都需要不同的推广素材,建议提前准备:产品介绍、截图、使用场景、用户反馈等多版本内容。
- 产品描述:简洁有力的1分钟介绍
- 视觉素材:产品截图、演示视频、logo
- 用户证明:早期用户反馈和使用案例
第三步:批量提交渠道
按照优先级顺序提交你的产品:
-
高优先级渠道(立即执行)
- ABABTOOLS曝光台:独立开发者专属
- 新趣集:类似ProductHunt的中文平台
- 2agi.net:AI工具专门收录
-
中优先级渠道(本周内完成)
-
长期维护渠道(持续跟进)
- Reddit相关子版块
- 海外目录站点
- 行业垂直社区
实用工具与资源
在线工具
- 1000UserGuide目录网站:1000.1000userguide.com/ - 支持标签搜索和筛选
- Excel目录清单:Key维护的渠道清单 - 持续更新的渠道状态
学习资源
- 《种子用户速成手册》 :seedplaybook.1000userguide.com/ - 系统性用户获取指南
- 小报童专栏:muselink.cc/1000UserGui… - 精选营销和变现内容