Vue.js 核心架构深度技术解析

108 阅读9分钟

Vue.js 核心架构深度技术解析

1. 整体介绍

1.1 项目概况

Vue.js 是一个用于构建用户界面的渐进式 JavaScript 框架。当前分析的代码仓库 vuejs/core 是 Vue 3 的核心实现源码,包含了运行时、编译器、响应式系统等核心模块。

项目数据(截至2024年):

  • GitHub Stars: ≈40k+ (核心仓库)
  • Forks: ≈7k+
  • 周下载量 (npm): 约400万次
  • 贡献者: 400+

1.2 面临问题与目标场景

Vue.js 主要解决以下前端开发痛点:

解决的问题域

  1. 渐进式采用:传统框架需要全量引入,Vue 支持逐步集成
  2. 开发体验与性能平衡:在开发便捷性和运行时性能间寻求最佳平衡点
  3. 学习曲线优化:相比其他框架更平缓的学习路径
  4. 大型应用维护:为复杂单页应用提供可维护的架构模式
  5. 多端渲染需求:支持 Web、SSR、Native 等多场景渲染

目标人群

  • 中小型项目快速开发团队
  • 需要渐进式升级的遗留系统
  • 重视开发体验的前端团队
  • 需要良好 TypeScript 支持的项目

1.3 技术方案演进

传统方案局限

  1. jQuery 时代:手动 DOM 操作,代码组织困难
  2. 早期 MVC 框架:双向绑定性能差,内存泄漏常见
  3. React 类方案:需要 JSX,运行时优化空间有限

Vue 3 创新点

  1. 基于 Proxy 的响应式系统:相比 Vue 2 的 defineProperty,支持数组索引修改和动态属性
  2. 编译时优化:静态节点提升、补丁标志位、树结构优化
  3. 组合式 API:解决 Options API 在复杂组件中的代码组织问题
  4. 模块化架构:运行时与编译器分离,支持自定义渲染器

新方案优势

  • 包体积减少 41%
  • 初始渲染快 55%
  • 更新快 133%
  • 内存使用减少 54%

1.4 商业价值分析

成本效益模型

总价值 = 开发效率增益 × 团队规模 × 项目周期 + 性能收益 × 用户规模 × 生命周期

关键因子:
1. 开发成本:Vue 学习曲线平缓,降低培训成本约 30-40%
2. 维护成本:TypeScript 支持 + 组合式 API 提升可维护性
3. 性能收益:更好的渲染性能降低服务器成本
4. 生态价值:丰富的插件生态减少重复开发

量化估算(基于行业数据):

  • 中小型项目开发周期缩短 15-25%
  • 大型应用维护成本降低 20-30%
  • 性能优化带来的基础设施成本节约约 10-15%

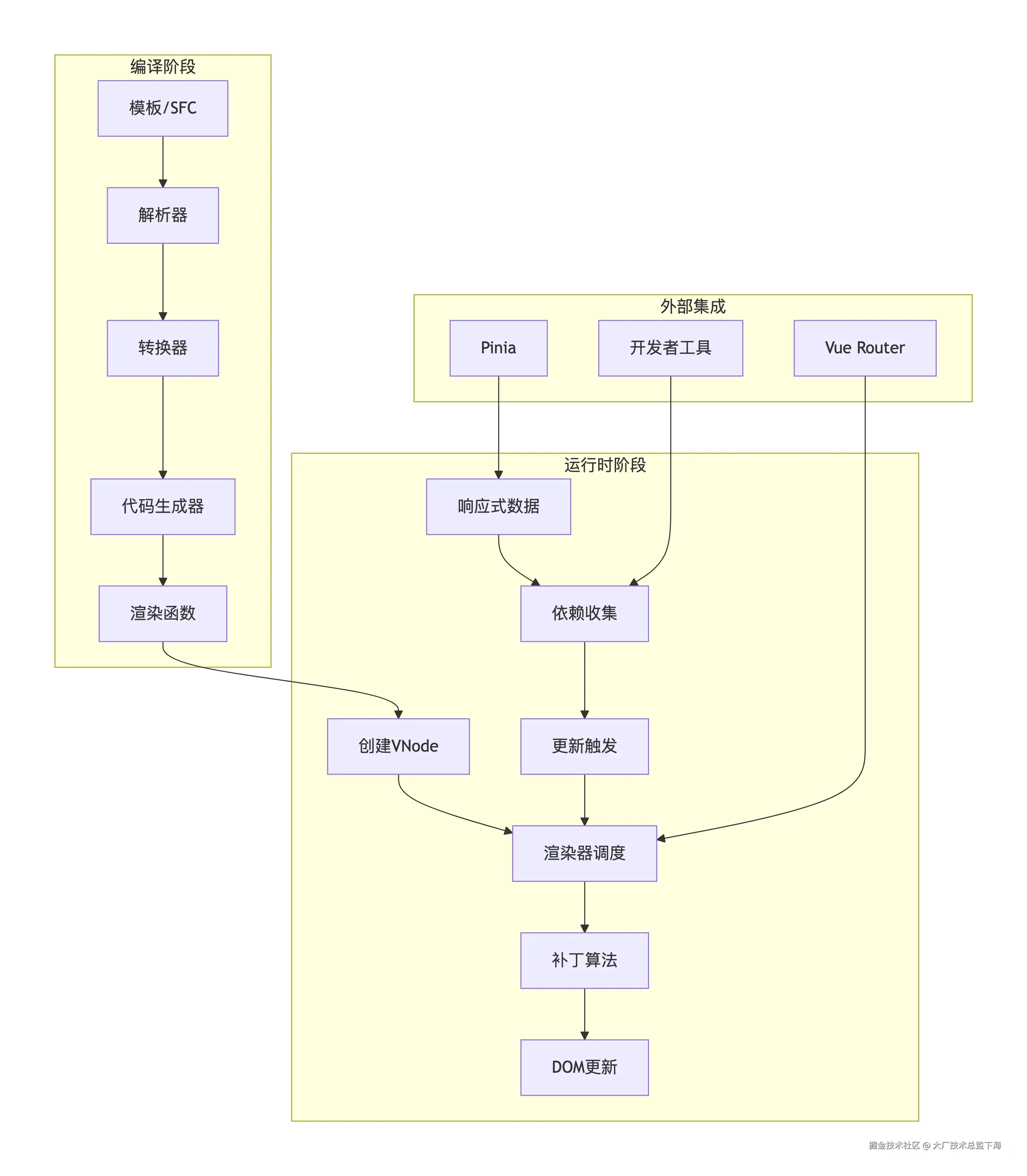
2. 详细功能拆解

2.1 核心架构模块

deepseek_mermaid_20251222_0336ae.png

2.2 关键功能设计

2.2.1 响应式系统

产品视角:实现数据与视图的自动同步 技术实现

  • 基于 Proxy 的依赖收集
  • 细粒度更新调度
  • 嵌套响应式处理
2.2.2 编译器优化

产品视角:提升模板渲染性能 技术实现

  • 静态节点提升
  • 补丁标志位生成
  • 缓存编译结果
2.2.3 虚拟 DOM 系统

产品视角:高效的 DOM 更新 技术实现

  • 树结构优化算法
  • 快速 diff 策略
  • 组件级更新边界

3. 技术难点分析

3.1 响应式精度与性能平衡

难点:细粒度更新带来的性能开销 解决方案

  • 批量异步更新
  • 依赖收集优化
  • 嵌套属性惰性代理

3.2 编译时信息传递

难点:编译器如何向运行时传递优化提示 解决方案

// 补丁标志位设计
export const enum PatchFlags {
  TEXT = 1,           // 动态文本
  CLASS = 2,          // 动态类名
  STYLE = 4,          // 动态样式
  PROPS = 8,          // 动态属性
  FULL_PROPS = 16,    // 全动态属性
  HYDRATE_EVENTS = 32, // 带事件
  STABLE_FRAGMENT = 64, // 稳定片段
  KEYED_FRAGMENT = 128, // 带key的片段
  UNKEYED_FRAGMENT = 256 // 无key片段
}

3.3 SSR 水合安全

难点:服务端渲染的客户端激活 解决方案

  • 属性匹配验证
  • 容错性水合算法
  • 不匹配时的降级策略

3.4 TypeScript 集成深度

难点:保持灵活的 JS 使用体验同时提供完整类型支持 解决方案

  • 条件类型推导
  • 泛型约束传播
  • 编译器宏的类型扩展

4. 详细设计图

4.1 核心架构图

deepseek_mermaid_20251222_499570.png

4.2 渲染链路序列图

sequenceDiagram
    participant T as 模板
    participant C as 编译器
    participant R as 渲染函数
    participant V as VNode
    participant P as Patch
    participant D as DOM
    
    T->>C: 解析模板
    C->>C: 静态分析
    C->>C: 生成优化提示
    C->>R: 生成渲染函数
    
    Note over R,V: 响应式数据变更触发
    R->>V: 创建虚拟节点
    V->>P: 携带补丁标志位
    P->>P: 差异比对
    P->>D: 最小化DOM操作
    
    Note over P,D: 优化路径
    alt 静态节点
        P->>D: 跳过更新
    else 动态文本
        P->>D: 更新文本节点
    else 属性变更
        P->>D: 更新属性
    end

4.3 核心类关系图

classDiagram
    class ComponentInternalInstance {
        +uid: number
        +type: Component
        +vnode: VNode
        +parent: ComponentInternalInstance
        +provides: Object
        +setupState: Object
        +render: Function
        +update: ReactiveEffect
        +setup(props, ctx): any
    }
    
    class ReactiveEffect {
        +fn: Function
        +scheduler: Function
        +run(): any
        +stop(): void
        +deps: Dep[]
    }
    
    class VNode {
        +type: VNodeTypes
        +props: VNodeProps
        +children: VNodeNormalizedChildren
        +el: HostNode
        +key: string
        +patchFlag: PatchFlags
        +dynamicProps: string[]
    }
    
    class CompilerOptions {
        +mode: 'module' | 'function'
        +prefixIdentifiers: boolean
        +hoistStatic: boolean
        +cacheHandlers: boolean
        +scopeId: string
    }
    
    ComponentInternalInstance --> ReactiveEffect
    ComponentInternalInstance --> VNode
    VNode --> ComponentInternalInstance
    CompilerOptions --> ComponentInternalInstance

4.4 核心函数调用图

graph TD
    A[createApp] --> B[createRenderer]
    B --> C[createAppAPI]
    C --> D[mount]
    
    D --> E[createVNode]
    E --> F[normalizeChildren]
    F --> G[render]
    
    G --> H[setupComponent]
    H --> I[setupStatefulComponent]
    I --> J[handleSetupResult]
    J --> K[finishComponentSetup]
    
    K --> L[instance.update]
    L --> M[componentUpdateFn]
    M --> N[renderComponentRoot]
    N --> O[patch]
    
    O --> P[processComponent]
    P --> Q[updateComponent]
    Q --> R[updateComponentPreRender]
    R --> G

5. 核心代码解析

5.1 响应式核心实现

// packages/reactivity/src/reactive.ts
export function reactive<T extends object>(target: T): T {
  // 只读对象直接返回
  if (target && (target as Target)[ReactiveFlags.IS_READONLY]) {
    return target
  }
  
  // 创建响应式代理
  return createReactiveObject(
    target,
    false, // isReadonly
    mutableHandlers, // 可变处理器
    reactiveMap, // 缓存映射
  )
}

function createReactiveObject(
  target: Target,
  isReadonly: boolean,
  baseHandlers: ProxyHandler<any>,
  proxyMap: WeakMap<Target, any>,
) {
  // 非对象类型直接返回
  if (!isObject(target)) {
    return target
  }
  
  // 已存在的代理直接返回
  const existingProxy = proxyMap.get(target)
  if (existingProxy) {
    return existingProxy
  }
  
  // 特殊类型处理(Set/Map/Array等)
  const targetType = getTargetType(target)
  if (targetType === TargetType.INVALID) {
    return target
  }
  
  // 创建Proxy代理
  const proxy = new Proxy(
    target,
    targetType === TargetType.COLLECTION
      ? collectionHandlers // 集合类型特殊处理
      : baseHandlers, // 普通对象处理
  )
  
  // 缓存代理对象
  proxyMap.set(target, proxy)
  return proxy
}

// 基础处理器 - 处理普通对象
export const mutableHandlers: ProxyHandler<object> = {
  get(target, key, receiver) {
    // 访问特殊标志位
    if (key === ReactiveFlags.IS_REACTIVE) {
      return true
    }
    
    // 依赖收集
    track(target, TrackOpTypes.GET, key)
    
    // 获取原始值
    const res = Reflect.get(target, key, receiver)
    
    // 深度响应式处理
    if (isObject(res)) {
      return reactive(res)
    }
    
    return res
  },
  
  set(target, key, value, receiver) {
    const oldValue = (target as any)[key]
    
    // 判断是新增属性还是修改属性
    const hadKey = hasOwn(target, key)
    
    // 设置新值
    const result = Reflect.set(target, key, value, receiver)
    
    // 触发更新(避免重复触发)
    if (!hadKey) {
      trigger(target, TriggerOpTypes.ADD, key, value)
    } else if (hasChanged(value, oldValue)) {
      trigger(target, TriggerOpTypes.SET, key, value, oldValue)
    }
    
    return result
  }
}

5.2 编译器核心流程

// packages/compiler-dom/src/index.ts
export function compile(
  src: string | RootNode,
  options: CompilerOptions = {},
): CodegenResult {
  return baseCompile(
    src,
    extend({}, parserOptions, options, {
      // DOM特定节点转换
      nodeTransforms: [
        ignoreSideEffectTags, // 忽略<script>和<style>
        ...DOMNodeTransforms, // DOM特定转换
        ...(options.nodeTransforms || []), // 用户自定义转换
      ],
      // DOM特定指令转换
      directiveTransforms: extend(
        {},
        DOMDirectiveTransforms, // v-model/v-show等
        options.directiveTransforms || {},
      ),
      // 静态提升优化
      transformHoist: __BROWSER__ ? null : stringifyStatic,
    }),
  )
}

// packages/compiler-core/src/compile.ts
export function baseCompile(
  template: string | RootNode,
  options: CompilerOptions = {},
): CodegenResult {
  // 1. 解析模板为AST
  const ast = isString(template) 
    ? baseParse(template, options)
    : template
  
  // 2. 转换AST(优化和转换)
  transform(
    ast,
    extend({}, options, {
      nodeTransforms: [
        ...(options.nodeTransforms || []),
        ...(options.presetTransforms || []),
      ],
      directiveTransforms: options.directiveTransforms || {},
    }),
  )
  
  // 3. 生成渲染函数代码
  return generate(ast, options)
}

// 静态提升优化示例
function hoistStatic(root: RootNode, context: TransformContext) {
  walkStatic(root, context)
  
  // 将静态节点提升到渲染函数外部
  if (context.hoists.length) {
    context.hoists.forEach((node, i) => {
      // 创建静态节点引用
      context.push(`const _hoisted_${i + 1} = `)
      context.genNode(node)
      context.newline()
    })
  }
}

5.3 虚拟DOM补丁算法

// packages/runtime-core/src/renderer.ts
const patch: PatchFn = (
  n1,
  n2,
  container,
  anchor = null,
  parentComponent = null,
  parentSuspense = null,
  namespace = undefined,
  slotScopeIds = null,
  optimized = false,
) => {
  // 相同节点快速路径
  if (n1 === n2) {
    return
  }
  
  // 不同类型节点 - 卸载旧节点,挂载新节点
  if (n1 && !isSameVNodeType(n1, n2)) {
    anchor = getNextHostNode(n1)
    unmount(n1, parentComponent, parentSuspense, true)
    n1 = null
  }
  
  const { type, ref, shapeFlag } = n2
  
  switch (type) {
    case Text:
      // 文本节点处理
      processText(n1, n2, container, anchor)
      break
    case Comment:
      // 注释节点处理
      processCommentNode(n1, n2, container, anchor)
      break
    case Static:
      // 静态节点处理
      if (n1 == null) {
        mountStaticNode(n2, container, anchor, namespace)
      }
      break
    case Fragment:
      // 片段处理
      processFragment(/* ... */)
      break
    default:
      if (shapeFlag & ShapeFlags.ELEMENT) {
        // 普通元素节点
        processElement(n1, n2, container, anchor, parentComponent, /* ... */)
      } else if (shapeFlag & ShapeFlags.COMPONENT) {
        // 组件节点
        processComponent(n1, n2, container, anchor, parentComponent, /* ... */)
      }
  }
  
  // 设置ref引用
  if (ref != null && parentComponent) {
    setRef(ref, n1 && n1.ref, parentComponent, n2)
  }
}

// 基于补丁标志位的优化更新
function patchElement(
  n1: VNode,
  n2: VNode,
  parentComponent: ComponentInternalInstance | null,
  parentSuspense: SuspenseBoundary | null,
  namespace: ElementNamespace,
  slotScopeIds: string[] | null,
  optimized: boolean,
) {
  const el = (n2.el = n1.el!)
  const oldProps = n1.props || EMPTY_OBJ
  const newProps = n2.props || EMPTY_OBJ
  const { patchFlag, dynamicChildren } = n2
  
  // 全量props更新(无优化标志)
  if (patchFlag === PatchFlags.FULL_PROPS) {
    patchProps(el, n2, oldProps, newProps, parentComponent, parentSuspense, namespace)
  } else {
    // 基于标志位的优化更新
    
    // 类名更新
    if (patchFlag & PatchFlags.CLASS) {
      if (oldProps.class !== newProps.class) {
        hostPatchProp(el, 'class', null, newProps.class, namespace)
      }
    }
    
    // 样式更新
    if (patchFlag & PatchFlags.STYLE) {
      hostPatchProp(el, 'style', oldProps.style, newProps.style, namespace)
    }
    
    // 属性更新
    if (patchFlag & PatchFlags.PROPS) {
      const propsToUpdate = n2.dynamicProps!
      for (let i = 0; i < propsToUpdate.length; i++) {
        const key = propsToUpdate[i]
        const prev = oldProps[key]
        const next = newProps[key]
        if (next !== prev || key === 'value') {
          hostPatchProp(el, key, prev, next, namespace, parentComponent)
        }
      }
    }
  }
  
  // 子节点更新
  if (dynamicChildren) {
    // 优化路径:仅更新动态子节点
    patchBlockChildren(n1.dynamicChildren!, dynamicChildren, el, parentComponent, /* ... */)
  } else if (!optimized) {
    // 全量子节点更新
    patchChildren(n1, n2, el, null, parentComponent, /* ... */)
  }
}

5.4 组合式API实现

// packages/runtime-core/src/apiSetupHelpers.ts
export function setupComponent(
  instance: ComponentInternalInstance,
  isSSR = false,
) {
  const { props, children } = instance.vnode
  const isStateful = isStatefulComponent(instance)
  
  // 初始化props
  initProps(instance, props, isStateful, isSSR)
  
  // 初始化slots
  initSlots(instance, children)
  
  // 执行setup函数
  const setupResult = isStateful
    ? setupStatefulComponent(instance, isSSR)
    : undefined
  
  return setupResult
}

function setupStatefulComponent(
  instance: ComponentInternalInstance,
  isSSR: boolean,
) {
  const Component = instance.type as ComponentOptions
  
  // 创建渲染上下文代理
  instance.proxy = new Proxy(instance.ctx, PublicInstanceProxyHandlers)
  
  // 执行setup函数
  const { setup } = Component
  if (setup) {
    // 设置当前实例上下文
    setCurrentInstance(instance)
    
    // 创建setup函数参数
    const setupContext = (instance.setupContext =
      setup.length > 1 ? createSetupContext(instance) : null)
    
    // 暂停依赖收集(避免setup中的响应式访问被收集)
    pauseTracking()
    
    // 执行setup函数
    const setupResult = callWithErrorHandling(
      setup,
      instance,
      ErrorCodes.SETUP_FUNCTION,
      [
        instance.props,
        setupContext,
      ],
    )
    
    // 恢复依赖收集
    resetTracking()
    setCurrentInstance(null)
    
    // 处理setup返回值
    handleSetupResult(instance, setupResult, isSSR)
  } else {
    // 没有setup函数,执行Options API逻辑
    finishComponentSetup(instance, isSSR)
  }
}

// 响应式API实现示例
export function ref<T>(value: T): Ref<UnwrapRef<T>> {
  return createRef(value, false)
}

function createRef(rawValue: unknown, shallow: boolean) {
  if (isRef(rawValue)) {
    return rawValue
  }
  
  return new RefImpl(rawValue, shallow)
}

class RefImpl<T> {
  private _value: T
  private _rawValue: T
  public dep?: Dep = undefined
  public readonly __v_isRef = true
  
  constructor(value: T, public readonly __v_isShallow: boolean) {
    this._rawValue = __v_isShallow ? value : toRaw(value)
    this._value = __v_isShallow ? value : toReactive(value)
  }
  
  get value() {
    trackRefValue(this) // 依赖收集
    return this._value
  }
  
  set value(newVal) {
    const useDirectValue = this.__v_isShallow || isShallow(newVal) || isReadonly(newVal)
    newVal = useDirectValue ? newVal : toRaw(newVal)
    
    if (hasChanged(newVal, this._rawValue)) {
      this._rawValue = newVal
      this._value = useDirectValue ? newVal : toReactive(newVal)
      triggerRefValue(this, newVal) // 触发更新
    }
  }
}

5.5 服务端渲染水合机制

// packages/runtime-core/src/hydration.ts
export const hydrate: RootHydrateFunction = (
  vnode,
  container,
) => {
  // 检查容器是否已有内容(SSR结果)
  if (!container.hasChildNodes()) {
    return
  }
  
  // 执行水合过程
  hydrateNode(
    container.firstChild!,
    vnode,
    null, // parentComponent
    null, // parentSuspense
    null, // slotScopeIds
    true, // optimized
  )
  
  // 水合完成后触发 mounted 钩子
  if (vnode.component) {
    queuePostRenderEffect(() => {
      callHook(vnode.component!, 'mounted')
    })
  }
}

function hydrateNode(
  node: Node,
  vnode: VNode,
  parentComponent: ComponentInternalInstance | null,
  parentSuspense: SuspenseBoundary | null,
  slotScopeIds: string[] | null,
  optimized: boolean,
): Node | null {
  const { type, ref, shapeFlag } = vnode
  
  // 检查节点类型是否匹配
  if (!isHydratableNode(node, vnode)) {
    // 不匹配时降级为客户端渲染
    hydrateMismatch(node, vnode, parentComponent, parentSuspense, slotScopeIds)
    return null
  }
  
  switch (type) {
    case Text:
      return hydrateText(node, vnode)
    
    case Comment:
      return hydrateComment(node, vnode)
    
    case Static:
      // 静态节点直接复用
      vnode.el = node
      return node.nextSibling
    
    default:
      if (shapeFlag & ShapeFlags.ELEMENT) {
        return hydrateElement(node, vnode, parentComponent, /* ... */)
      } else if (shapeFlag & ShapeFlags.COMPONENT) {
        return hydrateComponent(node, vnode, parentComponent, /* ... */)
      }
  }
  
  return null
}

// 属性水合验证
function hydrateAttr(
  el: Element,
  key: string,
  value: any,
  prevValue: any,
  parentComponent: ComponentInternalInstance | null,
): boolean {
  // 检查属性值是否匹配
  const domValue = el.getAttribute(key)
  
  if (domValue === null) {
    // 服务端未渲染此属性
    if (value != null) {
      // 客户端需要添加属性
      hostSetAttribute(el, key, value, parentComponent)
    }
    return true
  }
  
  // 检查值是否匹配(考虑规范化差异)
  if (normalizeAttributeValue(key, domValue) === normalizeAttributeValue(key, value)) {
    return true
  }
  
  // 不匹配时的处理策略
  if (__DEV__) {
    warnHydrationMismatch(el, key, domValue, value)
  }
  
  // 生产环境:强制客户端修正
  hostSetAttribute(el, key, value, parentComponent)
  return false
}

总结

Vue.js 核心架构体现了现代前端框架设计的多个重要原则:

  1. 渐进式设计哲学:通过模块化架构支持从简单到复杂的各种使用场景
  2. 编译时优化策略:在构建阶段进行静态分析,生成最优化的运行时代码
  3. 响应式精度控制:基于 Proxy 的细粒度更新与批量调度相结合
  4. 多端渲染统一:同一套组件模型支持 CSR、SSR、Native 等不同渲染目标
  5. 开发体验优先:在保持性能的同时提供优秀的开发工具和调试体验

从技术实现角度看,Vue 3 的成功在于在多个矛盾目标间找到了良好的平衡点:在易用性与性能之间、在灵活性与类型安全之间、在创新与兼容性之间都做出了合理的权衡。其模块化架构设计也为未来的演进奠定了坚实基础。