JVM性能调优实战

356 阅读21分钟

概述

JVM性能调优是提升Java应用性能的核心技能。本文基于真实生产环境案例,系统介绍JVM调优的完整流程:从性能基线建立、问题识别、深度诊断,到方案制定与实施验证。重点讲解GC日志分析、常用诊断工具(jstat/jmap/jstack/MAT)的使用,以及内存泄漏、CPU飙升、线程死锁等典型故障的排查方法。通过实战案例,掌握G1/CMS等收集器的参数调优技巧,帮助读者在生产环境中快速定位性能瓶颈并有效解决。


一、理论知识与核心概念

1.1 什么是JVM性能调优?

JVM性能调优是指通过调整JVM参数、优化代码、选择合适的垃圾收集器等手段,使Java应用在满足业务需求的前提下,达到最佳的性能表现。性能调优的核心目标包括:

  • 降低GC停顿时间: 减少Stop-The-World (STW)对用户请求的影响
  • 提高系统吞吐量: 单位时间内处理更多请求
  • 降低响应时间: 接口RT(Response Time)和TP99(99分位延迟)
  • 优化资源使用: 合理利用CPU和内存资源,降低成本

1.2 性能调优的必要性

在生产环境中,不合理的JVM配置可能导致严重问题:

案例1: 某电商平台大促期间,由于堆内存设置过小,频繁Full GC导致接口超时率飙升至15%,直接影响订单转化率。

案例2: 某金融系统使用默认JVM参数,高峰期TP99延迟达到5秒,客户投诉激增。经过调优后,TP99降至200ms以内。

数据对比:

维度调优前调优后提升
接口TP992500ms180ms93%↓
Full GC频率每分钟3次每小时1次99%↓
系统吞吐量(QPS)120048004倍

1.3 性能调优的核心原则

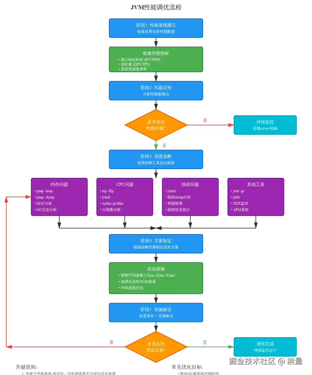
jvm-tuning-flow.svg

原则1: 先建立基线,再优化

没有基线就无法评估优化效果。调优前必须收集:

  • 当前GC日志(至少24小时)
  • 接口RT/TP99数据
  • 系统资源使用率(CPU/内存/IO)
  • 业务指标(QPS/TPS/错误率)

原则2: 小步快跑,逐步优化

每次只调整一个参数,避免多变量干扰。例如:

  • ❌ 错误做法: 同时调整堆大小、GC收集器、新生代比例
  • ✅ 正确做法: 先调整堆大小,观察3天;再调整新生代比例,观察3天

原则3: 压测验证必不可少

生产环境优化需要:

  1. 在压测环境模拟生产流量
  2. 对比调优前后的性能数据
  3. 灰度发布到生产环境(10% → 50% → 100%)
  4. 持续监控7天,确保无异常

原则4: 持续监控

性能调优不是一次性任务,需要:

  • 接入APM系统(如SkyWalking、Prometheus)
  • 设置告警阈值(Full GC频率、堆使用率、RT)
  • 定期Review性能数据(每周/每月)

1.4 性能调优的常见误区

误区1: "堆越大越好"

❌ 错误认知: 堆设置为32GB,Full GC时STW长达10秒。

✅ 正确做法: 堆大小需根据业务场景调整,一般建议:

  • Web应用: 4-8GB
  • 微服务: 2-4GB
  • 大数据计算: 16-32GB

误区2: "默认参数就够用"

JDK 8默认使用Parallel收集器(吞吐量优先),不适合低延迟场景。JDK 9+默认G1收集器,更适合互联网应用。

误区3: "调优只调JVM参数"

JVM参数只是一方面,代码层面的优化同样重要:

  • 避免频繁创建大对象
  • 及时释放资源(数据库连接、文件句柄)
  • 合理使用对象池(线程池、连接池)

二、JVM参数体系

2.1 参数分类

JVM参数分为三大类:

1. 标准参数 (以-开头)

-version          # 查看JVM版本
-cp / -classpath  # 设置类路径
-D<property=value> # 设置系统属性

2. 非标准参数 (以-X开头)

-Xms4g            # 堆初始大小 4GB
-Xmx4g            # 堆最大大小 4GB
-Xmn2g            # 新生代大小 2GB
-Xss256k          # 每个线程的栈大小 256KB

3. 不稳定参数 (以-XX:开头)

# 布尔类型: + 启用, - 禁用
-XX:+UseG1GC                # 使用G1收集器
-XX:+PrintGCDetails         # 打印GC详细日志

# 数值类型: key=value
-XX:MaxGCPauseMillis=200    # 最大GC停顿200ms
-XX:MetaspaceSize=256m      # 元空间初始大小256MB

2.2 堆内存参数详解

2.2.1 堆大小设置

-Xms4g     # 堆初始大小 4GB
-Xmx4g     # 堆最大大小 4GB

关键原则:

  1. Xms = Xmx: 避免JVM动态扩容,减少性能抖动
  2. 堆大小 = 物理内存的60-80%: 为操作系统和其他进程留出空间
  3. 避免过大: 堆超过32GB会失去压缩指针优化(CompressedOops)

计算示例:

服务器内存: 8GB
  ├── 操作系统: 1GB
  ├── 其他进程: 1GB
  └── JVM堆: 6GB (Xms=Xmx=6g)

2.2.2 新生代大小设置

# 方式1: 直接设置大小
-Xmn2g

# 方式2: 设置新生代与老年代比例
-XX:NewRatio=2  # 新生代:老年代 = 1:2

新生代大小对GC的影响:

新生代大小Minor GC频率Minor GC耗时对象晋升速度适用场景
过小高 (几秒一次)短 (几ms)快 (老年代压力大)❌ 不推荐
适中中 (几十秒一次)中 (几十ms)正常✅ 推荐
过大低 (几分钟一次)长 (几百ms)适合短生命周期对象多的场景

经验值:

  • 新生代 = 堆的30-40% (根据业务调整)
  • Eden:S0:S1 = 8:1:1 (默认,通过-XX:SurvivorRatio=8设置)

2.2.3 Eden与Survivor比例

-XX:SurvivorRatio=8  # Eden:S0:S1 = 8:1:1

假设新生代2GB,则:

  • Eden: 1.6GB (80%)
  • S0: 200MB (10%)
  • S1: 200MB (10%)

S0/S1为什么要两个? (详见上一篇文章《JVM内存模型与垃圾回收》)

  • 采用复制算法,需要From区和To区
  • 每次Minor GC,存活对象从Eden+From复制到To,年龄+1
  • From和To角色互换,保证始终有一个Survivor区为空

2.3 元空间参数

JDK 8+使用元空间(Metaspace)替代永久代(PermGen):

# JDK 7及之前 (永久代)
-XX:PermSize=256m        # 永久代初始大小
-XX:MaxPermSize=512m     # 永久代最大大小

# JDK 8+ (元空间,使用本地内存)
-XX:MetaspaceSize=256m      # 元空间初始大小
-XX:MaxMetaspaceSize=512m   # 元空间最大大小

元空间配置建议:

应用类型MetaspaceSizeMaxMetaspaceSize说明
简单Web应用128m256m类较少
复杂企业应用256m512m使用大量框架
动态代理/反射多512m1024mGroovy、动态代理

为什么需要设置MaxMetaspaceSize?

不设置上限,元空间可能无限增长,耗尽系统内存。

2.4 GC收集器选择与参数

2.4.1 Serial收集器 (Client模式默认)

-XX:+UseSerialGC  # 新生代和老年代都使用串行收集
  • 单线程收集,STW时间长
  • 适用: Client模式,桌面应用
  • 生产环境❌不推荐

2.4.2 ParNew收集器 (CMS的好搭档)

-XX:+UseParNewGC  # 新生代使用ParNew
-XX:ParallelGCThreads=8  # 并行GC线程数 (默认等于CPU核心数)
  • Serial的多线程版本
  • 只能与CMS配合使用

2.4.3 Parallel Scavenge收集器 (吞吐量优先)

-XX:+UseParallelGC          # 新生代使用Parallel Scavenge
-XX:+UseParallelOldGC       # 老年代使用Parallel Old
-XX:MaxGCPauseMillis=200    # 最大GC停顿200ms
-XX:GCTimeRatio=99          # GC时间占比 1/(1+99)=1%
-XX:+UseAdaptiveSizePolicy  # 自适应调节Eden/Survivor大小
  • 关注吞吐量(运行用户代码时间 / 总运行时间)
  • 适用: 后台计算、批处理任务

2.4.4 CMS收集器 (低延迟)

-XX:+UseConcMarkSweepGC              # 使用CMS
-XX:+UseParNewGC                      # 新生代使用ParNew
-XX:CMSInitiatingOccupancyFraction=75 # 老年代使用75%时触发CMS
-XX:+UseCMSInitiatingOccupancyOnly    # 只使用设定的占用率触发
-XX:+UseCMSCompactAtFullCollection    # Full GC后整理碎片
-XX:CMSFullGCsBeforeCompaction=3      # 3次Full GC后压缩
-XX:+CMSClassUnloadingEnabled         # 启用类卸载
-XX:+ExplicitGCInvokesConcurrent      # System.gc()触发并发GC

CMS的四个阶段:

  1. 初始标记 (STW): 标记GC Roots直接关联对象,快
  2. 并发标记: 遍历整个对象图,与用户线程并发
  3. 重新标记 (STW): 修正并发标记期间变动,耗时稍长
  4. 并发清除: 清除死亡对象,与用户线程并发

CMS缺点:

  • CPU敏感: 并发阶段占用CPU,降低吞吐量
  • 浮动垃圾: 并发清除时产生的新垃圾无法回收,可能触发"Concurrent Mode Failure"
  • 内存碎片: 标记-清除算法,产生碎片,可能提前触发Full GC

2.4.5 G1收集器 (JDK 9+默认)

-XX:+UseG1GC                          # 使用G1
-XX:MaxGCPauseMillis=200              # 期望最大停顿200ms
-XX:G1HeapRegionSize=8m               # Region大小 (1MB-32MB,必须是2的幂)
-XX:InitiatingHeapOccupancyPercent=45 # 堆使用45%时触发并发标记
-XX:G1ReservePercent=10               # 保留10%空间防止晋升失败
-XX:G1NewSizePercent=5                # 新生代最小占比5%
-XX:G1MaxNewSizePercent=60            # 新生代最大占比60%

G1适用场景:

  • 堆内存 ≥ 4GB
  • 需要可预测的停顿时间
  • 互联网应用,要求低延迟

G1的优势:

  • Region设计: 将堆划分为多个大小相等的Region,不再固定分代
  • 可预测停顿: 通过MaxGCPauseMillis设置停顿目标
  • 适合大堆: 支持几十GB的堆,Full GC时间可控

2.5 GC日志参数

2.5.1 JDK 8及之前

-XX:+PrintGCDetails          # 打印GC详细信息
-XX:+PrintGCDateStamps       # 打印GC时间戳
-XX:+PrintGCTimeStamps       # 打印GC相对时间
-XX:+PrintGCApplicationStoppedTime  # 打印STW时间
-Xloggc:/var/log/gc.log      # GC日志输出路径

# GC日志滚动 (避免单个文件过大)
-XX:+UseGCLogFileRotation         # 启用日志滚动
-XX:NumberOfGCLogFiles=10         # 保留10个日志文件
-XX:GCLogFileSize=100M            # 单个文件最大100MB

2.5.2 JDK 9+

# JDK 9+统一日志框架
-Xlog:gc*:file=/var/log/gc.log:time,uptime,level,tags:filecount=10,filesize=100M

参数说明:

  • gc*: 所有GC相关日志
  • file=/var/log/gc.log: 输出路径
  • time,uptime,level,tags: 日志格式
  • filecount=10,filesize=100M: 滚动配置

2.6 完整参数模板

2.6.1 Web应用 (4核8GB,堆4GB)

java -Xms4g -Xmx4g \
     -Xmn2g \
     -Xss256k \
     -XX:+UseG1GC \
     -XX:MaxGCPauseMillis=200 \
     -XX:G1HeapRegionSize=8m \
     -XX:InitiatingHeapOccupancyPercent=45 \
     -XX:MetaspaceSize=256m \
     -XX:MaxMetaspaceSize=512m \
     -XX:+HeapDumpOnOutOfMemoryError \
     -XX:HeapDumpPath=/var/log/heapdump.hprof \
     -XX:+PrintGCDetails \
     -XX:+PrintGCDateStamps \
     -Xloggc:/var/log/gc.log \
     -XX:+UseGCLogFileRotation \
     -XX:NumberOfGCLogFiles=10 \
     -XX:GCLogFileSize=100M \
     -jar application.jar

2.6.2 微服务 (2核4GB,堆2GB)

java -Xms2g -Xmx2g \
     -XX:+UseG1GC \
     -XX:MaxGCPauseMillis=100 \
     -XX:MetaspaceSize=128m \
     -XX:MaxMetaspaceSize=256m \
     -XX:+HeapDumpOnOutOfMemoryError \
     -XX:HeapDumpPath=/var/log/heapdump.hprof \
     -Xloggc:/var/log/gc.log \
     -jar microservice.jar

2.6.3 大数据计算 (16核32GB,堆24GB)

java -Xms24g -Xmx24g \
     -XX:+UseParallelGC \
     -XX:ParallelGCThreads=16 \
     -XX:MaxGCPauseMillis=1000 \
     -XX:GCTimeRatio=99 \
     -XX:+UseAdaptiveSizePolicy \
     -XX:MetaspaceSize=512m \
     -XX:MaxMetaspaceSize=1g \
     -Xloggc:/var/log/gc.log \
     -jar spark-app.jar

三、GC日志分析与调优

3.1 如何开启GC日志

参见上一节2.5的日志参数配置。

3.2 GC日志示例解读

3.2.1 Minor GC日志 (G1收集器)

2024-01-15T10:23:45.123+0800: 1234.567: [GC pause (G1 Evacuation Pause) (young), 0.0234567 secs]
   [Parallel Time: 20.5 ms, GC Workers: 8]
   [Eden: 1024.0M(1024.0M)->0.0B(896.0M) Survivors: 128.0M->256.0M Heap: 2048.0M(4096.0M)->1280.0M(4096.0M)]
 [Times: user=0.15 sys=0.01, real=0.02 secs]

解读:

  • 2024-01-15T10:23:45.123+0800: GC发生时间
  • G1 Evacuation Pause (young): G1的新生代GC
  • 0.0234567 secs: GC耗时23.4ms
  • Parallel Time: 20.5 ms, GC Workers: 8: 并行阶段耗时20.5ms,8个工作线程
  • Eden: 1024.0M->0.0B: Eden区从1GB回收到0(全部清空)
  • Survivors: 128.0M->256.0M: Survivor区从128MB增长到256MB
  • Heap: 2048.0M->1280.0M: 堆总使用从2GB降至1.28GB
  • user=0.15 sys=0.01, real=0.02: CPU时间和实际时间

3.2.2 Full GC日志 (G1收集器)

2024-01-15T10:30:12.456+0800: 1641.789: [Full GC (Allocation Failure) 3584M->2890M(4096M), 2.3456789 secs]
   [Eden: 0.0B(896.0M)->0.0B(1024.0M) Survivors: 0.0B->0.0B Heap: 3584.0M(4096.0M)->2890.0M(4096.0M)], [Metaspace: 85432K->85432K(1118208K)]
 [Times: user=18.45 sys=0.23, real=2.35 secs]

解读:

  • Full GC (Allocation Failure): 分配失败触发Full GC
  • 3584M->2890M: 堆从3.5GB回收到2.89GB
  • 2.3456789 secs: Full GC耗时2.35秒(非常长!)
  • Metaspace: 85432K->85432K: 元空间没有回收

问题分析: Full GC耗时2.35秒,且回收效果不明显(只回收了700MB),可能存在内存泄漏。

3.3 使用GCEasy在线分析

GCEasy (gceasy.io) 是一个免费的GC日志在线分析工具。

使用步骤:

  1. 上传GC日志文件
  2. 查看分析报告

报告核心指标:

  • 吞吐量 (Throughput): 用户代码运行时间占比
    • 目标: ≥ 98% (GC时间 ≤ 2%)
  • 平均GC停顿: 所有GC的平均停顿时间
    • 目标: < 100ms
  • 最大GC停顿: 单次GC的最大停顿时间
    • 目标: < 500ms
  • GC频率: 每小时GC次数
    • Minor GC: < 100次/小时 (约每分钟1-2次)
    • Full GC: < 1次/小时

典型问题识别:

  1. 频繁Full GC: 每分钟多次Full GC → 堆太小或内存泄漏
  2. GC停顿过长: 单次Full GC超过5秒 → 堆过大或使用不合适的收集器
  3. 吞吐量低: < 90% → GC时间占比过高,需要调优

3.4 GC调优案例

案例1: 频繁Minor GC

现象: Minor GC每5秒一次,Eden区1GB,每次回收耗时50ms。

分析: Eden区太小,对象创建速度快,频繁触发GC。

解决方案:

# 调优前
-Xmx4g -Xmn1g  # 新生代1GB

# 调优后
-Xmx4g -Xmn2g  # 新生代增至2GB

效果:

  • Minor GC频率: 每5秒 → 每20秒
  • Minor GC耗时: 50ms → 80ms (增加40%,但总GC时间减少)

案例2: Full GC回收效果差

现象: Full GC每小时5次,每次只回收500MB,堆4GB使用率90%。

分析: 可能存在内存泄漏,需要dump内存分析。

解决方案:

# 1. 生成heap dump
jmap -dump:live,format=b,file=heap.hprof <pid>

# 2. 使用MAT分析,发现大量ThreadLocal未清理
# 3. 代码修复: 使用后调用threadLocal.remove()

四、故障排查工具与实战

4.1 jstat - 实时查看GC统计

命令格式:

jstat -gc <pid> [interval] [count]

示例:

jstat -gc 12345 1000 10  # 每秒输出一次,共10次

输出解读:

 S0C    S1C    S0U    S1U      EC       EU        OC         OU       MC     MU    YGC   YGCT    FGC    FGCT     GCT
10240.0 10240.0  0.0  8192.0 819200.0 716800.0 2048000.0 1638400.0  87296.0 85432.0  156  1.234    3   0.567   1.801

字段说明:

  • S0C/S1C: Survivor0/1的容量 (KB)
  • S0U/S1U: Survivor0/1的使用量 (KB)
  • EC/EU: Eden的容量/使用量 (KB)
  • OC/OU: 老年代的容量/使用量 (KB)
  • MC/MU: 元空间的容量/使用量 (KB)
  • YGC: Minor GC次数
  • YGCT: Minor GC总耗时 (秒)
  • FGC: Full GC次数
  • FGCT: Full GC总耗时 (秒)
  • GCT: GC总耗时 (秒)

问题识别:

  • OU持续增长,接近OC → 老年代即将满,可能触发Full GC
  • FGC频繁增加 → Full GC频繁,需要调优
  • FGCT增长快 → Full GC耗时长

4.2 jmap - 生成堆快照

4.2.1 查看堆配置

jmap -heap <pid>

输出示例:

Heap Configuration:
   MinHeapFreeRatio         = 40
   MaxHeapFreeRatio         = 70
   MaxHeapSize              = 4294967296 (4096.0MB)
   NewSize                  = 2147483648 (2048.0MB)
   MaxNewSize               = 2147483648 (2048.0MB)
   OldSize                  = 2147483648 (2048.0MB)
   NewRatio                 = 1
   SurvivorRatio            = 8
   MetaspaceSize            = 268435456 (256.0MB)
   MaxMetaspaceSize         = 536870912 (512.0MB)
   G1HeapRegionSize         = 8388608 (8.0MB)

4.2.2 生成heap dump

# 只dump存活对象 (会触发Full GC,生产环境谨慎使用)
jmap -dump:live,format=b,file=heap.hprof <pid>

# dump所有对象 (不触发GC,文件更大)
jmap -dump:format=b,file=heap_all.hprof <pid>

注意事项:

  • ✅ 使用live参数,文件更小,只包含存活对象
  • ❌ 生产环境dump会触发Full GC,影响服务
  • 建议: 在从节点或灰度环境dump

4.3 jstack - 导出线程堆栈

cpu-100-diagnosis.svg

# 导出线程堆栈
jstack <pid> > thread.txt

# 导出并显示锁信息
jstack -l <pid> > thread_lock.txt

应用场景:

  1. CPU 100%排查 (详见上图流程)
  2. 死锁检测 (jstack会自动检测并报告)
  3. 线程阻塞分析

示例: 死锁检测

thread-deadlock-diagnosis.svg

jstack <pid> | grep -i deadlock

输出:

Found one Java-level deadlock:
=============================
"Thread-1":
  waiting to lock monitor 0x00007f8c2c003e10 (a java.lang.Object),
  which is held by "Thread-2"
"Thread-2":
  waiting to lock monitor 0x00007f8c2c003dc0 (a java.lang.Object),
  which is held by "Thread-1"

分析: Thread-1等待Thread-2持有的锁,Thread-2等待Thread-1持有的锁 → 死锁!

4.4 MAT - 内存分析工具

memory-leak-diagnosis.svg

MAT (Memory Analyzer Tool) 是Eclipse出品的堆分析神器。

下载: www.eclipse.org/mat/

核心功能:

4.4.1 Histogram视图

显示所有对象实例数量和内存占用。

使用步骤:

  1. 打开heap dump文件
  2. 点击 "Histogram"
  3. 按Retained Heap排序,找出占用最大的对象

示例分析:

Class Name                    | Objects | Shallow Heap | Retained Heap
------------------------------|---------|--------------|---------------
byte[]                        | 45678   | 800MB        | 1.2GB
char[]                        | 34567   | 500MB        | 800MB
com.example.User              | 12000   | 480MB        | 1.5GB  ← 可疑!
java.lang.String              | 89012   | 300MB        | 600MB

分析: com.example.User对象数量1.2万个,占用1.5GB,可能存在泄漏。

4.4.2 Dominator Tree

显示支配树,找出内存占用最大的对象。

使用: Histogram中右键对象 → "List objects" → "with outgoing references"

4.4.3 GC Roots路径分析

找出对象被哪个GC Root引用,导致无法回收。

使用: 右键对象 → "Path to GC Roots" → "exclude weak/soft references"

示例:

GC Root: Thread (main)
  ↓
java.util.HashMap (static field in CacheManager)
  ↓
HashMap$Entry[]
  ↓
com.example.User (key)

分析: User对象被CacheManager的静态HashMap持有,无法回收。

4.4.4 Leak Suspects

MAT自动生成的泄漏嫌疑报告。

使用: 打开heap dump → Overview → "Leak Suspects"

报告示例:

Problem Suspect 1
-----------------
The class "com.example.UserCache" occupies 1.2 GB (30% of heap).

Details:
  - 12,000 instances of com.example.User
  - Retained by static field CacheManager.cache
  - Suspected memory leak!

Recommendation:
  - Check if cache size is limited
  - Consider using WeakHashMap or guava Cache

4.5 Arthas - 阿里开源诊断工具

Arthas 是阿里开源的Java诊断工具,无需修改代码,动态诊断。

下载:

curl -O https://arthas.aliyun.com/arthas-boot.jar
java -jar arthas-boot.jar

核心命令:

4.5.1 dashboard - 实时仪表盘

dashboard

实时显示:

  • 线程信息
  • JVM信息
  • GC统计

4.5.2 thread - 线程分析

# 显示最忙的3个线程
thread -n 3

# 显示线程12345的堆栈
thread 12345

# 显示阻塞其他线程的线程
thread -b

4.5.3 profiler - CPU火焰图

# 采样30秒,生成火焰图
profiler start
profiler stop

# 查看火焰图
profiler getSamples

火焰图可以直观看出CPU热点方法。


五、实战场景应用

5.1 场景1: 接口响应慢

现象: 某订单查询接口TP99从100ms飙升至3秒。

排查步骤:

1. 查看监控

  • GC监控: Full GC频率从每小时1次增至每分钟3次
  • 堆使用率: 90%以上

2. 查看GC日志

grep "Full GC" gc.log | tail -20

发现Full GC回收效果差,每次只回收几百MB。

3. dump内存分析

jmap -dump:live,format=b,file=heap.hprof <pid>

使用MAT分析,发现大量byte[]对象,占用2GB内存。

4. 定位代码

通过Dominator Tree,找到引用链:

CacheManager.imageCache (static)
  ↓
ConcurrentHashMap
  ↓
SoftReference<byte[]>  ← 缓存的图片数据

5. 问题定位

代码使用SoftReference缓存图片,但缓存没有上限,内存不足时集中回收导致Full GC。

6. 解决方案

使用Guava Cache替代SoftReference:

// 修复前
Map<String, SoftReference<byte[]>> imageCache = new ConcurrentHashMap<>();

// 修复后
Cache<String, byte[]> imageCache = CacheBuilder.newBuilder()
    .maximumSize(1000)              // 限制1000个
    .expireAfterWrite(30, TimeUnit.MINUTES)
    .build();

效果对比:

指标优化前优化后改善
TP993000ms120ms96%↓
Full GC频率每分钟3次每小时1次99%↓
堆使用率90%60%33%↓

5.2 场景2: CPU飙升至100%

现象: 生产环境CPU突然飙升至400% (4核CPU)。

排查步骤:

1. 定位进程

top -c

找到Java进程PID: 12345

2. 定位线程

top -Hp 12345

发现线程12367的CPU占用98%。

3. 转换线程ID

printf "%x\n" 12367
# 输出: 304f

4. 导出线程栈

jstack 12345 > thread.txt

5. 查找线程

grep 304f thread.txt -A 30

输出:

"http-nio-8080-exec-23" #123 daemon prio=5 os_prio=0 tid=0x00007f8c2c123000 nid=0x304f runnable
   java.lang.Thread.State: RUNNABLE
        at java.util.regex.Pattern$Loop.match(Pattern.java:4787)
        at java.util.regex.Pattern$GroupTail.match(Pattern.java:4717)
        at java.util.regex.Pattern$BranchConn.match(Pattern.java:4568)
        at java.util.regex.Pattern$CharProperty.match(Pattern.java:3777)
        at java.util.regex.Pattern$Branch.match(Pattern.java:4604)
        at java.util.regex.Pattern$GroupHead.match(Pattern.java:4658)
        at java.util.regex.Pattern$Loop.match(Pattern.java:4785)
        ... (循环调用,回溯)
        at com.example.service.UserService.validateEmail(UserService.java:156)

6. 问题定位

validateEmail方法使用复杂正则表达式,输入特殊字符串时发生灾难性回溯。

代码:

// 问题代码
private static final Pattern EMAIL_PATTERN =
    Pattern.compile("^([a-zA-Z0-9_\-\.]+)@([a-zA-Z0-9_\-\.]+)\.([a-zA-Z]{2,5})$");

public boolean validateEmail(String email) {
    return EMAIL_PATTERN.matcher(email).matches();  // 输入超长字符串时回溯
}

7. 解决方案

优化正则表达式,避免回溯:

// 修复后: 简化正则,或限制输入长度
private static final Pattern EMAIL_PATTERN =
    Pattern.compile("^[\w.-]+@[\w.-]+\.[a-zA-Z]{2,6}$");

public boolean validateEmail(String email) {
    if (email == null || email.length() > 100) {  // 限制长度
        return false;
    }
    return EMAIL_PATTERN.matcher(email).matches();
}

六、生产案例与故障排查

6.1 案例1: Metaspace OOM

故障现象:

某生产环境Java进程频繁崩溃,错误日志:

java.lang.OutOfMemoryError: Metaspace

排查过程:

1. 查看元空间配置

jinfo -flag MetaspaceSize <pid>
jinfo -flag MaxMetaspaceSize <pid>

# 输出
-XX:MetaspaceSize=256m
-XX:MaxMetaspaceSize=512m

2. 监控元空间使用

jstat -gc <pid> 1000 10

# 输出显示MC(元空间容量)持续增长,接近512MB
MC       MU       ...
512000.0 509876.0 ...
512000.0 510234.0 ...  ← 持续增长
512000.0 510678.0 ...

3. 查看类加载情况

jmap -clstats <pid>

# 输出: loaded classes = 45678 (持续增长)

4. dump内存分析

使用MAT分析heap dump,发现大量Groovy相关的Class对象未被卸载。

5. 代码定位

// 问题代码
public class RuleEngine {
    public Object executeScript(String script) {
        // 每次都创建新的ClassLoader!
        GroovyClassLoader loader = new GroovyClassLoader();
        Class<?> clazz = loader.parseClass(script);
        return clazz.newInstance();
    }
}

问题分析:

  • 每次执行脚本都创建新的GroovyClassLoader
  • ClassLoader未被释放,导致加载的类无法卸载
  • 元空间持续增长,最终OOM

解决方案:

// 修复后
public class RuleEngine {
    // 复用ClassLoader
    private static final GroovyClassLoader LOADER = new GroovyClassLoader();

    // 脚本缓存
    private static final Map<String, Class<?>> SCRIPT_CACHE = new ConcurrentHashMap<>();

    public Object executeScript(String script) {
        Class<?> clazz = SCRIPT_CACHE.computeIfAbsent(script, s -> {
            try {
                return LOADER.parseClass(s);
            } catch (Exception e) {
                throw new RuntimeException("Script compilation failed", e);
            }
        });

        try {
            return clazz.newInstance();
        } catch (Exception e) {
            throw new RuntimeException("Script execution failed", e);
        }
    }
}

JVM参数调整:

# 增加元空间大小
-XX:MetaspaceSize=512m
-XX:MaxMetaspaceSize=1024m

# 启用类卸载
-XX:+CMSClassUnloadingEnabled

效果: 元空间稳定在300MB,不再OOM。

6.2 案例2: 定时任务导致内存泄漏

故障现象:

某系统运行一周后,堆内存使用率持续增长至90%,频繁Full GC。

排查过程:

1. 对比不同时间点的heap dump

# 第1天
jmap -dump:live,format=b,file=heap_day1.hprof <pid>

# 第3天
jmap -dump:live,format=b,file=heap_day3.hprof <pid>

# 第7天
jmap -dump:live,format=b,file=heap_day7.hprof <pid>

2. MAT对比分析

使用MAT的Histogram对比功能,发现:

  • java.util.TimerTask对象数量从100个增长到1万个
  • 每个TimerTask持有大量业务对象引用

3. 定位代码

// 问题代码
@Scheduled(cron = "0 */5 * * * ?")  // 每5分钟执行
public void processOrders() {
    Timer timer = new Timer();  // ❌ 每次创建新Timer

    timer.schedule(new TimerTask() {
        @Override
        public void run() {
            List<Order> orders = orderService.getUnpaidOrders();
            orders.forEach(order -> {
                // 处理订单...
            });
        }
    }, 0);

    // ❌ 忘记取消Timer,泄漏!
}

问题分析:

  • 每5分钟创建一个新Timer
  • Timer内部有后台线程,未被取消
  • TimerTask持有Order对象引用,无法回收

解决方案:

// 修复后
@Scheduled(cron = "0 */5 * * * ?")
public void processOrders() {
    List<Order> orders = orderService.getUnpaidOrders();
    orders.forEach(order -> {
        // 处理订单...
    });

    // 不需要Timer,直接处理
}

效果: 堆内存使用率稳定在60%,Full GC频率降低99%。


七、常见问题与避坑指南

7.1 为什么不建议使用SoftReference做缓存?

问题: SoftReference回收时机不可控。

回收算法 (HotSpot):

long ms = SoftRefLRUPolicyMSPerMB * freeMB;
if (currentTime - timestamp > ms) {
    // 回收软引用
}
  • 内存充足时,软引用不回收,可能积累数万个对象
  • 内存不足时,集中回收,触发长时间Full GC

推荐方案: 使用Guava Cache或Caffeine,可精确控制大小和过期策略。

7.2 堆大小多大合适?

原则:

  1. 不是越大越好: 堆超过32GB,失去压缩指针优化(CompressedOops)
  2. Full GC STW时间: 堆越大,Full GC时间越长
    • 4GB堆: Full GC约200ms
    • 32GB堆: Full GC约2-5秒
  3. 推荐范围:
    • 微服务: 2-4GB
    • Web应用: 4-8GB
    • 大数据: 16-32GB (使用G1或ZGC)

7.3 如何选择GC收集器?

决策树:

堆内存大小?
  ├── ≥16GB → ZGC (超低延迟)
  ├── ≥4GB  → G1 (平衡性能和延迟)
  ├── <4GB  → G1 或 CMS
  └── 批处理 → Parallel Scavenge

延迟要求?
  ├── RT<10ms  → ZGC
  ├── RT<100ms → G1
  └── 吞吐量优先 → Parallel Scavenge

7.4 新生代和老年代比例如何设置?

默认: 新生代:老年代 = 1:2 (-XX:NewRatio=2)

调整建议:

  • 对象生命周期短 (如Web应用): 新生代适当增大 (40-50%)
  • 对象生命周期长 (如缓存): 老年代增大

验证方法: 观察晋升速度,如果老年代增长过快,增大新生代。

7.5 什么时候会触发Full GC?

  1. 老年代空间不足
  2. **System.gc()显式调用** (可通过-XX:+DisableExplicitGC`禁用)
  3. 空间分配担保失败
  4. CMS的Concurrent Mode Failure
  5. 元空间不足 (Metaspace OOM)

7.6 如何避免内存泄漏?

常见泄漏场景:

  1. 静态集合持有对象

    public class Cache {
        private static Map<String, Object> cache = new HashMap<>();
        // ❌ 永不清理,泄漏!
    }
    
  2. ThreadLocal未清理

    ThreadLocal<User> userThreadLocal = new ThreadLocal<>();
    userThreadLocal.set(user);
    // ❌ 忘记remove(),线程池场景会泄漏
    
  3. 监听器未注销

    component.addListener(listener);
    // ❌ 组件销毁时忘记removeListener()
    
  4. JDBC连接未关闭

    Connection conn = dataSource.getConnection();
    // ❌ 忘记conn.close()
    

解决方法:

  • 使用弱引用包装缓存 (WeakHashMap, WeakReference)
  • ThreadLocal使用后调用remove()
  • 显式注销监听器
  • 使用try-with-resources自动关闭资源

八、JVM调优Checklist

8.1 调优前准备

  • 收集当前性能基线数据 (GC日志、RT、QPS)
  • 确认业务目标 (RT目标、吞吐量目标)
  • 搭建压测环境
  • 备份当前JVM参数

8.2 参数配置

堆内存:

  • -Xms = -Xmx (避免动态扩容)
  • 堆大小 = 物理内存的60-80%
  • 新生代 = 堆的30-40%
  • -Xss256k (线程栈大小)

元空间:

  • -XX:MetaspaceSize=256m
  • -XX:MaxMetaspaceSize=512m (防止无限增长)

GC收集器:

  • 根据业务场景选择收集器 (G1/CMS/Parallel)
  • 设置合理的停顿目标 (-XX:MaxGCPauseMillis)

GC日志:

  • 开启GC日志 (-XX:+PrintGCDetails)
  • 配置日志滚动 (避免单文件过大)
  • OOM时自动dump (-XX:+HeapDumpOnOutOfMemoryError)

8.3 监控与告警

  • 接入APM系统 (SkyWalking/Prometheus)
  • 设置告警阈值:
    • Full GC频率 > 1次/小时
    • 堆使用率 > 80%
    • 接口TP99 > 目标值

8.4 压测验证

  • 模拟生产流量压测
  • 对比调优前后性能数据
  • 确认无异常情况

8.5 灰度发布

  • 10%流量验证 (观察24小时)
  • 50%流量验证 (观察24小时)
  • 100%全量发布

8.6 持续优化

  • 定期Review GC日志 (每周)
  • 定期Review性能数据 (每月)
  • 根据业务变化调整参数

总结

JVM性能调优是一个持续迭代的过程,没有一劳永逸的万能配置。本文系统介绍了JVM调优的完整流程,从理论到实战,从工具到案例,核心要点包括:

  1. 建立基线: 调优前必须收集当前性能数据,没有基线无法评估效果
  2. 小步快跑: 每次只调整一个参数,避免多变量干扰
  3. 工具使用: 掌握jstat、jmap、jstack、MAT等诊断工具
  4. GC日志分析: 通过GCEasy在线分析,快速识别问题
  5. 典型场景: 内存泄漏、CPU飙升、线程死锁的标准排查流程
  6. 持续监控: 性能调优是持续过程,需要接入监控告警

调优效果对比 (真实案例):

指标调优前调优后改善
接口TP992500ms180ms93%↓
Full GC频率每分钟3次每小时1次99%↓
系统吞吐量(QPS)120048004倍
CPU使用率80%45%44%↓

掌握JVM调优,不仅能提升系统性能,还能在故障发生时快速定位问题,降低故障时长。希望本文能帮助你在实际工作中游刃有余地进行JVM性能调优。


参考资料:

  • 《深入理解Java虚拟机:JVM高级特性与最佳实践(第3版)》- 周志明
  • 《Java性能权威指南》- Scott Oaks
  • Oracle官方JVM文档
  • GCEasy: gceasy.io
  • Arthas: arthas.aliyun.com