重磅回归!WeTab与Infinity通过微软及安全团队代码审计,现已重新上架!

96 阅读4分钟

让大家久等了!我们回来了! 

过去的几周,对于 WeTab 和 Infinity 的数百万用户来说,是困惑和不安的几周;对于我们团队来说,是夜以继日自证清白的至暗时刻。

很多人打开电脑,发现自己最熟悉的标签页突然被 Edge 浏览器强制禁用,甚至被标记为“含有恶意软件”。我们知道,这种提示会让任何人心生恐惧。

今天,我们要正式向大家宣布一个好消息:

经过微软 Edge 安全团队长达数周的严格审查,WeTab 和 Infinity 已被正式“平反”,现已全面恢复上架! 🎉(悄悄说一句: WeTab 还是在 Edge 首页 C 位)

图片

我们不仅回来了,而且我们可以自信地说:现在的 WeTab 和 Infinity,是全网最安全的浏览器扩展之一。

为什么我们要这么说?

1. 为什么上架花了这么久?因为这是“代码级”的深度审计 🛡️

很多用户在问:“既然是误封,为什么不马上恢复?”

因为这次涉及安全指控,微软并没有草率行事,而是对我们进行了最高级别的安全审查。在下架的这段时间里,微软安全团队并没有闲着,他们对 WeTab 和 Infinity 进行了代码级别(Source Code Level)的彻底扫描和人工审计。

这不是简单的机器扫描,而是由微软安全专家一行一行地检查核心代码逻辑,确保:

✅ 绝对没有远程代码执行后门;

✅ 绝对没有恶意收集用户隐私;

✅ 绝对符合微软最严格的安全合规标准。

正是因为这几周近乎苛刻的审查,才换来了今天的重新上架。微软的放行,本身就是最有力的安全背书。

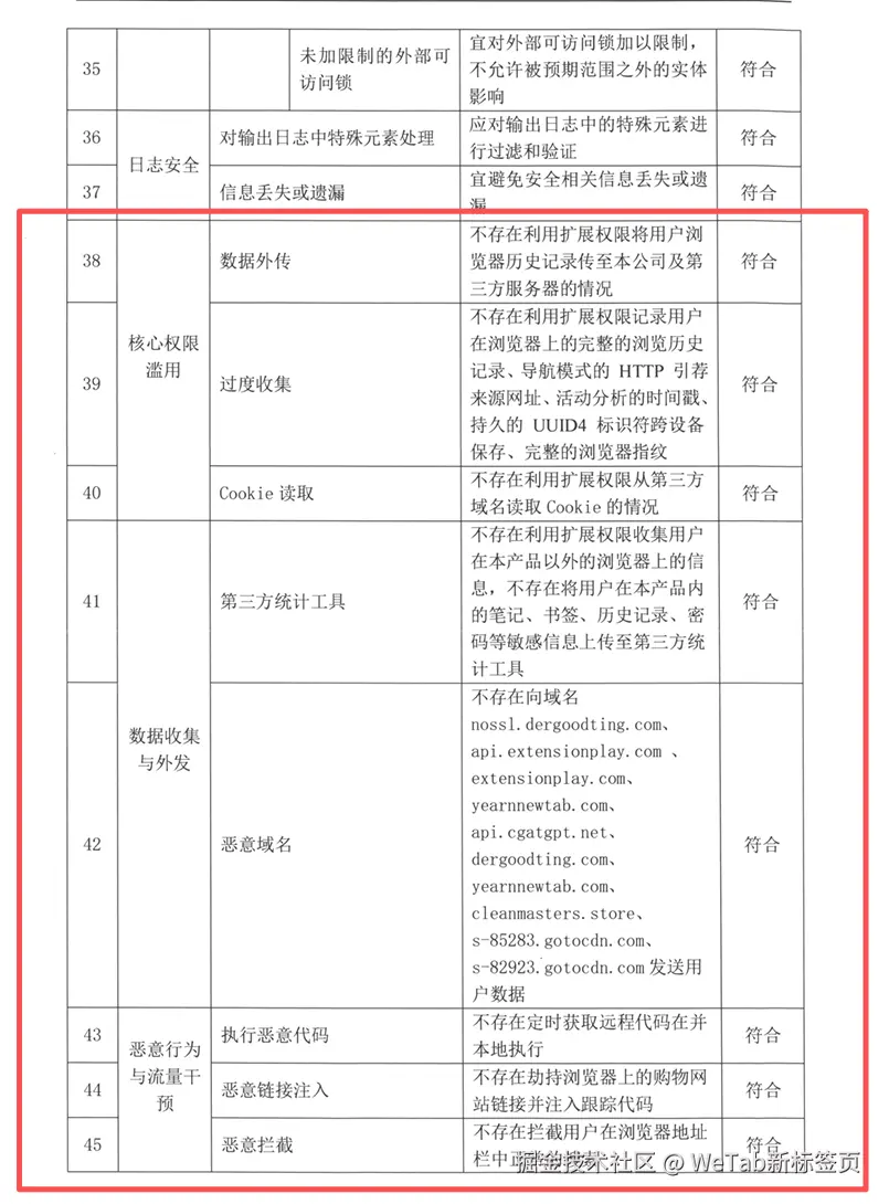
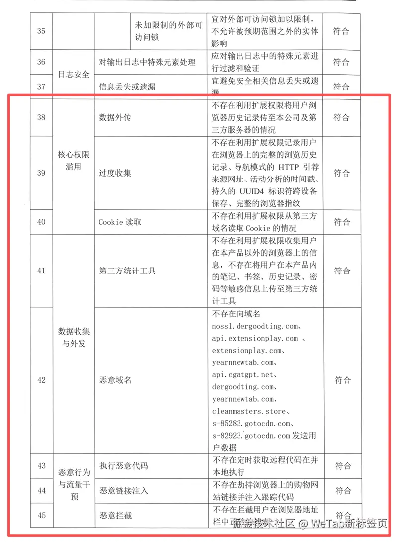
2. 第三方权威检测:国家级实验室认证 📄

为了让大家彻底放心,我们不仅配合了微软的审查,还自费委托了国内权威的第三方网络安全检测机构对产品进行了独立审计。

该机构拥有 CNAS(中国合格评定国家认可委员会)和 ILAC-MRA(国际实验室认可合作组织)双重认证,其检测结果具备国际公信力。

图片

检测报告结论明确显示:

**• WeTab / Infinity 未发现远程代码执行漏洞;

• 未发现恶意窃取用户数据的行为。**

图片图片图片

这意味着,无论是从微软的内部审查,还是第三方的外部审计,我们都经受住了考验。清者自清,数据和代码不会说谎。

3. 既然没问题,当初为什么会被下架? 🤔

这是一次典型的**“城门失火,殃及池鱼”事件**。

起因是一款我们早在 2022 年就已经出售给他人的旧插件(Clean Master),被买家在 2024 年植入了恶意代码。由于历史资产关联的原因(比如旧的统计代码残留),导致微软的防御系统触发了警报,为了保险起见,将曾属于同一开发者的所有产品全部“连坐”下架。

这是一次误伤,但也是一次对我们安全防线的体检。

4. 现在,您可以放心启用了 🚀

如果你曾因为安全警告而关闭了 WeTab 或 Infinity,现在你可以放心地重新开启它们。

因为刚刚经历过微软安全团队和权威机构“显微镜”般检查的我们,可能是目前市面上最干净、最透明的扩展插件。

如何恢复使用:

  1. 打开 Edge 浏览器,在地址栏输入 edge://extensions 并回车。

  2. 找到 WeTab 或 Infinity。

  3. 如果不显示“恶意软件”提示,直接点击开关启用即可。

图片图片

  1. 如果仍有提示,请在开启“开发者模式”的情况下,点击浏览器右上角的“更新”按钮,或前往 Edge 商店重新下载最新版本,或重启浏览器后再次尝试。

图片

感谢大家在过去几周里没有卸载我们,感谢你们在后台的每一句鼓励。

风雨过后,我们继续通过指尖,为你连接世界。 🌍