南京观海微电子----MOS管的放大电路分析-运用模电的理论计算验证

60 阅读5分钟

在实际应用中,我们经常会使用到功率MOS,这时通常不会将它当成一个开关使用,而是当成一个放大器来使用,那这就需要让其工作在放大状态。

参考下图中的mos管的特性曲线,右图中的输出特性曲线中有一根红色的分界线,这个线就是区分mos管工作状态的分界线,在红线的左边,mos管工作在可变电阻区,也就是线性区;在红线的右边mos管工作在恒流区,也就是饱和区。当然,还有一个截止区。

本文分析主要运用模电课本中的理论计算验证。

1.三电阻电路

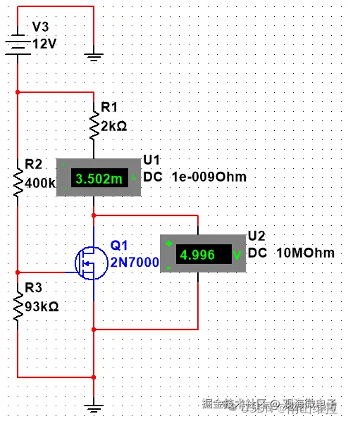
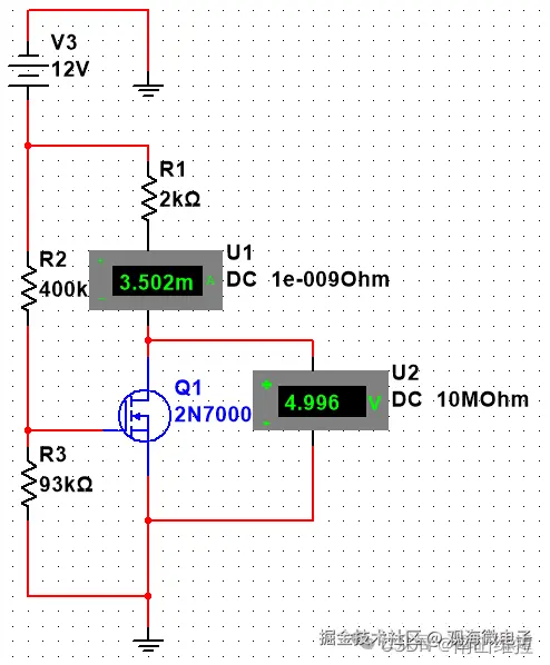
如上图所示,是在multisim中绘制的放大电路,便于仿真验证。使用的MOS管的型号为2N7000。计算中需要使用的关键参数

U G S T H = 2 V U_{GSTH}=2V UGSTH=2V K = 0.0502 A / V 2 K=0.0502A/V^{2} K=0.0502A/V2

第一步判断此MOS是否工作在放大状态?那么就需要先分析其静态。分析静态的时候,电容开路,那么就会简化电路如下:

MOS管栅极电压用电阻分压可以求得

U G Q = 12 V ∗ R 3 / ( R 2 + R 3 ) = 2.26 V U_{GQ}=12V*R3/(R2+R3)=2.26V UGQ=12V∗R3/(R2+R3)=2.26V (1)

这里的源极也就是S极直接接地了,所以可以得到

U G S Q = U G Q = 2.26 V U_{GSQ}=U_{GQ}=2.26V UGSQ=UGQ=2.26V (2)

然后需要借助下面这个公式(3)

I D Q = K ∗ ( U G S Q − U G S T H ) 2 = 3.49 m A I_{DQ}=K*(U_{GSQ}-U_{GSTH})^{2}=3.49mA IDQ=K∗(UGSQ−UGSTH)2=3.49mA(3)

(3)式是MOS管转移特性曲线的方程,式中这个K值是个比较关键的点,我们后面分析。

U D S Q = 12 V − R 1 ∗ I D Q = 5.02 V U_{DSQ}=12V-R1*I_{DQ}=5.02V UDSQ=12V−R1∗IDQ=5.02V (4)

以上这几个公式求出来的值就是MOS管在静态工作时的几个关键参数。

我们可以先在仿真中验证一下正确性:

如上图,我们在电路中串入一个直流电流表测量电路中的 I D Q I_{DQ} IDQ;并联一个直流电压表测量 U D S Q U_{DSQ} UDSQ。将两个表测量的值和上面计算出来的值对比发现,结果非常接近,说明计算正确。

接下来是判断MOS管的工作状态:

在本例中,由上面计算得到的静态参数可以进行下面的计算验证。

U D S Q > U G S Q − U G S T H U_{DSQ}>U_{GSQ}-U_{GSTH} UDSQ>UGSQ−UGSTH (5)

当满足该条件时,MOS管即工作在放大状态,当然,前提条件是

U G S Q > U G S T H U_{GSQ}>U_{GSTH} UGSQ>UGSTH保证当前MOS处于导通状态。

下面是小信号的动态等效电路分析:

该等效电路是对MOS管模型的等效,等效出一个压控电流源,即 u g s u_{gs} ugs控制 i d i_{d} id,也就是图中的

i d = g m ∗ u g s i_{d}=g_{m}*u_{gs} id=gm∗ugs(6)

该等式我们要注意两点:

①注意等式中使用的字母和下标都是小写,表明这里的值都是纯交流,没有直流信号

②式中的 g m g_{m} gm表示跨导,即MOS管的转移特性曲线的斜率。小信号的等效就说明输入信号是一个幅值很小的信号,往往分析的时候就是计算在静态工作点Q处的 g m g_{m} gm。

g m = 2 ∗ K ∗ I D Q g_{m}=2*\sqrt{K*I_{DQ}} gm=2∗K∗IDQ(7)

g m = 2 ∗ 0.0502 A / V 2 ∗ 3.49 m A = 26.47 m A / V g_{m}=2*\sqrt{0.0502A/V^{2}*3.49mA}=26.47mA/V gm=2∗0.0502A/V2∗3.49mA =26.47mA/V

至此,计算中需要用到的一些公式参数基本都出现了,接下来开始计算验证。

首先计算一下 i d i_{d} id

i d = g m ∗ u g s = 2 ∗ 0.0502 A / V 2 ∗ 3.49 m A ∗ u i i_{d}=g_{m}u_{gs}=2\sqrt{0.0502A/V^{2}*3.49mA}*u_{i} id=gm∗ugs=2∗0.0502A/V2∗3.49mA ∗ui

这里我只计算幅值, i d p k = 374.37 u A i_{_dpk}=374.37uA idpk=374.37uA

然后计算信号放大倍数

A V = u o u i = − 48.126 A_{V}=\frac{u_{o}}{u_{i}}=-48.126 AV=uiuo=−48.126

则对于输入信号 u i p k = 14.142 m V u_{ipk}=14.142mV uipk=14.142mV

u o p k = − 48.126 ∗ 14.142 m V = − 680.599 m V u_{_opk}=-48.126*14.142mV=-680.599mV uopk=−48.126∗14.142mV=−680.599mV

观察仿真波形:

可以看到,这里主要观察了 i d i_{d} id和 u o u_{o} uo的值,我们看到这里的两个幅值和计算的幅值相差无几,说明整个分析过程正确。注意波形图中设置的是交流形式,意即没有包含直流信号。如果我们调整为观察交直流信号。


u o u_{o} uo输出信号是经过电容滤波之后的信号,没有直流信号。我们调整观察点到电容前端,就可以观察到直流信号,如下图所示:

至此我们简单分析了基于三电阻的MOS管放大电路的计算。分析中涉及到的理论计算均来自模拟电路课本,参考包括杨老师的新概念等。

针对计算中给出的 K K K值,在考试中往往会给出该值,所以计算较为方便。但是在实际应用电路中,在某个MOS的datasheet中是不会给出该值的,所以往往会无法计算。结合杨老师在新概念课堂中的建议,可以在对应的转移特性曲线上取一点,找出对应的 u G S u_{GS} uGS和 i D i_{D} iD的值,可以求解出一个 K K K值。

但是在实际分析电路中可知,针对不同点,求解出的 K K K值相差比较大,因此在实际应用中,会存在一定偏差。