我把公众号文章导入了腾讯 ima,可以对话找开源项目了。

376 阅读4分钟

逛逛 GitHub 推荐过成千上万个优质开源项目。但经常有读者在后台问:

  • 逛逛,前段时间你推过一个 AI 大模型开源课程,叫啥来着?
  • 有没有指导搞副业一人公司的开源项目?记得你发过。

文章发得太多,有时候连我自己都搜不到。微信公众号自带的搜索功能,懂的都懂,经常是大海捞针。

最近,我在腾讯 ima 创建了一个知识库「逛逛GitHub」,把公众号优质文章都导入到 ima 了。

腾讯 ima 是一款以知识库为基础的 AI 工作台,能帮你完成问答和内容创作,让知识管理更高效。

图片

如果你最近想了解某一个方向的开源项目,不想一个个扒我的文章。可以直接打开 ima 进入知识库广场,搜索「逛逛GitHub」加入直接提问就行了。

这个知识库里有我历史推荐的开源项目合集,聊一聊就吐给你历史盘点的项目。

图片

比如:推荐几个 AI 控制手机的 GitHub 开源项目。

图片

ima 把历史积累的所有开源项目文章都吃了进去,你想找什么,直接问它,它就能基于所有历史文章快速给你答案。

这个知识库堪称 Github 开源宝藏库。

01、用 ima 收藏知识不吃灰

我在创建逛逛 GitHub 知识库的过程中,我发现使用 ima 很适合管理自己的知识。

我们缺的不是信息,而是对信息的整理和提取,ima 很好解决了这个问题。

万物皆可存,看到好的公众号文章、PDF 论文、技术文档,甚至是网页链接,不要只放在收藏夹里吃灰,可以直接把它们丢进 ima。

图片

你还可以把导入的内容打个标签方便分类。后面你就能基于个人知识库或标签的内容回答,温故而知新。

你可以把 ima 理解成一个智能文件夹,任何你感兴趣的知识都可以往里面怼。

图片

02、导入内容

为了让你方便导入你看到的信息或者内容,ima 在很多场景下都做了适配。

除了直接上传 PDF、DOC、JPEG、PNG 等格式的内容至知识库。还有一个很方便的导入内容方式。

图片

微信公众号文章快速导入

之前刷到一个优质公众号文章,一般你会转发给微信传输助手或者收藏一下。

现在你可以直接通过公众号文章-其它应用打开这个入口,导入到 ima 知识库。

好处是每天吃个饭的间隙,就能把看的优质文章收集起来,后面可以在一个集中的地方去看、问答、搜索历史导入的优质文章。

这样才能让你收藏的知识活起来。

图片

03、AI 播客

这个挺酷的,ima 能把文章内容或知识库中的知识转化成一段双人对话的音频播客。

图片

比如你今天想研究研究 AI 手机相关的行业进展,上班出发前,可以让 ima 基于相关聂荣生成一个双人播客,在开车通勤路上听。

到公司了,这个行业、开源生态啥情况就很清晰了。

图片

来听听效果,效果非常自然。:

04、生成报告

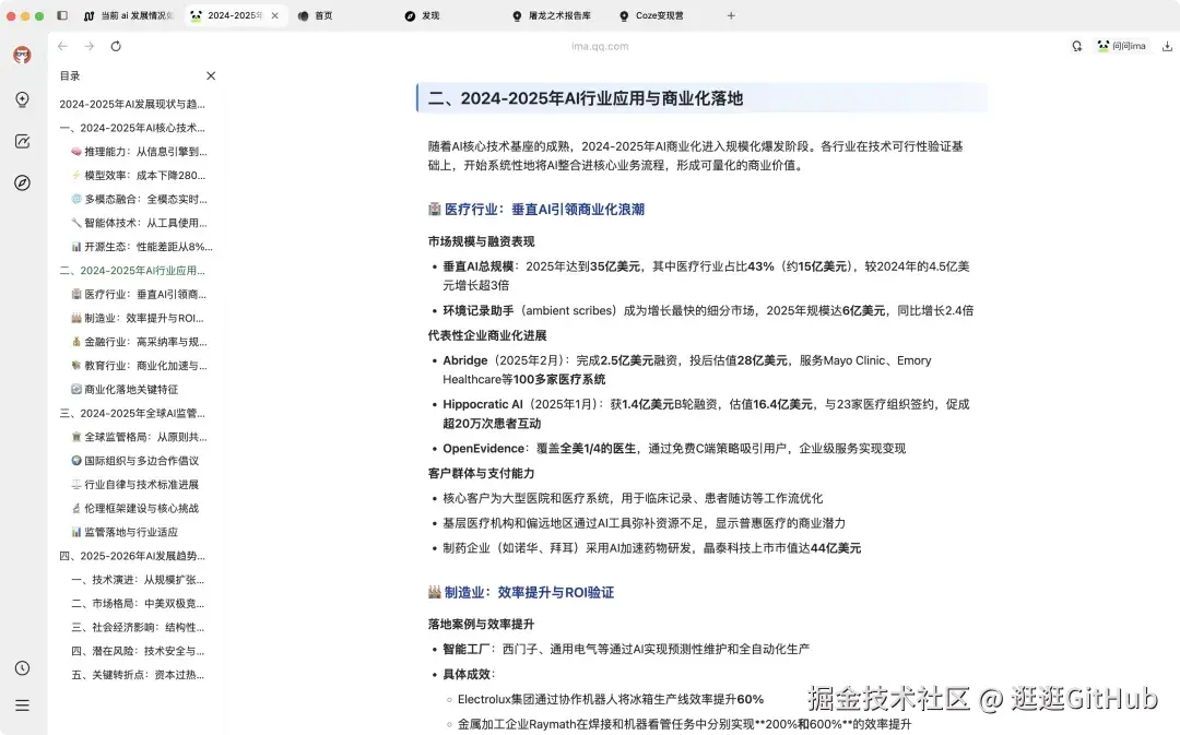
图片

这个内测功能也挺有意思的,你可以在知识库里选中了 20 篇关于 AI 行业发展的文章,然后点击 生成报告,在对话框输入:基于这些资料,帮我生成一份 AI 发展报告。

ima 会启动 DeepSeek 深度思考模式,像一个真正的高级研究员一样:瞬间读完这 20 篇文章。

识别出哪些是过时的旧版本信息,哪些是最新可用的代码。输出一份结构清晰的研报

图片

05、推荐几个 ima 的知识库

屠龙之术

这个是我一直很喜欢听的播客,在 ima 有两个知识库,整理了 AI 方向相关的材料和行业报告。

屠龙之术报告库:

图片

屠龙之术自制PPT 集合:

图片

图片

打工人必备 AI 办公工具这里面会收集各种有意思的 AI 工具。

图片

Coze 扣子智能体:100 个实战案例

这个知识库精选 100 个 Coze 扣子智能体工作流实战案例,这些案例均来自真实项目和实践者分享。

图片

天涯神贴!

图片