自建 React Native 热修复,让线上事故 30 秒“归零”

2,361 阅读28分钟

一句话卖点 不用发版、不用审核,10 分钟把首页崩溃改完;还能灰度 + 一键撤回,老板再也不担心线上事故。


核心摘要

面对原生应用发版审核周期长(1-7 天)、第三方热更新工具(如 CodePush)定制化不足、数据不透明且回滚能力弱的痛点,本文提供一套完整的自建 React Native(RN)热修复解决方案。核心价值在于摆脱应用市场审核束缚,实现线上问题快速修复与风险可控:通过服务端搭建版本管理(MySQL+Redis)、资源存储(阿里云 OSS)、接口服务(Node.js/Java)与安全验证模块,客户端实现版本检测、下载管理、智能回滚与状态上报功能,打通 “补丁创建 - 灰度发布 - 客户端更新 - 紧急撤回” 全链路。方案支持按 “指定用户” 精细化灰度策略,数据全程可监控;落地后可实现 10 分钟内完成补丁发布、30 秒内触发全局回滚,同时具备版本备份与自动降级能力,彻底解决线上事故响应慢、风险不可控的问题,让 RN 开发拥有服务端动态化迭代能力。

一、为什么要自建“RN 热修复”

  1. 原生发版周期太长 应用市场 审核最快 1 天、最慢 7+ 天,致命 BUG 等不起。

  2. 第三方热更新“不好用” 我们曾试过 CodePush(含国内镜像),踩坑如下:

    痛点具体表现
    定制化不足无法按“用户等级 + 地域 + 设备型号”组合发补丁;业务侧想“VIP 用户先更”做不到。
    数据黑盒更新成功率、失败原因、回滚率需自己扒日志,排查问题靠猜。
    策略死板灰度只能按“百分比”滚,不能“指定 UUID 白名单”或“随时一键全回”。
  3. 老板要的是“随时回滚”,不是“随时更新” CodePush 虽支持回滚,但粒度粗(只能整版本回退)、生效慢(CDN 缓存+客户端定时检测)、无法按用户维度局部撤销;一旦出现大面积崩溃,仍需重新打包、重新分发,耗时按小时计。

基于以上原因,我们决定自建热修复体系,定下的目标一句话:

10 分钟内发补丁,30 秒内可撤回,数据全握在自己手里,让 RN 拥有服务端动态化能力。

于是我们把微软方案全部自研化:接口、灰度、撤回、统计全握在自己手里。


二、核心架构设计

1. 整体架构图

2. 服务端核心模块

模块技术选型核心功能
版本管理MySQL + Redis存储原生版本与 RN 版本映射关系、更新策略配置
资源存储阿里云 OSS / 本地文件系统存储 JS Bundle 和静态资源包、提供安全下载链接
接口服务Node.js/Java + Express/SpringBoot提供版本检测、下载、状态上报接口
安全验证签名算法 + HTTPS接口请求校验、更新包完整性校验
补丁撤回MySQL + 消息队列管理撤回状态、推送回滚指令、跟踪撤回结果

3. 客户端核心模块

模块实现层核心功能
版本检测原生层定时 / 启动时请求服务端,判断是否需要更新或回滚
下载管理原生层MD5 校验
资源加载原生层优先加载沙盒更新包,失败降级到基础包
状态上报原生 + RN上报下载 / 更新 / 回滚状态到服务端
回滚机制原生层自动 / 手动回滚到上一版本

三、前置准备工作

3.1 原生与 RN 集成规范(双端通用要求)

需完成原生(Android/iOS)与 RN 的基础集成,并满足以下统一规范,确保双端协同适配热修复:

(1)基础集成验证标准

  • 功能验证:RN 页面能正常嵌入原生容器(如 Android 的 ReactActivity、iOS 的 RCTRootView),且原生与 RN 能通过 NativeModules 正常通信(如原生传递用户 Token 到 RN,RN 调用原生的弹窗功能)。

  • 版本依赖统一:原生项目引入的 RN 核心依赖版本(如 Android build.gradle 中的 com.facebook.react:react-native、iOS Podfile 中的 React-Core),需与 RN 业务项目的 package.jsonreact-native 版本完全一致(如统一为 0.72.6),避免因版本差异导致的兼容性问题。

  • 编译环境适配

    • Android:最低支持 API 21(Android 5.0),minSdkVersion 不低于 21,compileSdkVersiontargetSdkVersion 建议与 RN 推荐版本对齐(如 33)。
    • iOS:最低支持 iOS 12.0,Xcode 版本不低于 14.0,确保 IPHONEOS_DEPLOYMENT_TARGET 设为 12.0 及以上。

3.2 Android 端前置准备

(1)基础资源生成(原生预置 RN 资源)

基础资源是原生项目打包时预置的初始 RN 资源(含 JS Bundle 和静态资源),作为热修复的“基准资源”,需按以下步骤生成并导入:

步骤 1:配置 RN 打包环境

确保本地已安装 Node.js(建议 16.x+)和 RN CLI,且 RN 业务项目的依赖已安装(执行 npm install)。

步骤 2:执行打包命令

在 RN 业务项目的根目录下,执行以下命令生成 Android 端的基础 JS Bundle 和静态资源:

  # 生成 Android 基础 JS Bundle 和静态资源
  npx react-native bundle \
  --platform android \      # 指定平台为 Android
  --entry-file index.js \   # RN 入口文件(通常为 index.js 或 index.android.js)
  --bundle-output ./android_base_bundle/index.android.bundle \  # 输出的 JS Bundle 路径(本地临时目录)
  --assets-dest ./android_base_bundle/res \  # 输出的静态资源(图片、字体等)路径
  --dev false \             # 关闭开发模式(生成生产环境的压缩 Bundle,体积更小、性能更好)
  --minify true \           # 开启代码压缩(移除注释、混淆变量名,减少 Bundle 体积)
  --reset-cache             # 重置 Metro 缓存,避免旧代码残留
步骤 3:将资源导入原生项目
  1. 在 Android 原生项目的 app/src/main 目录下,新建 assets/ 目录(若 assets 目录不存在,需手动创建);
  2. 将步骤 2 中生成的 index.android.bundle 文件,复制到 assets/ 目录下;
  3. 将步骤 2 中生成的 res 目录下的所有子目录(如 drawable-mdpiraw),完整复制到 assets/ 目录下(确保静态资源路径与 RN 代码中引用路径一致)。
步骤 4:资源验证

启动原生容器加载 RN 页面,确认页面能正常渲染,且图片、字体等静态资源能正常显示。

(2)目录规划(资源存储路径标准化)

明确“原生预置资源”和“热更新资源”的存储路径,确保热修复模块能准确访问资源,且符合 Android 文件权限规范:

核心原则
  • 原生预置资源:存放在原生项目的“只读目录”(assets),打包后不可修改,作为热修复基准;
  • 热更新资源:存放在应用私有可读写目录,仅当前应用可访问,保障安全性。
详细目录规划
资源类型存储路径权限说明用途
原生预置资源app/src/main/assets/rn_bundle/base/只读(打包后嵌入 APK,无法修改)存放初始 JS Bundle(index.android.bundle)和初始静态资源(res/
热更新资源/data/data/[应用包名]/rn_update/应用私有可读写(仅当前应用可访问,卸载应用后会删除)存放下载的热修复补丁包、解压后的新 JS Bundle 和新静态资源
热更新子目录/data/data/[应用包名]/rn_update/versions/版本管理目录,按 RN 版本号创建子目录(如 rn_v1.0.1/每个版本的资源单独存放,便于回滚(如回滚到 rn_v1.0.0 时直接读取对应目录)
热更新当前版本/data/data/[应用包名]/rn_update/current/软链接或标记目录,指向当前使用的热更新版本目录(如链接到 versions/rn_v1.0.1客户端加载 RN 资源时,直接读取该目录,简化版本切换逻辑
临时目录/data/data/[应用包名]/rn_update/tmp/存放下载中的补丁包、解压临时文件避免下载 / 解压过程中影响当前使用的资源
权限配置与目录创建
  • 无需额外申请权限:/data/data/[应用包名] 是应用私有目录,默认有读写权限;若 targetSdkVersion ≥ 29,避免使用外部存储(如 /sdcard/)存放热更新资源,防止权限和安全风险。
  • 初始化目录:在客户端初始化时执行 mkdirs() 方法,创建 rn_update/ 及其子目录,避免下载/解压时因目录不存在失败。
目录访问示例代码
// 获取应用私有目录的 rn_update 路径
public String getRnUpdateDir() {
    // context 为 Application 或 Activity 上下文
    File appDir = context.getFilesDir(); // 对应 /data/data/[包名]/files
    File rnUpdateDir = new File(appDir, "rn_update");
    if (!rnUpdateDir.exists()) {
        rnUpdateDir.mkdirs(); // 若目录不存在,创建目录
    }
    return rnUpdateDir.getAbsolutePath();
}

// 获取当前使用的 RN Bundle 路径(优先热更新,无则用基础资源)
public String getCurrentRnBundlePath() {
    String hotUpdateBundlePath = getRnUpdateDir() + "/current/index.android.bundle";
    File hotUpdateBundle = new File(hotUpdateBundlePath);
    if (hotUpdateBundle.exists()) {
        return hotUpdateBundlePath;
    } else {
        // 热更新资源不存在,返回原生预置的基础 Bundle 路径(assets 目录下)
        return "asset:///rn_bundle/base/index.android.bundle";
    }
}

3.3 iOS 端前置准备

(1)基础资源生成(原生预置 RN 资源)

基础资源是原生项目打包时预置的初始 RN 资源(含 JS Bundle 和静态资源),作为热修复的“基准资源”,需按以下步骤生成并导入:

步骤 1:执行打包命令

在 RN 业务项目的根目录下,执行以下命令生成 iOS 端的基础 JS Bundle 和静态资源:

  # 生成 iOS 基础 JS Bundle 和静态资源
  npx react-native bundle \
  --platform ios \          # 指定平台为 iOS
  --entry-file index.js \   # RN 入口文件
  --bundle-output ./ios_base_bundle/index.ios.bundle \  # 输出的 JS Bundle 路径(本地临时目录)
  --assets-dest ./ios_base_bundle/res \  # 输出的静态资源路径
  --dev false \             # 关闭开发模式
  --minify true \           # 开启代码压缩
  --reset-cache             # 重置缓存
步骤 2:将资源导入原生项目
  1. 打开 iOS 原生项目的 .xcodeproj.xcworkspace 文件(通过 Xcode);
  2. 在 Xcode 左侧 “项目导航栏” 中,右键点击项目名称,选择「Add Files to "项目名"」;
  3. 选中步骤 1 中生成的 index.ios.bundle 文件和 res 目录,勾选「Copy items if needed」和「Create groups」,点击「Add」;
  4. 在项目中新建 rn_bundle/base 分组(可选,用于归类资源),将导入的 index.ios.bundleres 目录拖入该分组,确保资源在「Build Phases -> Copy Bundle Resources」中已勾选(若未勾选,需手动添加,否则打包时资源不会被包含)。
步骤 3:资源验证

通过 Xcode 运行项目,确认 RN 页面无资源加载错误(可查看 Xcode 控制台,无 Unable to resolve module 等报错)。

(2)目录规划(资源存储路径标准化)

明确“原生预置资源”和“热更新资源”的存储路径,确保热修复模块能准确访问资源,且符合 iOS 文件权限规范:

核心原则
  • 原生预置资源:存放在 Main Bundle(只读),应用安装后不可修改,作为热修复基准;
  • 热更新资源:存放在 Documents 目录(应用私有可读写),保障安全性与可修改性。
详细目录规划
资源类型存储路径权限说明用途
原生预置资源Main Bundle/rn_bundle/base/(即 [[NSBundle mainBundle] pathForResource:@"rn_bundle/base" ofType:nil]只读(应用安装后不可修改)存放初始 JS Bundle(index.ios.bundle)和初始静态资源(res/
热更新资源Documents/rn_update/(即 [NSSearchPathForDirectoriesInDomains(NSDocumentDirectory, NSUserDomainMask, YES) firstObject]/rn_update/应用私有可读写(仅当前应用可访问,iCloud 可能自动备份,需配置排除)存放下载的热修复补丁包、解压后的新 JS Bundle 和新静态资源
热更新子目录Documents/rn_update/versions/版本管理目录,按 RN 版本号创建子目录(如 rn_v1.0.1/每个版本的资源单独存放,便于回滚
热更新当前版本Documents/rn_update/current/软链接目录,指向当前使用的热更新版本目录客户端加载 RN 资源时,直接读取该目录,简化版本切换逻辑
临时目录Documents/rn_update/tmp/存放下载中的补丁包、解压临时文件避免下载 / 解压过程中影响当前使用的资源
特殊配置
  • 排除 iCloud 备份:若不希望热更新资源被 iCloud 备份(避免占用用户 iCloud 空间),需在 Info.plist 中添加 NSURLIsExcludedFromBackupKey 并设为 YES,或通过代码设置目录属性:
// 为 rn_update 目录设置不备份到 iCloud
NSURL *rnUpdateUrl = [NSURL fileURLWithPath:[documentsPath stringByAppendingPathComponent:@"rn_update"]];
[rnUpdateUrl setResourceValue:@YES forKey:NSURLIsExcludedFromBackupKey error:nil];
  • 初始化目录:在客户端初始化时,通过 NSFileManager 创建 rn_update/ 及其子目录,避免因目录不存在导致下载 / 解压失败。
目录访问示例代码
// 获取 Documents/rn_update 目录路径
- (NSString *)getRnUpdateDir {
    NSString *documentsPath = [NSSearchPathForDirectoriesInDomains(NSDocumentDirectory, NSUserDomainMask, YES) firstObject];
    NSString *rnUpdateDir = [documentsPath stringByAppendingPathComponent:@"rn_update"];
    // 检查并创建目录
    NSFileManager *fileManager = [NSFileManager defaultManager];
    if (![fileManager fileExistsAtPath:rnUpdateDir]) {
        [fileManager createDirectoryAtPath:rnUpdateDir withIntermediateDirectories:YES attributes:nil error:nil];
    }
    return rnUpdateDir;
}

// 获取当前使用的 RN Bundle 路径(优先热更新,无则用基础资源)
- (NSString *)getCurrentRnBundlePath {
    NSString *rnUpdateDir = [self getRnUpdateDir];
    NSString *hotUpdateBundlePath = [rnUpdateDir stringByAppendingPathComponent:@"current/index.ios.bundle"];
    if ([[NSFileManager defaultManager] fileExistsAtPath:hotUpdateBundlePath]) {
        return hotUpdateBundlePath;
    } else {
    // 热更新资源不存在,返回原生预置的基础 Bundle 路径(Main Bundle 下)
        return [[NSBundle mainBundle] pathForResource:@"rn_bundle/base/index.ios" ofType:@"bundle"];
    }
}

四、服务端实现

1. 数据库设计

核心表结构
CREATE TABLE `rn_app` (
  `id` int NOT NULL AUTO_INCREMENT COMMENT '主键ID',
  `title` varchar(100) NOT NULL DEFAULT '' COMMENT '名称',
  `key` varchar(100) DEFAULT '' COMMENT '密钥',
  `bundleid` varchar(255) NOT NULL DEFAULT '' COMMENT 'bundleid',
  `remark` text COMMENT '备注',
  `state` tinyint NOT NULL DEFAULT '1' COMMENT '状态,1使用中,-1已删除',
  `createdAt` datetime DEFAULT NULL,
  `updatedAt` datetime NOT NULL,
  `uid` varchar(36) NOT NULL COMMENT '平台用户ID',
  PRIMARY KEY (`id`),
  KEY `rn_app_uid_index` (`uid`)
) ENGINE=InnoDB AUTO_INCREMENT=18 DEFAULT CHARSET=utf8mb4 COLLATE=utf8mb4_0900_ai_ci COMMENT='应用列表'

--数据库分支表
CREATE TABLE `rn_app_patch` (
  `id` int NOT NULL AUTO_INCREMENT COMMENT '主键ID',
  `title` varchar(100) NOT NULL DEFAULT '' COMMENT '名称',
  `app_id` int NOT NULL COMMENT '指定应用ID',
  `app_code` varchar(255) DEFAULT NULL COMMENT '指定更新应用版本code/version,多个版本用逗号分隔',
  `app_count` int NOT NULL DEFAULT '0' COMMENT '激活数',
  `patch_size` int NOT NULL DEFAULT '0' COMMENT '补丁大小',
  `patch_version` varchar(255) NOT NULL COMMENT '补丁版本号',
  `rule` tinyint NOT NULL DEFAULT '0' COMMENT '规则,0开发,1全量,2指定用户',
  `encrypt` tinyint DEFAULT '0' COMMENT '是否加密,0没有,1加密',
  `release_time` bigint NOT NULL DEFAULT '0' COMMENT '发布时间',
  `encryption` varchar(50) DEFAULT NULL COMMENT '加密:0后端加密,1aes加密',
  `remark` text COMMENT '备注',
  `state` tinyint NOT NULL DEFAULT '0' COMMENT '状态,1下发中,-1已撤回',
  `content` text COMMENT '下载地址',
  `uid` varchar(36) NOT NULL COMMENT '操作人id',
  `createdAt` datetime NOT NULL,
  `updatedAt` datetime NOT NULL,
  PRIMARY KEY (`id`),
  KEY `rn_app_patch_uid_index` (`uid`)
) ENGINE=InnoDB AUTO_INCREMENT=22 DEFAULT CHARSET=utf8mb4 COLLATE=utf8mb4_0900_ai_ci COMMENT='RN应用补丁管理表'

CREATE TABLE `rn_app_patch_user` (
  `id` int NOT NULL AUTO_INCREMENT,
  `userid` int NOT NULL COMMENT '指定更新用户ID',
  `patch_id` int NOT NULL COMMENT '应用补丁ID',
  `status` int NOT NULL COMMENT '1=需要更新 2=更新完成 3=撤销指定更新',
  `createdAt` datetime NOT NULL COMMENT '创建时间',
  `updatedAt` datetime NOT NULL COMMENT '更新时间',
  PRIMARY KEY (`id`),
  KEY `t_patch_user_userid_index` (`userid`),
  KEY `rn_app_patch_user_userid_index` (`userid`)
) ENGINE=InnoDB AUTO_INCREMENT=11 DEFAULT CHARSET=utf8mb4 COLLATE=utf8mb4_0900_ai_ci COMMENT='指定用户与补丁版本关系表'

2. 核心接口设计

(1). 获取补丁列表

请求方式: GET 接口URL: /api/patchs/list 功能描述: 获取补丁列表,支持分页和多条件搜索

请求参数 (Query):

参数名类型必填描述
pageindexnumber页码,默认1
titlestring补丁标题,支持模糊搜索
app_idnumber应用ID
app_codestring应用版本code(字符串类型,支持逗号分隔的多个应用版本code)
patch_versionstring补丁版本号
statenumber补丁状态:-1(已撤回)、0(草稿)、1(下发中)
uidstring创建人ID
startDatestring开始日期,格式:YYYY-MM-DD
endDatestring结束日期,格式:YYYY-MM-DD

响应示例:

{
  "code": 200,
  "message": "success",
  "data": {
    "list": [
      {
        "id": 1,
        "title": "修复登录问题",
        "app_id": 1001,
        "app_code": "1001,1002",
        "patch_version": "1.0.1",
        "patch_size": 5.2,
        "rule": 1,
        "encrypt": 0,
        "release_time": 1635734400000,
        "remark": "修复登录失败问题",
        "state": 1,
        "app_count": 156,
        "uid": "admin",
        "createdAt": "2023-11-01T00:00:00.000Z",
        "updatedAt": "2023-11-02T00:00:00.000Z"
      }
    ],
    "total": 1,
    "page": 1,
    "pages": 1
  }
}
(2). 创建补丁

请求方式: POST 接口URL: /api/patchs/add 功能描述: 创建新的补丁记录

请求参数 (JSON格式):

参数名类型必填描述
titlestring补丁标题,最大长度255
app_idnumber应用ID
app_codestring应用版本code(字符串类型,支持逗号分隔的多个应用版本code)
patch_versionstring补丁版本号,格式如:1.0.0,最大长度50
rulenumber规则类型:0(开发版)、1(全量)、2(指定用户)、3(执行版本更新),默认0
encryptnumber是否加密:0(不加密)、1(加密),默认0
release_timenumber发布时间戳,默认当前时间
encryptionstring加密内容,当encrypt=1时必填
remarkstring备注信息
contentstring补丁内容

请求示例:

{
  "title": "修复首页白屏问题",
  "app_id": 1001,
  "patch_version": "1.0.2",
  "rule": 1,
  "encrypt": 0,
  "remark": "修复首页加载时的白屏问题",
  "content": "function fixHomePage() { console.log('Fixed'); }"
}

响应示例:

{
  "code": 200,
  "message": "success",
  "data": {
    "id": 2,
    "title": "修复首页白屏问题",
    "app_id": 1001,
    "app_code": "1001,1002",
    "patch_version": "1.0.2",
    "patch_size": 1.5,
    "rule": 1,
    "encrypt": 0,
    "release_time": 1635820800000,
    "encryption": "",
    "remark": "修复首页加载时的白屏问题",
    "state": 1,
    "content": "function fixHomePage() { console.log('Fixed'); }",
    "app_count": 0,
    "uid": "admin",
    "createdAt": "2023-11-02T00:00:00.000Z",
    "updatedAt": "2023-11-02T00:00:00.000Z"
  }
}
(3). 根据条件查询补丁信息

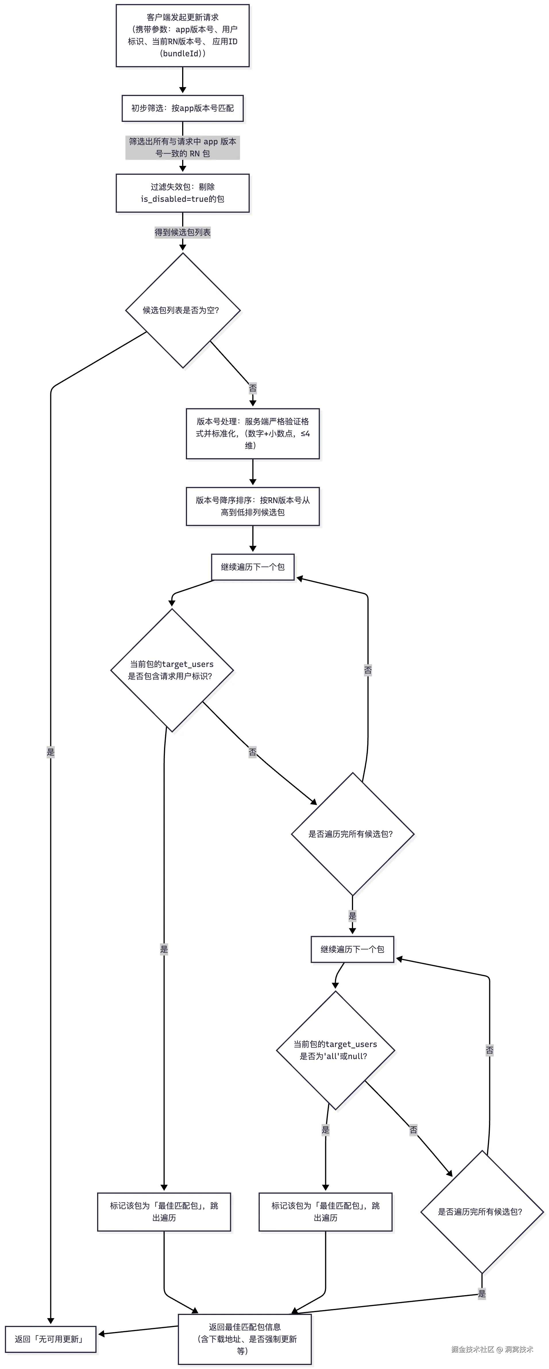
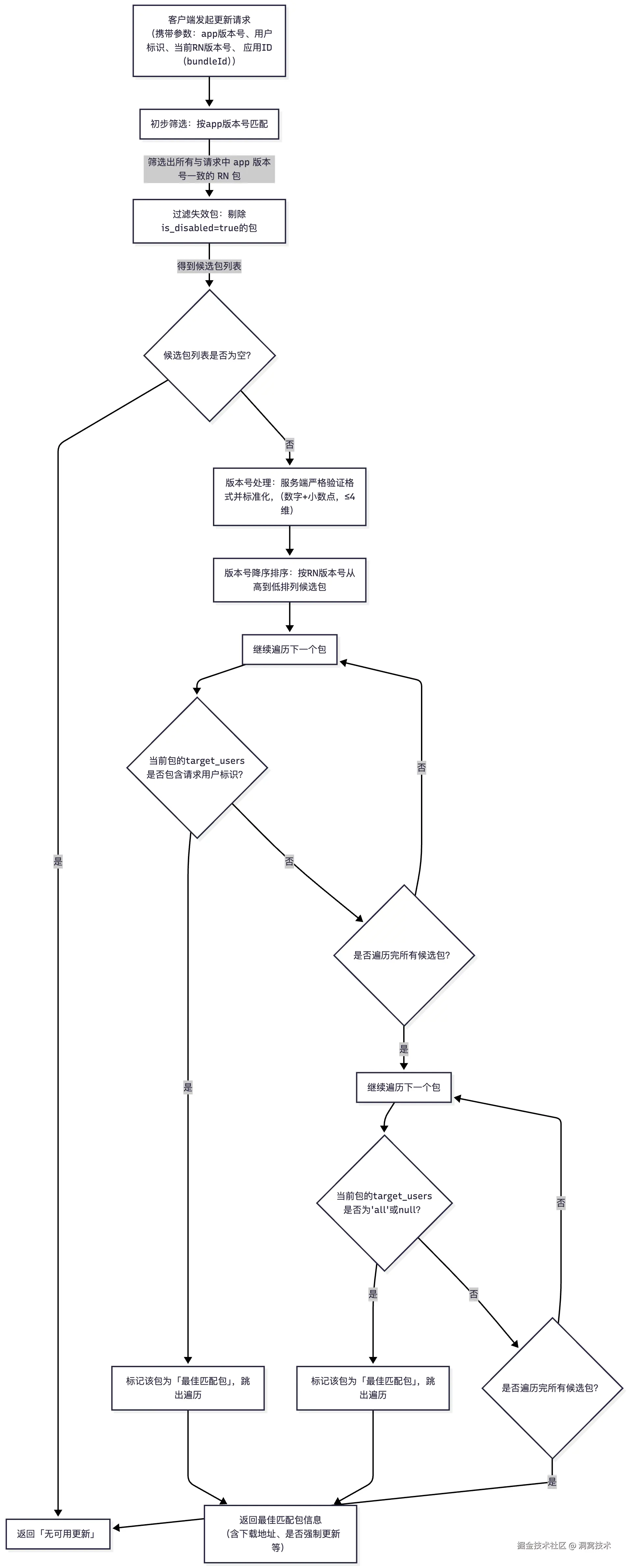
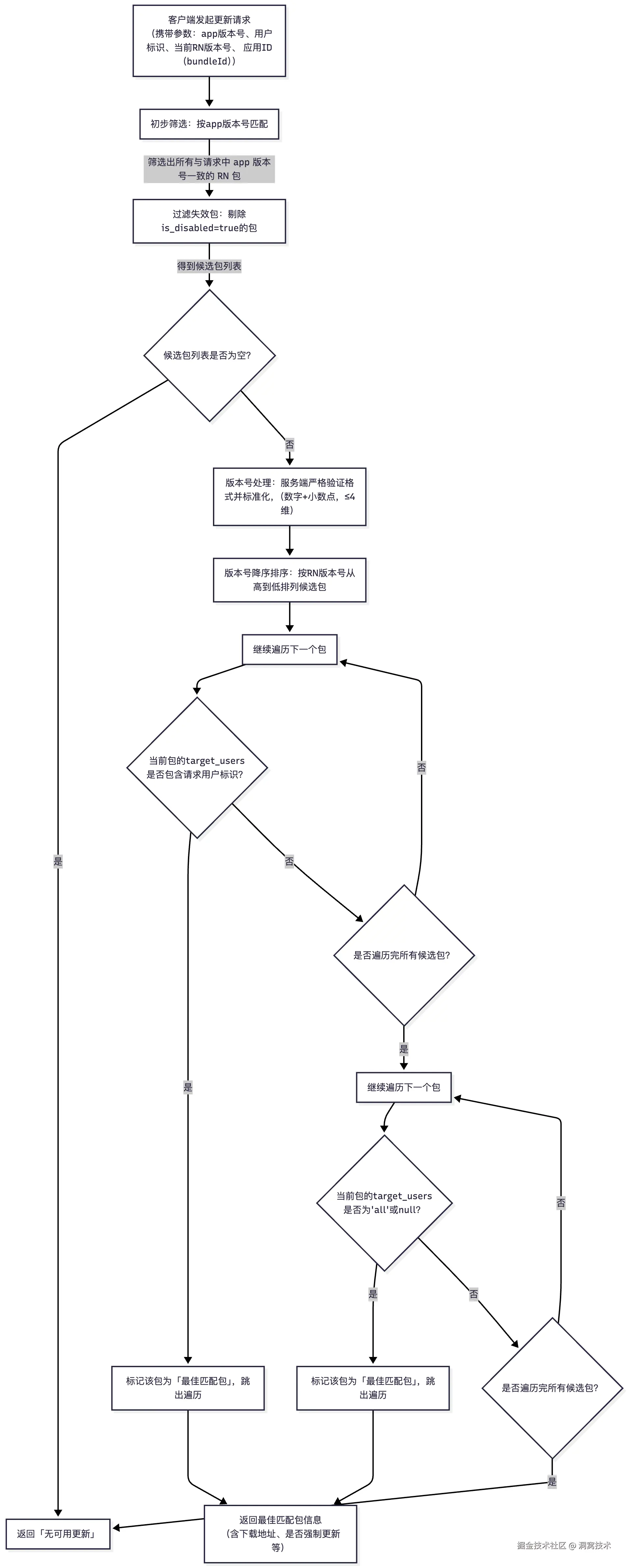
请求方式: GET 接口URL: /api/patchs/query 功能描述: 根据不同条件查询补丁信息,支持三种查询逻辑:1) 根据用户ID查询该用户的最高版本补丁 2) 根据应用ID、应用版本code和当前补丁版本查询更高版本补丁 3) 根据应用ID和应用版本code查询该应用的最新版本补丁

认证要求: 无需认证

请求参数 (Query):

参数名类型必填描述
useridnumber用户ID,当此参数存在时,将查询该用户指定最高版本
app_idnumber应用ID,此参数为必填,客户端固定参数
app_codestring应用版本code/version,多个版本用逗号分隔
patch_versionstring当前补丁版本号,当指定时查询比此版本更高的补丁

查询逻辑说明:

  • 逻辑1:首先查询指定用户已更新/更新完成的最高版本补丁
  • 逻辑2:若未找到,查询满足app_id、app_code、patch_version且状态为待更新或已更新的最高版本
  • 逻辑3:若仍未找到,仅按app_id查询最高版本补丁

响应示例:

{  
  "code": 200,  
  "message": "success",  
  "data": {  
    "id": 1,  
    "title": "修复登录问题",  
    "app_id": 1001,  
    "app_code": "1001,1002",  
    "patch_version": "1.0.1",  
    "patch_size": 5.2,  
    "rule": 1,  
    "encrypt": 0,  
    "release_time": 1635734400000,  
    "encryption": "",  
    "remark": "修复登录失败问题",  
    "state": 1,  
    "content": "function fixLogin() { return true; }",  
    "app_count": 156,  
    "uid": "admin",  
    "createdAt": "2023-11-01T00:00:00.000Z",  
    "updatedAt": "2023-11-02T00:00:00.000Z"  
  }  
}

**请求参数** (JSON格式):
导入的JSON数据结构与补丁详情相同,但导入后会重置激活数并设置为草稿状态。

**请求示例**:
```json
{
  "title": "导入的补丁",
  "app_id": 1001,
  "patch_version": "1.0.3",
  "rule": 1,
  "encrypt": 0,
  "remark": "从其他系统导入",
  "content": "function importedPatch() { return true; }"
}

响应示例:

{
  "code": 200,
  "message": "success",
  "data": {
    "id": 3,
    "title": "导入的补丁",
    "app_id": 1001,
    "app_code": "1001,1002",
    "patch_version": "1.0.3",
    "patch_size": 1.2,
    "rule": 1,
    "encrypt": 0,
    "release_time": 1635907200000,
    "encryption": "",
    "remark": "从其他系统导入",
    "state": 0, // 导入的补丁默认为草稿状态
    "content": "function importedPatch() { return true; }",
    "app_count": 0,
    "uid": "admin",
    "createdAt": "2023-11-03T00:00:00.000Z",
    "updatedAt": "2023-11-03T00:00:00.000Z"
  }
}

错误码说明

错误码描述
400请求参数错误
403没有操作权限,如已撤回的补丁不能修改
404请求的资源不存在
409版本号冲突,如重复的补丁版本号
500服务器内部错误

五、管理后台功能

1. 热更应用添加功能

功能描述:

针对于某个应用进行热更,可以创建Android应用和Ios应用

重点是上传正确的包名或者bundleId,后续要通过这个字段来区分补丁更新的应用,亦或者可以用ID来区分

2. 用户管理模块设计与实现总结

功能描述:

实现用户信息的展示、搜索和分页功能,支持多维度筛选和快速定位用户。提供完整的用户生命周期管理功能,包括创建、编辑、删除和查看用户详情,用户标示可以是用户应用登陆的UserId,可以是手机号,可以是手机设备码。实现基于角色的访问控制(RBAC),不同角色拥有不同操作权限。

技术实现:

  • 表格展示用户核心信息(ID、用户名、角色、状态等)
  • 集成搜索和筛选功能
  • 分页加载优化性能
  • 表单验证确保数据完整性
  • 操作确认防止误操作
  • 实时状态反馈
  • 角色-权限映射配置
  • 前端路由守卫
  • 操作级权限控制

3. 热更补丁列表展示逻辑

功能描述

  • 表格展示关键信息:版本号、规则类型、状态、发布时间
  • 状态可视化:使用标签颜色区分不同状态
  • 规则类型动态展示:指定用户规则可点击查看详情

痛点1

  • 用户输入格式混乱(字母、特殊字符、多小数点)
  • 版本段长度不一致(1.10.2 vs 1.1.2)
  • 中间状态处理(如"1."、"1.2.")

解决方案

// 双重控制机制
handleVersionInput(value) {
  // 1. 过滤非法字符
  let val = value.replace(/[^\d.]/g, '');

  // 2. 防止连续点和开头点
  val = val.replace(/^\.|\.\./g, '');

  // 3. 智能分段处理
  const parts = val.split('.');
  if (parts.length > 3) parts.length = 3; // 限制三段式

  // 4. 每段只取第一个数字
  const processed = parts.map(part => part.charAt(0)).join('.');

  // 5. 保留合法中间状态
  if (value.endsWith('.') && parts.length < 3) {
    this.publishForm.version = processed + '.';
  } else {
    this.publishForm.version = processed;
  }
},

// 按键拦截补充
handleVersionKeydown(e) {
  // 允许控制键
  if (['Backspace', 'Delete', 'ArrowLeft', 'ArrowRight'].includes(e.key)) return;

  // 拦截非法字符
  if (!/\d|\./.test(e.key)) {
    e.preventDefault();
    return;
  }

  // 点号特殊处理
  if (e.key === '.') {
    const current = this.publishForm.version || '';
    if (current.includes('.') >= 2 || current.endsWith('.')) {
      e.preventDefault();
    }
  }
}

痛点2:

  • 版本比较逻辑多次变更需求
  • 边界情况处理(1.10.0 vs 1.9.0)
  • 性能问题(大数据量比较)
// 标准语义化版本比较
compareVersions(v1, v2) {
  // 标准化版本格式
  const normalize = v => {
    const parts = v.split('.').map(Number);
    while (parts.length < 3) parts.push(0);
    return parts;
  };

  const v1Parts = normalize(v1);
  const v2Parts = normalize(v2);

  // 逐级比较
  for (let i = 0; i < 3; i++) {
    if (v1Parts[i] > v2Parts[i]) return 1;
    if (v1Parts[i] < v2Parts[i]) return -1;
  }

  return 0;
},

// 高效冲突检测
hasVersionConflict(newVersion) {
  // 仅比较有效版本
  const validVersions = this.patchList
    .filter(p => p.status !== -1) // 排除失效版本
    .map(p => p.version)
    .filter(v => /^\d+\.\d+\.\d+$/.test(v)); // 过滤无效格式

  // 使用some提前终止遍历
  return validVersions.some(v => 
    this.compareVersions(v, newVersion) >= 0
  );
}

4. 智能版本控制系统

功能背景:

要想热更,那版本校验肯定是必不可少的一环,因为这个功能当时还开了n个battle会,这你受得了吗

功能描述:

实现严格的补丁版本输入控制(x.y.z格式),前端通过实时输入过滤确保格式正确。系统自动过滤非法字符,限制输入格式,并提供实时视觉反馈,后端也做一层校验,双层保障。

技术实现:

  • 前端双校验机制:输入事件过滤 + 按键拦截
  • 智能分段处理:支持中间状态(如"1."、"1.2.")
  • 格式完整性保障:提交时进行正则验证

5. 版本智能比较引擎

功能描述:

防止生成低版本补丁,确保版本迭代顺序正确。系统自动检测现有版本,拦截无效提交,避免版本混乱。

技术实现:

  • 标准语义化版本比较算法
  • 高效检测机制(O(n)复杂度)
  • 明确错误提示
// 输入处理核心逻辑
handleVersionInput(value) {
  // 1. 过滤非法字符(只保留数字和点)
  let val = value.replace(/[^\d.]/g, '');

  // 2. 防止连续点和开头点
  val = val.replace(/^\.|\.\./g, '');

  // 3. 更新处理后的值
  this.publishForm.version = val;
}

6. 精准发布控制系统

功能描述:

支持两种发布模式:全量设备(所有用户自动更新)和指定用户(精确控制更新范围)。系统提供直观的UI交互,便于操作管理。目前未开发根据用户角色身份等做区分,后续可延伸一下功能

技术实现:

  • 动态规则渲染
  • 用户查看功能
  • 权限隔离机制
// 版本比较函数
compareVersions(v1, v2) {
  const v1Parts = v1.split('.').map(Number);
  const v2Parts = v2.split('.').map(Number);

  // 逐级比较主版本、次版本、补丁版本
  for (let i = 0; i < 3; i++) {
    if (v1Parts[i] > v2Parts[i]) return 1;
    if (v1Parts[i] < v2Parts[i]) return -1;
  }
  return 0;
}

六、客户端实现

1. Android 端核心代码

(1)版本检测与回滚判断
/**
 * React Native 版本更新管理器
 * 负责版本检测、更新提示与回滚操作的统一调度
 * 核心职责:协调版本检测流程与回滚策略的执行
 */
public class RNUpdateManager {
    private static final String TAG = "RNUpdateManager";
    private Context mContext;

    public RNUpdateManager(Context context) {
        this.mContext = context.getApplicationContext(); // 使用 Application Context 避免内存泄漏
    }

    /**
     * 检测 React Native 版本更新的核心入口
     * 实现逻辑:
     * 1. 收集本地版本与设备信息
     * 2. 与服务端接口交互获取更新策略
     * 3. 根据服务端响应执行回滚或更新操作
     */
    public void checkUpdate() {
        // 获取本地版本信息
        String nativeVersion = BuildConfig.VERSION_NAME;
        String currentRnVersion = getCurrentRnVersion();
        String deviceId = DeviceUtils.getDeviceId(mContext);
        long timestamp = System.currentTimeMillis() / 1000;

        // 构建请求参数
        Map<String, String> params = new HashMap<>();
        params.put("native_version", nativeVersion);
        params.put("current_rn_version", currentRnVersion);
        params.put("device_id", deviceId);
        params.put("timestamp", String.valueOf(timestamp));

        // 请求服务端获取更新策略
        ApiService.checkUpdate(params, new Callback<UpdateResponse>() {
            @Override
            public void onSuccess(UpdateResponse response) {
                if (response != null && response.getData() != null) {
                    // 处理服务端返回的更新策略
                    handleUpdateStrategy(response.getData());
                }
            }

            @Override
            public void onFailure(Throwable e) {
                Log.e(TAG, "版本检测网络请求失败: " + e.getMessage());
                // 可扩展:添加失败重试机制(如指数退避策略)
            }
        });
    }

    /**
     * 处理服务端返回的更新策略
     * @param updateData 服务端返回的更新数据
     */
    private void handleUpdateStrategy(UpdateData updateData) {
        if (updateData.isNeedRollback()) {
            // 执行回滚操作
            handleRollback(updateData.getRollbackInfo());
        } else if (updateData.isHasUpdate()) {
            // 执行正常更新流程
            showUpdateDialog(updateData.getUpdateInfo());
        } else {
            Log.d(TAG, "当前已是最新版本,无需更新");
        }
    }

    /**
     * 处理回滚操作的核心逻辑
     * @param rollbackInfo 回滚相关信息
     */
    private void handleRollback(RollbackInfo rollbackInfo) {
        if (rollbackInfo == null) return;

        if (rollbackInfo.isForce()) {
            // 强制回滚场景:直接执行回滚操作
            executeRollback(rollbackInfo.getTargetVersion());
        } else {
            // 非强制回滚场景:弹出确认对话框,尊重用户选择
            new AlertDialog.Builder(mContext)
                    .setTitle("版本回滚提示")
                    .setMessage(rollbackInfo.getReason())
                    .setPositiveButton("立即回滚", (dialog, which) -> executeRollback(rollbackInfo.getTargetVersion()))
                    .setNegativeButton("暂不回滚", null)
                    .setCancelable(false) // 防止用户误操作取消
                    .show();
        }
    }

    /**
     * 执行回滚操作的具体实现
     * @param targetVersion 目标回滚版本号
     */
    private void executeRollback(String targetVersion) {
        boolean success = RollbackManager.getInstance().restoreToVersion(targetVersion);

        // 上报回滚状态到服务端,用于统计分析
        reportRollbackStatus(getCurrentRnVersion(), targetVersion, success ? 1 : 0);

        if (success) {
            Log.d(TAG, "回滚成功,重启 RN 页面加载新 Bundle");
        } else {
            Log.e(TAG, "回滚操作失败");
            Toast.makeText(mContext, "版本回滚失败,请重试", Toast.LENGTH_SHORT).show();
        }
    }

    /**
     * 获取当前 React Native 版本号
     * @return 当前 RN 版本号
     */
    private String getCurrentRnVersion() {
        // 实际实现:从本地存储或配置中获取当前 RN 版本
        // 示例:return SharedPreferencesUtils.getString("current_rn_version", "1.0.0");
        return "1.0.0";
    }

    /**
     * 上报回滚状态到服务端
     * @param fromVersion 回滚前版本
     * @param toVersion 回滚后版本
     * @param status 回滚状态(1:成功, 0:失败)
     */
    private void reportRollbackStatus(String fromVersion, String toVersion, int status) {
        // 实际实现:调用服务端接口上报回滚状态
        // 示例:
        // Map<String, String> params = new HashMap<>();
        // params.put("from_version", fromVersion);
        // params.put("to_version", toVersion);
        // params.put("status", String.valueOf(status));
        // ApiService.reportRollbackStatus(params, null);
    }

    /**
     * 显示版本更新对话框
     * @param updateInfo 更新相关信息
     */
    private void showUpdateDialog(UpdateInfo updateInfo) {
        // 实际实现:显示更新对话框,引导用户更新
    }
}
(2)回滚管理器实现
/**
 * React Native 回滚管理器
 * 负责 RN Bundle 的版本回滚核心逻辑
 * 设计模式:单例模式 + 策略模式
 */
public class RollbackManager {
    private static final String TAG = "RollbackManager";
    private static final String RN_BUNDLE_DIR = "rn_update";
    private static final String LATEST_SYMLINK = "latest";
    private static RollbackManager sInstance;
    private Context mContext;

    /**
     * 私有构造函数,防止外部实例化
     * @param context 应用上下文
     */
    private RollbackManager(Context context) {
        this.mContext = context;
    }

    /**
     * 获取单例实例(双重检查锁定模式)
     * @return RollbackManager 单例实例
     */
    public static RollbackManager getInstance() {
        if (sInstance == null) {
            synchronized (RollbackManager.class) {
                if (sInstance == null) {
                    // 确保 Application Context 已初始化
                    Context context = AppContext.getInstance();
                    sInstance = new RollbackManager(context);
                }
            }
        }
        return sInstance;
    }

    /**
     * 回滚到指定版本的 React Native Bundle
     * 核心实现流程:
     * 1. 验证目标版本号
     * 2. 检查目标版本 Bundle 是否存在
     * 3. 不存在则下载基础版本
     * 4. 备份当前版本(可选)
     * 5. 创建符号链接指向目标版本
     * 
     * @param targetVersion 目标版本号
     * @return 回滚操作是否成功
     */
    public boolean restoreToVersion(String targetVersion) {
        // 参数校验
        if (TextUtils.isEmpty(targetVersion)) {
            Log.e(TAG, "目标版本号不能为空");
            return false;
        }

        try {
            // 1. 获取目标版本的 Bundle 文件
            File targetBundle = getBundleFile(targetVersion);

            // 2. 若目标版本 Bundle 不存在,则下载基础版本
            if (!targetBundle.exists()) {
                Log.d(TAG, "目标版本 Bundle 不存在,开始下载基础版本");
                boolean downloadSuccess = downloadBaseVersion(targetVersion);
                if (!downloadSuccess) {
                    Log.e(TAG, "基础版本下载失败");
                    return false;
                }
            }

            // 3. 备份当前版本(便于回滚失败时恢复)
            backupCurrentVersion();

            // 4. 创建符号链接指向目标版本 Bundle
            return createSymlinkToTarget(targetBundle);

        } catch (SecurityException e) {
            Log.e(TAG, "回滚权限不足: " + e.getMessage(), e);
            return false;
        } catch (IOException e) {
            Log.e(TAG, "回滚文件操作异常: " + e.getMessage(), e);
            return false;
        } catch (Exception e) {
            Log.e(TAG, "回滚过程发生未知异常: " + e.getMessage(), e);
            return false;
        }
    }

    /**
     * 获取指定版本的 Bundle 文件路径
     * @param version 版本号
     * @return 对应版本的 Bundle 文件
     */
    private File getBundleFile(String version) {
        File bundleDir = new File(mContext.getFilesDir(), RN_BUNDLE_DIR);
        if (!bundleDir.exists()) {
            bundleDir.mkdirs(); // 确保目录存在
        }
        return new File(bundleDir, "bundle_" + version + ".jsbundle");
    }

    /**
     * 下载指定版本的基础 Bundle 文件
     * @param version 目标版本号
     * @return 下载是否成功
     */
    private boolean downloadBaseVersion(String version) {
        // 实际实现:从服务端下载指定版本的 Bundle 文件
        // 可扩展:实现断点续传、进度回调等功能
        Log.d(TAG, "下载版本 " + version + " 的基础 Bundle 文件");
        return true; // 示例返回值
    }

    /**
     * 备份当前版本的 Bundle 文件
     */
    private void backupCurrentVersion() {
        try {
            File latestLink = new File(new File(mContext.getFilesDir(), RN_BUNDLE_DIR), LATEST_SYMLINK);
            if (latestLink.exists() && latestLink.isFile()) {
                File backupDir = new File(mContext.getFilesDir(), "rn_backup");
                if (!backupDir.exists()) {
                    backupDir.mkdirs();
                }
                File backupFile = new File(backupDir, "bundle_backup_" + System.currentTimeMillis() + ".jsbundle");
                FileUtils.copyFile(latestLink, backupFile);
                Log.d(TAG, "当前版本已备份到: " + backupFile.getAbsolutePath());
            }
        } catch (IOException e) {
            Log.e(TAG, "备份当前版本失败: " + e.getMessage(), e);
            // 备份失败不影响主流程
        }
    }

    /**
     * 创建符号链接指向目标版本的 Bundle 文件
     * @param targetBundle 目标版本的 Bundle 文件
     * @return 符号链接创建是否成功
     * @throws IOException IO 操作异常
     */
    private boolean createSymlinkToTarget(File targetBundle) throws IOException {
        File bundleDir = new File(mContext.getFilesDir(), RN_BUNDLE_DIR);
        File latestLink = new File(bundleDir, LATEST_SYMLINK);

        // 删除旧的符号链接或文件(若存在)
        if (latestLink.exists()) {
            boolean deleted = latestLink.delete();
            if (!deleted) {
                Log.e(TAG, "删除旧符号链接失败");
                return false;
            }
        }

        // 创建新的符号链接(兼容不同 Android 版本)
        if (Build.VERSION.SDK_INT >= Build.VERSION_CODES.N) {
            // Android 7.0+ 原生支持符号链接
            Files.createSymbolicLink(latestLink.toPath(), targetBundle.toPath());
        } else {
            // 低版本 Android 兼容方案:直接复制文件
            Log.d(TAG, "当前 Android 版本不支持符号链接,使用文件复制方案");
            FileUtils.copyFile(targetBundle, latestLink);
        }

        Log.d(TAG, "成功创建指向目标版本的链接: " + targetBundle.getAbsolutePath());
        return true;
    }
}

七、热修复全流程演示

1. 客户端加载补丁流程

graph TD
    A[初始化RN容器] --> B[检查是否有已下载的更新包]
    B -->|存在| C[验证更新更新包版本有效性]
    C -->|有效| D[加载沙盒中的更新包]
    C -->|无效| E[删除无效更新包]

    B -->|不存在| F[加载原生预置的基础包]

    D --> G{加载是否成功?}
    G -->|是| H[记录当前使用版本]
    G -->|否| I[触发自动回滚机制]

    F --> H

    I --> J{是否有历史版本备份?}
    J -->|是| K[加载最新的历史备份版本]
    J -->|否| F

    K --> L{备份版本加载是否成功?}
    L -->|是| H
    L -->|否| F

    H --> M[RN页面渲染完成]

2. 撤回操作流程(管理后台视角)

graph TD
    A[发现问题补丁] --> B[管理员登录管理后台]
    B --> C[选择需要撤回的补丁版本]
    C --> D[选择撤回类型: 停止推送/强制回滚]
    D --> E[填写撤回原因和目标回滚版本]
    E --> F[系统验证版本合法性]
    F --> G[更新数据库撤回状态]
    G --> H[生成回滚指令]
    H --> I[标记受影响用户]

3. 客户端回滚流程

graph TD
    A[应用启动/定时检测] --> B[调用版本检测接口]
    B --> C{是否有回滚指令?}
    C -->|是| D{是否强制回滚?}
    D -->|是| E[直接执行回滚]
    D -->|否| F[弹窗询问用户]
    F -->|确认| E
    F -->|取消| G[记录用户选择下次再提醒]
    E --> H[恢复到目标版本]
    H --> I[上报回滚结果]
    I --> J[重启RN页面生效]

八、风险控制与优化

1. 风险点及解决方案

风险点解决方案
接口安全实现签名验证、时间戳防重放、请求频率限制
更新包安全强制 MD5 校验
加载失败实现自动回滚机制、崩溃监控上报
网络问题下载重试机制
撤回指令滥用增加审批流程、操作日志审计、权限控制
回滚失败回滚前备份当前版本、失败自动恢复、提供手动回滚入口

2. 性能优化

  • 采用增量更新(Bsdiff 算法)减少包体积

  • 后台下载不阻塞主线程

  • 资源预加载(空闲时提前下载)

  • 定期清理过期更新包

九、总结与规划

至此,一条“自建 RN 热修复”高速通道已全面贯通。

从需求发起到补丁生效,我们把时间刻度从“天”压缩到“分钟”:

  • 10 分钟完成 Bundle 差分、灰度策略配置、CDN 分发;
  • 30 秒内撤回指令即可覆盖全部用户,回滚包立即生效;
  • 成功率、失败详情、回滚比例在监控大屏实时刷新,不再靠猜。

过去,版本号一旦被打进安装包,就像把信件投进邮筒——地址写死、无法召回;
现在,版本号只是服务端的一条数据记录,可随时升降、随时替换,让“发版”第一次拥有了“数据库事务”般的原子性与回滚能力。

后续计划

  • 离线场景与弱网优化
    断点续传 256 KB 分片,弱网 <100 kbps 静默降速下载,差分结果本地缓存,二次冷启秒切新 Bundle。

  • 可视化埋点分析
    内网大屏直显“下载-激活-回滚”漏斗,点柱下钻到地域/机型/系统版本;成功率<98%或回滚率>2%即刻推图到企微/钉钉,10 分钟闭环。

  • 命令行一键上传 无需打开后台,如执行 rn-patch upload --appId 1001 --ver 1.0.2 --bundle ./index.android.bundle 即可完成打包、加密、签名、上传,返回补丁 ID 与下载链接。