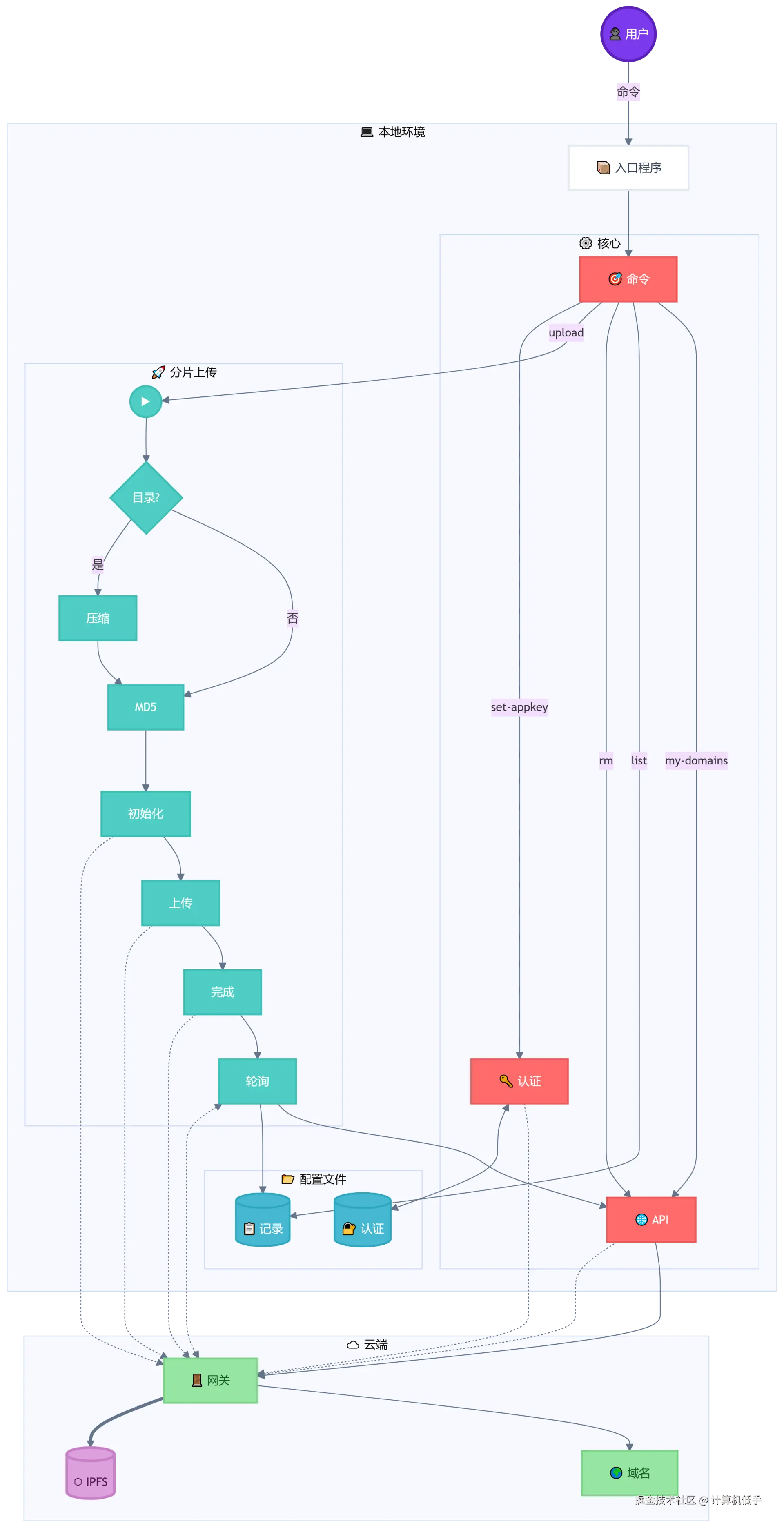
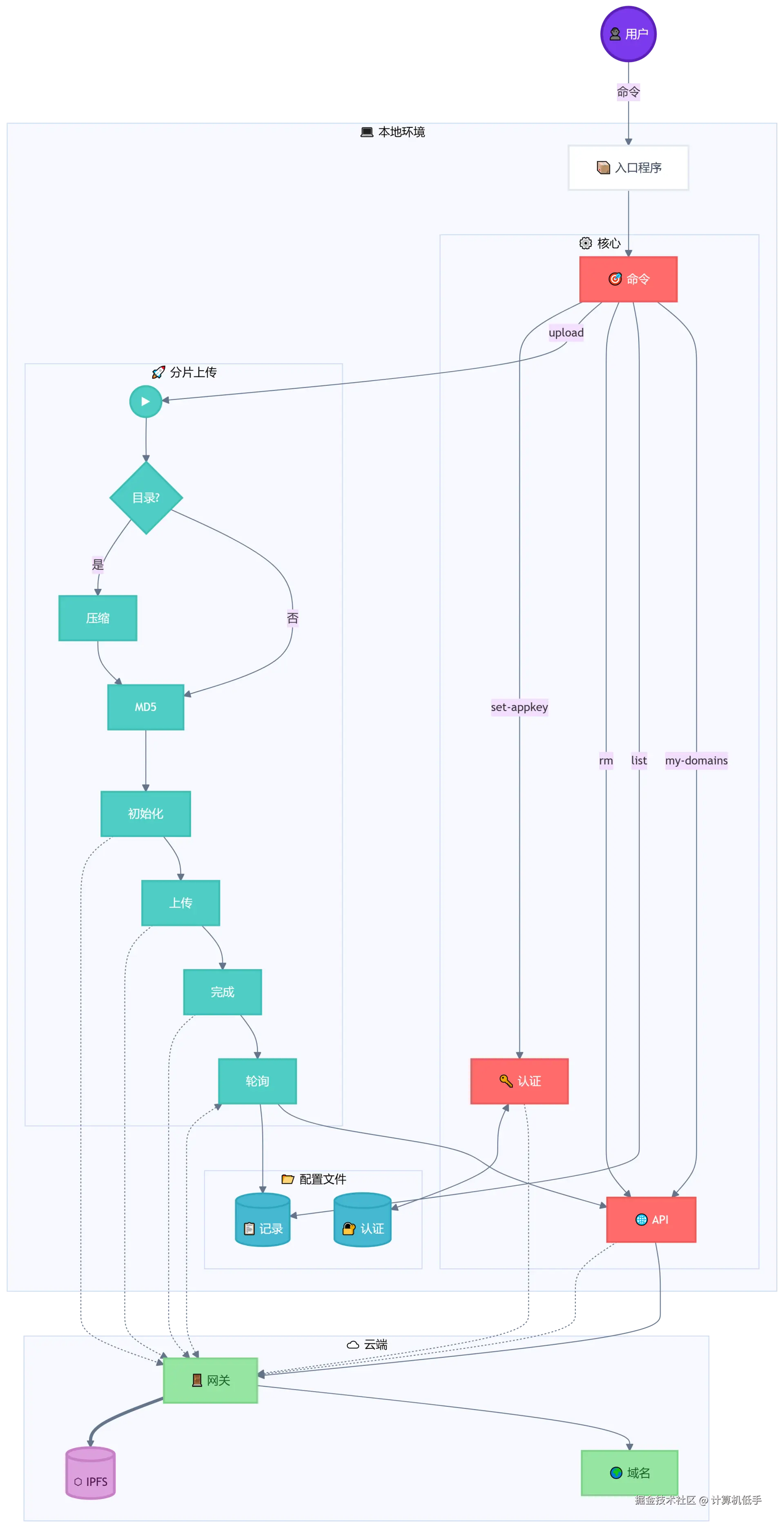
PinMe 让你实现一行命令将文件部署到 IPFS 网络,无需服务器、账户或者复杂的配置

195 阅读1分钟

以下是对 PinMe 的简单介绍:

  • PinMe 是一款零配置前端部署工具,无需服务器、无需账户、无需复杂设置
  • 可以上传目录、文件,单大小限制 200MB,目录总大小限制 1GB - 随时随地,一行命令即可上传,PinMe 提供公共的网络服务,可用性和持久性有一定的保障
  • 上传的文件会永久保存,公共访问,私密内部文件切勿上传
  • 特别适合把 AI 生成的网页内容快速部署到公网中,生成公共访问链接,远程访问使用
  • 该工具的开源地址参考:github.com/glitternetw…

快速部署使用 PinMe 实操示例可参考: PinMe 让你实现一行命令将文件部署到 IPFS 网络,无需服务器、账户或者复杂的配置