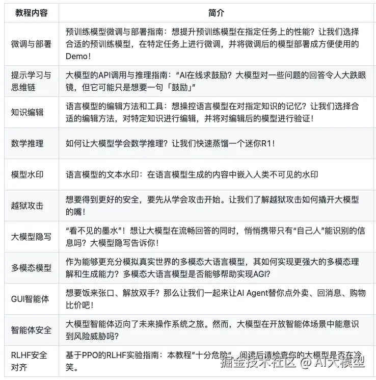
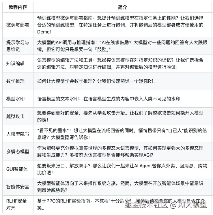
大模型AI Agent 小白科研路线规划:从入门到精通!(含Agent学习资源)

277 阅读4分钟

本文较长,建议点赞收藏。更多AI大模型应用开发学习视频及资料,在这里

在人工智能飞速发展的今天,AI Agent(智能体)正成为最引人注目的技术方向之一。无论是AutoGPT的自主任务完成,还是ChatGPT的插件生态,都在向我们展示:AI正在从“工具”向“伙伴”演进。

如果你是对AI研究充满热情的研0或研1同学,想要找准研究方向、构建系统知识体系,那么这篇文章将为你打开一扇通往AI Agent世界的大门!在这个AI技术爆炸的时代,掌握Agent技能意味着站上了技术浪潮的制高点。

什么是AI Agent?

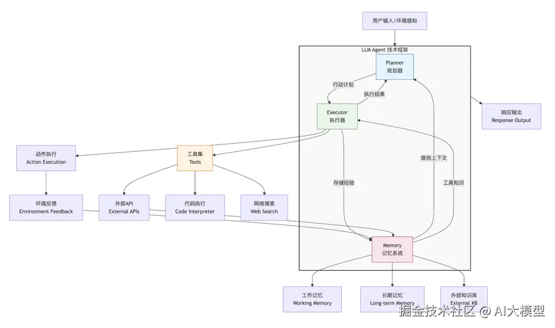
简单来说,AI Agent是一个能“自己动脑干活”的AI系统。 与传统AI助手只能单次问答不同,AI Agent具备:

  • 🎯 自主规划:能将复杂目标拆解为可执行步骤
  • 🔧 工具使用:能调用搜索引擎、计算器、API等外部工具
  • 💾 记忆能力:拥有短期和长期记忆,能在多轮交互中保持连续性
  • 🤔 推理决策:基于大语言模型的强大推理能力进行判断 比如,你让AI Agent“帮我整理这个领域的最新研究进展”,它会自动搜索相关论文、提取关键信息、生成综述报告,整个过程无需人工干预。

零基础小白从入门到产出成果需要多久?来跟着我们规划的AI Agent学习路径,快速实现顶刊发文!

📚 第一阶段:基础筑基(1-2个月)

1. 深度学习入门

  • 第一步:《深度学习入门:基于Python的理论与实现》(鱼书)【一定要亲手练一遍】
  • 第二步:小土堆进阶实战
  • 第三步:李沐教材深化(建议直接看书,而不是视频) ⚠️注意

2. LLM 入门

  • 核心资源:上海交通大学《动手学大模型》教程
  • 该教程包含详细的代码指导,跟着该教程走,包能LLM上手

3. 软件工程入门

  • ⽬标:学会如何构建健壮、可维护的应⽤程序。
  • 学习内容:
  • 版本控制:精通 Git 和 GitHub / GitLab。
  • 设计模式:了解常⽤的设计模式,如代理模式(Proxy)、策略模式(Strategy)、观察者模式 (Observer)等,这些在Agent架构中很常⻅。
  • API设计:了解RESTful API和GraphQL的基本概念,因为Agent经常需要与外部服务交互。

📚 第二阶段:核心概念与工具(1-2个月)

目标:深入学习Agent的核心组成部分和主流开发框架。

1. Agent 核心概念

  • 思维链 (Chain-of-Thought, CoT):让LLM一步步思考。
  • ReAct (Reason + Act):Agent的核心范式:思考 -> 执行动作(使用工具)-> 观察结果 -> 继续思考。
  • 规划 (Planning):Agent如何分解复杂任务为子任务(如ToDo列表、Tree of Thoughts)。
  • 记忆 (Memory):
  • 工具使用 (Tool Use):Agent如何调用外部工具(如计算器、搜索引擎、API、数据库)来扩展能力。

  • 短期记忆:上下文窗口内的对话历史。

  • 长期记忆:通过向量数据库(如Chroma, Pinecone, Weaviate)存储和检索过去的信息。

2. 主流框架与库(动手实践)

  • LangChain / LangChain.js:必学。这是目前最流行的Agent开发框架,提供了大量模块化组件(Models, Prompts, Chains, Agents, Memory)。
  • LlamaIndex:专注于数据的Agent框架,尤其擅长从私有数据源提取、构建索引和查询信息。常与LangChain结合使用。
  • Semantic Kernel (Microsoft):另一个强大的框架,支持多种规划器和插件。
  • AutoGen (Microsoft):专注于多Agent协作,可以构建多个Agent相互对话、协作解决复杂问题。
  • 学习方式:官方文档是最好的朋友。跟着Quickstart和Tutorials一步步做,理解每个组件的用途。

学习资源推荐

如果你想更深入地学习大模型,以下是一些非常有价值的学习资源,这些资源将帮助你从不同角度学习大模型,提升你的实践能力。

本文较长,建议点赞收藏。更多AI大模型应用开发学习视频及资料,在这里