AI 驱动的异构 ETL 环境数据血缘管理系统

187 阅读5分钟

📖 系统架构设计

1.1 整体架构概述

该系统是采用微服务架构,通过 AI 技术自动发现和追踪数据在异构ETL环境中的血缘关系。

📖 数据血缘发现流程

2.1 自动化血缘发现流程

2.2 SQL 解析与血缘提取

基于 AI 的 SQL 解析引擎:

class AISQLLineageExtractor:
    def __init__(self):
        self.nlp = spacy.load("en_core_web_sm")
        self.classifier = pipeline("text-classification", 
                                   model="distilbert-base-uncased")

    def extract_lineage_from_sql(self, sql_query, context=None):
        """
        从SQL查询中提取数据血缘关系
        """
        # 解析SQL结构
        parsed = sqlparse.parse(sql_query)[0]

        # 使用sql_metadata进行基础解析
        parser = Parser(sql_query)

        # AI增强的语义分析
        ai_insights = self.analyze_sql_semantics(sql_query, context)

        # 构建血缘关系
        lineage_data = {
            'input_tables': parser.tables,
            'input_columns': parser.columns,
            'output_columns': self.extract_output_columns(parsed),
            'transformations': self.extract_transformations(parsed, ai_insights),
            'confidence_score': ai_insights.get('confidence', 0.8),
            'parsing_metadata': {
                'query_type': self.classify_query_type(sql_query),
                'complexity_score': self.calculate_complexity(sql_query),
                'ai_analysis': ai_insights
            }
        }

        return lineage_data

    def analyze_sql_semantics(self, sql_query, context):
        """使用AI分析SQL语义"""
        # 构建分析提示
        analysis_prompt = f"""
        Analyze the following SQL query and extract data lineage information:
        
        SQL: {sql_query}
        Context: {context}
        
        Please identify:
        1. Source tables and columns
        2. Transformation logic
        3. Target tables and columns
        4. Any data quality operations
        """

        # 使用NLP模型进行分析
        analysis_result = self.nlp(analysis_prompt)

        return {
            'entities': [(ent.text, ent.label_) for ent in analysis_result.ents],
            'dependencies': self.extract_semantic_dependencies(analysis_result),
            'confidence': self.calculate_semantic_confidence(analysis_result)
        }

# 使用示例
extractor = AISQLLineageExtractor()
sql = """
SELECT 
    customer_id,
    SUM(order_amount) as total_spent,
    COUNT(DISTINCT order_id) as order_count
FROM orders 
WHERE order_date >= '2024-01-01'
GROUP BY customer_id
"""

lineage = extractor.extract_lineage_from_sql(sql)
print(f"发现的输入表: {lineage['input_tables']}")
print(f"输出列: {[col['name'] for col in lineage['output_columns']]}")

📖 血缘关系存储设计

3.1 图数据库 Schema 设计

class DataLineageGraph:
    def __init__(self, neptune_client):
        self.client = neptune_client

    def create_lineage_graph(self, lineage_data):
        """创建血缘关系图"""

        # 创建表节点
        table_nodes = {}
        for table in lineage_data['input_tables'] + [lineage_data.get('output_table')]:
            if table:
                table_id = self.create_table_node(table)
                table_nodes[table] = table_id

        # 创建列节点和关系
        for col_info in lineage_data.get('columns', []):
            col_id = self.create_column_node(col_info)

            # 创建列到表的关系
            self.client.add_edge(
                col_id, 
                table_nodes[col_info['table']], 
                'BELONGS_TO'
            )

            # 创建血缘关系
            for source_col in col_info.get('source_columns', []):
                source_col_id = self.get_column_id(source_col)
                if source_col_id:
                    self.client.add_edge(
                        source_col_id, 
                        col_id, 
                        'LINEAGE', 
                        properties={
                            'transformation': col_info.get('transformation'),
                            'confidence': lineage_data.get('confidence_score', 0.8)
                        }
                    )

3.2 血缘查询 API 设计

class LineageAPI(Resource):
    @api.expect(lineage_model)
    def post(self):
        """查询数据血缘关系"""
        data = request.json

        source_type = data.get('source_type')
        source_name = data.get('source_name') 
        depth = data.get('depth', 3)

        try:
            # 执行血缘查询
            if source_type == 'table':
                result = self.get_table_lineage(source_name, depth)
            elif source_type == 'column':
                result = self.get_column_lineage(source_name, depth)
            else:
                return {'error': '不支持的源类型'}, 400

            return jsonify({
                'status': 'success',
                'data': result,
                'query': {
                    'source': source_name,
                    'depth': depth,
                    'timestamp': datetime.utcnow().isoformat()
                }
            })

        except Exception as e:
            return {'error': str(e)}, 500

    def get_table_lineage(self, table_name, depth):
        """获取表级别血缘关系"""
        graph = DataLineageGraph(neptune_client)

        # 获取下游影响
        downstream = graph.query_impact_analysis(table_name)

        # 获取上游依赖
        upstream = graph.query_root_cause(table_name, None)

        return {
            'table': table_name,
            'downstream_impact': self.format_paths(downstream),
            'upstream_dependencies': self.format_paths(upstream),
            'summary': {
                'total_downstream': len(downstream),
                'total_upstream': len(upstream),
                'max_depth': depth
            }
        }

📖 血缘质量评估流程

4.1 质量评估流程图

4.2 质量评估算法实现

class LineageQualityAssessor:
    def __init__(self):
        self.scaler = StandardScaler()
        self.classifier = RandomForestClassifier(n_estimators=100)
        self.quality_metrics = []

    def assess_lineage_quality(self, lineage_data):
        """评估血缘关系质量"""

        # 计算质量指标
        metrics = self.calculate_quality_metrics(lineage_data)

        # AI质量分类
        quality_score = self.ai_quality_classification(metrics)

        # 问题检测
        issues = self.detect_quality_issues(lineage_data, metrics)

        assessment_result = {
            'overall_score': quality_score,
            'quality_level': self.get_quality_level(quality_score),
            'metrics': metrics,
            'issues': issues,
            'recommendations': self.generate_recommendations(issues, metrics),
            'confidence': self.calculate_confidence(metrics, issues)
        }

        return assessment_result

    def calculate_quality_metrics(self, lineage_data):
        """计算血缘质量指标"""
        metrics = {}

        # 完整性指标
        metrics['completeness'] = self.calculate_completeness(lineage_data)

        # 准确性指标
        metrics['accuracy'] = self.calculate_accuracy(lineage_data)

        # 一致性指标
        metrics['consistency'] = self.calculate_consistency(lineage_data)

        # 时效性指标
        metrics['freshness'] = self.calculate_freshness(lineage_data)

        # 复杂性指标
        metrics['complexity'] = self.calculate_complexity(lineage_data)

        return metrics

    def ai_quality_classification(self, metrics):
        """使用AI进行质量分类"""
        # 准备特征数据
        features = np.array([[
            metrics['completeness'],
            metrics['accuracy'], 
            metrics['consistency'],
            metrics['freshness'],
            metrics['complexity']
        ]])

        # 标准化特征
        features_scaled = self.scaler.transform(features)

        # 预测质量分数
        quality_score = self.classifier.predict_proba(features_scaled)[0][1]

        return quality_score

# 使用示例
assessor = LineageQualityAssessor()
quality_result = assessor.assess_lineage_quality(lineage_data)

print(f"质量评分: {quality_result['overall_score']:.2f}")
print(f"质量等级: {quality_result['quality_level']}")
print(f"发现的问题: {len(quality_result['issues'])}个")

📖 实时监控与告警

5.1 监控告警流程图

5.2 实时监控实现

class RealTimeLineageMonitor:
    def __init__(self, kafka_config, lineage_graph, alert_service):
        self.consumer = KafkaConsumer(
            kafka_config['topic'],
            bootstrap_servers=kafka_config['bootstrap_servers'],
            value_deserializer=lambda m: json.loads(m.decode('utf-8'))
        )
        self.graph = lineage_graph
        self.alert_service = alert_service
        self.monitoring_rules = self.load_monitoring_rules()

    async def start_monitoring(self):
        """启动实时监控"""
        print("启动血缘关系实时监控...")

        for message in self.consumer:
            try:
                # 处理变更事件
                await self.process_change_event(message.value)

            except Exception as e:
                print(f"处理监控事件失败: {e}")
                # 发送监控错误告警
                await self.send_monitoring_alert(
                    "MONITORING_ERROR",
                    f"处理变更事件时发生错误: {str(e)}",
                    "HIGH"
                )

    async def process_change_event(self, event):
        """处理数据变更事件"""
        event_type = event.get('event_type')
        resource_type = event.get('resource_type')
        resource_name = event.get('resource_name')

        # 分析变更影响
        impact_analysis = await self.analyze_change_impact(
            event_type, resource_type, resource_name
        )

        # 评估风险
        risk_assessment = self.assess_change_risk(impact_analysis, event)

        # 触发相应动作
        await self.trigger_actions(risk_assessment, event)

    async def analyze_change_impact(self, event_type, resource_type, resource_name):
        """分析变更影响范围"""

        if resource_type == 'TABLE':
            # 表级别影响分析
            impact_paths = self.graph.query_impact_analysis(resource_name)

            # 计算影响范围
            impact_scope = {
                'direct_impact': self.get_direct_dependencies(resource_name),
                'indirect_impact': self.get_indirect_dependencies(resource_name, depth=3),
                'critical_assets': self.identify_critical_assets(impact_paths),
                'business_impact': self.assess_business_impact(impact_paths)
            }

            return impact_scope

        elif resource_type == 'COLUMN':
            # 列级别影响分析
            impact_paths = self.graph.query_impact_analysis(None, resource_name)

            return {
                'column_impact': impact_paths,
                'affected_reports': self.find_affected_reports(resource_name),
                'data_quality_impact': self.assess_data_quality_impact(resource_name)
            }

# 启动监控服务
async def main():
    monitor = RealTimeLineageMonitor(
        kafka_config={'bootstrap_servers': 'localhost:9092', 'topic': 'data-changes'},
        lineage_graph=lineage_graph,
        alert_service=alert_service
    )

    await monitor.start_monitoring()

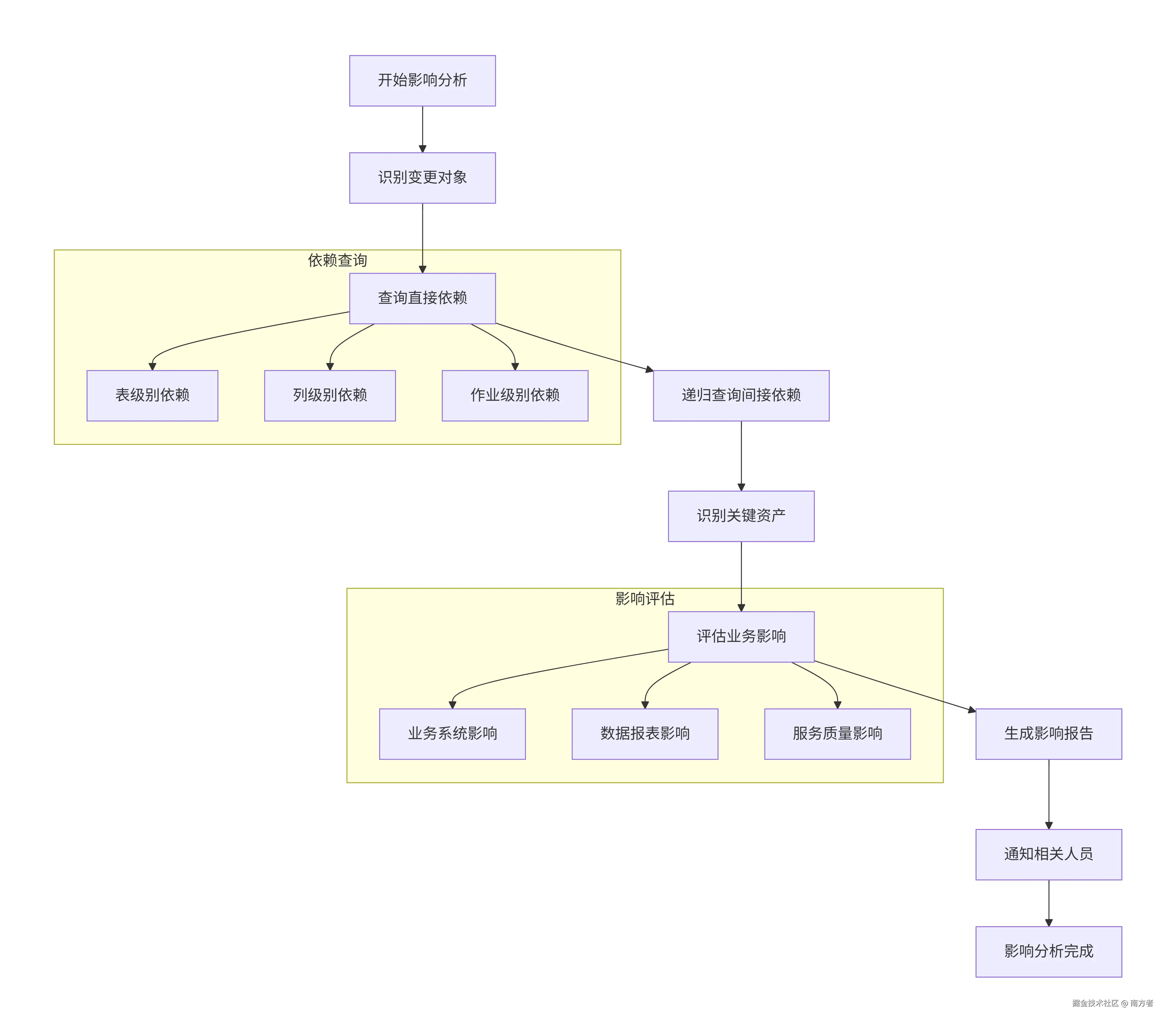
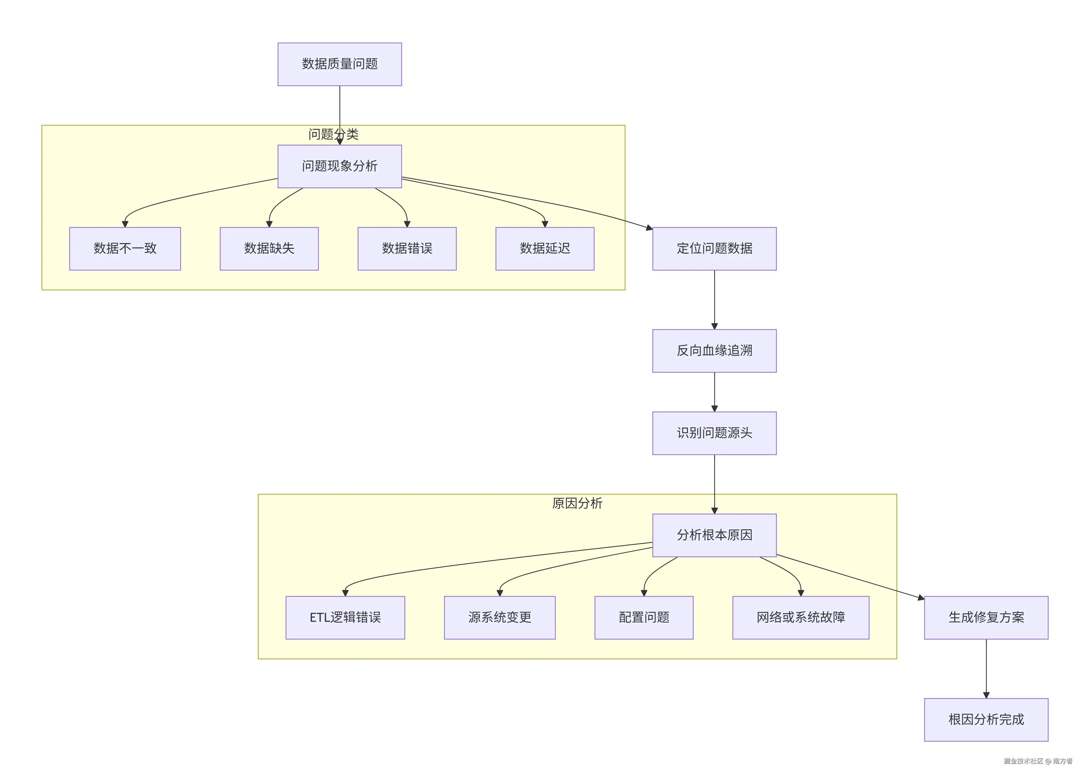
📖 影响分析与根因追踪

6.1 影响分析流程图

6.2 根因分析流程图

最后

这个增强版方案的核心在于利用 AI 技术(如 Amazon Bedrock 的 LLM 模型)提升血缘分析的自动化与智能化水平,准确解析复杂的数据逻辑,同时借助图数据库(Neptune)实现高效的血缘关系管理和分析。数据血缘系统通过构建透明、可信的数据链路,有效提升数据驱动决策的信心。

☞☞【传送门】

以上就是本文的全部内容啦。最后提醒一下各位工友,如果后续不再使用相关服务,别忘了在控制台关闭,避免超出免费额度产生费用~

  • GitHub 代码仓库:sample-agentic-data-lineage
  • 样例数据模型与模式结构,来源于 dbt-labs/jaffle-shop-classic
  • Dbt-colibri: A lightweight, developer-friendly CLI tool and self-hostable dashboard for extracting and visualizing column-level lineage from your dbt projects.
  • 仅供概念验证(POC)使用,不适用于生产环境