国央企HR系统合规“硬仗”怎么打?(上篇)三大高压线与市场5大主流产品对比

121 阅读22分钟

【导读】
国央企HR系统建设早已不是简单的“上一个eHR系统”,而是在《数据安全法》《个人信息保护法》、等保2.0和信创要求的多重约束下打一场“有明确红线”的硬仗。部署形态要本地化、环境要信创可控、系统要支撑等保三级,还要兼顾数据主权和跨境业务,这对HR、信息和内控提出了前所未有的协同要求。本文上篇从三大合规高压线切入,结合红海云、金蝶、用友、浪潮、东软等主流厂商在国央企项目中的实践,拆解一套“政策—业务—技术一体化”的合规框架和选型评估思路,为后续落地方案和典型场景(将在下篇展开)打好基础。

一、困局与挑战:国央企HR系统面临的三大合规“高压线”

1. 部署模式之争:为什么“本地化”仍是国央企的基础形态?

在互联网企业,“纯SaaS、全云化”几乎成了默认选项;但在国央企HR系统项目里,格局完全不同:集团统一平台、本地部署,依然是绝对主流。

背后有三层现实。

(1)政策与安全的硬约束

《数据安全法》《个人信息保护法》《网络安全法》明确要求,关键信息基础设施运营者、持有大量个人信息的单位,对数据存储地点和跨境传输负有实质责任。对央企、重要行业国企而言,人事与薪酬系统天然被视为“高敏感系统”:

  • 员工身份、联系方式、家庭情况、学历履历、绩效记录等都是个人敏感信息;
  • 干部、关键岗位人员的任免、薪酬结构一旦泄露,极易引发舆情和监管问责;
  • 国资委又明确提出“硬件可控、软件可控、环境可控”的信创底线。

因此,核心HR系统更多被要求部署在集团自建数据中心,或明确可控的国资专属云、国产云专属区中,确保数据物理位置和基础设施完全在监管和企业掌控之内。

(2)复杂管控模式与标准SaaS的天然张力

国央企普遍存在:

  • 多级集团架构(总部—二级集团—三级公司—项目公司等);
  • 多法人、多业态、多区域混合经营;
  • 薪酬、干部、用工上高度差异化但又受统一管控。

标准化、多租户的纯SaaS在设计之初是为“跨企业、多租户”做效率优化的,要同时容纳上述复杂组织和管控时,要么牺牲标准化、大量定制;要么放弃部分个性化,业务方用起来“别扭”,最后又回到线下表格。

(3)行业共识:SaaS+OP成现实主流

近两年,不少SaaS厂商已经公开表示:在政企、国央企市场,“订阅+本地部署”的SaaS+OP混合模式已成事实标准。订阅模式和统一版本管理仍保留SaaS优势,但部署形态支持落地到客户自有环境。这也意味着,国央企在选型时,应将“是否支持本地化/专属云部署、是否有信创环境实践”作为第一道筛选。

在不少大型集团的人力数字化项目中,可以观察到一个共同模式:

  • 集团统一建设一套eHR平台,集中部署在自有数据中心或国资/国产云专属区;
  • 考勤、招聘、学习等部分边缘模块可以采用云服务,但必须与核心人事主数据打通;
  • 招标文件中明确要求“支持本地化部署和等保三级建设”,并给出信创软硬件清单。

2. 安全基线:等保三级为何成了HR系统的“入场券”?

对国央企而言,等保2.0不是“选做题”,而是上系统之前必须完成的“资格考试”。特别是HR系统,这个“考试”基本都要求达到三级。

(1)等保三级:政企系统的基本水位

根据公开资料,政府机关、金融机构、能源、电信以及央企、地方国企等被明确要求落实网络安全等级保护工作,其中大多数管理类系统需要至少达到三级。三级意味着:

  • 系统受损可能严重影响社会秩序和公共利益;
  • 需要在物理、网络、主机、应用、数据、安全管理多个维度建立完备防护体系;
  • 要接受定级、备案、安全建设/整改、等级测评、监督检查的全生命周期监管。

HR系统承载大量个人敏感信息和薪酬数据,无论从数据性质还是系统影响范围看,都在等保三级关注范围内。因此,在招投标实践中,“不具备三级建设与测评能力的系统不得参与投标”已相当普遍。

(2)责任主体:厂商“有能力”,但不能替你“拿证”

一个容易混淆的点是:
等保测评对象是“实际运行环境中的具体系统”,而不是某个抽象的软件产品。

  • SaaS厂商在自有云环境通过的等保测评,只能证明其云平台和服务具备达到某等级的能力;
  • 国央企在自有数据中心或专属云本地部署时,仍必须以“自己这一套环境”为对象重新定级、备案和测评;
  • 厂商的作用是:提供对标等保的安全架构设计、日志与审计能力、配合整改和测评,而不是“把证书直接借给你”。

因此,在选型时,仅仅看到“某产品曾在某云环境通过三级测评”是不够的,更关键的是:

  • 厂商是否有协助国央企完成“定级—建设—测评—整改—年审”闭环的案例;
  • 产品架构是否从一开始就考虑了等保控制点,而不是上线前再东拼西补。

(3)HR系统在等保中的关键关注点

从实际测评经验看,人力系统在等保中的几个关键技术关注点包括:

  • 身份鉴别和访问控制:
    • 面向不同层级、不同角色设定最小必要权限;
    • 支持多因素认证、强密码策略、账号锁定等;
    • 对高权限账号(如系统管理员)有独立监控与审计。
  • 数据存储与传输保护:
    • 对身份证号、银行卡、家庭信息、薪酬、干部评语等敏感字段加密存储;
    • 内外部访问采用HTTPS/TLS等加密通道;
    • 对数据导出、批量查询等高风险操作设限与审计。
  • 安全审计与日志留存:
    • 登录、查询、导入导出、审批等关键操作记录完整;
    • 日志防篡改、按规定时间留存,支持审计抽查与分析。
  • 恶意代码与漏洞防护:
    • 按计划更新安全补丁、修复已知漏洞;
    • 部署必要的防病毒、入侵检测与防火墙策略。
  • 备份与灾备:
    • 定期数据备份、本地与异地灾备机制,满足RPO/RTO指标。

如果这些要求一开始就嵌入方案设计和实施规范中,后续通过等保测评往往相对顺利;如果是在上线前才“想起来要做等保”,整改成本和项目风险都会明显升高。

3. 数据主权:从“放在国内”到“谁说了算、怎么用”

数据主权涉及三个核心问题:

  1. 数据存在哪儿?
  2. 谁有权访问、修改、决策?
  3. 在什么规则下被使用和共享,包括是否跨境?

(1)从“数据存储”到“数据主数据”

在不少集团中,早期信息化阶段各业务部门各上各的系统:

  • HR有一套人事系统;
  • 财务有一套工资系统;
  • 招聘有第三方系统;
  • 部分单位自己又搭了一套简单HR工具。

结果是:
同一个人,在不同系统里叫法不一、编码不同、状态不一致,“到底谁是员工主数据?”没有答案。这种“多源并存、互不承认”的状态,本质上就是数据主权悬空。

近年来,越来越多的国企集团在新一轮数智化中明确:
集团eHR是组织与人事数据的唯一权威主数据源。

  • 所有正式员工、劳务派遣、外包人员等身份信息,以eHR为准;
  • ERP、OA、考勤、培训、门禁等系统从eHR获取组织和人员编码;
  • 任何人事变动必须先在eHR中生效,再同步到外围系统。

这意味着数据主权不仅在“国境之内”,还要在“集团之内、HR之内”;HR系统不再是“记录工具”,而是人力数据的中枢神经。

(2)访问边界与使用场景:技术与制度的双重约束

真正复杂的是“谁可以看到什么”。例如:

  • 集团人力可以看到某二级单位总经理的薪资结构吗?
  • 某个业务线HRBP能否导出本部门所有人近三年的绩效评语?
  • 外包服务商是否可以访问员工联系方式和基本信息?访问范围怎样限定?

如果仅凭“大家自觉”和零散制度,很难防止越权访问和数据滥用。在成熟实践中,通常会:

  • 在系统层面实现字段级、记录级权限控制;
  • 将导出与打印纳入独立的审批流程,并记录用途;
  • 对访问频次异常、敏感字段批量查询等行为设定预警与审计规则。

技术侧完成边界划定,制度侧确定违规后果,二者联合起来,数据主权才真正“落地”。

(3)全球化布局下的数据主权博弈

当企业走出国门,问题变得更棘手。以出海企业常见目标市场为例:

  • 欧盟GDPR对跨境传输、数据主体权利、删除与保留期限要求严格;
  • 个别国家要求本国公民数据必须本地存储;
  • 中国对大量个人信息和重要数据出境设置安全评估机制。

在人力系统里,如果简单采用“一套全球云系统+所有数据集中在某一国家”的方式,很可能在某些法域无法自圆其说。于是”全球一张表+本地化合规镜像“、数据驻留云(DRaaS)等多种架构开始出现,这些将在下篇结合案例详细展开。

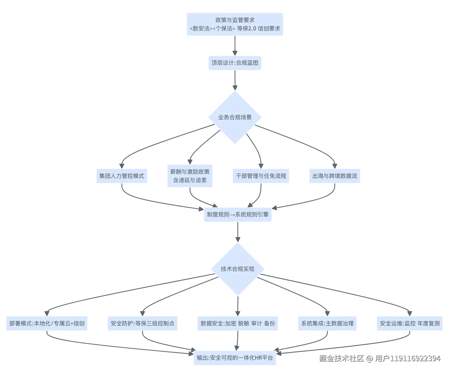
二、解构与筑基:国央企HR系统的一体化合规框架

复杂的约束条件下,国央企HR系统如何不被“合规条款”牵着走?比较有效的办法,是先搭建一套“政策—业务—技术一体化”的合规框架,再去看产品、厂商和具体技术实现。

1. 三层一体:政策合规、业务合规、技术合规

可以把这套框架理解为一个自上而下的“贯通图”。

(1)政策合规层:画出“天花板”与“红线”

在这个层面,集团需要明确:

  • 适用于本集团的法律法规、标准体系有哪些(国家层面+行业+地方);
  • 哪些数据被视为重要数据、大量个人信息或敏感个人信息;
  • 集团在信创、自主可控方面的时间表与技术路线。

输出物通常包括:数据分类分级目录、敏感字段清单、跨境场景列表、适用法规对照表等。

(2)业务合规层:先做制度设计,再谈系统

这一层面往往是HR、法务、内控主导,围绕几个高风险业务场景:

  • 集团薪酬统一管控与预算约束;
  • 薪酬递延支付、追索与扣回机制;
  • 干部选拔任用、任职年限、任前公示与谈话等程序;
  • 出海项目中员工简历处理、绩效评价、离职数据保留等。

核心任务是把“纸上的制度”拆解为可在系统落地的要素:

  • 哪些需要成为字段和数据项;
  • 哪些需要转化为规则引擎中的逻辑(如触发条件、计算公式);
  • 哪些需要成为流程节点和审批动作;
  • 哪些必须留下审计轨迹和日志。

(3)技术合规层:将所有要求固化在架构和控制点上

只有当厂商产品和技术方案能承接上述要求时,合规框架才有价值。
主要技术关注点包括:

  • 部署与信创:支持在国产OS、数据库、中间件上稳定运行,支持本地化/专属云部署;
  • 等保控制:访问控制、边界防护、日志审计、恶意代码防范、容灾备份等控制点安排;
  • 数据安全:敏感字段加密、密钥分离管理、中间层加解密、脱敏和报表运算能力;
  • 集成与主数据:eHR如何成为组织与人事主数据源,与ERP、财务、OA、考勤等系统统一编码和接口;
  • 安全运维:日常监控、权限变更管理、漏洞修补、年度复测支持。

2. 选型核心评估维度:六个问题不问清,千万别拍板

在这个框架下,看产品和厂商时,建议至少从以下六个维度发问。

1)部署架构与信创适配能力

  • 是否有“全栈国产化”(CPU+OS+数据库+中间件)实际项目?
  • 是否支持容器化、微服务架构,方便后续扩展和灰度发布?
  • 是否支持集团自建数据中心和国资/国产云的专属区部署?

2)等保三级支持与实施经验

  • 有无完整参与过国央企“定级—备案—整改—测评—年审”的案例?
  • 是否能提供安全专家或服务伙伴,协助企业完成相关材料和整改?
  • 产品架构中是否有预置的等保控制点,而非完全依赖“项目上再补”?

3)数据安全技术实现

  • 敏感字段的加密是否在独立中间层完成?密钥是否与业务数据分库存放?
  • 报表统计、预算汇总、历史追溯等高频运算场景下,性能如何保证?
  • 是否有字段级、记录级的脱敏展示和导出控制机制?
  • 审计日志是否能查询到“谁在什么时间查看/导出了哪份数据”?

4)系统集成与主数据治理能力

  • 是否有标准API和消息机制与ERP、财务、OA系统深度集成的实践?
  • 对组织和人员编码的主数据管理如何设计?是否支持多层级、多法人?
  • 是否支持“集团主数据+子公司扩展”的灵活治理模式?

5)复杂业务规则的配置与固化能力

  • 是否提供规则引擎,支持多人、多周期薪酬递延、集团薪酬预算等复杂规则?
  • 规则是否可以通过配置调整,而不必每次修改代码?
  • 是否有规则版本管理和变更审计,便于追溯历史数据计算逻辑?

6)国央企服务与长期运维能力

  • 是否有本行业类似规模国央企成功案例?
  • 是否熟悉等保、安全审计、内部合规检查的配合要求?
  • 上线后是否能提供持续安全运维、法规变化应对和策略调优支持?

三、主流厂商合规能力解读

在国央企HR系统选型中,红海云、金蝶、用友、浪潮、东软几乎是“常驻名单”。从合规视角看,它们都具备一定能力,但技术路径和侧重点有所不同。

1. 红海eHR系统:围绕国央企合规的“原生设计”

红海云长期专注人力资源数字化,在能源、制造、金融、公共服务等国央企集中的行业积累了大量实践,其产品路线一开始就把“本地化部署+等保三级+数据主权+信创适配”作为系统设计前提。

(1)部署与信创:从底座开始的“可控”

  • 支持在国产CPU、国产OS、国产数据库和中间件上的全栈适配,已有多家央企项目在信创环境稳定运行;
  • 支持在集团自建数据中心、国资专属云或国产云专属区部署,并通过容器化、微服务架构实现弹性伸缩和灰度升级;
  • 在项目中与集团信创办、信息部协同,按“三个可控”(硬件、软件、环境)进行联合设计。

(2)等保三级:从方案阶段就介入

在多个国央企项目落地中,红海云团队往往从立项期就与企业安全部门、第三方测评机构协同:

  • 在规划阶段参与系统定级和备案材料准备;
  • 在设计开发阶段按照等保2.0条款对照预埋控制点;
  • 在上线前与测评机构配合完成漏洞扫描、配置核查和整改;
  • 上线后协助企业完成年度复测与安全检查。

对于项目负责人而言,这意味着不必“自己摸索等保怎么做”,可以借力厂商已有经验,少踩很多坑。

(3)数据安全:中间层加密+密钥分离+内存计算

结合政策要求与性能需求,红海云在国央企场景中通常采用:

  • 独立加解密中间层:应用与数据库之间插入安全中间层,所有敏感字段加解密在此完成;
  • 密钥分离管理:密钥存放在独立密钥管理服务中,绝不与密文同库,降低被“端库”后的泄露风险;
  • 内存数据库/缓存计算:在薪酬汇总、报表统计等高频计算场景,使用内存数据库或缓存技术,在加密态或数值态下完成运算。

这一方案在多家央企人事与薪酬系统中落地,实践证明可以在满足等保与地方加密规范的前提下,保证可接受的报表性能。

(4)主数据与集成中枢:让HR成为“可信源”

红海云在集团项目中,通常将eHR定位为组织与人员主数据中心,同时提供标准化集成能力:

  • 通过API、消息队列与ERP、财务、OA、考勤、培训、门户等系统双向集成;
  • 统一组织和人员编码,支持多层级、多法人架构;
  • 在系统内保留所有人事变动、组织调整的历史记录,便于后续审计和对账。

这样,集团在面对内外部检查时,能清晰回答“以哪个系统的数据为准”“某人某时点的组织归属和薪酬口径是什么”,减少“多口径”带来的合规争议。

(5)复杂规则引擎:为薪酬递延、集团管控等场景预留空间

红海云规则引擎在多个复杂人力场景中得到验证,包括:

  • 多周期、多条件的薪酬递延与追索;
  • 集团对下属单位薪酬总额和结构的预算管控;
  • 干部任职期限管理、轮岗提醒与审批链控制。

对HR部门而言,这意味着:当监管规则或集团制度调整时,可以通过配置完成系统调整,而不必每次都进行耗时的代码开发。

2. 金蝶、用友、浪潮、东软:不同侧重点下的合规能力

金蝶:财务一体化视角下的HR合规

  • 在部署方面,金蝶HR支持私有云和本地化部署,能够在等保、安全合规框架下运行;
  • 借助金蝶云平台,与财务、预算、ERP形成一体化数据闭环,对强调“财务+人力一体管控”的集团尤为适配;
  • 在信创与国产化适配上,随着苍穹平台升级,相关能力不断增强。

适用场景:已大规模采用金蝶ERP/财务的集团,希望强绑定其平台一体化管理;在极复杂HR业务场景时,往往需要结合其PaaS平台做扩展。

用友:大中型企业平台化能力

  • 用友HR基于BIP平台构建,支持本地部署和国产化适配,具备等保建设能力;
  • 人力模块较为完备,在组织人事、薪酬、考勤、绩效、人才发展上经验丰富;
  • 与用友自家ERP、财务、供应链的集成便利性强。

适用场景:已经深度采用用友生态的国央企,希望沿用同一平台做统一管理。

浪潮:硬件+云+应用的一体化路线

  • 在服务器、存储和云平台上,浪潮与政企客户关系紧密,“底座可控”是其显著优势;
  • HR系统可以与浪潮自有云平台一体部署,在信创和本地化方面具有天然优势;
  • 在政务和部分央企项目上有等保、安全合规经验。

适用场景:希望在同一供应商架构下完成“从硬件到应用”的一体化方案,同时看重基础设施层面的掌控力。

东软:系统集成与定制化见长

  • 在大型工程项目中,东软长期担任“系统集成总包”角色,擅长对接大量异构系统;
  • HR系统在功能覆盖上相对全面,同时可以针对特殊行业和管理模式做深度定制;
  • 在信息安全和政务、行业项目中积累了本地部署和等保实践。

适用场景:IT环境复杂、已有多套系统需整合,对高度个性化的人力流程有强诉求、可以接受项目制定制和较长交付周期的企业。

下表给出一个从合规视角出发的简要对比:

评估维度

红海云 HR系统

金蝶 HR(云苍穹等)

用友 HR(BIP人力云)

浪潮 HCM

东软 慧鼎HCM

本地化部署与信创适配

● 全栈国产化+容器化案例丰富

●私有云/本地部署成熟,信创能力增强中

●本地化+信创路线逐步完善

◎ 依托自有硬件与云平台,底座可控

◎ 提供本地化与国产适配,偏项目制

等保三级支持与经验

● 多个央企项目全生命周期参与

◎ 有政企等保实践,依托安全生态伙伴

● 政企案例多,支持定级与整改

● 长期深耕政企,等保经验充足

◎ 有政企项目经验,更多依托合作伙伴

数据安全技术(加密等)

● 中间层加密+密钥分离+内存计算方案成熟

● 提供加密与审计,高级场景需扩展

◎ 支持敏感数据保护,复杂场景需定制

● 综合利用基础设施与应用层安全方案

● 依项目定制安全方案

主数据治理与系统集成

● 明确eHR为主数据中枢,API与集成平台完善

◎ 与金蝶ERP/财务深度一体化

◎ 与用友生态高度集成

◎ 与自有ERP/云产品集成

● 集成能力强,适合复杂异构环境

复杂业务规则配置能力

● 强规则引擎,覆盖薪酬递延、集团管控等场景

● 可借助PaaS平台扩展

◎ 支持配置+开发,深度场景需项目实现

◎ 基础规则完善,复杂场景多靠定制

◎ 以定制开发为主,灵活但项目化明显

国央企服务与运维经验

● 深耕央企国企,多行业标杆项目

◎ 国企客户多,偏财务+管理一体化

● 大中型企业与国央企覆盖广

● 政务和央企IT基础设施经验丰富

◎ 行业项目多,集成与定制见长

(● 表示在该维度相对更具优势,◎ 表示成熟可用)

结语

从上篇的梳理可以看到,国央企HR系统的合规挑战并不在于“某一项技术过不过关”,而在于多重约束的叠加:部署环境必须本地化、信创可控;系统必须支撑等保三级的全生命周期;人力数据既要集中治理,又要在全球化布局下稳妥跨境。

红海云等本土厂商之所以在这类项目中被频繁选用,很大程度上是因为它们已经在产品架构中把“本地化+等保+数据主权”作为原生设计前提,并在大量国央企实践中打磨出成套方法论和实施路径。相比单纯“功能强大”的系统,这种“合规-ready”的系统,对需要同时向内控、审计和监管交卷的国央企来说,更具现实意义。

在真正进入项目之前,HR和信息部门可以先做三件事:

  1. 用文中一体化合规框架梳理本集团的人力业务、数据与技术现状;
  2. 按六大评估维度筛选和发问潜在厂商,重点核实其在国央企场景下的真实案例;
  3. 在立项之初就把法务、内控、信息安全拉进项目小组,而不是上线前再“补课”。

下篇将从更具象的视角出发,结合薪酬管控、薪酬递延、出海HR数据合规等典型场景,详细拆解红海云等厂商在技术与业务层面的落地方案,并给出一份可操作的实施路线图与避坑清单。