struct2x代码阅读

29 阅读3分钟

2022-09-14 22:30:43

第1章 现代海战模拟基础

1.1 作战模拟与现代海战模拟

1.1.3组成要素

作战模拟由四个基本组成,即人员、设备、规则和想定。

1.2 现代海战模拟的分类

方式分类
按海战模拟规模分类技术模拟、武器系统海战模拟、战术模拟、战役模拟、战略模拟
按海战模拟系统用途分类研究型海战模拟、训练型海战模拟、辅助决策型海战模拟
按海战模拟技术实现手段分类实战模拟、虚拟模拟、硬模拟、软模拟、综合模拟

1.3 海战模拟的地位、作用和应用领域

1.3.1海战模拟的地位、作用

  1. 现代海战模拟起到作战实验室的作用(研发)
  2. 现代海战模拟提高了作战决策的科学性(指挥)
  3. 现代海战模拟增加了作战训练的手段(训练)

第2章 系统仿真与战场仿真

2.1 系统仿真

2.1.1 系统仿真的基本概念

不同种类的系统,其基本特征都归结为行为等价

  1. 几何相似(缩比模型)
  2. 离散相似
  3. 等效
  4. 感觉相似(人在回路)
  5. 思维相似

2.1.2 系统仿真的分类

方式分类
按所使用的仿真计算机类型模拟计算机仿真、数字计算机仿真、数字模拟混合仿真
按仿真时钟与实际时钟的比例关系分类实时、欠实时、超实时
根据仿真系统的结构和实现手段不同分类数学、物理、半实物(硬件在回路)、人在回路、软件在回路

2.1.3系统仿真的一般流程

系统、模型、计算机(包括硬件和软件)

graph LR
系统[系统]-- 系统建模 --> 模型[模型] 
模型[模型]  -- 仿真建模 --> 计算机[计算机]
计算机[计算机]  -- 仿真试验 --> 系统[系统]

2.2 战场仿真系统的建立

2.2.1 建立战场仿真系统的基本思路

战场作为一个系统具有整体性和相关性,需要研究三要输:实体(兵力)、属性(战技性能和状态)、活动

2.2.2作战模型的分类

作战模拟数学模型根据其性质和建模方法不同分为解析模型(数学)、概率模型、思 维模型和混合模型。

2.2.3作战模型的设计方法

  1. 建立模型层次
  2. 建立作战模型 直接分析(公式)、统计方法、概率方法、优化方法

2.2.4 海战模拟系统中的主要模型

在这里插入图片描述在这里插入图片描述

2.3 对作战兵力仿真的基本方法

数据结构法、实体类法(不太好)

第3章 现代海战模拟技术

3.1 想定生成与管理技术

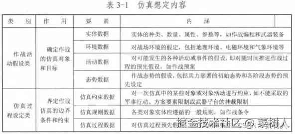
3.1.1 想定内容

在这里插入图片描述

3.1.2 想定描述

MSDL语言

3.1.3 想定生成

在这里插入图片描述

3.1.4 想定分发管理

SSML语言

3.2模拟态势显示技术

极坐标、二维直角坐标和三维视景 在这里插入图片描述

3.3数据收集与管理技术

3.3.1作战模拟数据范畴的分析

按照数据在仿真活动中的作用划分,可以将仿真数据划分为仿真基础数据、 想定数据、仿真配置数据、仿真执行期数据等类型。

3.4VV&A及可信度评估技术

第4章 现代海战模拟中的人机界面设计

第5章现代海战模拟数据库系统

第6章现代海战模拟中的智能兵力生成

第7章现代海战模拟中的效能评估

第8章现代海战模拟训练系统设计

8.2 模拟训练系统组成

在这里插入图片描述

8.3 模拟训练系统硬件设计

在这里插入图片描述

8.4 模拟训练系统软件设计

在这里插入图片描述

第9章现代海战模拟的发展现状及趋势

读后感

前介绍了一些基础概念和训练系统设计有一些指导意义,训练系统设计感觉浅尝辄止,其他章节偏理论,要是介绍系统设计中的关键技术、实施方案最好了。 第5章 oracle 错误 oracal。