让gemini3做的网页拥有支付功能,访客变付费用户!附提示词

254 阅读8分钟

图片

哈喽,大家好!

我是阿星👋🏻

前段时间开发了个小红书卡片生成器,上面我保留了logo水印👉🏻Gemini3做小红书封面生成器,效率暴增1000% ,实现爆款封面自由!

就有人问我水印怎么去掉水印🤔,所以阿星想实现大部分功能🆓,想去水印就来找我要卡密💰(类似你在taobao上收到的核销码)

图片

比如用户看到水印后想解锁,就会看到我的弹窗,按照操作指引找到我,给了我💰之后,拿到卡密后再回来填上。

图片

这是前端用户看到的,那么我在后台可以总览最近消耗了多少卡密,💰累计了多少。

图片

针对每次发出去的卡密,可以分类查看是否已经激活。

图片

点击小眼睛看每张卡密的创建时间、后台操作记录、想作废就直接删掉,点击铅笔,还可以手动对单张卡添加备注。点击垃圾桶,直接作废该卡密。

图片

所有卡密用完之后,也可以重新批量生成给客户。

图片

之所以走卡密系统是因为,小项目想做支付的话走各种pay api太麻烦了。阿星建议小白先从卡密做起,但是后续核销动作要注意合规性。

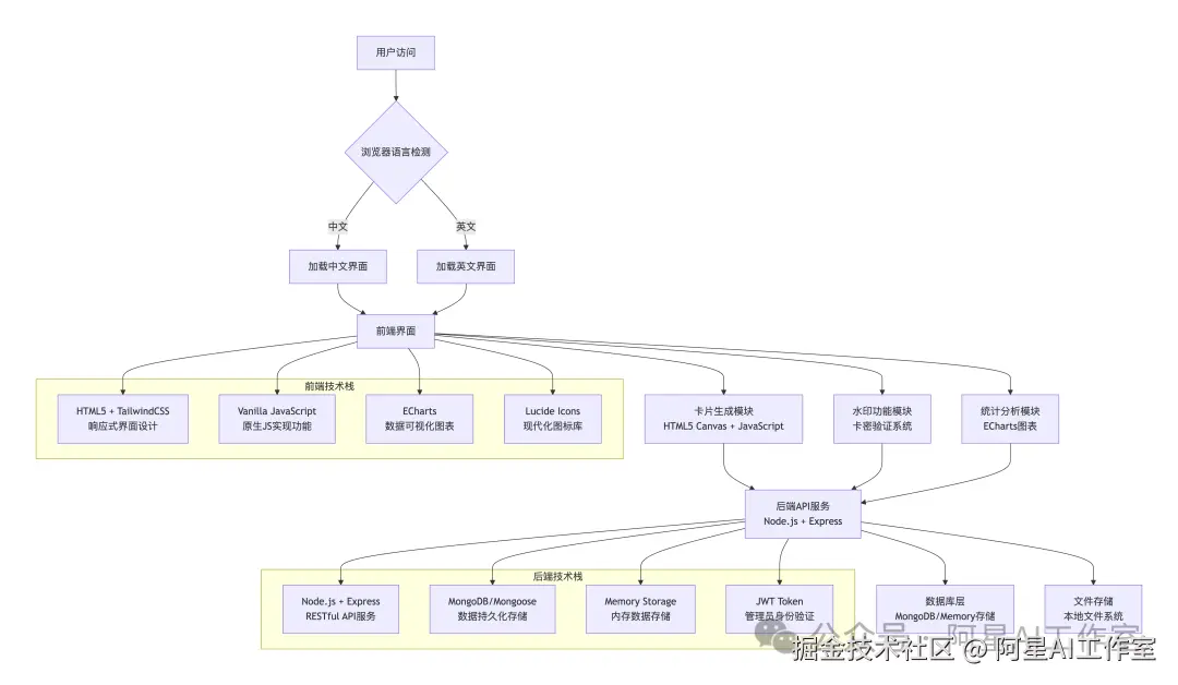
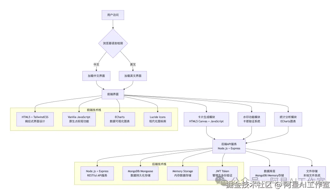
系统背后的整个结构长这个样子👇可以放大看一下

看上去很复杂,但其实这不是我一开始的想法,是我们做完整个项目后AI总结的,所以不用我们自己去做这么复杂的事情,只用写出足够清晰全面的提示词,AI就可以帮我们完成这么复杂的工作。

图片

卡密系统提示词

想要在自己作品的原基础上增加这么一个卡密系统,只用在本地IDE打开你的原有的代码,然后把下面这段提示词发给AI就好

这个提示词有452行,实在太长了•ᴗ•💧篇幅有限,我先放100行完整版评论区发给大家。

下面这个提示词是完整的卡密系统集成提示词,适用于任何需要增值服务验证的Web应用项目,通过提示词,工程师可以快速为项目添加卡密验证、设备绑定、有效期管理等功能。

 # 🚀 卡密系统集成提示词

## 📋 项目概述

这是一个完整的卡密系统集成指南,适用于任何需要增值服务验证的Web应用项目。通过本提示词,工程师可以快速为项目添加卡密验证、设备绑定、有效期管理等功能。

## 🎯 核心功能需求

### 1. 卡密验证与激活
- **卡密格式** :`RED-XXXX-XXXX-XXXX`(12位随机字符)
- **验证逻辑** :前端格式验证 + 后端有效性验证
- **激活机制** :设备绑定 + 有效期计算
- **状态管理** :已激活/已过期/已使用/无效

### 2. 设备绑定与唯一性
- **设备ID生成** :基于浏览器指纹 + 随机字符串
- **绑定机制** :一个卡密只能绑定一个设备
- **跨设备限制** :防止卡密在多设备间共享

### 3. 有效期管理
- **时间计算** :精确到毫秒的有效期计算
- **状态检查** :实时验证卡密是否在有效期内
- **过期处理** :自动禁用过期卡密的功能

### 4. 用户界面集成
- **验证弹窗** :美观的模态对话框设计
- **状态提示** :清晰的验证结果反馈
- **多语言支持** :中英文界面自动切换

## 🛠️ 技术架构说明

### 前端实现(推荐方案)
```javascript
// 核心组件结构
- 卡密验证弹窗 (Modal)
- 验证状态管理 (State Management)
- 本地存储持久化 (LocalStorage)
- 国际化支持 (i18n)
- 设备指纹生成 (Device ID)
```

### 后端API接口(可选)
```javascript
// 基础API端点
POST /api/cards/validate    # 卡密验证
POST /api/cards/activate    # 卡密激活
GET  /api/cards/status      # 状态查询
POST /api/cards/generate    # 卡密生成(管理员)
```

## 📝 集成步骤指南

### 步骤1:前端界面集成

#### 1.1 添加卡密验证弹窗
```html
<!-- 卡密验证模态框 -->
<div id="card-modal" class="modal">
    <div class="modal-content">
        <h3>🔒 解锁高级功能</h3>
        <p>请输入卡密解锁功能</p>
        <input type="text" id="card-input" placeholder="请输入卡密">
        <button id="verify-card">验证卡密</button>
        <div id="card-result"></div>
    </div>
</div>
```

#### 1.2 实现验证逻辑
```javascript
// 卡密验证核心函数
async function validateCard(cardValue) {
    // 1. 格式验证
    if (!/^RED-[A-Z0-9]{4}-[A-Z0-9]{4}-[A-Z0-9]{4}$/.test(cardValue)) {
        return { valid: false, message: '卡密格式错误' };
    }
    
    // 2. 本地存储检查
    const localResult = checkLocalValidation(cardValue);
    if (localResult.valid) return localResult;
    
    // 3. 后端验证(如有)
    if (hasBackend) {
        return await validateWithBackend(cardValue);
    }
    
    return { valid: false, message: '卡密无效' };
}
```



 

最终整个用户和卡密系统的交互顺序大概如下:

用户在前端页面输入卡密,前端调用aliyun上的后端API,

后端在 aliyun服务器上验证卡密,结果返回给用户。

图片

 

项目踩坑经验

其实整个过程非常顺利而且用的是国内的模型。只有3点需要提醒大家。

1、设备绑定

因为我们要防止用户之间相互share卡密,所以需要识别绑定用户到底是用了哪个设备使用这个卡密。

图片

所以我们让浏览器首次访问时生成一个随机ID存到localStorage(就是浏览器自带的一个小数据库,保存的东西浏览器关了还在)卡密激活时把这个ID和卡密绑定,以后每次使用都检查当前ID和绑定的ID是否一致。

图片

说白了原理就是: 每个浏览器都会在本地存储一个唯一的设备指纹,卡密只认这个指纹。

这种方法防普通人足够了,防专业选手大家可以去搜一下更严格的方法。

2、用户输入的内容保存

如果你不在提示词里强调让AI在用户输入的卡密后做持久化存储(localStorage),页面刷新后用户还要重新输入,所以这是一个需要主动说明的点。

你可以这样跟AI描述——

-实现基于localStorage的用户输入数据自动保存功能:

  • 实时监听输入框变化

  • 页面加载时自动恢复上次输入

关键代码

// 监听输入框变化并自动保存
function setupAutoSave() {
    const inputs = document.querySelectorAll('input, textarea');
    inputs.forEach(input => {
        input.addEventListener('input', debounce(() => {
            localStorage.setItem(input.id, input.value);
        }, 500));
    });
    
    // 页面加载时恢复数据
    inputs.forEach(input => {
        const savedValue = localStorage.getItem(input.id);
        if (savedValue) input.value = savedValue;
    });用户输入数据持久化存储
}

 

注意,这和前面提到的绑定设备ID用到都是localStorage。

用户输入卡密后,localStorage会保存:

    1. 卡密本身 (避免每次都要重新输入)
    1. 设备ID (绑定到这台电脑)
    1. 有效期 (计算剩余时间)

3、ECharts图表初始化问题

一个是有的AI会用通用图标来展示你的卡密使用情况,不是很好看,你可以要求用echarts来实现。

至于什么是echarts可以看我之前写的👉好用哭了📚三步让DeepSeek生成动态图表

图片

但是用echarts可能一开始会加载不出来。

图表容器在DOM未完全加载时就被初始化,导致图表无法正确显示(不用太理解这是啥意思)。

反正你可以这么跟AI描述,或者进一步和AI探讨更好的办法也行——

确保图表初始化在DOM完全加载后进行:

  • 使用 DOMContentLoaded 事件监听

  • 在图表容器确认存在后再初始化

  • 添加图表容器检查逻辑

关键代码

// 检查图表容器是否存在
const chartDom = document.getElementById('dashboardStatusChart');
if (!chartDom) {
    console.warn('图表容器未找到');
    return;
}

卡密系统用了谁的网络?

这里给纯小白解释一下,可能会问为啥我在本地开发的后台管理系统,为啥用户在前端输入卡密后我能「联网」收到?

其实全套都是在你的网上电脑——aliyun「网上」完成的。

前端 :在aliyun服务器上运行,

后端 :也在aliyun服务器上运行,

数据库 :同样在aliyun服务器上。

至于你的本地电脑角色,完全不需要联网,只是开发和测试环境,只是临时的。

正式上线的时候完全不用这套(不会上线的看我之前写的👉🏻3个方法把gemini3做的应用部署成网站!)

所以你不用担心联网的问题。

最后

这趟下来阿星感觉在很多coding文科生完全可以胜任的,之后只会越来越简单。

当产品经理的其实也该有危机感了,多做IP,即使是相对有些重要的产品经理,也只是现在的技术还需要点时间,很快AI会扮演更好的PM角色。

说一千道一万,多做IP让价值聚焦在人身上而不是一份工作上。一起加油。

ok,我是阿星!

我们下期再见👋

 

图片