构建自我提升的AI智能体:完整训练架构指南

214 阅读6分钟

🚀简介:每天都在变得更智能的AI

想象一下,有一个由AI科学家组成的团队在你的研究实验室里工作。其中一位专长于遗传学,另一位专长于药理学,还有一位资深研究员负责协调一切。而最吸引人的部分是:这个团队会从每一次实验中学习,并且每天都在进步。

传统的AI系统使用静态提示——它们遵循指令但从不改进。自我改进的智能体则不同:它们从经验中学习,相互协作,并通过强化学习不断优化自身性能。

阅读完本指南后,您将了解到:

  • 为什么静态提示还不够

  • 如何构建多智能体训练系统

  • 三个关键算法(SFT、PPO、上下文多臂老虎机)

  • 如何实现并评估你自己的自我改进智能体

🤔问题:为何静态提示会失败

局限性

无适应性 — 提示无法适应新情况 ❌ 无学习能力 — 同样的错误永远重复 ❌ 无协作性 — 每个AI独立工作 ❌ 手动更新 — 你需要不断重写提示

解决方案:分层训练

我们不是用一种算法来处理所有事情,而是使用:

  • 监督学习用于创意头脑风暴

  • 强化学习用于复杂决策

  • 上下文多臂老虎机用于战略选择

不妨把它想象成一个真正的研究实验室:初级研究人员、资深科学家和一位导师——每个人的学习方式都不同。

🏗️完整架构

这就是我们正在构建的系统:

按回车键或点击以查看全尺寸图像

层分解

1. 基础层

  • API配置和依赖项

  • 知识库(PubMedQA数据集 — 1000个医学问题)

  • 共享内存结构(AgentState)

  • 科学工具(PubMed搜索、蛋白质数据库)

2. 分布式训练管道

  • 多个智能体并行运行(4个并发滚动)

  • 体验收集的中央数据存储库

  • 用于管理多个模型的大语言模型代理

3. 强化学习训练层

  • SFT:从成功案例中学习

  • PPO:通过试错学习

  • 上下文多臂老虎机:学习选择策略

4. 可观测性层

  • 实时奖励追踪

  • 深度追踪分析

  • 绩效仪表盘

按回车键或点击以查看全尺寸图像

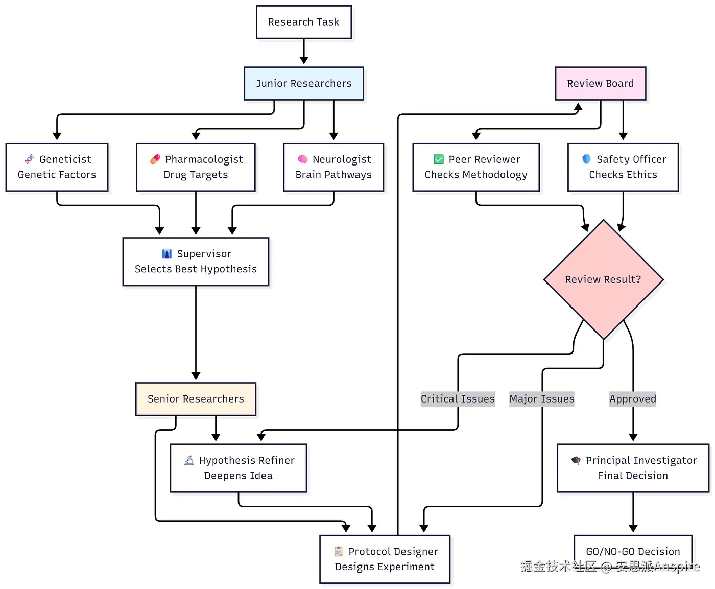
👥 认识您的AI研究团队

我们正在组建一个由9名专业代理组成的分层团队:

按回车键或点击以查看全尺寸图像

工作流程

  1. 三名初级研究人员(并行)集思广益提出假设

  2. 主管选出最有前途的

  3. 高级研究人员完善并设计详细方案

  4. 审核委员会对质量和安全进行评估

  5. 如果需要重大修订则循环返回

  6. PI做出最终决定(继续/停止)

按回车键或点击以查看全尺寸图像

🎯三种训练算法详解

层级结构的每一层学习方式都不同:

1️⃣ 有监督微调(SFT)——初级研究员

**它的作用:**通过研究成功案例来学习

流程:

按回车键或点击以查看全尺寸图像

示例:

# Before Training
Hypothesis: "Study genes in Alzheimer's"  # Too vague
# After SFT Training
Hypothesis: "Investigate the role of APOE4 variants in amyloid-beta 
clearance dysfunction in early-onset Alzheimer's disease, supported 
by recent findings in Nature Genetics (2024)"  # Specific, evidence-based

关键指标:

  • 训练数据:约200个高质量对话

  • 训练时间:在单GPU上2 - 4小时

  • 改进:假设质量提高35%

2️⃣近端策略优化(PPO)——高级研究员

**它的作用:**通过探索和反馈进行学习

奖励函数:

我们使用6个维度,而不是简单的“好/坏”:

按回车键或点击以查看全尺寸图像

学习循环:

按回车键或点击以查看全尺寸图像

示例结果:

# Training Progress
Epoch 0:  Avg Reward = 0.55  # Baseline (mediocre protocols)
Epoch 25: Avg Reward = 0.68  # Learning...
Epoch 50: Avg Reward = 0.77  # Strong improvement
Epoch 100: Avg Reward = 0.84 # Expert-level performance!
# Improvement: +53%

实际输出比较:

PPO之前:

标题:测试药物在小鼠身上步骤: 1. 获取小鼠2. 给药3. 测量结果

PPO之后:

Title: Pre-Clinical Evaluation of Liraglutide on Amyloid-β 
       Pathology in 5XFAD Mouse Model
Steps:
  1. Animal Model: 6-month-old male 5XFAD transgenic mice (n=20/group)
  2. Treatment: Liraglutide 25 nmol/kg/day, subcutaneous, 8 weeks
  3. Control Group: Age-matched saline injections
  4. Primary Endpoint: Immunohistochemistry with 6E10 antibody
  5. Quantification: Amyloid plaque burden in hippocampus/cortex
  6. Statistics: Two-tailed t-test, significance p<0.05
  
Safety: IACUC approval required. Monitor for hypoglycemia.
Budget: $45,000

差异十分显著——从模糊不清到达到发表标准。

3️⃣ 上下文多臂老虎机 — 监督者

**它的作用:**学习哪些假设能带来成功

挑战:

每个研究周期都会提出3个假设。主管必须选择一个。但是哪个会导致最好的结果呢?

学习方式:

按回车键或点击以查看全尺寸图像

学习模式示例:

# After 200 decisions, the supervisor learns:
Pattern 1: "Hypotheses mentioning specific proteins (APOE4, TREM2) 
            tend to succeed"  Success rate: 82%
Pattern 2: "Vague hypotheses about 'inflammation' or 'oxidative stress' 
            tend to fail"  Success rate: 31%
Pattern 3: "Drug repurposing ideas (GLP-1, metformin) show high impact" 
             Success rate: 88%

性能:

  • 训练前:与专家的决策一致性为62%

  • 训练后:88%的决策一致性

  • 改进幅度:+42%

🛠️实施:分步指南

第一阶段:设置

安装依赖项:

# Fast installation with uv
uv pip install langchain langgraph langchain_openai \
               tavily-python agentlightning[verl,apo] \
               unsloth[pt231] datasets wandb pandas rich

配置 API 密钥:

import os
os.environ['OPENAI_API_KEY'] = 'your-key'
os.environ['TAVILY_API_KEY'] = 'your-key'
os.environ['WANDB_API_KEY'] = 'your-key'
os.environ['LANGCHAIN_TRACING_V2'] = 'true'

阶段2:加载数据

from datasets import load_dataset
def load_research_data():
    # Load PubMedQA dataset
    dataset = load_dataset("pubmed_qa", "pqa_l")
    df = dataset['train'].to_pandas()
    
    tasks = []
    for _, row in df.iterrows():
        task = {
            'id': str(row['PUBMED_ID']),
            'goal': row['QUESTION'],  # Research question
            'context': " ".join(row['CONTEXTS']),  # Scientific papers
            'expected_decision': row['final_decision']  # Ground truth
        }
        tasks.append(task)
    
    # 80/20 split
    split = int(0.8 * len(tasks))
    return tasks[:split], tasks[split:]
train_data, val_data = load_research_data()
print(f"✅ Loaded {len(train_data)} training samples")

阶段3:定义代理状态

共享内存结构:

from typing import TypedDict, List, Literal
from langchain_core.messages import BaseMessage
class AgentState(TypedDict):
    # Control flow
    messages: List[BaseMessage]
    sender: str  # For ReAct loops
    turn_count: int
    
    # Junior phase
    initial_hypotheses: List[dict]
    
    # Supervisor phase
    selected_hypothesis: dict
    
    # Senior phase
    experimental_protocol: dict
    
    # Review phase
    peer_review: dict
    safety_review: dict
    
    # Final output
    final_decision: str  # "GO" or "NO-GO"
    final_evaluation: dict

阶段4:构建多智能体图

from langgraph.graph import StateGraph, START, END
def build_research_graph():
    workflow = StateGraph(AgentState)
    
    # Add all 9 agent nodes
    for agent_name in ["Geneticist", "Pharmacologist", "Neurologist",
                       "Supervisor", "HypothesisRefiner", "ProtocolDesigner",
                       "PeerReviewer", "SafetyOfficer", "PrincipalInvestigator"]:
        workflow.add_node(agent_name, create_agent_node(agent_name))
    
    # Add tool execution node
    workflow.add_node("execute_tools", ToolNode(all_tools))
    
    # Define workflow edges
    workflow.add_edge(START, "Geneticist")
    workflow.add_edge(START, "Pharmacologist")
    workflow.add_edge(START, "Neurologist")
    
    # All juniors → Supervisor
    workflow.add_edge("Geneticist", "Supervisor")
    workflow.add_edge("Pharmacologist", "Supervisor")
    workflow.add_edge("Neurologist", "Supervisor")
    
    # Supervisor → Senior team
    workflow.add_edge("Supervisor", "HypothesisRefiner")
    workflow.add_edge("HypothesisRefiner", "ProtocolDesigner")
    
    # Protocol → Review board
    workflow.add_edge("ProtocolDesigner", "PeerReviewer")
    workflow.add_edge("PeerReviewer", "SafetyOfficer")
    
    # Conditional routing after review
    workflow.add_conditional_edges(
        "SafetyOfficer",
        route_based_on_severity,  # Smart routing function
        {
            "CRITICAL": "HypothesisRefiner",  # Start over
            "MAJOR": "ProtocolDesigner",       # Revise protocol
            "APPROVED": "PrincipalInvestigator" # Move forward
        }
    )
    
    workflow.add_edge("PrincipalInvestigator", END)
    
    return workflow.compile()
graph = build_research_graph()
print("✅ Multi-agent workflow built!")

第五阶段:创建奖励系统

大语言模型作为裁判的评估器:

def protocol_evaluator(protocol, scientific_context):
    """Score protocol on 6 dimensions"""
    
    evaluator_llm = ChatOpenAI(model="mixtral-8x7b")
    
    prompt = f"""
    You are expert scientists evaluating this protocol:
    
    CONTEXT: {scientific_context}
    PROTOCOL: {protocol}
    
    Rate 0.0-1.0 on:
    - Novelty
    - Feasibility  
    - Impact
    - Clarity
    - Groundedness (evidence-based)
    - Efficiency
    """
    
    scores = evaluator_llm.evaluate(prompt)
    return scores
def get_weighted_reward(scores):
    """Combine scores with priorities"""
    return (
        0.10 * scores['novelty'] +
        0.20 * scores['feasibility'] +
        0.30 * scores['impact'] +      # Most important!
        0.15 * scores['clarity'] +
        0.20 * scores['groundedness'] +
        0.05 * scores['efficiency']
    )

阶段6:建立培训基础设施

分布式执行:

import agentlightning as agl
# Run 4 agents in parallel
strategy = {
    "type": "cs",  # Client-Server
    "n_runners": 4,
    "server_port": 48000
}
# LLM Proxy for model routing
proxy_config = {
    "port": 48001,
    "model_list": [
        {"model_name": "Qwen/Qwen2-1.5B-Instruct", 
         "litellm_params": {"model": "ollama/qwen2:1.5b"}},
        {"model_name": "senior_researcher_llm",  # Training target
         "litellm_params": {"model": "ollama/llama3"}},
        {"model_name": "mistralai/Mixtral-8x7B-Instruct-v0.1",
         "litellm_params": {"model": "ollama/mixtral"}}
    ]
}
# Real-time monitoring
monitoring_hook = WandbLoggingHook(project_name="AI-Research-Lab")

阶段7:主训练循环

def full_training_pipeline():
    
    # === Phase 1: Initial Data Collection ===
    print("📊 Phase 1: Gathering baseline data...")
    
    trainer = agl.Trainer(
        n_runners=4,
        strategy=strategy,
        hooks=[monitoring_hook]
    )
    
    agent = MedicalResearchAgent(graph, protocol_evaluator)
    trainer.dev(agent, train_data[:10])  # Quick 10-sample run
    
    # === Phase 2: Train Junior Researchers (SFT) ===
    print("🎓 Phase 2: Training juniors with SFT...")
    
    sft_trainer = agl.Trainer(algorithm=SFTOnSuccess())
    sft_trainer.fit(agent)  # Learns from successful traces
    
    # === Phase 3: Train Senior Researchers (PPO) ===
    print("🎮 Phase 3: Training seniors with PPO...")
    
    ppo_config = {
        "algorithm": {"adv_estimator": "grpo"},
        "data": {"train_batch_size": 4},
        "actor_rollout_ref": {
            "model": {"path": "meta-llama/Llama-3-8B-Instruct"}
        },
        "trainer": {
            "total_training_steps": 100,
            "test_freq": 10
        }
    }
    
    ppo_trainer = agl.Trainer(
        algorithm=agl.VERL(ppo_config),
        n_runners=4,
        strategy=strategy,
        adapter=custom_adapter,
        hooks=[monitoring_hook]
    )
    
    ppo_trainer.fit(agent, train_data, val_data)
    
    # === Phase 4: Train Supervisor (Contextual Bandit) ===
    print("🎰 Phase 4: Training supervisor with bandit...")
    
    bandit_trainer = agl.Trainer(algorithm=ContextualBandit())
    bandit_trainer.fit(agent)
    
    print("✅ Training complete!")
# Execute
full_training_pipeline()

📊评估与结果

定量指标

学习曲线可视化:

最终结果表:

按回车键或点击以查看全尺寸图像

定性分析

并排比较:

按回车键或点击以查看全尺寸图像

🎯关键要点与最佳实践

✅ 应该做的事

  1. 针对不同角色采用不同算法 —— SFT用于创意,PPO用于复杂推理,Bandits用于选择

  2. 设计多维度奖励——捕捉细微的质量差异,而不仅仅是“好/坏”

  3. 实现可观测性 —— LangSmith追踪 + W&B监控

  4. 从小处着手,逐步扩展 — 在全面训练前用10个样本验证概念

  5. 过滤训练数据 — 从成功(奖励 ≥ 0.8)中学习,而非失败

❌ 禁忌事项

  1. 不要用一种算法解决所有问题——不同的任务需要不同的学习方法

  2. 不要跳过验证 — 始终预留20%用于测试

  3. 不要忽视定性评估——数字并不能说明全部情况

  4. 不要在所有数据上进行训练 — 质量 > 数量

  5. 不要忘记安全限制 — MAX_TURNS可防止无限循环

🔴常见陷阱

**问题:**PPO奖励在初始改善后下降

**解决方案:**降低学习率(1e-6 → 1e-7),增加批量大小

**问题:**智能体虚构出上下文中不存在的事实

**解决方案:**增加接地性权重(0.20 → 0.35),惩罚无根据的主张

**问题:**训练因GPU内存不足而崩溃

**解决方案:**使用梯度检查点、减小批量大小或使用4位量化

💡 最终思考

自我改进的AI智能体代表了我们构建AI系统方式的根本性转变。我们不再手动编写提示并寄希望于它们能起作用,而是创建这样的系统:

从经验中学习 🤝智能协作 📈持续改进 🎯为复杂目标优化

你在这里学到的框架——使用专门算法的分层训练——其应用范围远远超出医学研究:

  • 软件工程:初级开发者编写代码,资深开发者审核,负责人做决策

  • 内容创作:作者起草,编辑润色,出版者审批

  • 商业战略:分析师负责研究,顾问负责综合,高管负责决策

未来并不在于更大的模型或更长的提示。它在于学会学习的智能系统

现在就去打造令人惊叹的东西吧!🚀