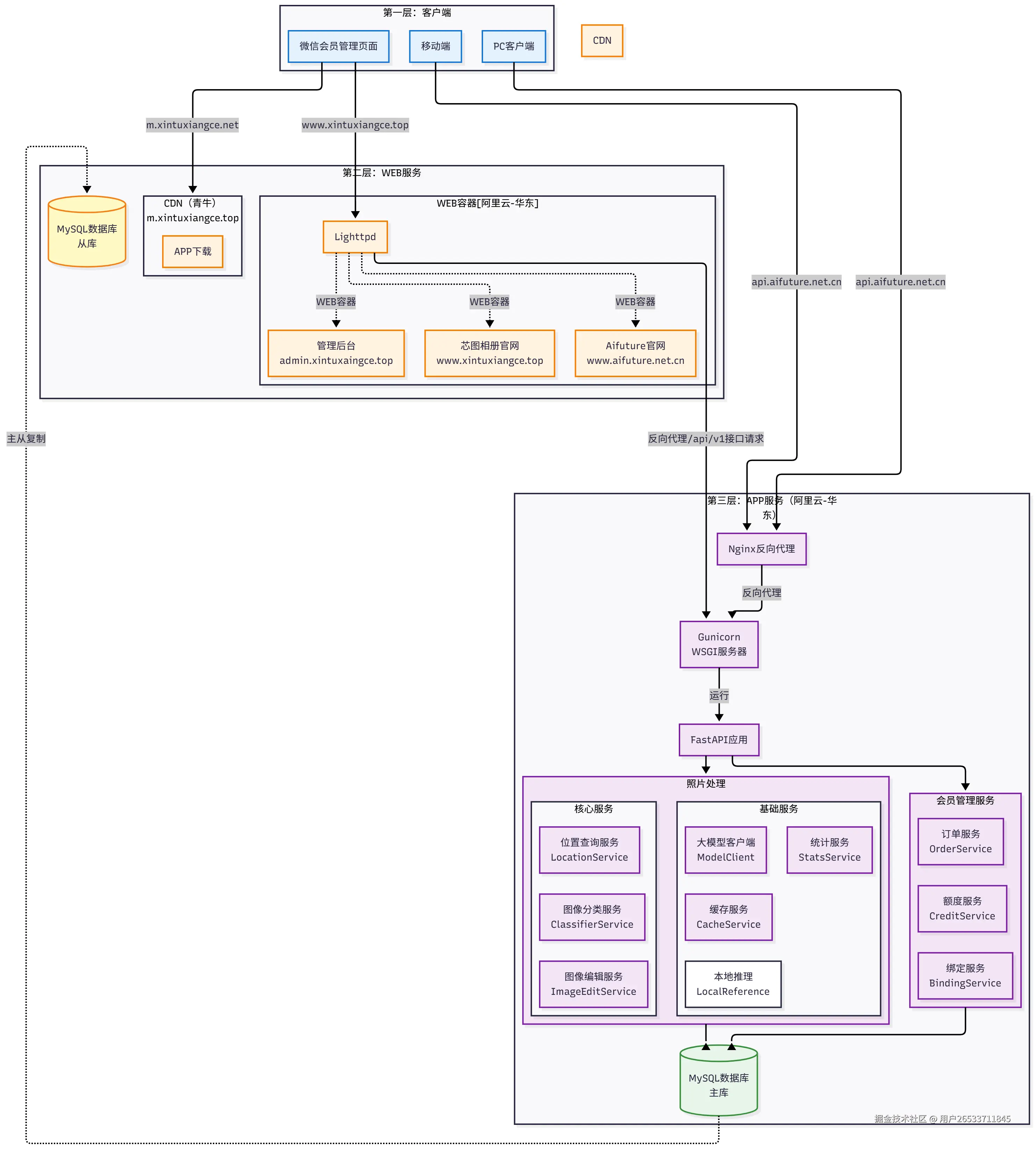
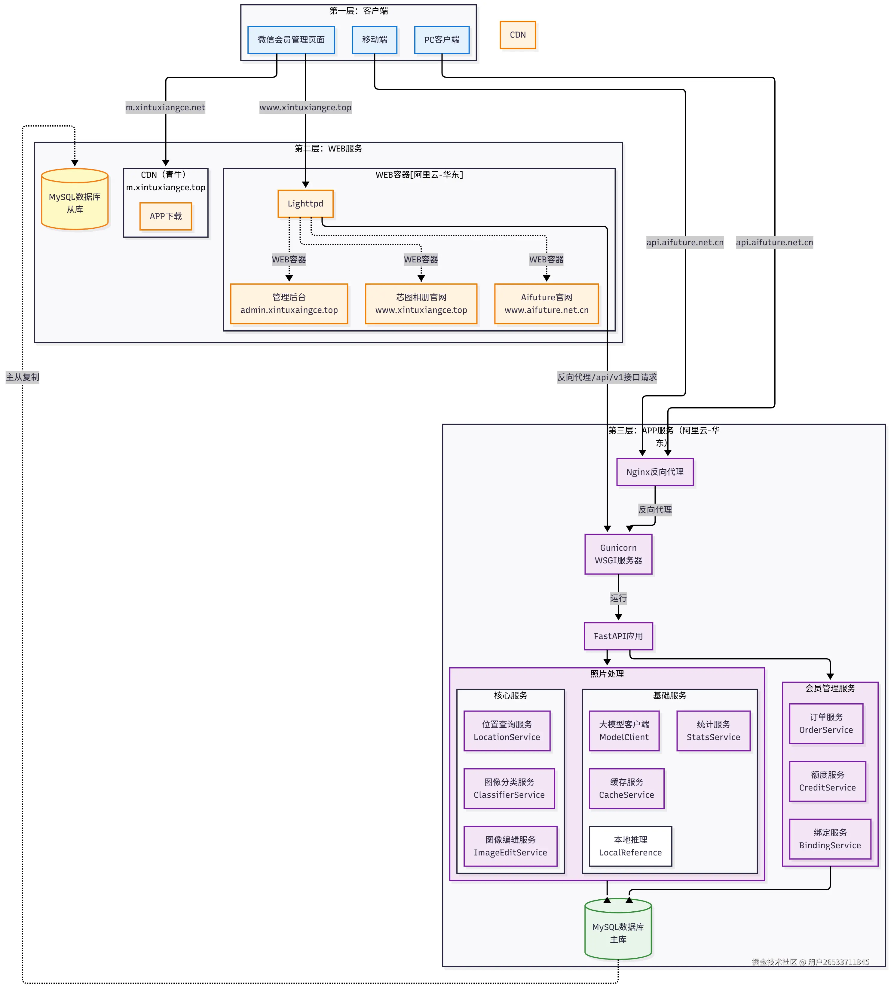
芯图相册:三层部署架构图

244 阅读3分钟

架构图

芯图相册三层部署架构图

三层部署架构图

芯图相册三层架构说明

第一层:客户端
  • PC客户端:通过 api.aifuture.net.cn 域名直接访问第三层APP服务器
  • 移动端:通过 api.aifuture.net.cn 域名直接访问第三层APP服务器
  • 微信会员管理页面:通过 m.xintuxiangce.net(CDN)访问第二层WEB服务器
第二层:WEB服务层

第二层包含两个平级的服务组件:

CDN层:

  • CDN(青牛):内容分发网络,域名 m.xintuxiangce.net,加速微信会员管理页面的访问
    • 负责静态资源的CDN加速
    • 独立服务,与WEB容器和第三层APP服务器无直接连接关系
  • APP下载:提供APP安装包下载服务

WEB服务器层:

  • Lighttpd:Web服务器,负责处理HTTP请求和路由
    • 芯图相册官网:Lighttpd配置的虚拟主机/Web模块
    • 管理后台:Lighttpd配置的虚拟主机/Web模块
    • Aifuture官网:Lighttpd配置的虚拟主机/Web模块
    • 反向代理转发微信会员管理的API请求到第三层APP服务器的Gunicorn

数据库:

  • MySQL数据库(从库):从第三层主库同步数据,用于只读查询

职责

  • CDN层加速微信会员管理页面的静态资源访问
  • WEB服务器层直接服务芯图相册官网、管理后台和Aifuture官网(通过虚拟主机配置)
  • WEB服务器层反向代理转发微信会员管理的API请求到第三层APP服务器的Gunicorn
  • 提供数据库从库,支持只读查询,减轻主库压力
第三层:APP服务器
  • Nginx:反向代理服务器,处理所有API请求,反向代理到Gunicorn
  • Gunicorn:WSGI服务器,运行FastAPI应用
  • FastAPI应用:Python Web框架,包含所有业务逻辑
  • Service服务:业务服务模块,分为两层
    • 核心服务
      • 图像分类服务(ClassifierService):图片分类核心服务,整合缓存、大模型和本地推理
      • 图像编辑服务(ImageEditService):基于阿里云百炼的图像编辑功能
      • 位置查询服务(LocationService):基于GPS坐标的城市位置查询
    • 基础服务
      • 缓存服务(CacheService):图片分类结果缓存管理
      • 大模型客户端(ModelClient):调用阿里云通义千问等大模型API
      • 统计服务(StatsService):请求日志记录和统计数据查询
  • 会员管理服务:会员相关的业务逻辑
    • 额度服务(CreditService):用户额度检查和扣减
    • 订单服务(OrderService):订单创建、支付处理
    • 绑定服务(BindingService):微信二维码与客户端绑定管理
  • MySQL数据库(主库):数据存储,通过主从复制同步到第二层从库

访问路径

  1. PC/Mobile → APP服务器 PC/Mobile → api.aifuture.net.cn → Nginx → Gunicorn → FastAPI → Services/MemberService → DB

  2. 微信会员管理 → CDN → APP服务器 Wechat → m.xintuxiangce.net(CDN) → Gunicorn → FastAPI → MemberService → DB

  3. 微信会员管理 → WEB服务器 → APP服务器 Wechat → www.xintuxiangce.top → Lighttpd(反向代理) → Gunicorn → FastAPI → MemberService → DB

  4. 访问网站 → WEB服务器(虚拟主机) 客户端 → www.xintuxiangce.top → Lighttpd(Web服务器) → 芯图相册官网/管理后台/Aifuture官网(虚拟主机)

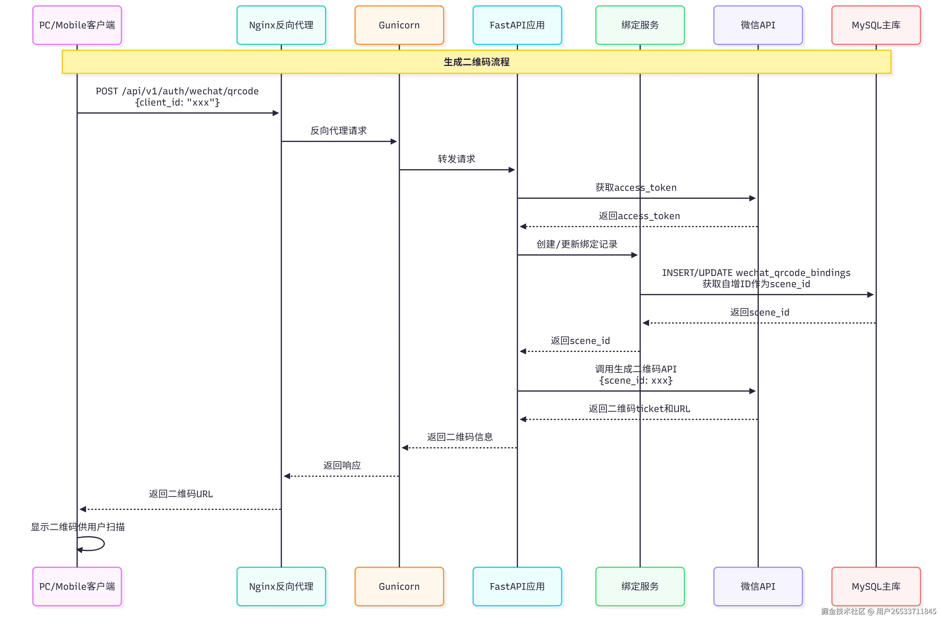
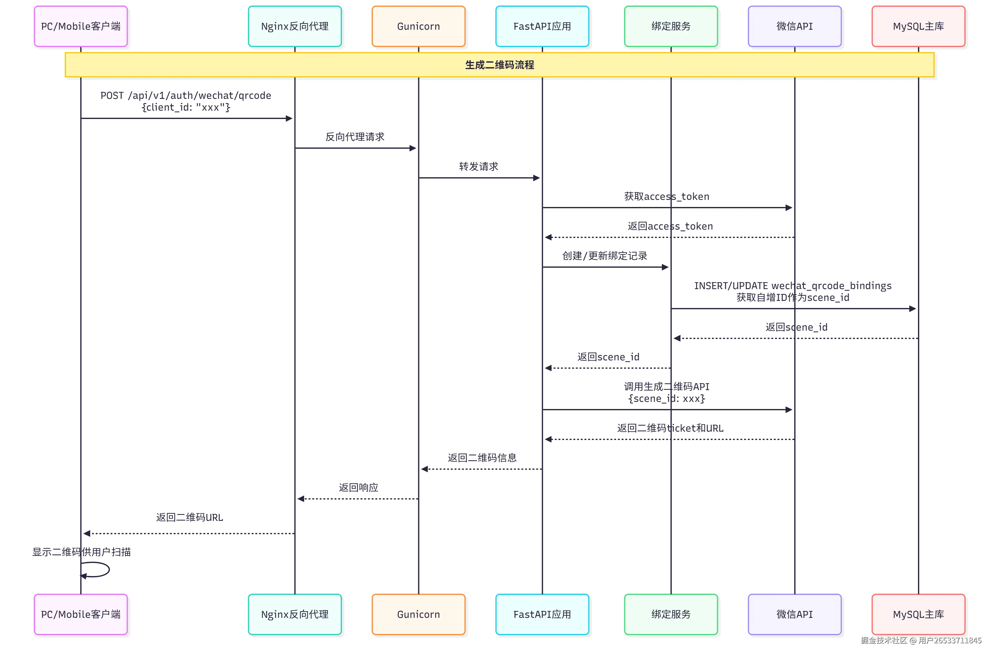
二维码生成与扫码关注时序图

场景1:生成二维码流程

生成二维码流程

场景2:扫码关注流程

扫描关注流程

场景3:客户端查询绑定状态

会员状态查询

场景4:开通会员流程

开通会员时序图

场景5:购买额度流程

购买额度时序图

关键点说明

Web服务器职责

  • ✅ 只接收微信主动调用的请求(3个接口)
  • ✅ 不直接操作数据库
  • ✅ 通过HTTP调用App服务器的内部接口操作数据

App服务器职责

  • ✅ 处理所有业务逻辑
  • ✅ 主动调用微信API(网页授权、生成二维码、统一下单等)
  • ✅ 直接操作数据库
  • ✅ 提供内部接口供Web服务器调用

优势

  • ✅ 不需要修改微信平台配置(URL保持不变)
  • ✅ 前端代码无需修改(通过Nginx路由)
  • ✅ 职责清晰,易于维护
  • ✅ 安全性更高(Web服务器不直接操作数据库)