最近 MinIO 官方在 README 中正式宣布项目进入“维护模式”:
- 不再接受新功能、增强或拉取请求:代码库仅进行维护,不再开发新特性。
- 安全补丁和关键bug修复:会根据个案评估,但不是保证全面支持。
- 问题和PR审查停止:现有issue不会积极处理,社区支持仅通过Slack提供最佳努力(best-effort)。
- 企业版转向:官方推荐转向付费的MinIO AIStor(起价约$96,000/年,针对400TB),该版提供完整管理功能。
这对很多把 MinIO 当作长期基础设施的团队来说,确实是一个坏消息。
不过也要理解,MinIO 开源这么多年,为 S3 兼容对象存储的普及立下了汗马功劳,社区里无数项目都曾经或正在依赖它。现在它选择把主要精力放在商业版上,这属于公司正常的商业决定。我们不骂它,只向前看:接下来用什么来替代它?
RustFS(Rust,性能屠夫)
在 MinIO 众多替代品中,RustFS 是最近热度最高的一颗新星。这个由国人团队主导的开源项目,目前GitHub Star数已狂飙至15k+,增速非常夸张。
RustFS 是一个基于 Rust 语言开发的高性能分布式对象存储软件,定位与 MinIO 高度相似,功能基本对齐 MinIO 开源版(包括分片上传、桶策略、版本控制、事件通知、生命周期管理等),完全兼容 AWS S3 协议,部署简单(Docker 一键启动),并提供现代化的可视化管理控制台。
根据官方同等硬件压测,RustFS在小对象(4KB)场景下吞吐量约为MinIO的2.3倍,大对象场景也高达1.8~2.2倍。
与 MinIO 不同的是,RustFS 采用宽松的Apache 2.0许可证,对商业闭源产品更加友好。
这是官方提供的RustFS 与其他存储产品对比:
项目还比较新(2024年底后才真正火起来),分布式模式仍在快速迭代中。对于追求极致稳定的大规模生产集群,建议先在测试/灰度环境中充分验证,或观望社区再演进6-12个月等1.0 正式版发布!
项目还比较新(真正火起来是 2024 年底之后),目前还处在 1.0.0-alpha 阶段,分布式模式仍在快速迭代中。对于追求极致稳定、规模很大的生产集群,建议先在测试 / 灰度环境中充分验证,或观望社区再演进 6~12 个月,等 1.0 正式版发布再做全面迁移决策。
如果是单机 / 小规模集群的话,完全可以上生产环境用了,根据大量使用者反馈,非常稳定。
再多一点,RustFS 的贡献者名单里能看到不少技术大佬,比如 PHP 大神安正超。而且,这个项目处理 issue 的速度比较快,使用遇到什么 bug,一般能够在比较短的时间就处理解决。
项目地址:
- 官网:rustfs.com
- GitHub:github.com/rustfs/rust…
Garage(Rust,中小规模自托管)
Garage 是一款 S3 兼容的分布式对象存储服务,主要面向 小到中型的自托管环境。它的目标不是构建超大规模云平台,而是让你能在几台服务器上,轻松跑起一个可靠、容错的对象存储。而且,能轻松跨越不同物理位置(如多个机房、家庭宽带+云主机组合)部署,即使部分节点掉线,数据依然可用。
用一句话概括:Garage 是一套适合“自己搭、小团队用、多节点部署”的 S3 存储系统。
为了让管理更简单,Garage 同样提供了一个独立的 Web 管理界面 —— Garage Web UI。它是 Garage 对象存储的前端控制台,帮助你通过浏览器完成日常运维工作,主要功能包括:健康状态监控、桶(Bucket)管理、对象浏览、访问密钥管理等。
项目地址:
Ceph(C++,老牌分布式存储鼻祖)
Ceph 是开源分布式存储领域的元老项目,社区活跃度和成熟度都非常高,当前仍是开源分布式存储第一梯队。它提供 对象存储(RGW,兼容 S3)、块存储(RBD) 和 文件存储(CephFS) 三合一的统一存储平台,能够在普通硬件之上,构建从PB到EB级、无单点故障的大规模集群。
Ceph 还支持多租户隔离,满足复杂企业环境的需求。
与MinIO最大的区别在于:Ceph是“全能型平台”,MinIO是“专精型工具”。Ceph架构复杂,运维门槛高,适合有专业存储/运维团队的中大型企业。
Ceph不太适合单机或小规模存储、对单次请求延迟极其敏感的业务、高频率小文件读写以及对运维简单性要求很高的中小团队。
项目地址:
- 官网:ceph.io/
- Github:github.com/ceph/ceph
SeaweedFS(Go,海量小文件神器)
SeaweedFS 是专为“几十亿小文件 + 高并发读写”场景设计的高性能分布式存储系统。其核心设计灵感源自 Facebook 的 Haystack 论文,通过将元数据分散到卷服务器(Volume Server),实现了单次磁盘访问 O(1) 的极致读取效率。它社区活跃度高,文档完善,且架构轻量,运维成本远低于 Ceph。
和 Ceph/MinIO 的区别在于:SeaweedFS 是为“小文件性能”而生的特种部队。它解决了传统文件系统在处理海量小文件时元数据成为瓶颈的痛点。不过,这并不代表其不可以存储大文件,只是在小文件场景优势更大。
适合的场景:
- 海量小文件存储,如图片、社交媒体内容。
- 需要极低延迟读取的业务,如实时头像获取、缩略图服务。
- 包含数亿张小图片或音频片段的机器学习训练集存储。
- 大规模日志文件的顺序写入与存储。
项目地址:
- 官网:seaweedfs.com/
- Github:github.com/seaweedfs/s…
云厂商对象存储(OSS / COS / S3 等)
云厂商提供的对象存储服务(Object Storage Service,OSS / COS / S3)是一种海量、安全、低成本且高度可靠的云存储形态,适合存放任意类型的文件。容量与吞吐可以按需弹性扩展,并提供多种存储类型,帮助优化整体存储成本。
常见提供对象存储服务的云厂商包括:阿里云 OSS、腾讯云 COS、七牛云、AWS S3 等。
云厂商对象存储的优势如下:
- 可靠性强 : 拿阿里云对象存储 OSS(Object Storage Service)为例说明,其可提供 99.9999999999%(12 个 9)的数据持久性,99.995%的数据可用性。
- 安全性强:对象存储服务一般都会支持防盗链配置(可屏蔽恶意来源的访问)、基于 SSL 和 TLS 的 HTTPS 数据加密传输、文件版本控制(防止文件被误删除或覆盖而造成数据丢失)、控制每个单独文件的读写权限等功能。
- 扩展性强:不限制存储空间大小。您可以根据所需存储量无限扩展存储空间,解决了传统硬件存储扩容问题。
- 成本较低:无需传统硬件的采购、部署和运维,支持按量付费。
- 接入方便:对象存储服务一般都会提供标准的 RESTful API 接口、丰富的 SDK 包、客户端工具、控制台。
- ……
总结
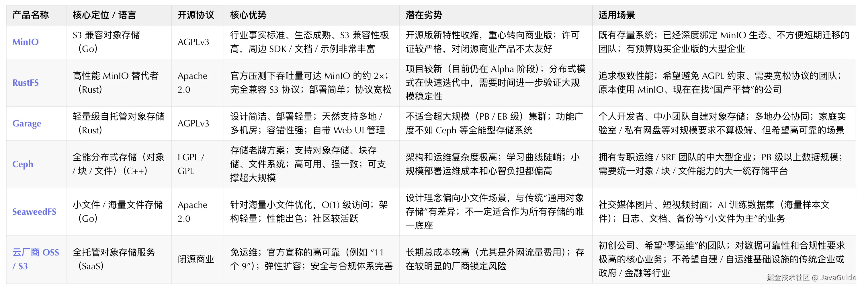
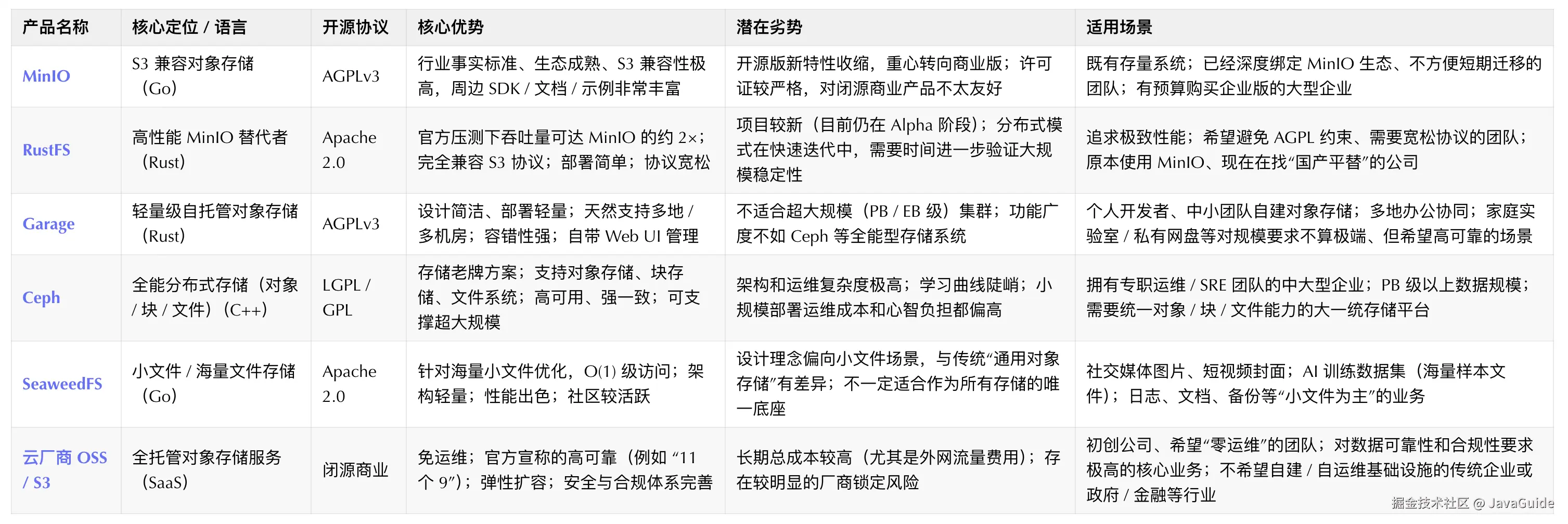
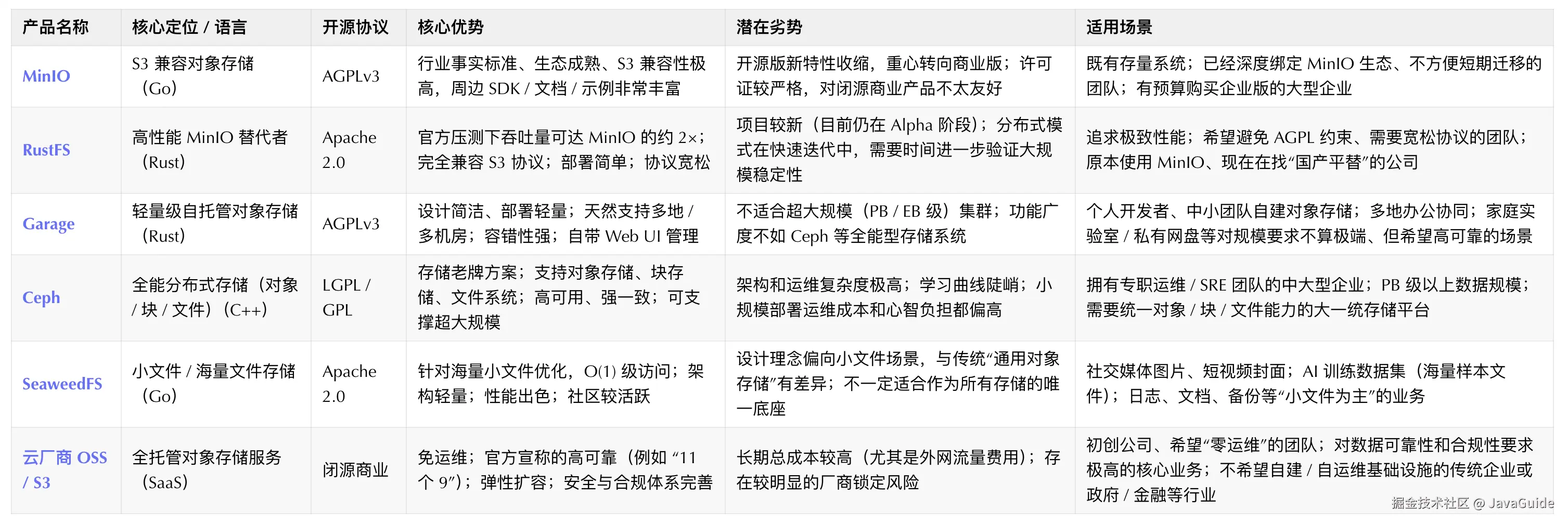
这张表格是我让 Gemini 3 Pro 做的总结对比,可供参考(会有幻觉问题):
对于个人开发者或中小团队:
- 如果你的需求是快速自建一个S3兼容存储,数据量不大,强烈推荐先尝试Garage(部署最轻量、对环境要求低)或 RustFS(功能更全,性能更强)。
- 如果只是存一些图片、视频等普通业务文件,而且对“可用性省心、少运维”更看重, 那么直接用云厂商的 OSS / COS / S3 往往是成本和精力投入都更优的选择(JavaGuide(javaguide.cn)上所有的图片都存放在 OSS 中)。
如果你已经在用 MinIO:如果老版本还能稳定运行,完全可以“让子弹再飞一会儿”。可以考虑利用这段时间搭一套 RustFS / Garage / 其他方案的测试环境,预研迁移路径和成本。等到 RustFS 发布 1.0 正式版,再结合自身业务节奏做整体迁移决策,会更稳妥。
对于中大型企业或有复杂需求的用户:
- 预算允许、对可用性和合规要求高时,直接用 云厂商 OSS / COS / S3 依然是总体成本最低、心智负担最小的选择——把精力放在业务而不是存储底座上。
- 必须自建时:
- 追求 统一块 / 文件 / 对象 + 超大规模集群 → 重点评估 Ceph / CubeFS。
- 业务以 海量小文件、高并发访问 为主 → SeaweedFS 会比通用对象存储更合适。
- 可以接受新技术栈、希望在对象存储层拿到 更高性能与更友好的开源协议(Apache 2.0) → RustFS 值得列入中长期主力选型。