文字秒变流程图,工作效率大提升

58 阅读3分钟

在日常工作中,你是否常常为绘制流程图而烦恼?手动绘制不仅耗时费力,还容易出错,让原本清晰的思路变得混乱。别担心,今天就给大家介绍一款神奇的工具,它能让文字秒变流程图,轻松解决你的困扰。这款工具就是英飞思想家,它能让你的工作效率大幅提升。

轻松实现文字到流程图的转变

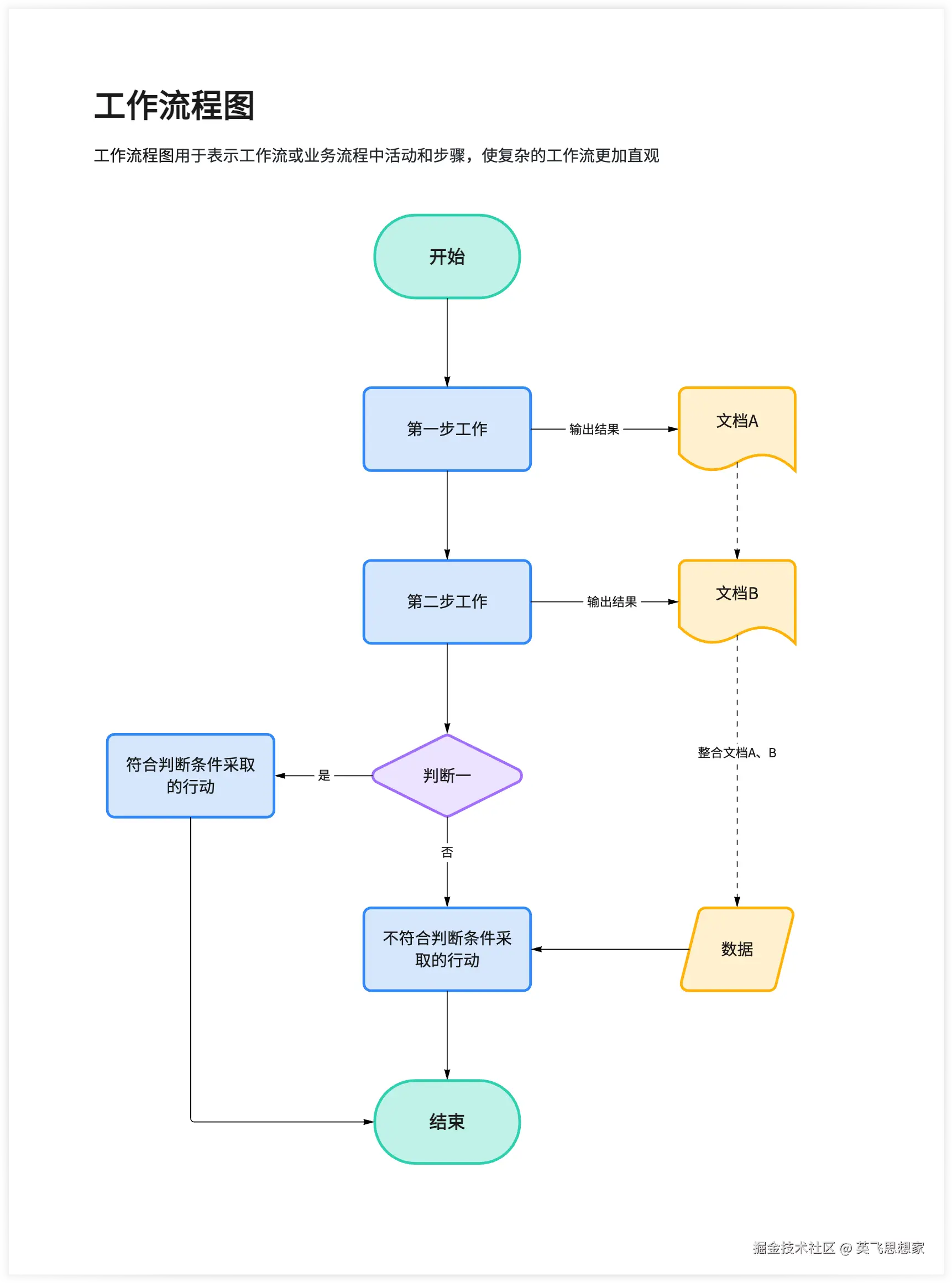
以前,我们想要绘制一个流程图,得先在脑海里构思好框架,然后再一点点地在绘图软件里手动绘制,这过程别提多麻烦了。而英飞思想家就不一样了,你只需要把想要表达的内容用文字描述出来,它就能快速将其转化为直观的流程图。比如说,你在规划一个项目流程,把各个环节和步骤用文字写清楚,英飞思想家瞬间就能生成一个清晰的流程图,让整个项目的走向一目了然。这就好比你原本在迷雾中摸索,突然有了一盏明灯,一下子就找到了方向。

项目流程图示例

丰富的模板与多样的应用场景

英飞思想家拥有丰富的流程图模板,涵盖了各种不同的领域和场景。无论是项目管理、人力资源招聘,还是产品研发,都能找到合适的模板。就拿人力资源招聘来说,从发布招聘信息、筛选简历、面试到录用,每一个环节都可以用英飞思想家的流程图清晰地展示出来。与之类似的是,在产品研发过程中,从需求分析、设计、开发到测试,也能通过流程图进行有效的规划和管理。这些模板就像是一个个贴心的小助手,帮助你快速搭建起流程图的框架,节省了大量的时间和精力。

人力资源招聘流程图示例

助力团队协作与沟通

在团队协作中,流程图是一种非常有效的沟通工具。英飞思想家生成的流程图能够让团队成员快速理解项目的整体情况和各自的任务。大家可以根据流程图进行分工合作,避免了因为沟通不畅而导致的工作失误。比如说,在一个跨部门的项目中,不同部门的成员通过流程图可以清楚地看到自己的工作与其他部门的衔接点,从而更好地协调工作。而且,英飞思想家还支持多人在线协作,大家可以同时对流程图进行编辑和修改,实时更新信息,让团队协作更加高效。

团队协作流程图示例

总之,英飞思想家这款工具真的非常实用,它让文字秒变流程图,让我们告别了手动绘制的繁琐。如果你也想提升工作效率,不妨试试英飞思想家,相信它会给你带来意想不到的惊喜。

FAQ

  • 问:英飞思想家适合哪些人群使用?
  • 答:  无论是项目管理者、人力资源专员,还是产品研发人员等,只要需要绘制流程图的人群都适合使用英飞思想家。
  • 问:使用英飞思想家需要具备专业的绘图技能吗?
  • 答:  不需要,你只需要用文字描述内容,英飞思想家就能自动生成流程图,非常简单易用。
  • 问:英飞思想家的模板可以自定义修改吗?
  • 答:  可以的,你可以根据自己的需求对模板进行修改和调整,让流程图更符合实际情况。