7款AI写论文神器推荐:毕业论文一键生成,查重无忧

136 阅读9分钟

7款AI写论文神器推荐:毕业论文一键生成,查重无忧

在今天的校园里,毕业论文就像一座大山,压得每一位毕业生喘不过气来。就在刚刚结束的课题组组会上,气氛异常凝重。导师严肃地指出,今年学校对毕业论文的查重和查AI使用情况把控得更加严格,让大家务必认真对待。散会后,平时成绩优异的小李一脸愁容地拦住了我。他告诉我,他用之前的AI工具生成的论文,在预查重时结果惨不忍睹,重复率高得离谱,急得他都快哭出来了。

看着他焦虑的样子,我决定帮他想想办法。我赶紧联系了身边论文完成得不错的同学,大家一起搜罗出了一些用着还不错的AI论文生成工具。今天我就来总结一下,为大家罗列7款AI写论文神器,其中有一款PaperNex就很不错,有了它们,毕业论文一键生成,查重也能无忧啦,大家不妨试试!

  1. PaperNex【AI毕业论文写作】
  2. AI论文及时雨
  3. ChatGPT
  4. 鲲鹏智写
  5. 豆包AI
  6. Explainpaper
  7. 瑞达写作

1. PaperNex:论文领域的全能助手

工具链接:PaperNex

工具简介:倘若你有撰写论文的需求,只需将论文题目输入到PaperNex中,它便能一键生成一篇五万字的论文初稿。这款工具借助学术大模型4.0的强大能力,能够精准地捕捉导师给出的修改意见,当你输入相关资料后,它会迅速生成贴合课题的内容。不仅如此,PaperNex还提供免费的大纲,帮助你理清写作思路。在进行长文撰写时,数据、代码以及图表等内容全程在线,其独特的逻辑记忆链能够确保撰写的内容不偏离主题。同时它具备查重和AIGC率的双重保障,让你在使用过程中消除后顾之忧。

功能特点:

  • 支持多种论文类型:PaperNex涵盖了开题报告、毕业论文、调查问卷类论文以及计算机类论文等多种类型。
  • 一键生成优质初稿:无需提前准备大纲、提纲,PaperNex能在30分钟内生成一篇结构严谨、逻辑清晰的论文初稿。
  • 查重与AI率双保险:该工具生成内容的查重率与AI检测率能够控制在7%-25%,便于你后续对论文进行润色。
  • 智能在线修改:PaperNex可以根据反馈自动调整内容与结构,有效提升写作效率。
  • 丰富内容支持:PaperNex内置了图表生成、代码插入、表格排版等功能,能够满足多学科的需求。

PaperNex

2. AI论文及时雨:论文难题一键解决

工具链接:AI论文及时雨

工具简介:当你面临论文deadline时,AI论文及时雨平台就如同救星一般。你只需输入论文题目,该平台就能在30分钟内生成一篇质量可靠的五万字初稿。AI论文及时雨支持各类论文,其中包括毕业论文、综述、问卷、代码类等。它具备理解并提炼导师意见的能力,能够根据你的需求调整内容长度。在论文创作方面,问卷设计、样本生成、数据分析、正文撰写等环节全自动化,并且图表等元素一应俱全,文献引用还能自动编号,确保文档规范。此外你还能在平台上添加图表、思维导图、代码、公式等内容,它宛如一位全天候的论文助手。

功能特点:

  • 快速生成初稿:在AI论文及时雨平台输入题目,30分钟内就能生成一篇具有完整逻辑的论文初稿。
  • 智能改稿与意见解析:该平台能够自动解析导师意见,精准地对论文进行润色与结构优化。
  • 问卷全流程自动化:AI论文及时雨可以生成问卷、样本数据、进行统计分析并完成正文撰写。
  • 学术规范保障:平台会自动对引用进行编号,使论文格式标准化。
  • 查重与AI率控制:AI论文及时雨能够降低论文的查重率与AI检测率,帮助你规避风险。
  • 多类型内容支持:在该平台上,你可以一键生成图表、代码、思维导图、公式等内容。

AI论文及时雨

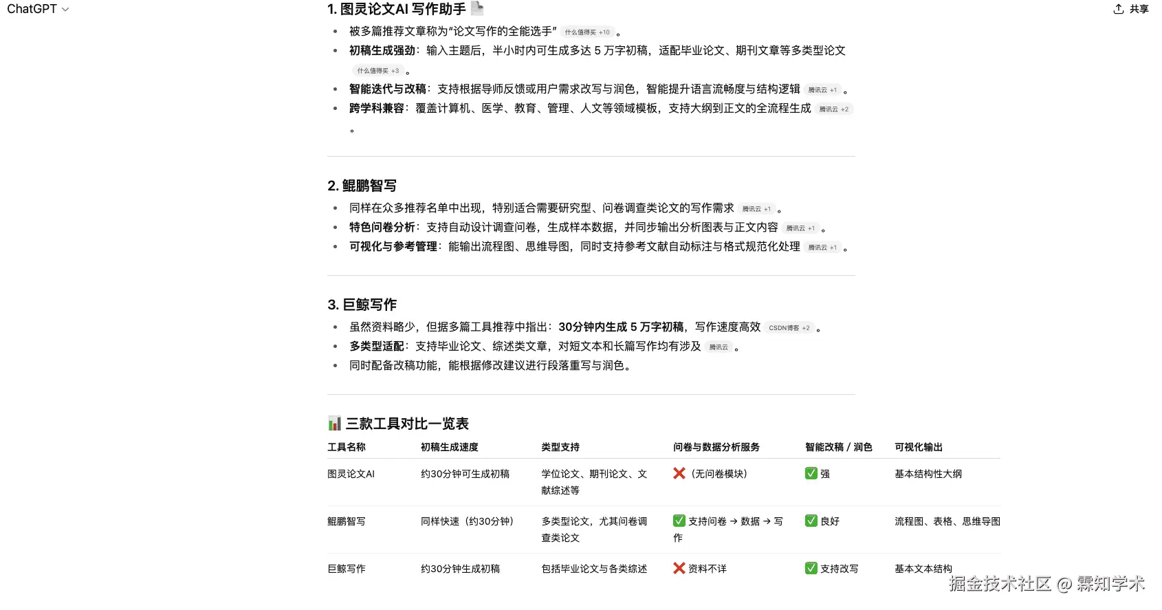
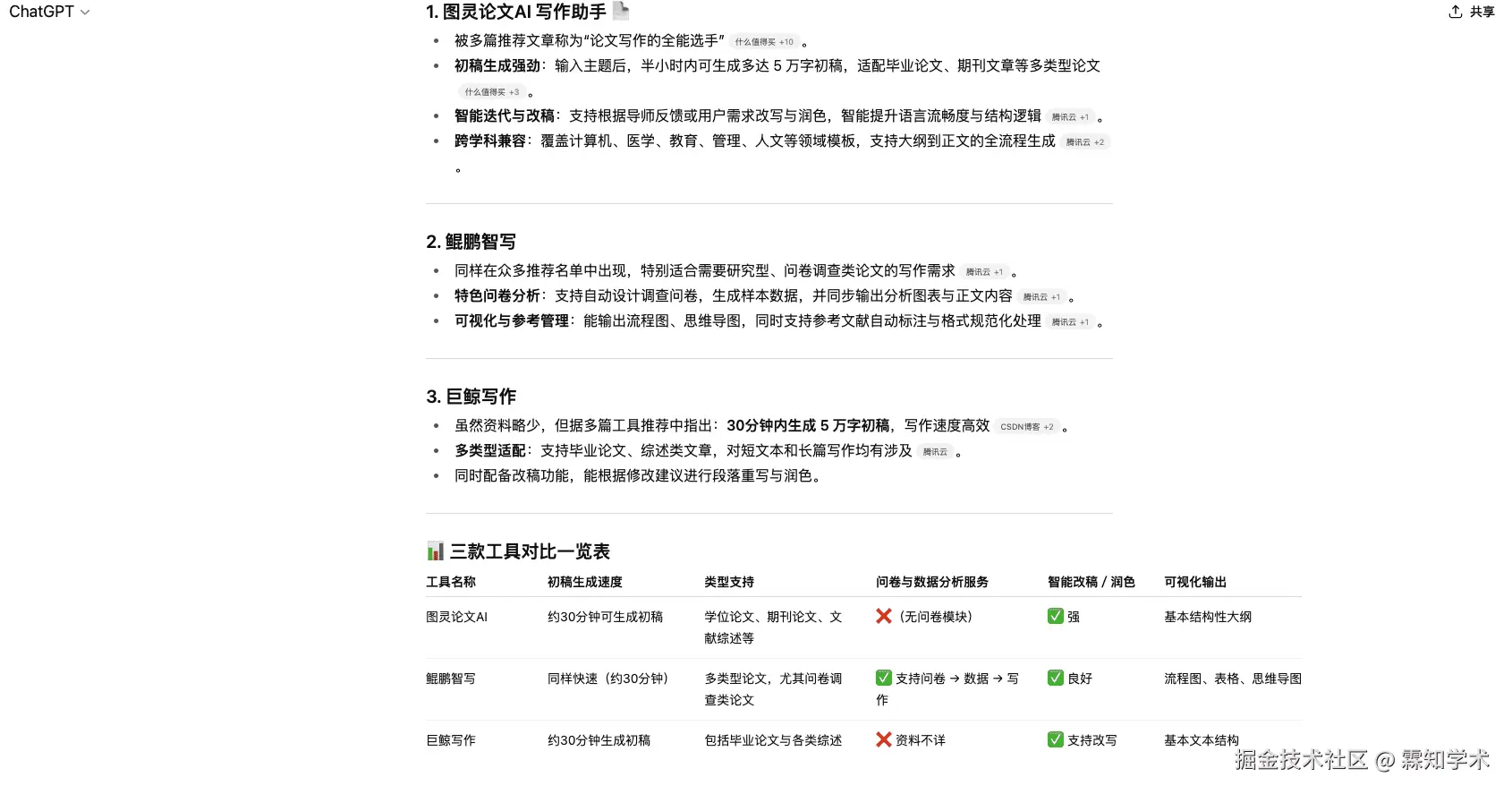
3. ChatGPT

工具链接:ChatGPT

工具简介:ChatGPT能够快速生成论文框架、摘要以及章节内容,从而加速论文的写作进程。通过多轮对话,它可以助力你拓展研究视角,激发新的论点,尤其适合在选题阶段进行头脑风暴。不过,由于ChatGPT是基于公开数据训练的,生成的内容可能会出现重复的情况,因此你在使用时需要注意查重。

功能特点:

  • 简便操作:使用ChatGPT能够快速生成论文内容。
  • 提升效率:它可以加快写作进程,提高工作效率。
  • 优化表达:ChatGPT能够辅助你对论文内容进行润色,使内容更加流畅易懂。
  • 促进公平:该工具支持不同语言背景的研究者,减少了语言能力差异对研究的影响。

ChatGPT

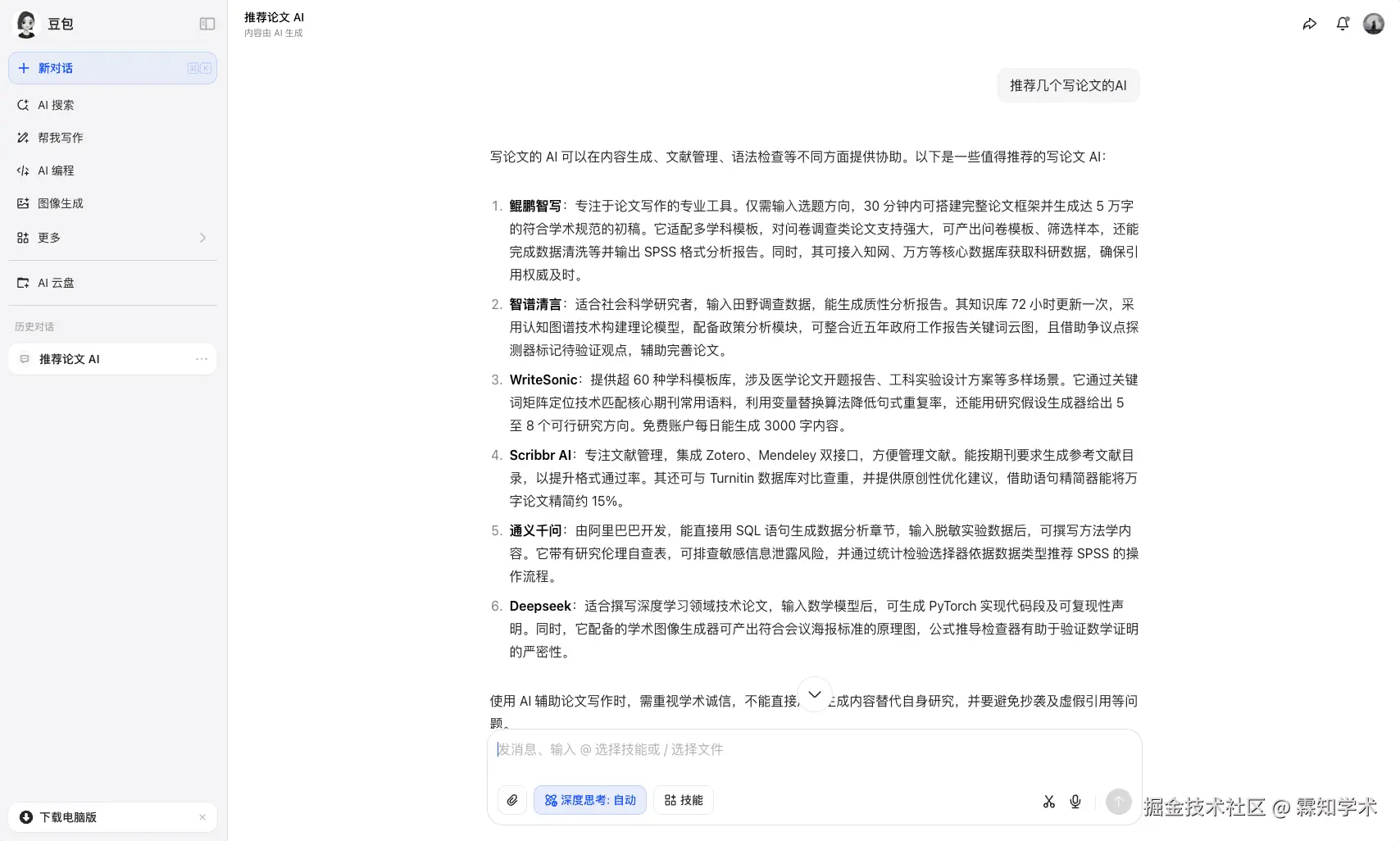
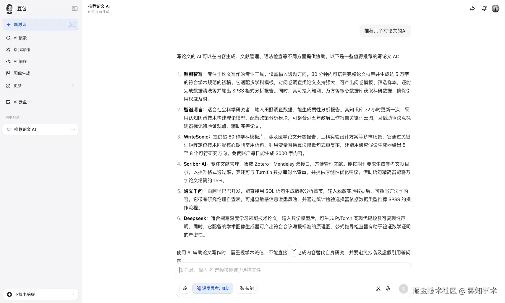
4. 鲲鹏智写:一站式论文解决方案

工具链接:鲲鹏智写

工具简介:鲲鹏智写支持快速生成论文初稿,当你输入论文题目后,它能在30分钟内生成五万字的内容,大大提升了写作效率。这款工具涵盖了毕业论文、学术论文、问卷调查等多种类型的论文。鲲鹏智写内置了AI改稿功能,能够智能解析导师的意见,支持多种改写长度,并且可以生成图表、思维导图、代码等内容。它首创了问卷类论文自动化处理,支持参考文献交叉引用,确保论文规范。此外鲲鹏智写还提供丰富的数据资源,你可以一键获取,有助于提升论文质量。

功能特点:

  • 高效生成初稿:鲲鹏智写能在20分钟内生成一篇三万字结构严谨的论文。
  • AI智能改稿:它可以根据导师的建议自动优化论文内容。
  • 查重与AI率控制:鲲鹏智写能够降低论文的查重率与AI检测率。
  • 丰富图表数据支持:你可以在鲲鹏智写中插入表格、代码块、流程图等内容。
  • 专为论文设计:鲲鹏智写聚焦于学术写作,兼顾了论文的逻辑、格式、过渡等方面。

鲲鹏智写

5. 豆包AI

工具链接:豆包AI

工具简介:豆包AI能够高效地生成论文结构、摘要和章节内容,有效提升写作效率。其具备的对话与推理能力有助于你进行选题与理论构建。然而由于豆包AI未经过专业的降AI处理,使用过程中AI率可能存在一定风险。

功能特点:

  • 强大中文理解:豆包AI适合中文用户进行交流、写作以及问答。
  • 多模态支持:它支持文本、图片、语音等多种输入方式。
  • 问答交互:你可以针对论文内容向豆包AI提问,从而获得针对性的解答。

豆包AI

6. Explainpaper

工具链接:Explainpaper

工具简介:如果你遇到复杂的论文,只需将其上传到Explainpaper中,就能轻松获取清晰的解释,大大简化了论文阅读的过程。

功能特点:

  • 专注论文理解:Explainpaper能够逐段逐句地解释复杂或外文文献。
  • 交互式学习:你可以对文本进行高亮并提问,AI会基于上下文进行解释。
  • 语言翻译与解释:该工具支持多语言翻译和术语解释。
  • 提高阅读效率:使用Explainpaper可以减少查词典的时间,让你专注于论文的核心内容。

Explainpaper

7. 瑞达写作:论文写作轻松搞定

工具链接:瑞达写作

工具简介:当你有论文写作需求时,在瑞达写作中输入论文题目,它就能一键生成一篇五万字的初稿。瑞达写作依托学术大模型4.0,能够精准地捕捉导师的意见,当你输入相关资料后,它会生成贴合课题的内容。该工具提供免费的大纲,帮助你理清写作思路,在进行长文撰写时,数据、代码、图表等内容全程在线,其独特的逻辑记忆链能确保内容不偏离主题。同时瑞达写作具备查重和AIGC率的双重保障,让你在写作过程中没有后顾之忧。

功能特点:

  • 高效生成初稿:瑞达写作能在20分钟内生成一篇三万字结构严谨的论文。
  • AI智能改稿:它可以根据导师的建议自动优化论文内容。
  • 查重与AI率控制:瑞达写作能够降低论文的查重率与AI检测率。
  • 丰富图表数据支持:你可以在瑞达写作中插入表格、代码块、流程图等内容。
  • 专为论文设计:瑞达写作聚焦于学术写作,兼顾了论文的逻辑、格式、过渡等方面。

瑞达写作

结语

以上为你推荐的7款AI写论文神器,每一款都有其独特的优势,能够大幅提升论文写作的效率和质量。无论是初稿生成、智能改稿,还是查重保障,这些工具都能为你的学术之路保驾护航。你可以根据自己的需求选择适合的工具,让论文写作不再成为一件头疼的事情。