AI算力革命的核心引擎:浪潮NF5688G7服务器深度测评 | 2025年企业级AI基础设施首选!

39 阅读1分钟

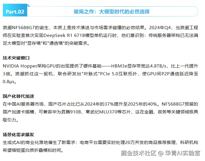
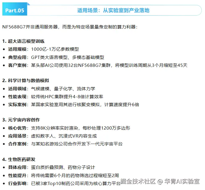
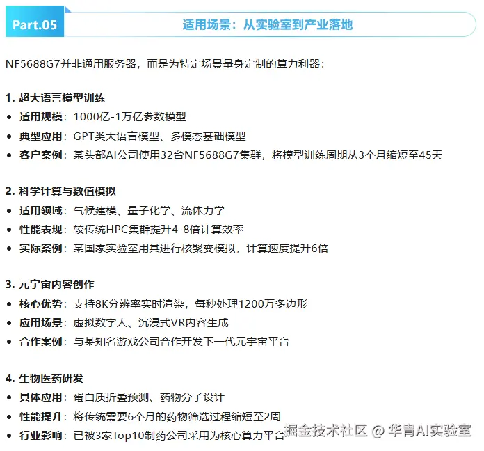
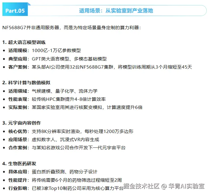
ScreenShot_2025-12-09_131425_173.png ScreenShot_2025-12-09_131557_190.png ScreenShot_2025-12-09_131609_717.png ScreenShot_2025-12-09_131620_326.png ScreenShot_2025-12-09_131815_949.png ScreenShot_2025-12-09_131824_965.png ScreenShot_2025-12-09_131917_333.png ScreenShot_2025-12-09_131927_173.png ScreenShot_2025-12-09_132603_446.png ScreenShot_2025-12-09_132614_741.png ScreenShot_2025-12-09_132624_685.png