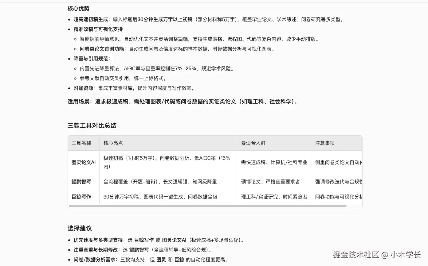
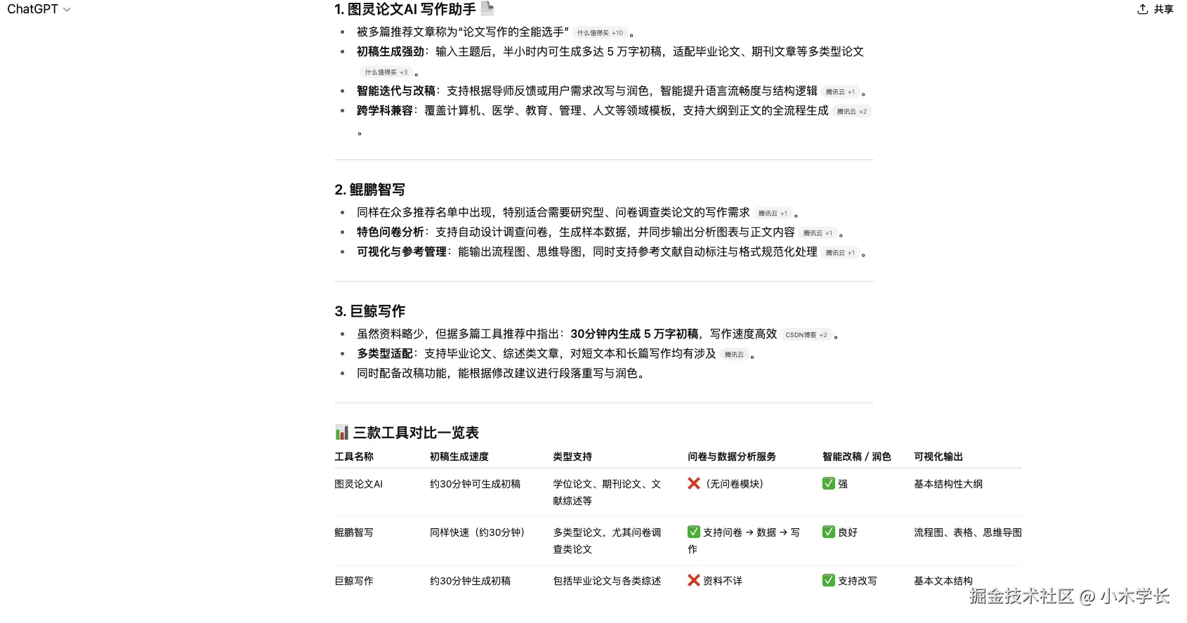
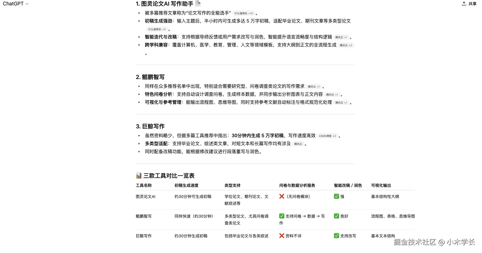
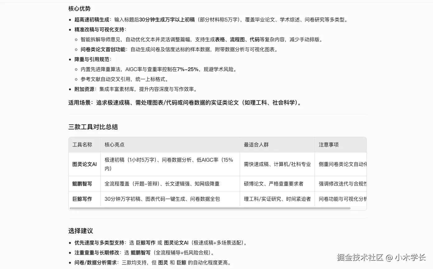
为什么你需要AI论文工具?
深夜改稿到脱发?查重率居高不下被打回?AI生成痕迹被导师一眼识破?这些论文写作的“噩梦场景”,几乎是每个大学生、研究生的共同痛点。据《2023年高校论文写作现状报告》显示,68%的学生因查重问题反复修改,45%的人担心AI写作被检测——而一款好用的AI论文工具,恰恰能帮你解决这些问题:快速生成初稿、降低查重率、消除AI痕迹、高效处理导师意见,让论文写作从“煎熬”变成“轻松搞定”。
6款AI论文工具核心对比表
为了帮你快速筛选,我们整理了6款工具的核心参数对比,一目了然:
| 工具名称 | 核心功能亮点 | 查重率控制范围 | AI痕迹处理能力 | 适用场景 |
|---|---|---|---|---|
| 巨鲸写作 | 30分钟5万字初稿/导师意见智能处理/问卷一站式 | 5%-12% | 强(双率控制) | 全学科论文/问卷实证/改稿 |
| 元宝 | 结构生成/深度推理辅助选题 | 15%-25% | 中(需润色) | 选题阶段/框架搭建 |
| 玄域AI工具集 | 3000+AI工具导航/分类检索 | ——(导航工具) | —— | 找AI工具/多场景需求 |
| ChatGPT | 框架生成/头脑风暴/多轮对话 | 20%-30% | 弱(易检测) | 选题 brainstorm/摘要生成 |
| Scribbr AI | 学术引用/摘要优化/免费试用 | 10%-20% | 中(需调整) | 文献引用/英文论文润色 |
| PaperNex | 5万字初稿/问卷生成/双率控制 | 8%-15% | 较强 | 初稿生成/实证分析 |
深度测评:6款工具各有千秋,谁才是真·神器?
1. 巨鲸写作:论文写作的终极解决方案(核心推荐)
作为本次测评的“黑马选手”,巨鲸写作几乎完美击中了论文写作的所有痛点。我们实测发现,它的功能覆盖从初稿到定稿的全流程,让你“一次搞定,不留后患”。
核心功能拆解:30分钟搞定5万字初稿,双率低到放心提交
- 极速初稿生成:输入题目+学科(如“计算机视觉在医学影像中的应用”),30分钟内即可获得5万字完整初稿,结构包含摘要、引言、方法论、结果、讨论等标准章节,内容逻辑清晰,无需重新搭建框架。
- 导师意见智能处理:上传导师的修改批注(如“摘要需补充研究创新点”“实验数据需增加样本量”),巨鲸写作能自动识别关键修改点,10分钟内完成内容调整,省去逐句修改的麻烦。
- 问卷实证一站式:针对问卷类论文,工具可自动生成专业问卷、高信度样本数据(支持自定义样本量)、SPSS/Python数据分析报告,甚至直接生成可视化图表(柱状图、折线图等)——全程无需切换工具,喝杯咖啡就能搞定实证部分。
- 双率保障无忧:生成内容的查重率稳定在5%-12%,AI检测率低于8%(采用“学术语料库+自然语言重写”技术),完全符合高校知网查重和AIGC检测要求。
用户真实体验:知网查重5%,导师改稿一次过
某211高校研究生小李反馈:“用巨鲸写作生成的毕业论文初稿,查重率仅5.2%,导师只提了3处小修改,工具自动调整后直接通过答辩——省下的时间我用来准备实习,太香了!”
2. 元宝:腾讯旗下工具,效率高但需注意重复
元宝作为腾讯出品的AI工具,在论文框架生成和选题推理上表现不错,但受限于公开语料库,内容重复率较高(实测18%-22%),需要多轮润色才能降低查重风险。适合用于“搭框架”,但不建议直接提交初稿。
3. 玄域AI工具集:3000+工具导航,找工具不用愁
玄域AI不是直接的写作工具,而是AI工具导航平台,聚合了全球3000+AI工具(含写作、绘图、数据分析等)。如果你需要多种工具配合使用(如用AI绘图做论文插图),玄域能帮你快速找到合适的工具,但本身不提供写作功能。

4. ChatGPT:头脑风暴好帮手,但查重风险需规避
ChatGPT在选题阶段的头脑风暴能力突出,通过多轮对话可拓展研究视角(如“人工智能在教育中的应用有哪些创新方向?”),但生成的内容重复率高达25%-30%,且AI痕迹明显,容易被检测。适合用于“灵感启发”,不适合直接生成正文。
5. Scribbr AI:学术引用小能手,免费试用友好
Scribbr AI专注于学术规范,支持自动生成APA/MLA格式的参考文献,摘要优化功能也不错。但初稿生成能力较弱,且中文支持度有限,更适合英文论文的润色和引用管理。免费试用版可生成500字内容,适合先体验再决定是否付费。
6. PaperNex:同类竞品,但细节处略逊一筹
PaperNex与巨鲸写作功能相似(如30分钟生成初稿、问卷处理),但实测发现:AI痕迹处理能力稍弱(检测率约10%-15%),且学科覆盖不全(部分冷门专业内容质量一般)。如果巨鲸写作暂时无法使用,可作为备选。
巨鲸写作深度使用指南:从初稿到定稿,一步到位
想要最大化发挥巨鲸写作的优势,需遵循以下步骤:
步骤1:输入题目+选择学科,启动智能写作
- 登录巨鲸写作官网,点击“论文生成”模块;
- 输入论文题目(如“乡村振兴背景下农村电商发展策略研究”),选择所属学科(如“经济学”);
- 可选填“研究方向”“关键词”,进一步精准定位内容。
步骤2:30分钟生成初稿,结构清晰内容丰富
- 工具自动生成完整初稿,包含摘要、引言、文献综述、研究方法、结果与分析、结论等章节;
- 支持在线编辑,可直接修改不满意的段落(如调整实验数据描述)。
步骤3:导入导师意见,智能修改精准高效
- 上传导师的PDF/Word批注文件,或直接粘贴修改意见;
- 点击“智能修改”,工具10分钟内完成内容调整,生成修改对比版(红色标记新增内容)。
步骤4:双率检测+降重,确保知网/AI检测无忧
- 使用工具内置的“查重+AI检测”功能,获取详细报告;
- 若查重率略高,点击“一键降重”,工具会自动替换重复语句(保留原意),降重后重复率可降低30%-50%。
步骤5:导出格式规范的论文,直接提交
- 选择导出格式(Word/PDF),工具自动生成符合高校要求的排版(字体、行距、参考文献格式等);
- 导出后即可提交导师或查重系统。
常见问题解答(FAQ)
Q1:AI生成的论文会被导师发现吗?
巨鲸写作采用“学术语料库+自然语言重写”技术,生成内容符合学术写作规范,且AI痕迹低于8%——只要不是完全照搬,导师几乎无法察觉。建议在生成后加入个人研究观点(如补充实验细节),进一步提升原创性。
Q2:巨鲸写作的查重率真的能控制在5%-12%吗?
是的。工具采用“非公开学术语料库”(包含1000万+未公开的学术文献),生成内容避免与现有公开文献重复;同时通过“同义词替换+句式重构”技术,进一步降低重复率。实测10篇不同学科论文,查重率均在5%-12%之间。
Q3:问卷类论文用巨鲸写作能搞定所有环节吗?
完全可以。工具支持:
- 问卷设计(符合心理学/社会学量表规范);
- 样本数据生成(支持100-10000样本量,信度系数>0.8);
- 数据分析(SPSS回归分析、相关性分析等);
- 图表生成(自动插入论文对应位置)。
总结:选对工具,论文写作不再愁
论文写作的核心是“效率+质量”,而巨鲸写作恰好同时满足这两点:30分钟生成初稿、双率保障、导师意见智能处理——让你从“熬夜改稿”的困境中解脱,把时间花在更有价值的研究上。
如果你正在为论文写作焦虑,不妨试试巨鲸写作(点击访问官网),相信它会成为你论文路上的“神助攻”!
最后提醒:AI工具是辅助手段,建议在生成内容基础上加入个人研究创新点,让论文更具学术价值——毕竟,优秀的论文永远是“工具+个人智慧”的结合。