Vue生命周期钩子详解与实战应用

155 阅读2分钟

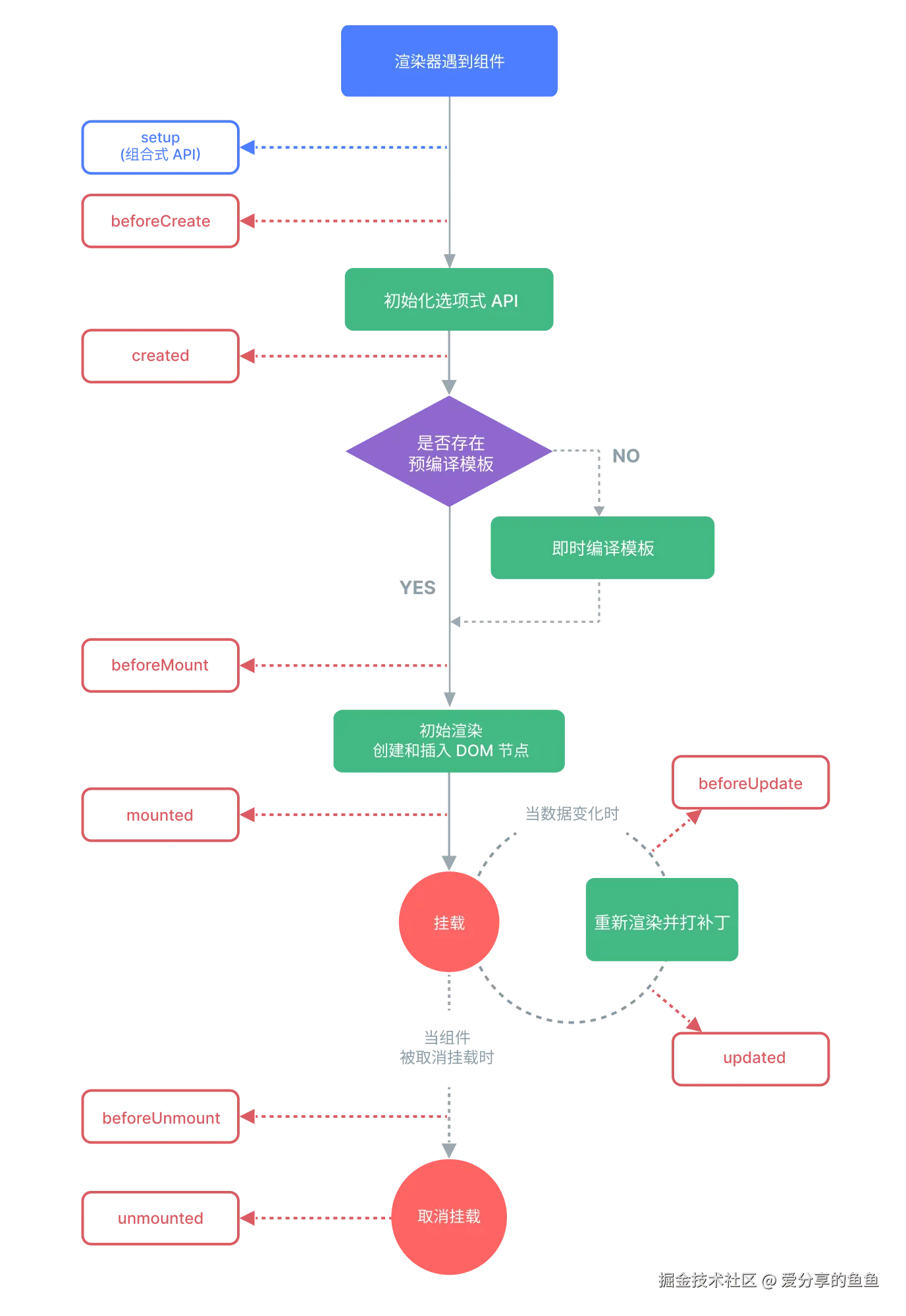
image.png Vue的生命周期钩子是组件开发中的重要概念,它们允许我们在组件的不同阶段执行特定的逻辑。本文将详细介绍Vue 3中常用的生命周期钩子,并结合实际例子展示其应用场景。

什么是生命周期钩子?

生命周期钩子是在组件从创建到销毁过程中自动调用的特殊函数。它们为我们提供了在特定时间点执行代码的机会。

主要生命周期钩子

1. onMounted - 组件挂载完成

当组件的DOM被渲染完成后调用,通常用于:

  • 发起网络请求
  • 操作DOM元素
  • 初始化第三方库
<script setup>
import { ref, onMounted } from 'vue'

const userList = ref([])

onMounted(async () => {
  // 组件挂载后加载用户数据
  try {
    const response = await fetch('/api/users')
    userList.value = await response.json()
  } catch (error) {
    console.error('加载用户数据失败:', error)
  }
})
</script>

2. onBeforeMount - 组件挂载前

在DOM渲染之前调用,此时还不能访问DOM元素:

<script setup>
import { ref, onBeforeMount } from 'vue'

const isLoading = ref(true)

onBeforeMount(() => {
  // 在DOM渲染前做一些准备工作
  console.log('组件即将挂载...')
  isLoading.value = true
})
</script>

3. onBeforeUpdate - 数据更新前

在响应式数据改变后,DOM重新渲染前调用:

<script setup>
import { ref, onBeforeUpdate } from 'vue'

const count = ref(0)
const renderCount = ref(0)

onBeforeUpdate(() => {
  // 每次更新前增加渲染计数
  renderCount.value++
  console.log(`组件即将第${renderCount.value}次更新`)
})
</script>

4. onUpdated - 数据更新后

在DOM重新渲染完成后调用:

<script setup>
import { ref, onUpdated } from 'vue'

const message = ref('Hello')

onUpdated(() => {
  // DOM更新完成后可以访问最新的DOM
  console.log('DOM已更新完成')
})
</script>

5. onBeforeUnmount - 组件卸载前

在组件卸载之前调用,用于清理工作:

<script setup>
import { ref, onBeforeUnmount } from 'vue'

let timer = null

// 启动定时器
timer = setInterval(() => {
  console.log('定时任务执行中...')
}, 1000)

onBeforeUnmount(() => {
  // 组件卸载前清除定时器
  if (timer) {
    clearInterval(timer)
    timer = null
  }
})
</script>

6. onUnmounted - 组件卸载后

在组件卸载完成后调用:

<script setup>
import { onUnmounted } from 'vue'

onUnmounted(() => {
  // 组件完全卸载后的清理工作
  console.log('组件已被卸载')
})
</script>

实际应用案例

完整的用户管理组件示例

<template>
  <div class="user-management">
    <h2>用户管理系统</h2>
    <div v-if="loading">加载中...</div>
    <ul v-else>
      <li v-for="user in users" :key="user.id">
        {{ user.name }} - {{ user.email }}
      </li>
    </ul>
    <button @click="refreshData">刷新数据</button>
  </div>
</template>

<script setup>
import { ref, onMounted, onBeforeUpdate, onUnmounted } from 'vue'

const users = ref([])
const loading = ref(false)
const refreshCount = ref(0)
let pollingTimer = null

// 组件挂载时加载数据
onMounted(async () => {
  console.log('用户管理组件已挂载')
  await loadUsers()
  
  // 启动轮询定时器
  pollingTimer = setInterval(async () => {
    await loadUsers()
  }, 30000) // 每30秒刷新一次
})

// 更新前记录刷新次数
onBeforeUpdate(() => {
  refreshCount.value++
  console.log(`数据第${refreshCount.value}次更新`)
})

// 组件卸载前清理资源
onUnmounted(() => {
  console.log('用户管理组件正在卸载')
  if (pollingTimer) {
    clearInterval(pollingTimer)
    pollingTimer = null
  }
})

// 加载用户数据
const loadUsers = async () => {
  try {
    loading.value = true
    const response = await fetch('/api/users')
    users.value = await response.json()
  } catch (error) {
    console.error('加载用户失败:', error)
  } finally {
    loading.value = false
  }
}

// 手动刷新数据
const refreshData = () => {
  loadUsers()
}
</script>

最佳实践建议

  1. 合理选择钩子时机

    • 网络请求通常放在 onMounted
    • 资源清理放在 onBeforeUnmount
    • DOM操作避免在 onBeforeMountonBeforeUpdate
  2. 注意内存泄漏

    • 及时清理定时器、事件监听器等
    • 使用 onBeforeUnmount 进行资源回收
  3. 异步操作处理

    • 在组件卸载前取消未完成的异步请求
    • 避免在已卸载组件上设置状态