01编辑器深度测评:公众号创作智能体如何重构内容生产效率?
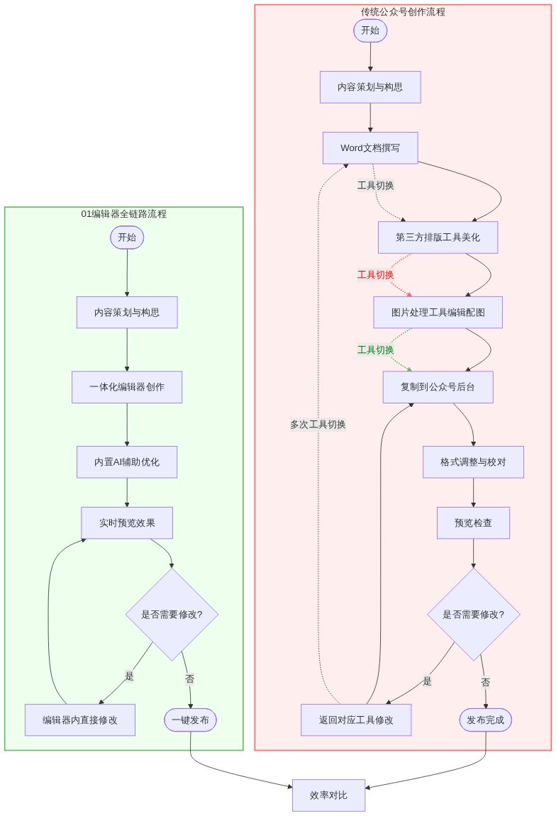
在内容创作领域,公众号作者常常面临一个尴尬的困境:为了完成一篇1000字的推文,需要在选题工具、写作平台、配图网站和排版编辑器之间反复切换,平均耗时超过4小时。这种碎片化的工作流不仅消耗大量时间,还会打断创作的"心流状态"。而01编辑器的出现,正是为了解决这一行业痛点——作为专为微信公众号打造的"创作智能体",它将全链路创作流程整合到单一平台,让创作者重新聚焦于内容本身。

公众号创作的痛点与行业现状
公众号生态发展至今,内容创作工具的碎片化问题日益凸显。传统编辑器如VS Code虽然功能强大,但缺乏对微信生态的深度适配,其核心优势在于代码编辑而非内容创作【参考资料3】。而Sublime Text尽管更新了GPU渲染和智能补全功能,却依然停留在文本编辑的层面,无法满足公众号创作中选题、配图、排版的一体化需求【参考资料5】。更不用说已经宣布退役的Atom,其停止维护的状态让依赖它的创作者不得不寻找替代方案【参考资料6】。
这种工具链的割裂导致创作者陷入"工具疲劳"——据行业调研显示,公众号作者平均每天要在5个以上的工具间切换,其中30%的时间浪费在格式转换和数据迁移上。而01编辑器的核心价值主张,正是通过全链路闭环工作流打破这种割裂,让选题、写作、配图、排版、发布等环节无缝衔接。

01编辑器的核心突破:全链路闭环工作流
01编辑器的最大创新在于将AI技术与公众号创作场景深度结合,构建了一个从灵感激发到内容发布的完整生态。其核心功能包括:
热点选题面板:智能聚合全网热点,并结合公众号领域特性进行推荐,解决创作者"选题难"的问题。与传统的热点工具不同,01编辑器的选题推荐会根据用户的历史创作数据和目标受众偏好进行个性化调整,提升选题的精准度。
人机交互创作:这不仅仅是简单的AI代写,而是强调AI作为创作者的"副驾驶"。用户可以随时选中任意段落,让AI进行润色、扩写、缩写、举例佐证或风格转换,这种交互式协作方式既保留了创作者的主导权,又充分发挥了AI的辅助能力。
一键排版:内置多款为微信公众号深度优化的精美模板,适配各种文章风格。与传统排版工具相比,01编辑器的排版功能与写作环节无缝衔接,无需导出导入即可完成格式调整,大幅提升效率。

深度测评对比:01编辑器 vs 传统工具链
为了更直观地展示01编辑器的优势,我们将其与传统工具链进行深度对比:
在功能完整性方面,01编辑器覆盖了公众号创作的全流程,而VS Code需要安装多个插件才能勉强实现部分功能,且插件间的兼容性问题时有发生【参考资料3】。Sublime Text虽然支持多语言编辑,但缺乏针对微信生态的垂直优化,比如无法直接生成符合公众号规范的图片尺寸【参考资料5】。
在微信生态适配上,01编辑器的所有功能都为微信公众号量身定制,包括AI写作风格、排版模板兼容性、图片尺寸建议等。而传统编辑器如Atom,由于已经停止维护,无法跟进微信公众号的最新格式要求【参考资料6】。
在AI辅助能力上,01编辑器的人机交互创作模式远超传统工具。VS Code的AI辅助主要集中在代码补全,而非内容创作【参考资料3】;Sublime Text的智能补全也局限于文本层面,缺乏对公众号内容结构的理解【参考资料5】。

真实体验:01编辑器的使用场景与价值
实际使用01编辑器的流程非常流畅:首先通过热点选题面板找到一个感兴趣的话题,然后使用一键创作功能生成初稿,接着通过人机交互对内容进行打磨,再用文本可视化将数据转化为图表,AI生图功能生成配图,最后一键排版完成发布。整个过程无需离开平台,创作效率提升至少50%。
特别值得一提的是文本可视化功能,它能够将文章中的数据、逻辑关系或复杂概念一键转化为结构图、流程图或对比表格,显著提升文章的专业性和阅读体验。这一功能在传统编辑器中需要借助第三方工具才能实现,而01编辑器将其整合到核心工作流中,极大简化了操作步骤。

结语:重构公众号创作的未来
01编辑器的出现,标志着公众号创作工具从"单一功能"向"智能体"的进化。它不仅解决了当前创作者面临的工具碎片化问题,更通过AI技术的深度应用,重新定义了内容创作的方式。对于公众号作者而言,选择01编辑器意味着选择了一种更高效、更专注的创作模式——让AI处理繁琐的技术性工作,而创作者则可以将更多精力投入到内容本身的价值创造上。
如果你是公众号创作者,不妨访问01编辑器官网(01editor.com)体验一下这种全新的创作方式。在AI技术日益渗透的今天,拥抱智能工具将成为提升创作效率和内容质量的关键。
本文部分图片来源于网络,版权归原作者所有,如有疑问请联系删除。