AI 财务案例 普通财务人的AI in ALL

220 阅读10分钟

早在 2015年的时候,财务机器人(RPA)的概念就被德勤会计师事务所提出来了。

这个小家伙可以说是个财务界的工作狂。它可以自动完成任务,不会感到疲劳,连轴转地工作,堪称企业的最佳员工。
我现在无论是工作还是生活,全部已经AI in ALL。

石油资源是有限的,我们可能期待小排量汽车能省油,结果因为开车的成本更低了,更多的人愿意开车,反而导致石油的消耗总量更大了。所以,技术的提高本来能让我们更有效率地使用某种资源,但这反而会增加我们对这种资源的需求。这就是杰文斯悖论

很多财务都干过一件事,一张张上官网查验发票,既慢又容易看花眼、出错率还高。现在用财务机器人,只要拿手机拍照上传,系统就能快速给出查验结果,又快又准。

什么是人机共生呢? 就是人与AI一起工作。赛道已经变了,这不是一场人与AI的较量,而是一场普通人与善用 AI的人之间的较量。

普通财务人怎么做到人无我有,人有我优呢。

人无我有,最直接的方法就是利用AI,让AI成为自己的技能点,做一个新型的AI财务人。一旦会利用AI,就能跑赢那些还未接触AI的同行。

人有我优,当大家都开始使用AI的时候,就需要让自己成为那个熟练掌握并能够善用AI的人,那样就做到了人有我优。无论是在当前,还是在未来,都需要一直保持对AI技术的领先地位,始终快人一步。

保证自己不被那些技能更强、工资更低的新人所取代,就需要不断提升自我,不断地开发新领域,让自己没有平替。

ChatGPT读过的书籍、论文、新闻和网页文本数量庞大到超乎我们的想象,称得上是博学广识。其次,ChatGPT是懂财务的 ,GPT有顺利通关CPA(注册会计师考试),在很多财务人眼里,CPA算得上是一个天花板级别的证书了。

只要会用微信、QQ这些聊天软件,就会用ChatGPT。

财务建议

公司有多少现金,欠了多少债务,所有者的权益有多少。损益表可以告诉公司的收入、成本和利润状况,可以了解公司在一段时间内赚了多少钱,花了多少钱,最后留下了多少钱。现金流量表则可以展现出公司的现金流入和流出情况,看清楚公司的现金是否充裕,能否支付得起接下来的开支。

现在你是一名会计师,请根据公司财务报表数据,按照上面的分析流程展开财务报表分析,并生成财务分析报告分析数据要准确,完全按照提供的数据进行分析,报告要翔实,写明数据变化可能的原因,必要的时候可以用表格的方式来表达。下面是本度公司的财务报表

image-20251207005659039.png

image-20251207005720014.png

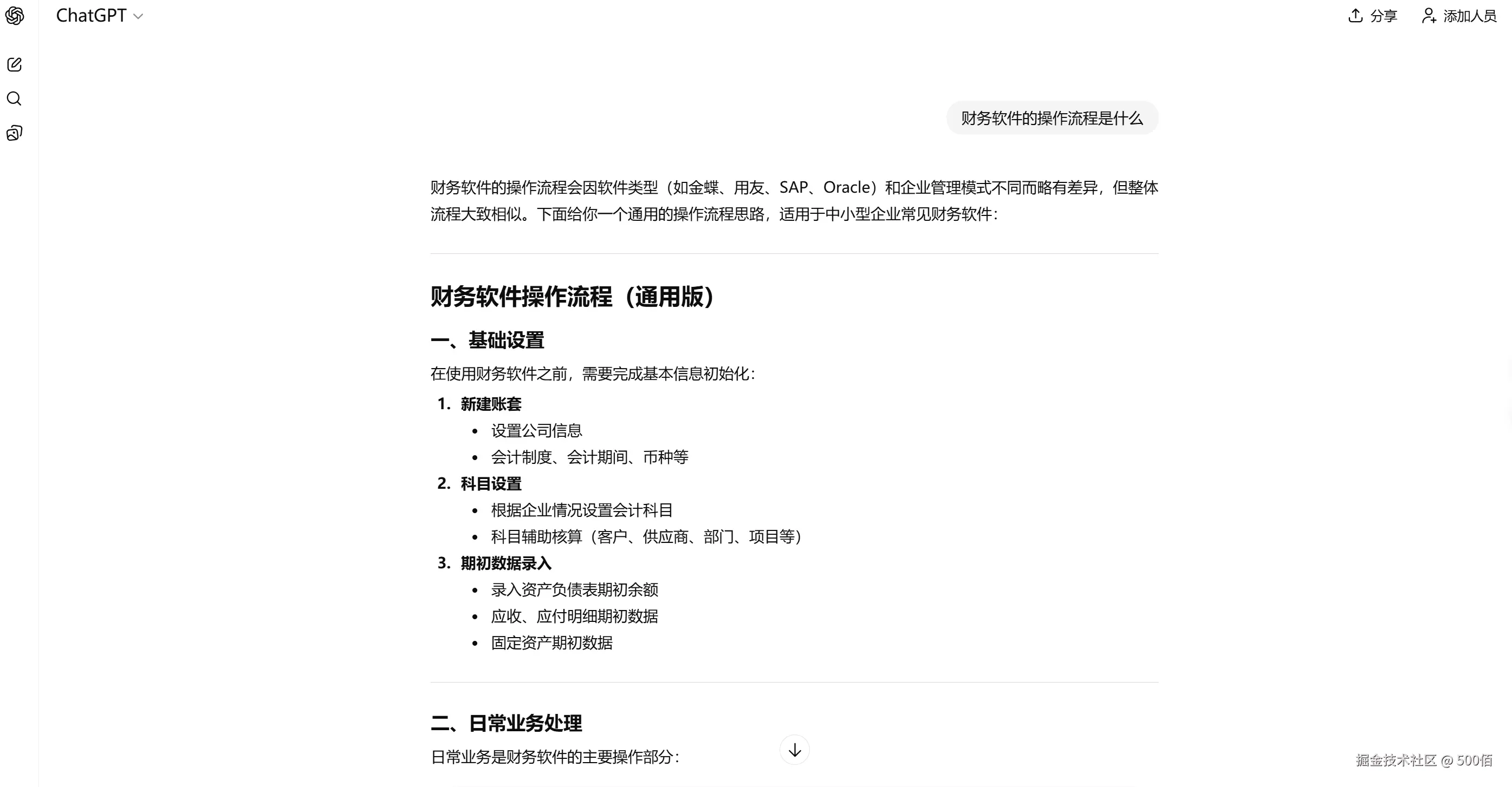
财务软件的操作流程是什么

操作财务软件的流程包括登录系统、设置账目、输入交易数据、进行账目调整,以及生成和查看财务报表等。虽然初次接触可能会感到有一些复杂,但是只要掌握了基本操作,就会很容易上手最基本的,可以提问ChatGPT财务软件的操作流程是什么。可以把财务软件的官方教程或者用户手册交给ChatGPT

image-20251207002426979.png

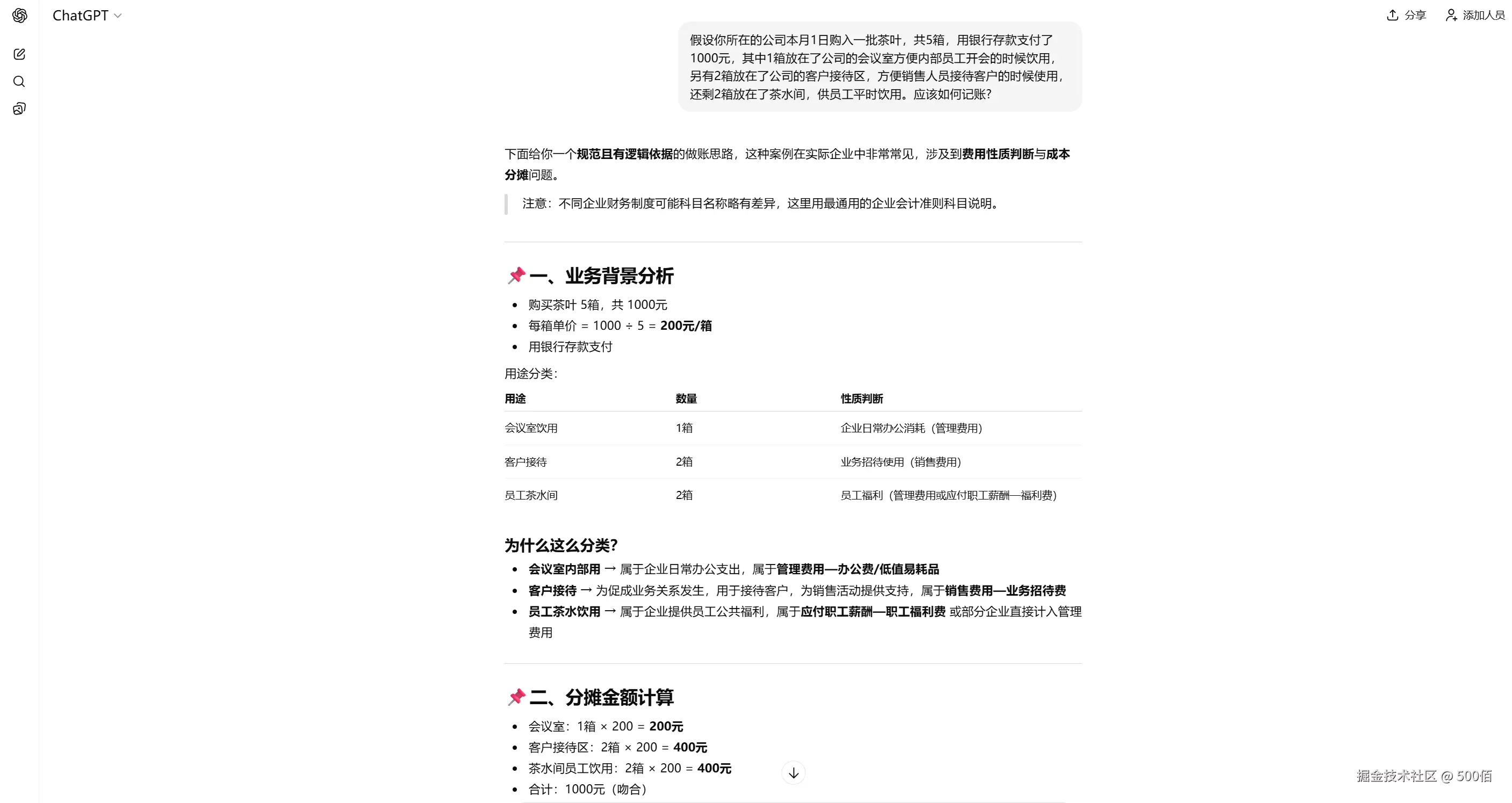
这笔交易怎么人账

假设所在的公司本月1日购入一批茶叶,共5箱,用银行存款支付了1000元,其中1箱放在了公司的会议室方便内部员工开会的时候饮用,另有2箱放在了公司的客户接待区,方便销售人员接待客户的时候使用,还剩2箱放在了茶水间,供员工平时饮用。应该如何记账? 根据ChatGPT的指示,可以很快在财务软件上记下这一笔购人的分录。当然,ChatGPT解释得比较详细,可以把这几笔分录合并,借记三笔费用,统一贷记1000。

image-20251207143100515.png

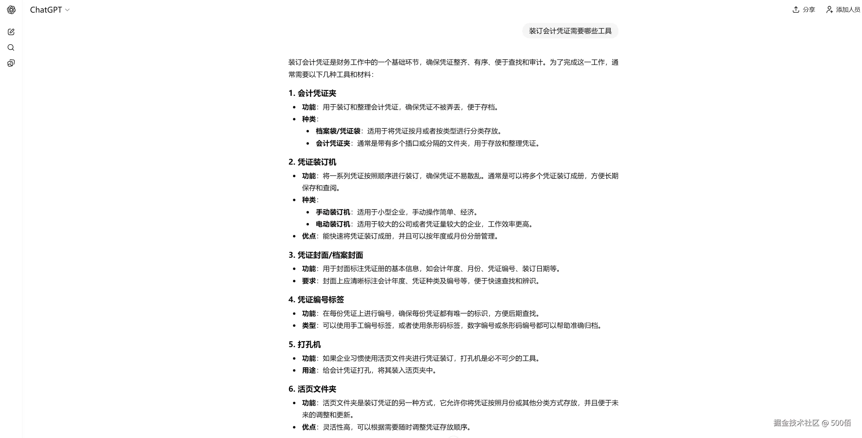
怎么装订会计凭证?

订会计凭证,对于财务人员来说,是一项基本技能,就像学习如何开车对于司机来说一样重要。一个精心组织和妥善保存的会计凭证体系,不仅能方便地找到需要的信息,更能展示出专业素养和对工作的尊重,要知道,企业会计凭证可是要保留30年的。作为一名新手会计,面对一大堆凭证根本无从下手。

image-20251207143128464.png

image-20251207003946592.png

用 ChatGPT + Word 文档

撰写文档的过程一般会耗费很多的时间和精力,因为组织语言、构思框架都是需要经过反复思考的。但这种工作恰是ChatGPT的核心技能。利用自身强大语言模型,ChatGPT可以快速生成相关文本,结合 Word的多项功能,最终呈现出各种高质量的文字报告。

比如,之前所展示过的财务报表分析报告。

此外,还有会议记录整理与会议纪要总结,我们可以直接录音,再通过音频转文字的原稿交给ChatGPT进行整理,就能得到一份格式规范、内容清晰的会议纪要了。

内部审计也是财务部门的工作之一,确保公司的财务活动合规合法。如在审计过程中,发现费用报销流程有不符合财务规定的行为,需要进行改正。然后,ChatGPT就会生成一份规范、翔实的内部审计报告。

如果公司打算进行投资,例如,我们可以提问 我们正在考虑投资A公司和B公司,A公司的预期收益是5%,风险是10%,B公司的预期收益是7%,风险是15%。请生成一份投资方案报告,数据用表格形式展示最后表明投资建议,然后,ChatGPT就会生成一份详细的投资方案。

image-20251207132411151.png

接入 Word 的隐藏技能

如果对编程比较感兴趣,且有一定的编程基础。开发一个 Word的插件(使用插件、调用 API、使用第三方服务),即可以直接在Word中调用ChatGPT,让它成为写作的一部分。让ChatGPT能够以希望的方式工作,在写作时提供即时的反馈。

翻译助手

在日常工作中,我们或多或少会遇到外语,特别是一些外贸公司的财务人,平时可能会接触到使用了外语的工作场合。比如,处理来自不同国家的发票,需要理解并翻译上面的内容,以便准确录人账簿 。如果公司在其他国家有业务,会计可能需要理解和研究这些国家的税法,并将其翻译成自己的语言。 包括但不限于英语、汉语、西班牙语、法语、德语、意大利语、荷兰语、俄语、日语韩语等,拥有出色的翻译能力。

旅游翻译

假设你在法国旅游,想尝试一家当地的法式餐厅。你走进一家餐厅。看到菜单上写着Coq au vin,如果简单直译,这个菜的名字就是鸡在葡萄酒中,这听起来可能会让人觉得很奇怪。ChatGPT会将Coq au vin翻译为“红酒烩鸡”,这就更加直观和易于理解了。

外语翻译成汉语是这样,而将内涵更加丰富的汉语翻译成外语更要注意翻译的合理性。

特别是我国的成语和诗句,都是中国式智慧的象征,翻译不好要么难以理解,要么失去意境,就抓不住精髓了。
就以经典名句落霞与孤鹜齐飞,秋水共长天一色来说,如果找简单的翻译工具来翻译,得到的结果是The sunset and the lone duck fly together, and the autumn water grows in the same color as the sky。这几乎就是直接翻译,没有什么意境,甚至听起来很难懂。

image-20251207145945439.png

工作总结

会碰到的写个人工作总结,总觉得自己要点都写上了,但怎么看起来就是这么枯燥没亮点呢。明明做了一堆工作,但是自己描述起来就没什么成就。没关系,让ChatGPT润色。

就像是一把超级剪刀可以把无关紧要的内容剪去掉,留下来的都是精华 想象一下,老板给一大堆文章或报告,要我们在短时间内读完并提出观点,感觉要崩溃了对吧?别怕,ChatGPT可秒提摘要。

与编程结合

编程高手,有些财务人听起来可能觉得这些与自己的工作不怎么相关,但现在可是21世纪了。看看现在的企业环境,就会发现无论是什么行业,什么职位,数字技术、数据分析和编程等技术都在日益重要。

比如,财务人可以用Python或R等编程语言来处理数据,使用SOL来查询数据库,甚至使用一些机器学习算法来预测财务状况。所以,虽然财务人员并不一定非得会编程,但如果能掌握一些基本的编程知识,无疑会对自己的工作有很大的帮助,也会让自己在职场上更有竞争力。

最一开始,可以先用ChatGPT学习编程的基本概念和语法。假如现在我们就是一个编程新手,不知道从哪里开始学习,就可以向ChatGPT提问什么是变量? 什么是循环? Python的基本语法是什么? 等。

image-20251207151032091.png

插件拓展

插件功能只有ChatGPTPlus版的用户可以开通,免费版是没办法使用的。打开方式Settings(设置)找到 Beta features(实验功能)。这就算开通成功了,使用Plugins更是可以让 ChatGPT拥有十八般武艺。ChatGPT的Plugins store(插件商店)已经上架了众多应用,点进去就可以自由地选择自己感兴趣的应用。

Portfolio Pilot插件能为用户提供个性化的投资组合建议。

Bohita插件是一个有趣的服装设计工具。

ShowMeDiagrams可以生成流程图或者思维导图,为用户提供视觉上的帮助。

image-20251206232626325.png

image-20251206234026694.png

ChatGPT作为一个AI助手,其对话功能十分强大,我们可以与它讨论各种话题,包括(但不限于)新闻、电影、书籍、科学、技术等。它会帮助解答各种各样的问题,无论是学术问题还是日常生活中的问题,甚至是情感方面的话题。

要想实现速度的飞跃,或者工作质量的提升,让自己能早点下班去享受生活,或者有更多的时间去学习、考证,为未来的升职加薪铺路就必须学会提高工作效率。只是效率高还不够,想要脱颖而出,就得又快又好。

如果本文能给你提供启发和帮助,还请留下你的一健三连(点赞转发评论),给我一些鼓励,谢谢。

最近的小开发 wubai-cq.github.io/easycutpro/

(推荐使用电脑chrome浏览器打开体验最佳,软件可下载)
非常适合在职场中需要频繁切换内、外网的朋友使用