AI大模型·白皮书 | AI 智能体手册-谷歌

121 阅读1分钟

本文较长,建议点赞收藏。更多AI大模型应用开发学习视频及资料,在智泊AI

AI 智能体手册-谷歌

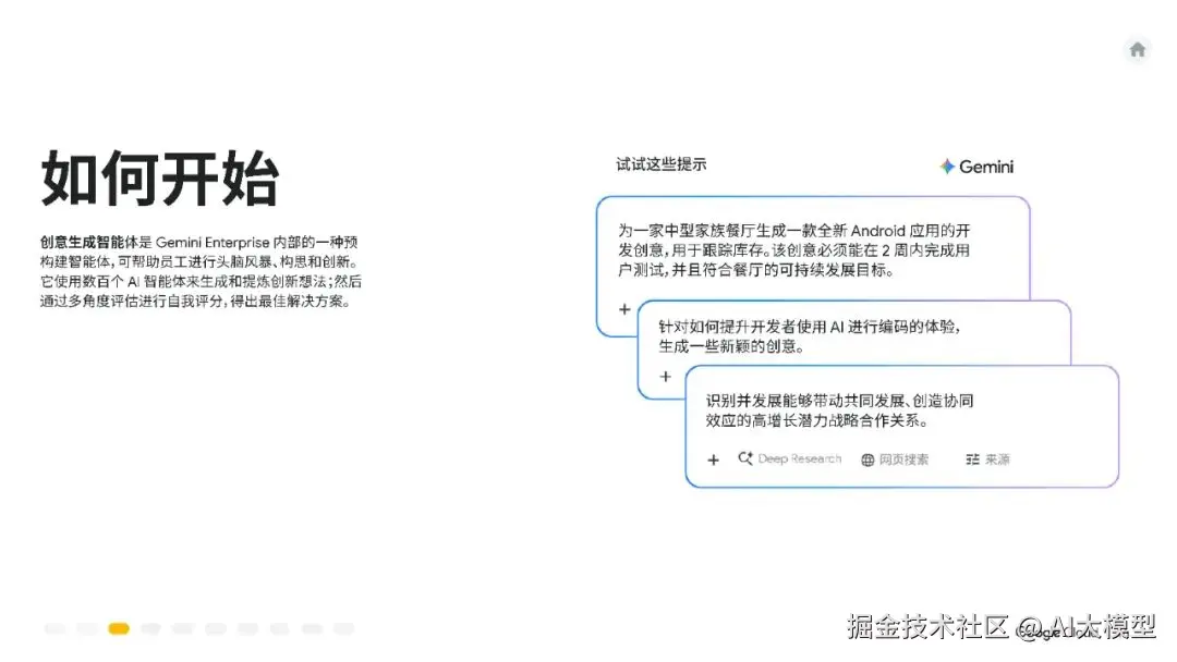
本手册《AI智能体手册》由Google Cloud发布,旨在展示如何利用AI智能体提升企业效率与创新能力。手册强调,AI智能体并非传统自动化工具或聊天机器人,而是能够执行复杂工作流、理解多源信息并代表员工完成任务的高级智能系统。预计到2028年,33%的企业软件将集成智能体AI,显著推动工作模式的智能化转型。

···

部分内容 预览

......

文│Google Cloud发布

本报告共计:46页。

学习资源推荐

如果你想更深入地学习大模型,以下是一些非常有价值的学习资源,这些资源将帮助你从不同角度学习大模型,提升你的实践能力。

本文较长,建议点赞收藏。更多AI大模型应用开发学习视频及资料,在智泊AI