强烈推荐:NoteBooklm

715 阅读5分钟

正文共: 2052字 15图

预计阅读时间: 6分钟

NoteBooklm官网(需魔法):

notebooklm.google.com

之前NanoBananaPro确实太强了,一键生成汇报PPT(主题:GEO营销实战)这篇使用的是Lovart生成的PPT,今天试下NoteBooklm的PPT功能,效果如何。

原文档是一份群里刷到的《NanoBananaPro中文提示词指南:从入门到精通》

图片

文档地址:pan.quark.cn/s/3cdb8c0e3…

我试着把它上传到NoteBooklm,并生成PPT图片,以下是文档直出效果,一共11张PPT图片👇

图片图片图片图片图片图片图片图片图片图片图片

把原本17页的内容,包括NanoBananaPro的介绍、延伸与具体案例抽象为3个具体的技巧。

内容上没有源文档丰富,但是非常适合作为提示词技巧的讲演用途。    

文本渲染方面有一些瑕疵(小字部分仍出现鬼画符的现象),对源文档的理解、抽象概括示例以及图示部分非常牛x。并且PPT整体风格保持一致,同类内容保持对齐,这方面比Lovart直出的图片效果略好一些。

除了PPT功能,Notebooklm还提供基于上传的文件直出思维导图、音频总结、视频总结、报告、闪卡、测验、信息图等多种格式。

图片

实测几种不同的输出形式,交付结果速度比较快,几分钟上下。

比如下面这个是基于上传NanoBananaPro提示词文档生成的信息图👇

图片

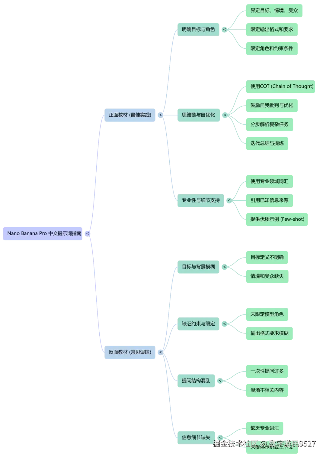
下面这个是基于上传NanoBananaPro提示词文档生成的脑图👇

图片

除此之外,还有比较有意思的闪卡形式、测验形式。这里没办法直接贴出来,测验形式非常有意思,可以根据文档生成一些题目进行作答,很适合一些基于知识库生成测试题目的场景。

如果你还不了解什么是NoteBooklm,看完下面来自AI的总结,赶快去体验吧。

 

NotebookLM 介绍

核心概念与定位

NotebookLM 是谷歌推出的一款AI驱动知识探索平台,其定位更接近于一个智能的研究助理或思考伙伴,而非实体笔记本电脑。

该产品最初在2023年谷歌I/O大会上以“Project Tailwind”为名亮相,后正式更名为NotebookLM。其核心创新在于“信息溯源” 技术。用户可以上传自己的文档,NotebookLM的语言模型会扎根于这些资料进行回答,确保回答内容严格基于用户信任的素材,从而显著提高信息准确性,有效减少“AI幻觉”。

主要功能特点

多模态资料处理

  • • 支持上传多种格式文件:PDF、网页链接、YouTube视频、Google Docs、音频文件等。
  • • 基于Gemini多模态模型,能够深入理解和处理这些信息。

智能内容摘要与问答

  • • 自动生成上传资料的内容摘要和关键主题。
  • • 支持互动式问答,所有回答均附带清晰的引用来源,方便用户快速核对答案出处。

创意内容生成

  • • 基于用户提供的资料进行头脑风暴。
  • • 将笔记转化为多种实用成果:文章大纲、学习指南、FAQ、思维导图、商业计划等。

音频概述

  • • 将文档内容转化为类似播客的双人对话式音频。
  • • 方便用户通过“听”的方式来复习或探索知识,使学习过程更加生动。

技术规格

版本上下文处理能力资料源数量
免费版可达2500万字最多50个
Plus版更强的处理能力支持更多资料源

主要应用场景

学习与研究

  • • 学生可上传教材、讲义和论文。
  • • 用于解释复杂概念、生成复习提纲或模拟测验。

内容创作

  • • 帮助创作者聚合多方信息。
  • • 快速生成博客文章、视频脚本或演示文稿的初稿和框架。

专业知识管理

  • • 在法律、医疗等专业领域作为辅助工具。
  • • 帮助快速检索和分析专业文档,基于可靠资料源提供答案。

使用与获取信息

平台与隐私

  • • 提供网页版以及iOS和Android移动应用。
  • • 谷歌强调重视用户隐私,不会使用个人数据、上传的资料或对话记录来训练其AI模型。

当前可用性

  • • 目前服务主要在美国可用,用户需年满18岁。
  • • 正通过与传统媒体合作以及为美国大学生提供免费Plus订阅等方式,扩大其内容库和可及性。

 


如果你懒得学习这些NanoBananaPro的提示词技巧,也可以访问下面这个「NanoBananaPro提示词宝库」站点,直接照抄。

NanoBananaPro提示词宝库官网:

nanobanana.id9527.cn

内置300+全网精选提示词,涵盖表情包表情包制作、艺术风格写真、职业证件照、女生写真、头像生成、文创产品设计、电商产品图等20余种不同的类别。

如果你想要寻找NanoBananaPro的国内使用渠道,非常推荐你顶尖AI(TopAI)这个全球AI大模型的聚合站点。

顶尖AI(TopAI)官网:

id9527.cn/top

除了NanoBananaPro,包括主流的ChatGPT、Gemini、Grok、Claude等大模型以及一些小的分支,比如GPT-4o、Sora2等均可以在顶尖AI(TopAI)一站式体验。


如果你能看到这里,非常感谢你的耐心阅读。我会在「数字游民9527」这个账号,持续分享我探索AI的各种可能性,以及遇到的有意思的人和事儿。欢迎成为我的精神股东,等我发达了,一定请你们一条龙。